1.98M
Category: physicsphysics

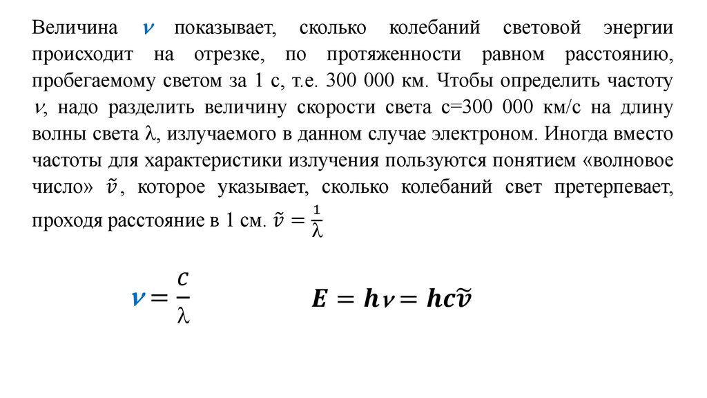
Строение атома

1.

Строение атома

2.

Первые представления о строении вещества:
Левкипп (500-440 г. до н.э.)
Демокрит (470-357 г до н.э.)
Эпикур (341-270 г. до н.э.)
Химические
свойства
элементов
определяются
электронным
строением атомов. До 1803 г. все знания о строении атома были лишь
умозрительными
научную теорию.
(философскими).
Дальтон
предложил
первую

3.

Дальтон сформулировал закон кратных отношений:
Если два элемента образуют друг с другом несколько соединений,
то отношение массы одного элемента (в этих соединениях) к массе
другого, есть отношение целых чисел.
English     Русский Rules