201.86K
Similar presentations:
Динамическая устойчивость нагрузки
Динамические испытательные нагрузки
Динамика сооружений. Основные понятия. Динамические нагрузки. Методы расчета
Нагрузки на элерон и расчет его на прочность
Методы расчета налоговой нагрузки
Нагрузки на балку. Расчет
Утомление при статической и динамической нагрузке
Основания и фундаменты под машины с динамическими нагрузками
Утомление при статической и динамической нагрузке
Налоговый калькулятор по расчету налоговой нагрузки
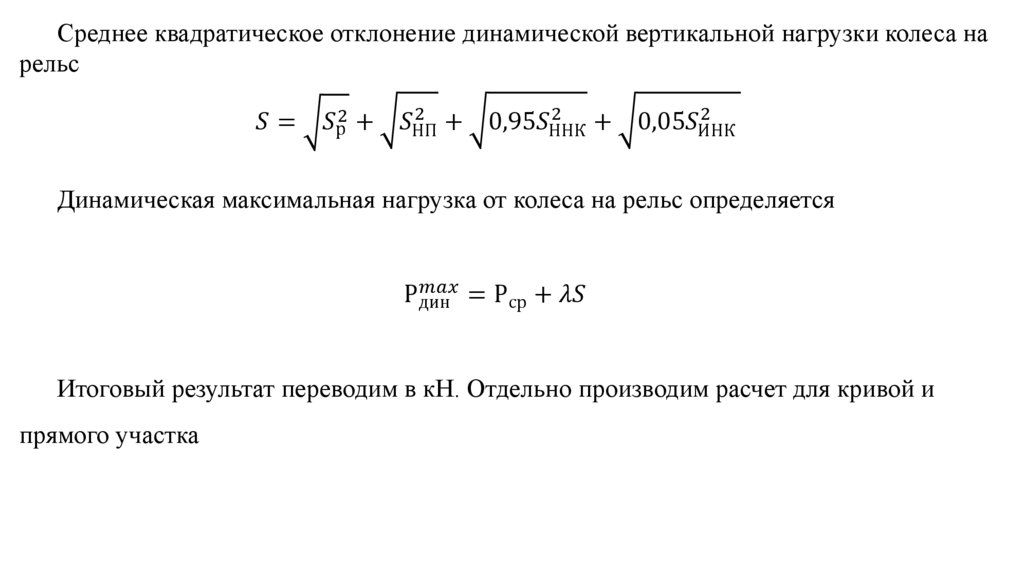
Расчет вертикальной динамической нагрузки от грузового вагона
1.
Занятие
Расчет вертикальной динамической нагрузки
от грузового вагона
2.
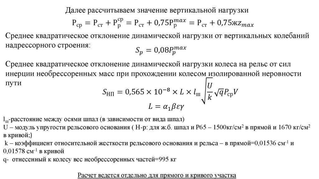
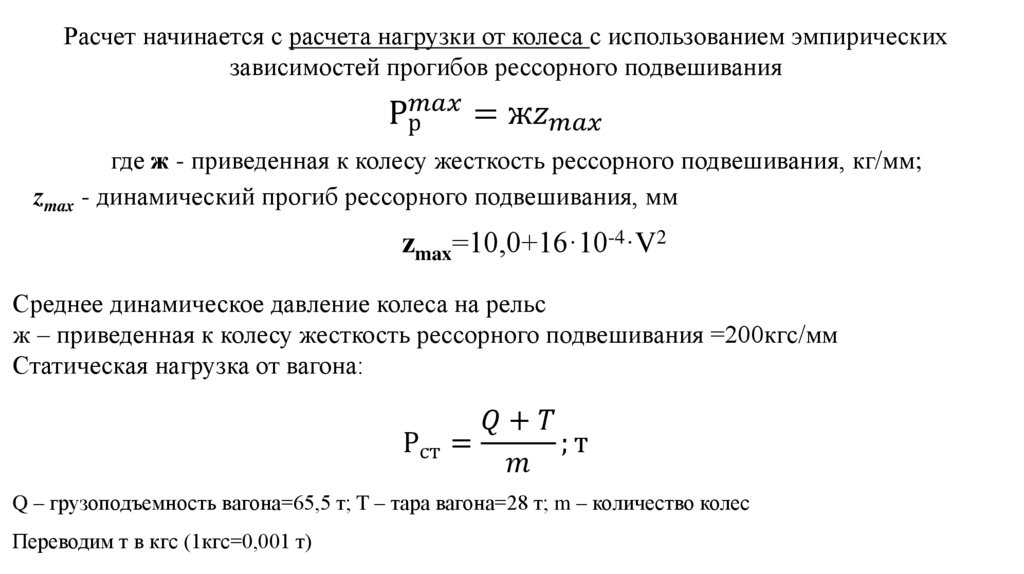
Расчет начинается с расчета нагрузки от колеса с использованием эмпирических
зависимостей прогибов рессорного подвешивания
Р
English
Русский
Rules