230.24K
Categories: programmingprogramming advertisingadvertising

Программирование на PHP

1.

ПРОГРАММИРОВАНИЕ
НА PHP
Докладчик
Тарасьев Андрей Александрович
ассистент

2.

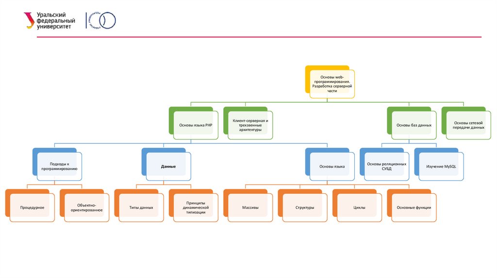
Основы webпрограммирования.
Разработка серверной
части
Основы языка PHP
Подходы к
программированию
Процедурное
Объектноориентированное
Клиент-серверная и
трехзвенные
архитектуры
Основы баз данных
Данные
Типы данных
Основы реляционных
СУБД
Основы языка
Принципы
динамической
типизации
Массивы
Структуры
Циклы
Основы сетевой
передачи данных
Изучение MySQL
Основные функции

3.

• Предусловия к курсу:
Базы данных
• Опционально
Основы
программирования
Введение в
специальность
• Обязательно
• Обязательно
Объектноориентированное
программирование
• Опционально

4.

• Особенности курса:
Подготовка к созданию своего проекта в дальнейшем
Работа с современными технологиями
Базовая подготовка по сопутствующим дисциплинам (БД, сети, системы контроля версий, безопасность)
Погружение в экосистемы CMS и фреймворков
Изучение паттернов проектирования
Перспективы получения предложений по оплачиваемой стажировке

5.

• Рассматриваемые темы:
Базовые вещи
Основы PHP
БД
Работа с БД
Сессии
VCS
HTML
Безопасность
• Клиент сервер. Http. Разница с java. Веб серверы. PHP
• Базовые структуры. Динамическая типизация. Алгоритмы. Массивы. Асоциативные массивы. Разница со словарями в c#. Циклы. Работа со
строками
• Базы данных. Краткий курс на примере MySQL. Возможно самостоятельно изучать другие аналогичные системы
• Подключение к БД. PDO. Экранирование. CRUD
• Авторизация. Работа с сессиями. Токены
• Системы контроля версий. Git. Репозитории. Ветки. Теги. Создание своего открытого репозитория
• Html. Теги. Создание статичной страницы. Шаблонизация с помощью инъекций php
• Безопасность в вебе. Защита от инъекций. Xss. Cross domain. Виды атак. Ddos

6.

Итоговый контроль:
Зачёт
Офлайн
Лабораторные: 32
Домашняя работа
Онлайн
Лекции: 16

7.

• Особенности получения баллов:
Лекции (k - 0,3)
• Посещение - 40
• Домашняя работа – 60
Лабораторные работы (k - 0,7)
• Участие - 40
• Защита отчетов - 60

8.

СПАСИБО ЗА
ВНИМАНИЕ
Тарасьев Андрей Александрович / andrew4800@mail.ru
English     Русский Rules