592.35K
Category: physicsphysics

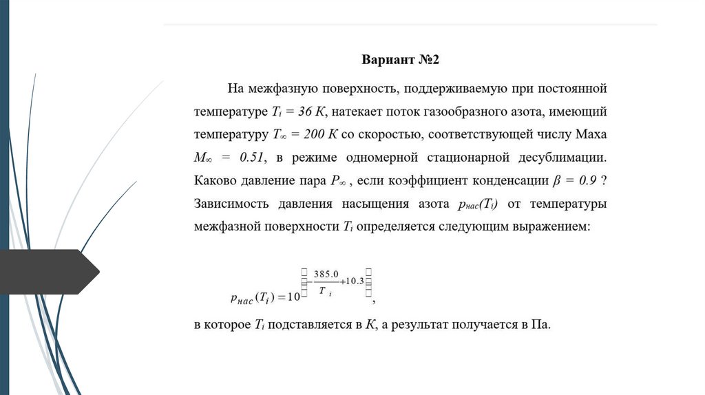
Контрольная

1.

2.

3.

4.

Вывод: в результате полученного выражения, можно определить р∞ методом подбора
Подбором возьмем р∞ = 1.6 Па
Отличие в полученных значениях можно уменьшить, подобрав меньшее значение р∞
Возьмем р∞ = 1.522 Па
Таким образом, методом подбора мы получили, что р∞ = 1.522 Па
English     Русский Rules