189.01K
Category: physicsphysics

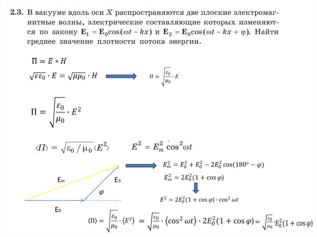
Плоские электромагнитные волны

1.

Em
E0
E0
English     Русский Rules