493.25K
Category: informaticsinformatics

Миграция, маппинг и рекодинг справочных данных

1.

Миграция,
маппинг и рекодинг
справочных данных

2.

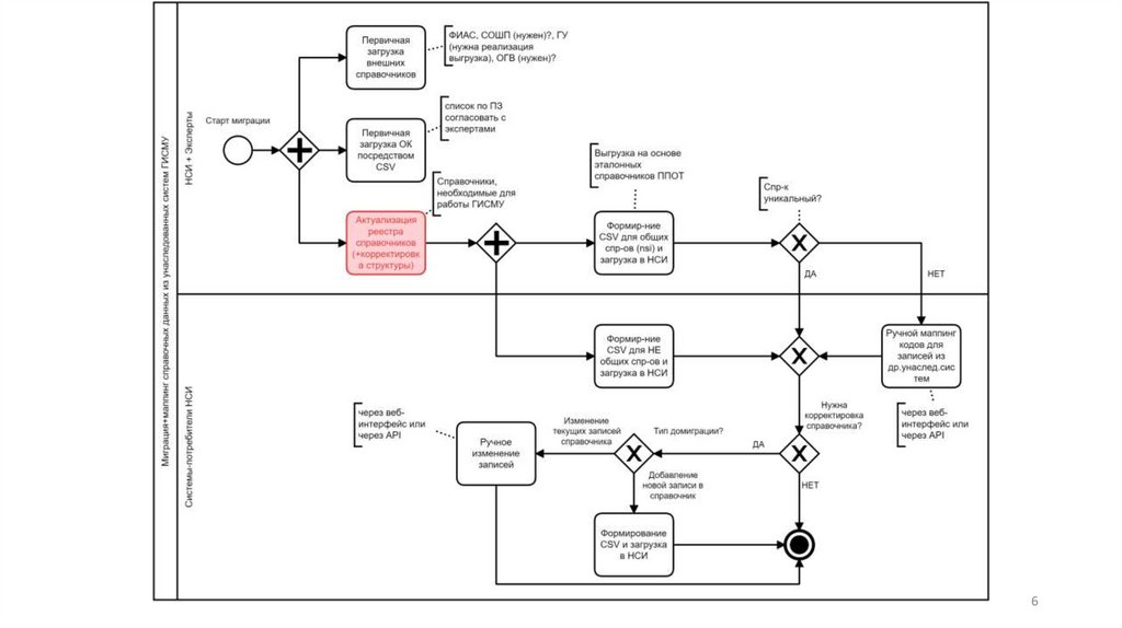
Миграция и маппинг справочных данных
• Создание новых справочников в НСИ осуществляется через UI сервиса
НСИ и после согласования с экспертами
• Первичная миграция справочных данных осуществляется с помощью
CSV
• Миграцию(?) общих справочников делает команда НСИ на основе
справочников одного инстанса ППОТ
• Домиграция справочных данных в части добавления записей с помощью CSV
• Домиграция справочных данных в части изменения существующих записей
через UI или API НСИ (обновление записи)
• Маппинг справочных данных из унаследованных систем и данных НСИ
осуществляется посредством создания новых полей справочника и их
обязательным наполнением при миграции
• Если справочник НЕ уникальный, то в структуре справочника создаем и
наполняем нужное кол-во полей, в зависимости от кол-ва унаследованных
систем, в которых он ведется (codePPOT, codeRP и т.д.)
2

3.


Название работ
Ответственный
НСИ
Комментарий
1
Первичная загрузка внешних справочников:
ФИАС; ГУ; СОШП, ОГВ
Записи с новыми recordId
2
Согласование списка ОК и их первичная
загрузка / дозагрузка существующих при
необходимости
НСИ + Эксперты Возможно, для части справочников
потребуется их полная перезагрузка –
новые recordId!
3.1
Актуализация списка общих справочников,
корректировка структуры при необходимости
3.2
Актуализация списка оставшихся
справочников из реестра НСИ
НСИ + Системы- Возможно, объединение или разделение
потребители+ спр-ков и, как следствие, новые recordId!
Эксперты
4
Миграция и маппинг данных общих
справочников на основе эталонных
справочников ППОТ
5
Маппинг данных общих справочников с
данными других унаследованных систем
Системыпотребители
Если справочник НЕ уникальный
6
Миграция данных и их маппинг с данными
унаследованных систем для остальных
справочников
Системыпотребители
Возможно, потребуется изменение
recordId
7
Домиграция любых внутренних
справочников, при необходимости
Системыпотребители
Добавление, изменение записей в
справочнике
НСИ + Эксперты Возможно, для части справочников
потребуется их полная перезагрузка –
новые recordId!
3

4.

Рекодинг справочных данных
Рекодинг кодов/уникальных идентификаторов справочных данных
унаследованных систем на recordId НСИ осуществляется
посредством вызова метода параметризованного поиска НСИ
(POST /public/v1/catalogs/{catalogCode}/records/search)
• Для адресов ФИАС: с фильтром «hierarchyFullName» типа EXACT
• Для остальных справочников: с фильтром «code» типа EXACT
• При однозначной идентификации данных (НСИ вернул 1 запись с
recordId) – привязка к recordId
• При неоднозначной идентификации данных :
- если поиск не дал результатов, то система-потребитель дорабатываем маппинг;
- если получено более 1 записи, то система-потребитель выясняет причину с
привлечением команды НСИ.
4

5.

Открытые вопросы
1) Все ли справочные данные в делах унаследованных систем
завязаны на уникальные идентификаторы записей из этих
систем? Есть ли исключения?
2) Проработать вопрос на стороне систем-потребителей в части
получения текстового представления адреса в делах, а не
идентификатора записи унаследованной системы
3) Миграция справочных данных посредством CSV: какие
доработки нужны (что на текущий момент усложняет
миграцию)?
4) Многие ли системы-потребители завязаны на recordId записей
и code полей справочника? В чем причина такой реализации?
5) Запрашиваются ли в делах справочные данные (записи) на дату
актуальности, отличную от даты запроса?
5

6.

6

7.

7
English     Русский Rules