2.94M
Category: physicsphysics

Последовательное и параллельное соединение проводников в электрической цепи. Закон Ома для полной цепи

1.

Последовательное и параллельное
соединение проводников в
электрической цепи. Закон Ома для
полной цепи.
Преподаватель: Нургалиева А. К.

2.

.

3.

.

4.

.

5.

.

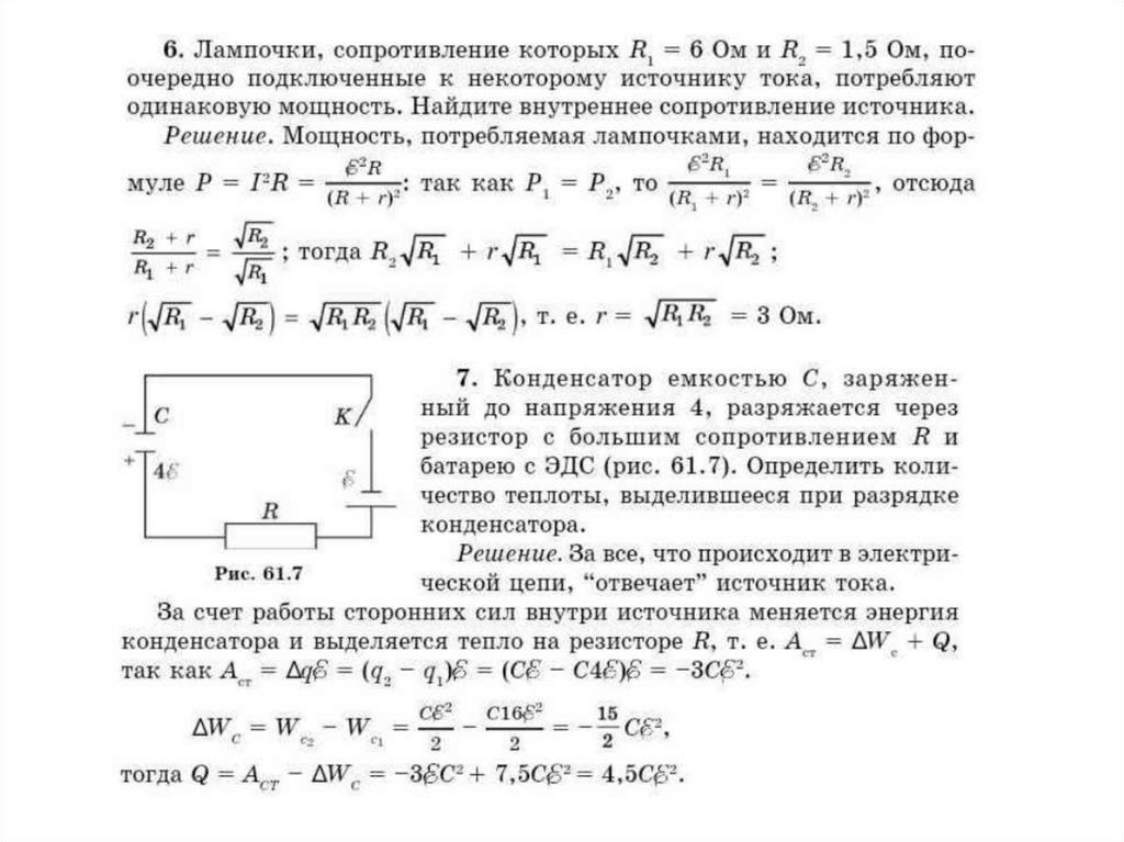
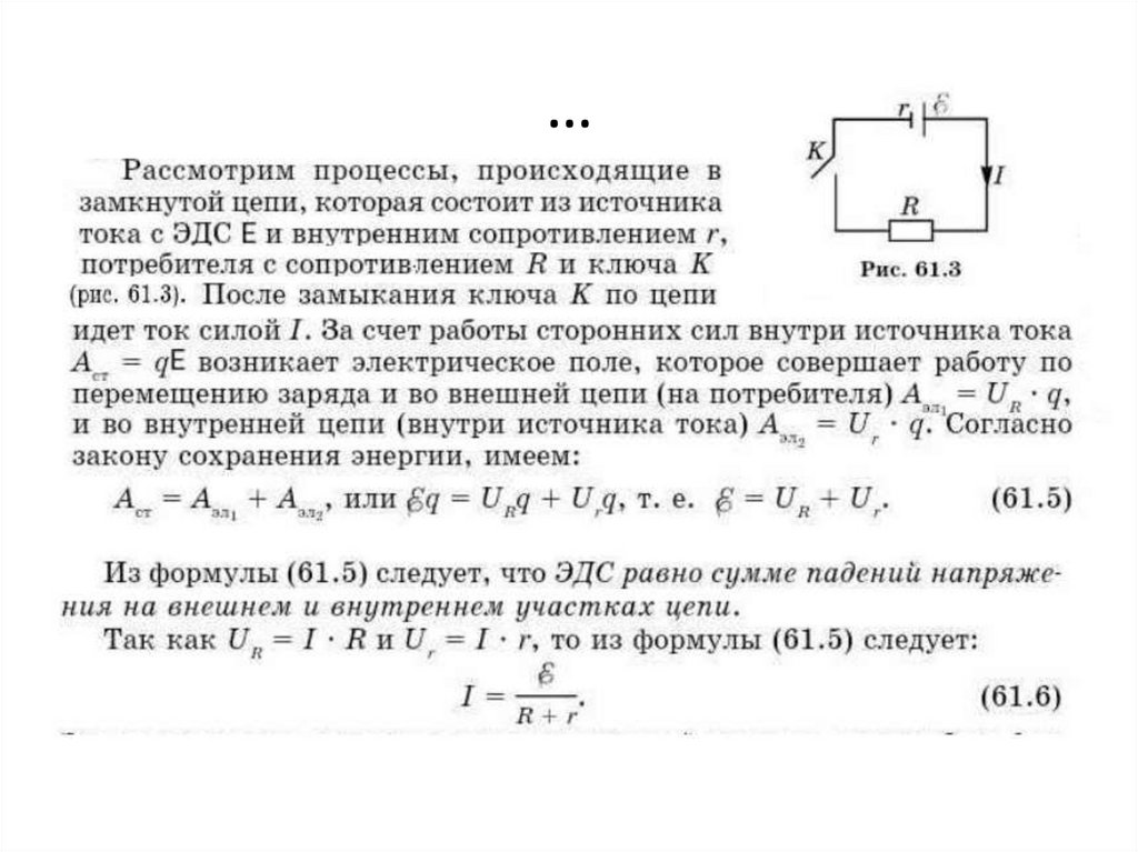
6.


7.

.

8.

Примеры решения задач:

9.

.

10.

.

11.

.

12.

.

13.

.

14.

Домашнее задание:
Найти и записать ответы на вопросы. Решить задачи №1,№2
English     Русский Rules