590.45K
Category:
physics
Similar presentations:
Динамика точки. Силовое поле, потенциальная энергия, интеграл энергии
Работа и потенциальная энергия электростатического поля
Потенциальное векторное поле. Лекция 3
Силовое поле
Распределение молекул в потенциальном поле сил
Потенциальная энергия
Потенциальная энергия
Потенциальная энергия
Потенциальная энергия заряженного тела в однородном электростатическом поле
Работа перемещения заряда в однородном электростатическом поле. Потенциальный характер электростатического поля
Потенциальное силовое поле
1.
Потенциальное силовое поле.
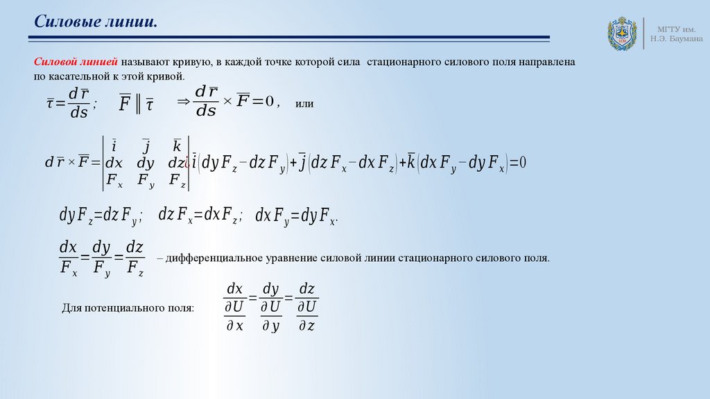
Силовое поле – часть в пространства в котором на материальную точку действует сила,
зависящая от ее координат и времени:
English
Русский
Rules