Индивидуальный спрос
Каково отношение конкретного потребителя к продукции?
П Р А В И Л О
П Р А В И Л О
закона спроса
Неценовые факторы, влияющие на спрос на товар
Ценовая эластичность спроса
Коэффициент ценовой эластичности спроса зависит
Для линейной зависимости между величиной спроса и ценой
При нелинейном спросе большие сдвижки цены приводят к искажению коэффициента
Если спрос задан в виде формулы, то возможен расчет точечной эластичности
Для линейного спроса
Диапазон изменения коэффициента ценовой эластичности
Коэффициент эластичности = ??? 0 или ∞
Факторы, влияющие на ценовую эластичность спроса
Связь ценовой эластичности спроса, расходов потребителей и выручки производителей
П Р А В И Л О
Перекрестная ценовая эластичность спроса
Коэффициент перекрестной ценовой эластичности спроса
Эластичность спроса no доходу
Коэффициент ценовой эластичности спроса по доходу
957.60K
Category: economicseconomics

Индивидуальный спрос. Спрос отдельных потребителей продукции

1. Индивидуальный спрос

спрос отдельных
потребителей
продукции

2. Каково отношение конкретного потребителя к продукции?

Желает ли он покупать данную
продукцию?
Если желает, то способен ли купить
данную продукцию?
Если способен, то сколько он купил
бы продукции при различных ценах
на нее в течение определенного
периода времени?

3. П Р А В И Л О

Индивидуальный спрос
показывает количество
продукции, которое
потребитель желает и
способен купить при различных
ценах в течение определенного
периода времени

4. П Р А В И Л О

Величина индивидуального спроса
- это количество продукции,
которое потребитель желает и
способен купить при
конкретной цене в течение
определенного периода времени

5.

6. закона спроса

Для нормальных товаров
между величиной спроса и
ценой товара существует
обратная зависимость, то есть
чем больше цена, тем меньше
величина спроса

7. Неценовые факторы, влияющие на спрос на товар

Реальные доходы потребителей.
Цена на товары - заменители.
Цены на взаимодополняющие товары.
Вкусы и предпочтения потребителей.
Количество потенциальных покупателей.
Ожидание изменения будущих цен на
товар.
Ожидание изменения будущих доходов.

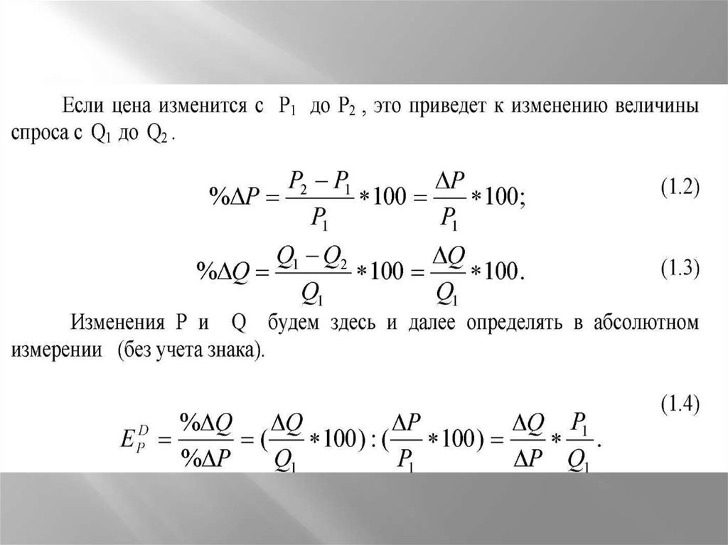
8. Ценовая эластичность спроса

это мера изменения величины спроса
при изменении цены на продукцию.
Коэффициент ценовой эластичности
Ер d показывает, на сколько процентов
изменяется величина спроса при
однопроцентном изменении цены
продукции.
-

9.

10.

11.

12.

13. Коэффициент ценовой эластичности спроса зависит

14. Для линейной зависимости между величиной спроса и ценой

15. При нелинейном спросе большие сдвижки цены приводят к искажению коэффициента

16. Если спрос задан в виде формулы, то возможен расчет точечной эластичности

17. Для линейного спроса

18. Диапазон изменения коэффициента ценовой эластичности

19. Коэффициент эластичности = ??? 0 или ∞

20. Факторы, влияющие на ценовую эластичность спроса

Количество товаров-заменителей.
Удельный вес расходов на исследуемый товар в
доходе потребителя.
Вид товара для потребителя (отнесение
товара к категории первой необходимости,
предмету роскоши или некоторое
промежуточное состояние).
Время, необходимое потребителю для
принятия решения при изменении цены.

21. Связь ценовой эластичности спроса, расходов потребителей и выручки производителей

22.

23. П Р А В И Л О

Связь ценовой эластичности
спроса, расходов потребителей и
выручки производителей
При увеличении цены
при эластичном спросе общая выручка
производителей (расходы потребителей)
падает,
а при неэластичном спросе – растет.

24. Перекрестная ценовая эластичность спроса

-
это мера изменения величины спроса на
исследуемый товар при изменении цены
другого товара (например, товаразаменителя или дополняющего товара).
Коэффициент Еху показывает, на сколько
процентов изменяется величина спроса
на товар У при однопроцентном
изменении цены на товар X

25. Коэффициент перекрестной ценовой эластичности спроса

26.

27. Эластичность спроса no доходу

-
это мера изменения величины спроса на
товар при изменении доходов
потребителей
Коэффициент Ef показывает, на сколько
процентов изменяется величина спроса
при однопроцентном изменении
доходов потребителей
English     Русский Rules