252.85K
Category: internetinternet

Линейные сигналы

1.

Исходный код
11 10
9
8
7
6
5
4
Преобразованный код
3
2
1
0
6
5
4
3
2
1
0
Восстановленный код
11 10
9
8
7
6
5
4
3
2
1
0
0 0 0 0 0 0 0 W X Y Z a
0 0 0 W X Y Z
0 0 0 0 0 0 0 W X Y Z 1
0 0 0 0 0 0
1 W X Y Z a
0 0 1 W X Y Z
0 0 0 0 0 0
1 W X Y Z a b
0 1 0 W X Y Z
0 0 0 0 0
1 W X Y Z a b c
0 1 1 W X Y Z
0 0 0 0
1 W X Y Z a b c d
1 0 0 W X Y Z
0 0 0
1 W X Y Z a b c d e
1 0 1 W X Y Z
0 0
f
1 1 0 W X Y Z
0
f g
1 1 1 W X Y Z
1 W X Y Z 1 0 0 0 0 0 0
0 0 0 0 0
0 0 0 0
0 0 0
0 0
0
1 W X Y Z a b c d e
1 W X Y Z a b c d e
1 W X Y Z 1
1 W X Y Z 1 0
1 W X Y Z 1 0 0
1 W X Y Z 1 0 0 0
1 W X Y Z 1 0 0 0 0
1 W X Y Z 1 0 0 0 0 0

2.

3.

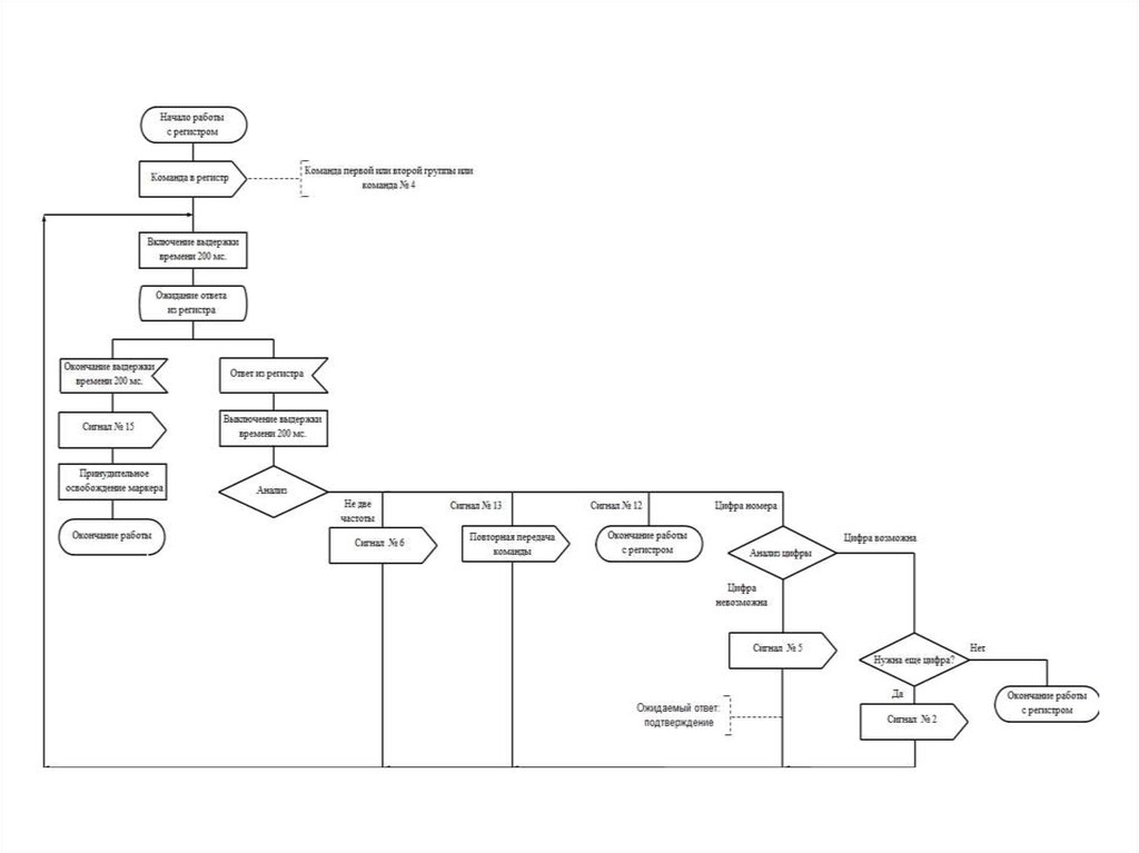
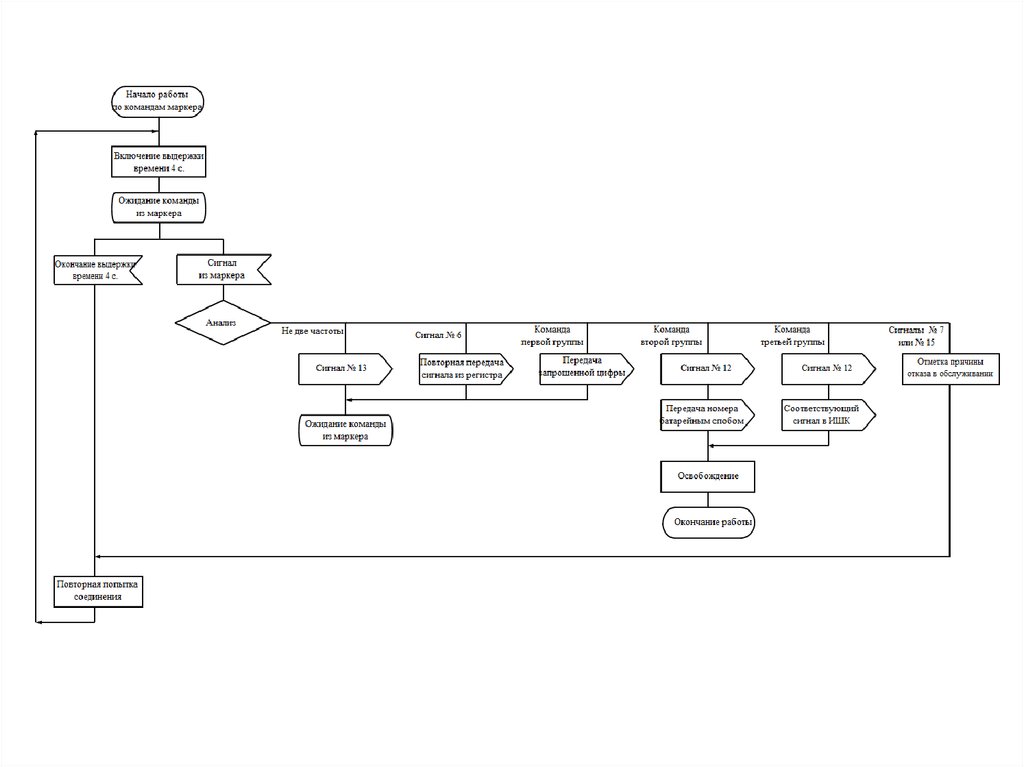
Сигналы из маркера в регистр (группа В)
Группа
I
II
Номер
сигнала
Значение сигнала
Передать первую цифру
многочастотным кодом 2 из 6
Передать следующую цифру
многочастотным кодом 2 из 6
Передать ранее переданную цифру
многочастотным кодом 2 из 6
Передать номер, начиная с первой цифры,
батарейным способом
Передать номер, начиная со следующей цифры,
батарейным способом
Передать номер, начиная с ранее переданной цифры,
батарейным способом
Окончание
III
2
3
8
,
9
,
10
установления соединения
4
Разъединение
5
Не понял, повтори
IY
1
Отсутствуют
свободные соединительные
Отсутствует
сигнал многочастотного кода
6
пути
7
15

4.

Сигналы из регистра в маркер (группа А)
Группа
Значение сигнала
I
II
Цифра
1
1
Цифра
2
2
Цифра
3
3
Цифра
4
4
Цифра
5
5
Цифра
6
6
Цифра
7
7
Цифра
8
8
Цифра
9
9
Цифра
0
10
Подтверждение
12
Не понял,
"
Номер
сигнала
,
повтори
"
13
English     Русский Rules