352.51K
Category:
mathematics
Similar presentations:
Свойства средней арифметической
Свойства средней арифметической
Свойства средней арифметической
Свойства арифметического корня
Свойства арифметических действий
Свойства арифметического квадратного корня
Свойства арифметических действий. 4 класс
Арифметический квадратный корень и его свойства
Арифметический квадратный корень и его свойства
Арифметическая прогрессия. История арифметических прогрессий
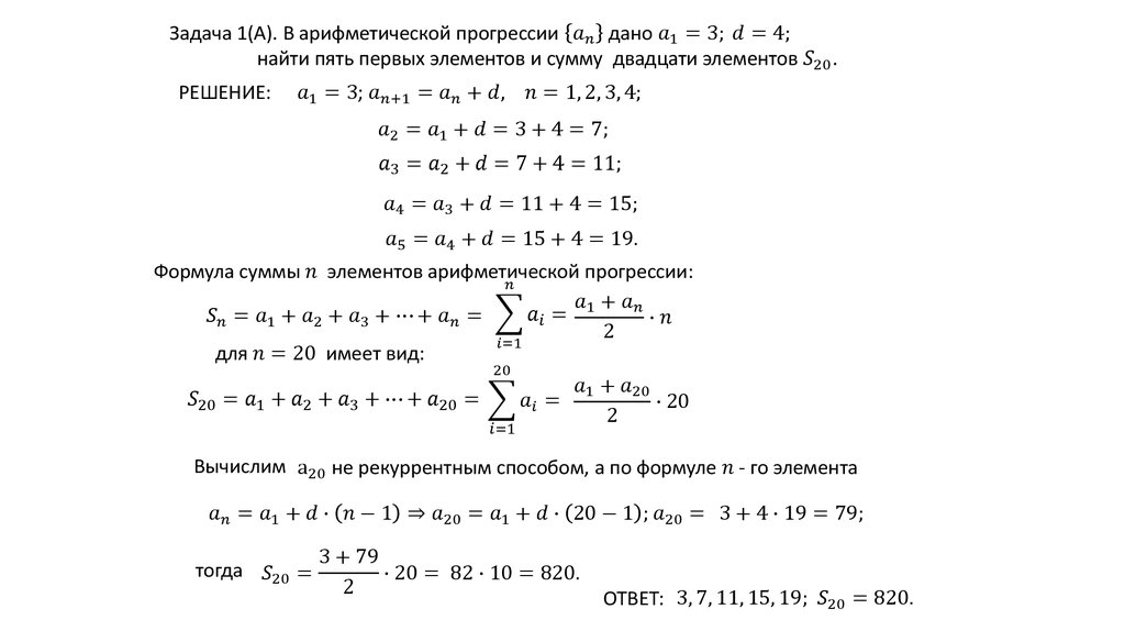
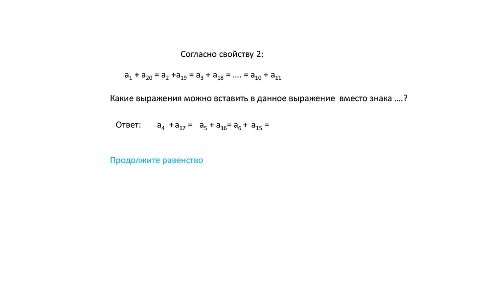
Свойства арифметической прогрессии
1.
Лекция 2
Свойства арифметической прогрессии
2.
Свойства арифметической прогрессии
1. Пусть
English
Русский
Rules