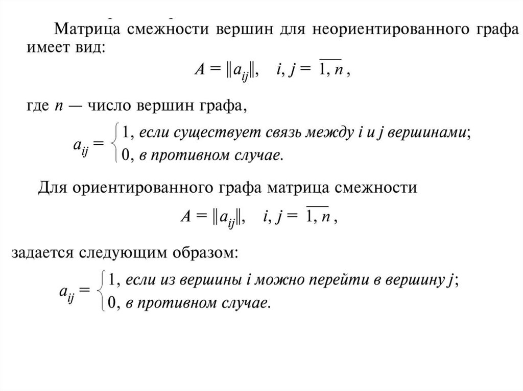
ФОРМАЛИЗАЦИЯ ОПИСАНИЯ СТРУКТУРЫ
Пример
583.50K
Category: mathematicsmathematics

Формализация описания структуры

1. ФОРМАЛИЗАЦИЯ ОПИСАНИЯ СТРУКТУРЫ

2.

3.

4. Пример

English     Русский Rules