1.78M
Category:
mathematics
Similar presentations:
Следствия из аксиом
Следствие из аксиом стереометрии
Применение аксиом и их следствий
Некоторые следствия из аксиом
Применение аксиом и их следствий
Следствия из аксиом стереометрии
Некоторые следствия из аксиом
Некоторые следствия из аксиом
Некоторые следствия из аксиом
Аксиомы и следствие из аксиом
Следствия из аксиом I - III
1.
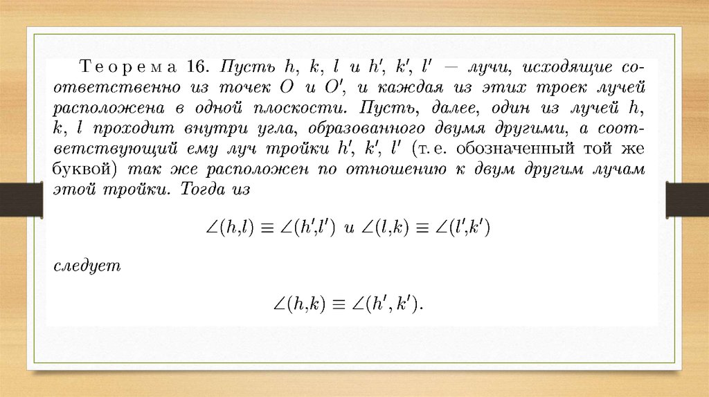
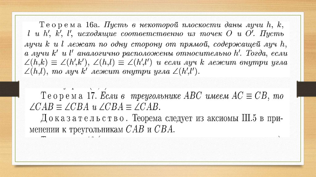
§ 6. Следствия из аксиом I—III
English
Русский
Rules