Лекция №11.
2.72M
Category: programmingprogramming

L–атрибутты трансляциялау грамматикалары. Атрибутты түрлендірушілер

1. Лекция №11.

Тақырыбы: L–атрибутты
трансляциялау грамматикалары.
Атрибутты түрлендірушілер

2.

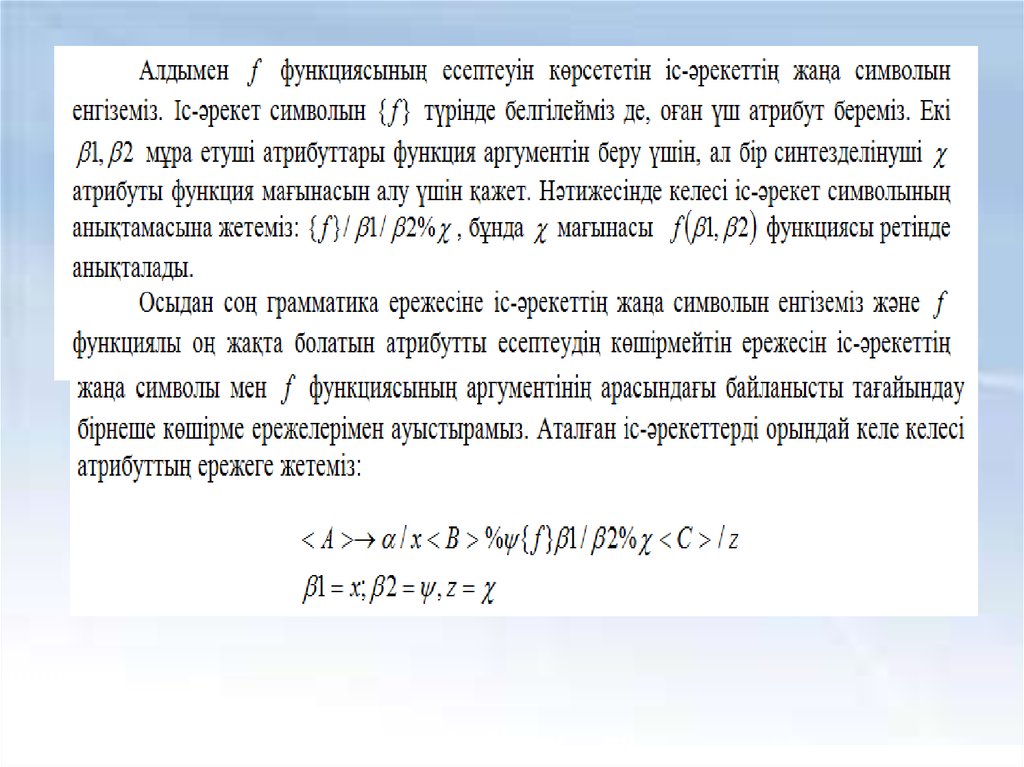
Бұл бөлімде тек қана ауысымдардың атрибуттық
мазмұндауларымен таныстық емес, сонымен қатар
өрмелемейтін атрибуттық түрлендірушілермен де
танысамыз. Олар атрибуттармен кіріс символдарды
шын атрибутты кіріс символддарының шынжырын
өңдеп, әрбір кіріс шынжырына оның ауысымы ретінде
кіріс шынжырын құру немесе мүлдем кіріс тіліне
жатпайтынын мойындап, бетін қайтаруы қажет.
Бұндай құрылғылар өрлемейтін талдау кіре
берісінде атрибуттарды есептеуді қамтамасыз ету керек.
Кез келген AT-грамматика бұндай өңдеу мүмкіндігін
бермейді, тек қана нақты талаптарға жауап беретін
грамматикалар. Алдымен атрибут бағыныңқылығына
шектеуліктері
бар
атрибутты
трансляциялау
грамматикаларын қарастырайық. Бұндай грамматикалар
L-атрибутты трансляциялау грамматикасы (LATграмматикалар) деп аталады.

3.

AT-грамматикасы L- атрибутты трансляциялау грамматикасы
болып келесі үш шартты орындаса ғана бола алады:
1. Грамматика ережесінің оң жағының әрбір мұра етілуші атрибут
символы ереженің сол мұра етілуші атрибут символдарын қолданып,
не атаулы символдың сол жағында орналасқан оң жақ ереженің еркін
атрибут символдарын қолданумен есептелуі керек.
2. Грамматика ережесінің сол жақтағы әрбір синтезделінетін символ
атрибуты ереженің сол жағындағы мұра етілуші символ
атрибуттарының немесе бұл ереженің оң жағындағы еркін символ
атрибуттарын қолданып, есептелуі керек.
3 Іс-әрекеттің әрбір синтезделінетін символ атрибуты бұл іс-әрекет
символының мұра етілуші атрибуттары бойынша есептелуі керек.
1-шарттың мәні грамматика ережесінде тек қана оның сол
жағында орналасқан шама мұра етілуші атрибуттар бағыныңқылығын
қамтамасыз етуінде. Бұл шарт атрибуттарды жоғарыдан төмен қарай
өңдеуге мүмкіндік береді, себебі әрбір символ сол жағындағы
символдар оқылғанға дейін өңделеді. 2 және 3-шарттар шеңбер
бойынша айнала бағыныңқы болуынан айырылуын қамтамасыз етеді.
Барлық бірге алынған үш шарт төмендегі келтірілген түрдегі
атрибуттарды есептеу ретінде әкеледі

4.

AT-грамматикаларын жай иемдену формалары
Түрлендірушілерді тұрғызуға арналған - AT
грамматикасына салынатын шектеуліктердің екінші
түрі болып атрибуттарды есептеу ережелерінде
терминал емес символдарды және функционалды
бағыныңқы
іс-әрекеті
символдарының
кейбір
атрибуттарын қолдануға тиым салу болып табылады.
Бұл тиымды орындаған кезде атрибуттарды есептеу
ережелері
оң
жақта
қолданылған
иемдену
операторларының формасында болуы керек.
English     Русский Rules