Условия работы элементов пароводяного тракта, коэффициенты неравномерности, конструктивной нетождественности и разверки
156.98K
Category: industryindustry

Условия работы элементов пароводяного тракта, коэффициенты неравномерности, конструктивной нетождественности и разверки на ТЭС

1. Условия работы элементов пароводяного тракта, коэффициенты неравномерности, конструктивной нетождественности и разверки

2.

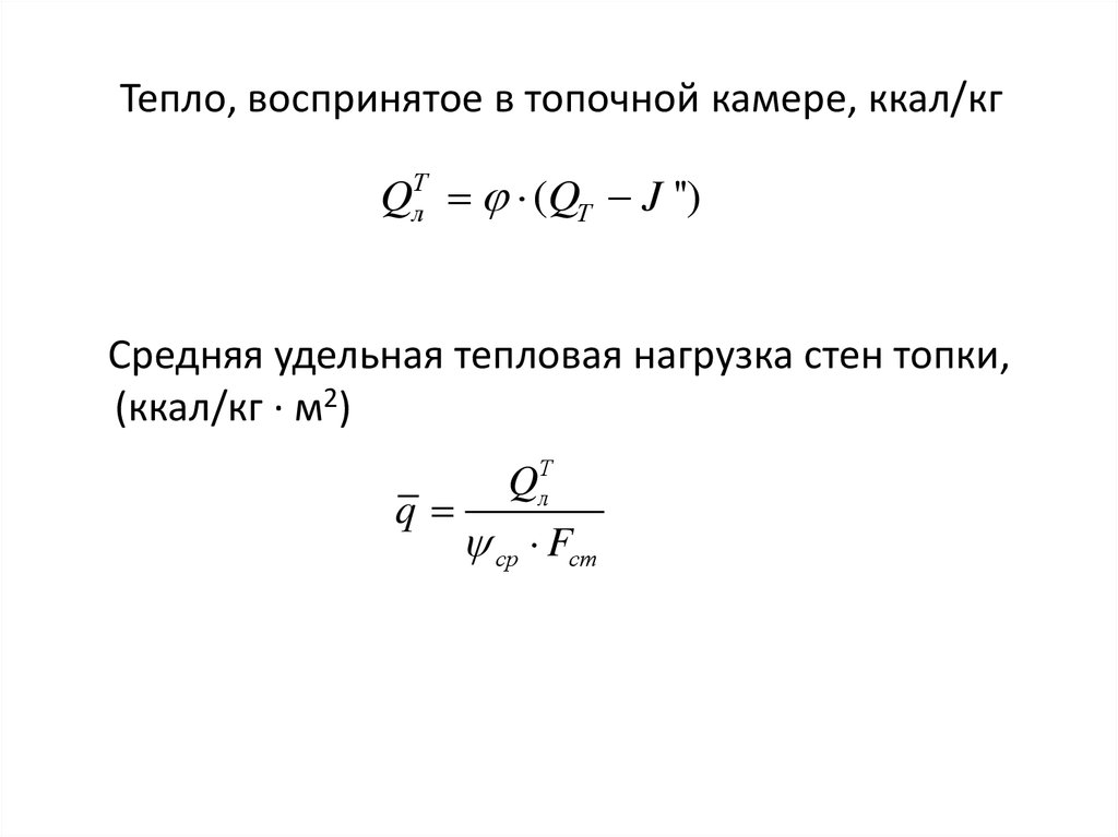
Тепло, воспринятое в топочной камере, ккал/кг
Q (QT J '')
Т
л
Средняя удельная тепловая нагрузка стен топки,
(ккал/кг ∙ м2)
QлТ
q
ср Fст

3.

Q
Т
Л
Распределение тепла по стенам топки для
фронтальной компоновки горелок
Q
Q Q
Q ( F ) ( F ) 2 ( F )
F
i
СТ
ПОТ
ОК
ФР
СТ
ФР
СТ
З
СТ
З
СТ
БОК
СТ
Т
Л
БОК
СТ
СР
QПОТ ВПОТ
СТ .ФР
QПОТ QОК
СТ
( F ) ПОТ Т
( F ) ОК Т
QЛ , QОК ВОК

СР FСТ
СР FСТ
ФР
З
З
БОК
БОК
ПОТ
СР FСТ СТ
( F )ФР
( F ) ПОТ ВОК ( F ) ОК
СТ СТ ( F ) СТ 2 СТ ( F ) СТ В
При равенстве
ФР
БОК
СТ
СТ
З
СТ
задаётся
ФР , БОК
( F )ФРСТ 2( F )СТБОК СР FСТ СТЗ ( F )СТЗ ВОК ( F )ОК ВПОТ ( F ) ПОТ
СТ
ФР , БОК
СТ
З
З
СР FСТ СТ
( F ) СТ
ВОК ( F ) ОК ВПОТ ( F ) ПОТ
БОК
( F )ФР
2
(
F
)
СТ
СТ

4.

Распределение тепла в топке котла

5.

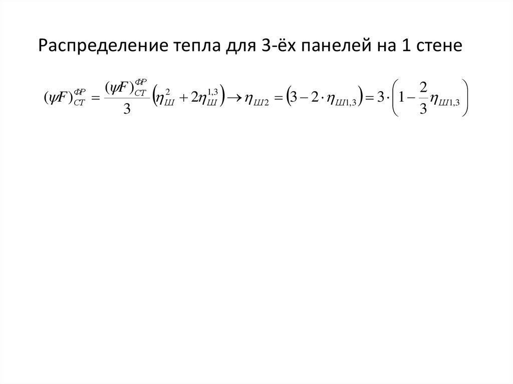
Распределение тепла для 3-ёх панелей на 1 стене
( F )
ФР
СТ
( F )ФР
2
2
СТ
Ш
2 1Ш,3 Ш 2 3 2 Ш1,3 3 1 Ш1,3
3
3

6.

Среднее тепловосприятие, элемента топочной камеры,
с учётом неравномерности обогрева элемента, ккал/кг ∙ м2
qэл в ш ст q
• ηв – коэффициент распределения
тепловосприятия по высоте топки, номограмма
11 [НТР];
• ηш – коэффициент распределения
тепловосприятия по ширине стены топки табл. I2 [НГР];
• ηст – коэффициент распределения
тепловосприятия по стенам топки п. I-03 [НГР].

7.

8.

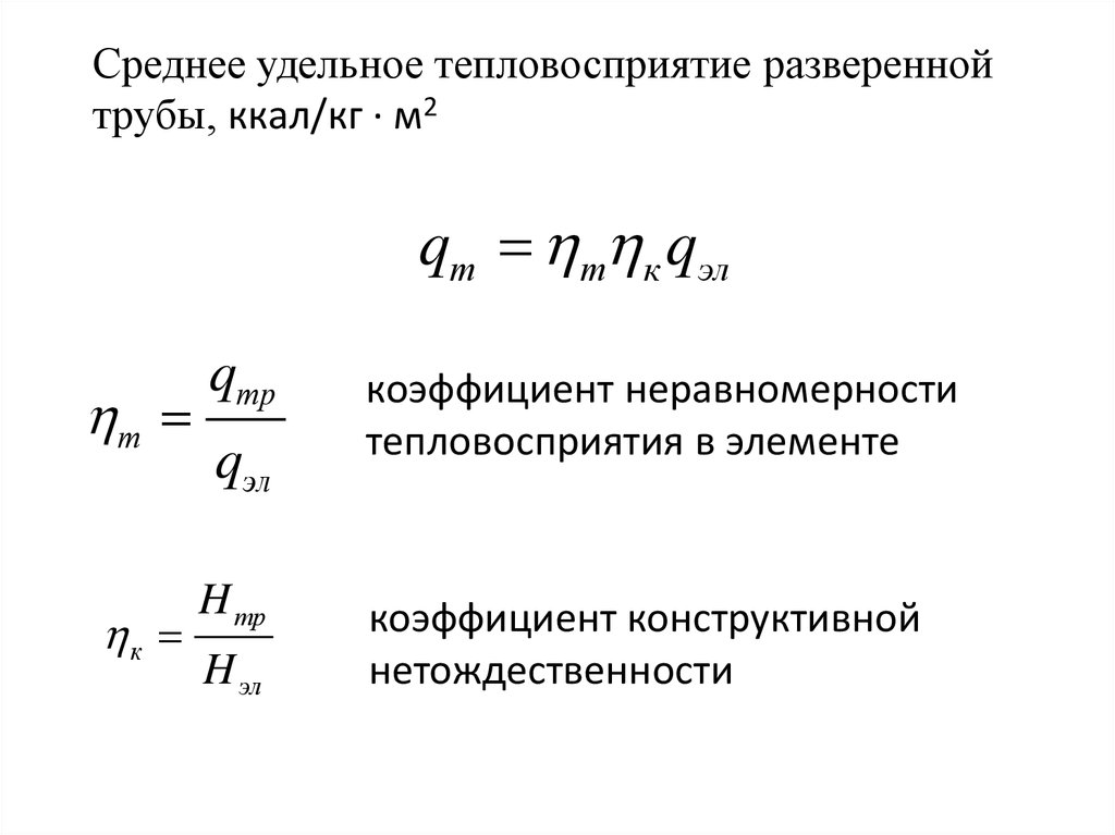
Среднее удельное тепловосприятие разверенной
трубы, ккал/кг ∙ м2
qт т к qэл
т
к
qтр
qэл
H тр
H эл
коэффициент неравномерности
тепловосприятия в элементе
коэффициент конструктивной
нетождественности

9.

Коэффициент гидравлической неравномерности – это
отношение полного коэффициента гидравлического
сопротивления разверенной трубы к полному
коэффициенту гидравлического сопротивления
элемента
г zТ / zэл
Коэффициент температурной разверки - отношение
температуры среды на выходе из разверенной трубы
к средней температуре на выходе из элемента
t кТ
Т Т

10.

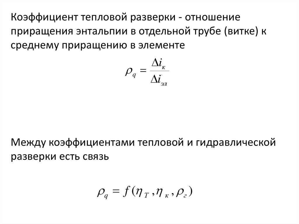
Коэффициент тепловой разверки - отношение
приращения энтальпии в отдельной трубе (витке) к
среднему приращению в элементе

q
iэл
Между коэффициентами тепловой и гидравлической
разверки есть связь
q f ( Т , к , г )

11.

q H Q
iк qТР H ТР qСР H СР
i
q
:
G
G
iэл
GТР
GСР
q Т к / г

12.

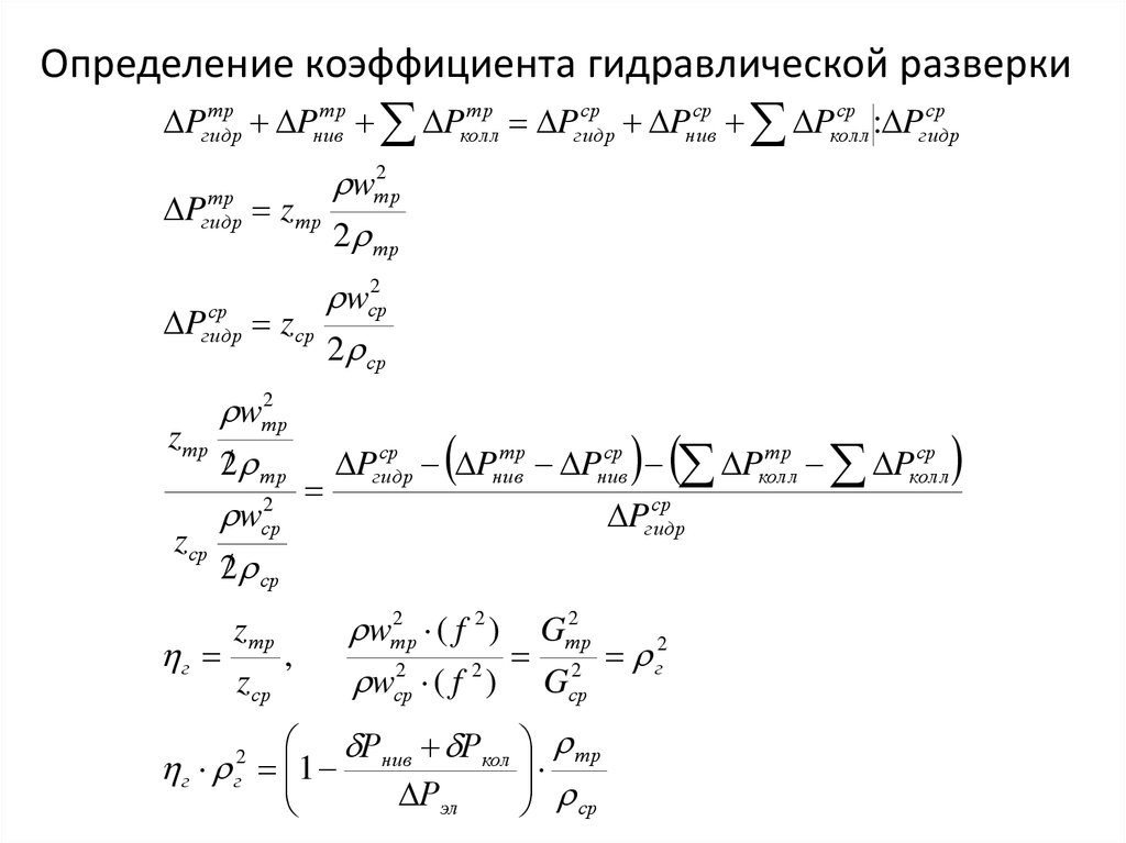
Определение коэффициента гидравлической разверки
тр
тр
тр
ср
ср
ср
ср
Pгидр
Pнив
Pколл
Pгидр
Pнив
Pколл
: Pгидр
тр
Pгидр
z тр
2
wтр
2 тр
2
w
ср
ср
Pгидр
zср
2 ср
2
wтр
z тр
ср
тр
ср
тр
ср
2 тр Pгидр
Pнив
Pнив
Pколл
Pколл
2
ср
wср
Pгидр
zср
2 ср
г
z тр
zср
,
2
2
wтр
( f 2 ) Gтр
2
г
wср2 ( f 2 ) Gср2
Рнив Ркол тр
г 1
Рэл
ср
2
г

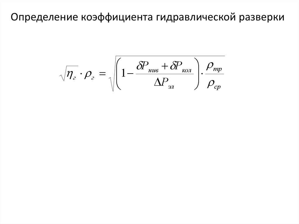
13.

Определение коэффициента гидравлической разверки
Рнив Ркол тр
г г 1
Рэл
ср
English     Русский Rules