Импульс
537.44K
Category: physicsphysics

Мера механического движения импульс

1. Импульс

2.

Импульс (лат. «толчок») – мера
механического движения.
Обозначает количество движения
Векторная величина
Имеет направление скорости
Зависит от массы и скорости.
Р – импульс [
]

3.

4.

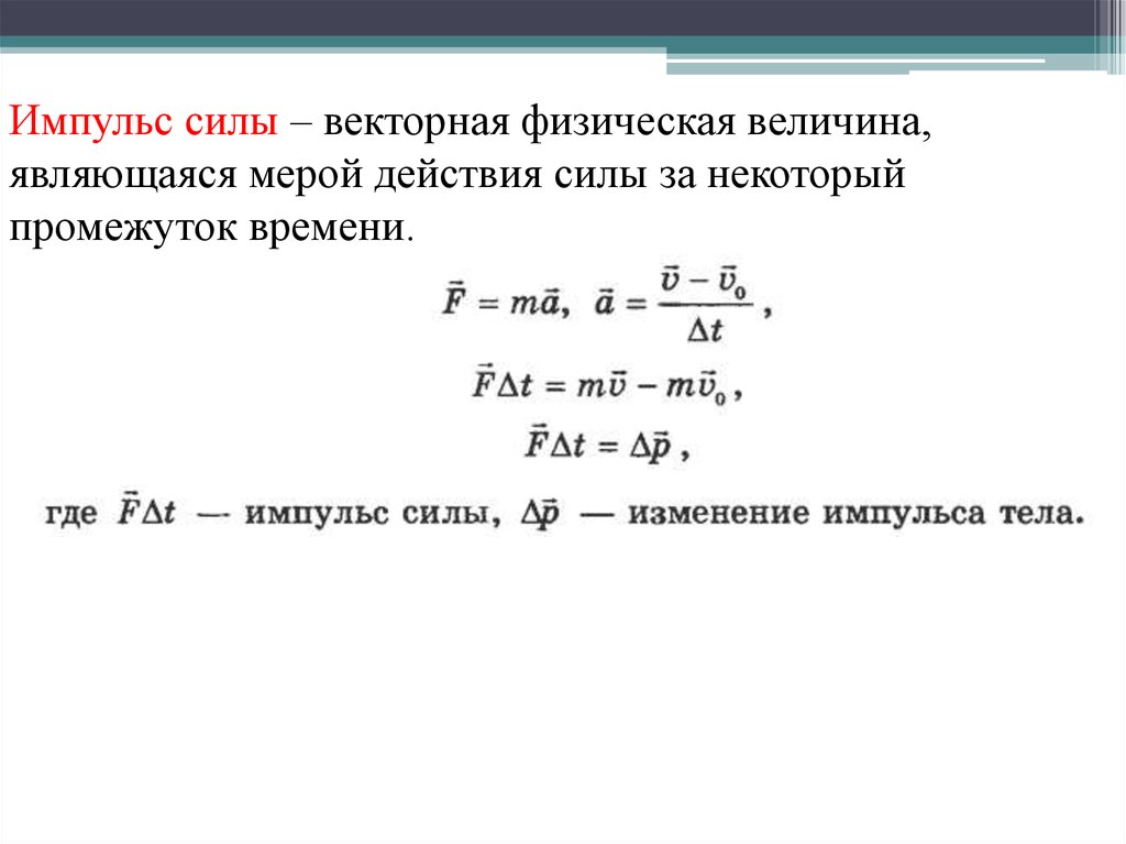
Импульс силы – векторная физическая величина,
являющаяся мерой действия силы за некоторый
промежуток времени.

5.

Закон сохранения импульса
Импульс может передаваться от одного тела к другому при
ударе.
Виды ударов:
1. Абсолютно упругий удар - удар, при котором тела после
соударения движутся каждый со своей скоростью.
2. Абсолютно неупругий удар – удар, при котором тела после
соударения движутся с одной скоростью, как единое целое.

6.

Абсолютно упругий удар
До взаимодействия.
m1
m2
0
После взаимодействия.
m1
m2

7.

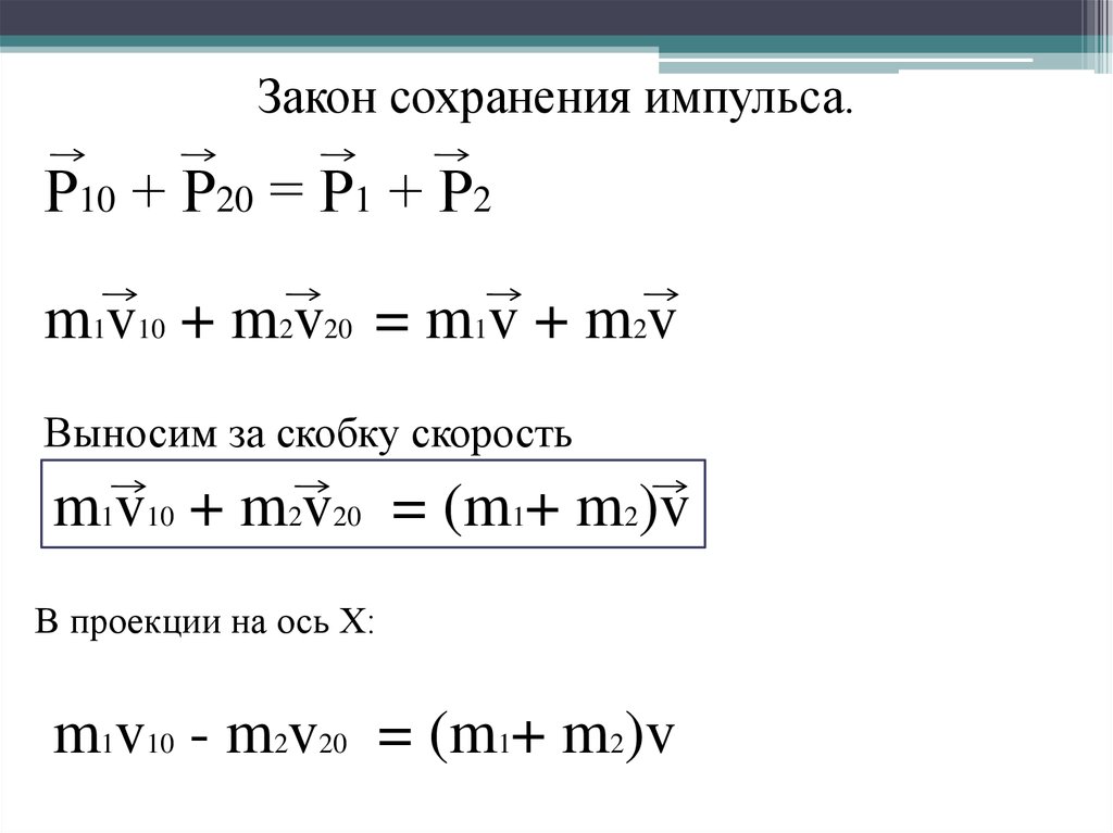
Закон сохранения импульса.
Р10 + Р20 = Р1 + Р2
m1v10 + m2v20 = m1v1 + m2v2
В замкнутой системе векторная сумма импульсов тел
до взаимодействия равна векторной сумме импульсов
тел после взаимодействия.
Применяется для замкнутой системы тел.
Система тел называется замкнутой, если эти
тела не взаимодействуют с другими телами.

8.

ДО
m1
m2
Х
ПОСЛЕ
m1
m2
Если скорость направлена по оси Х – она
положительная, против – отрицательная.
m1v10 - m2v20 = m1v1 + m2v2
Х

9.

Абсолютно неупругий удар
До взаимодействия
m2
m1
После взаимодействия
m1
X
m2
X

10.

Закон сохранения импульса.
Р10 + Р20 = Р1 + Р2
m1v10 + m2v20 = m1v + m2v
Выносим за скобку скорость
m1v10 + m2v20 = (m1+ m2)v
В проекции на ось Х:
m1v10 - m2v20 = (m1+ m2)v

11.

Пример:

12.

13.

Рракеты = Ргаза
mгvг = mpvp

14.

15.

Решить задачи.

16.

17.

Домашнее задание
Параграфы: 21-23 (по синему учебнику)
20,21 (по белому)
Доделать задачи.
English     Русский Rules