1.02M
Category: informaticsinformatics

Информационные системы

1.

ЛЕКЦИЯ 3
Информационные системы
1. Понятие информационной системы
2. Информационные системы класса MRP
3. Сущность корпоративных информационных
систем

2.

3.

4.

5.

6.

7.

данные
запросы
Техническое обеспечение
Средства
ввода данных
Программное
обеспечение
Средства обработки
данных
Средства
вывода данных
Операционная система
Организационное
обеспечение
Программа ввода
и интерпретации
команд
Функциональное
обеспечение
Программа вывода
результатов
СУБД
БД
Математическое
обеспечение
Устройства хранения
данных

8.

9.

10.

11.

12.

13.

14.

15.

16.

Схема файлового варианта
подключения ИБ
Схема включения К-С варианта построения
1С: Предприятие

17.

18.

19.

20.

21.

22.

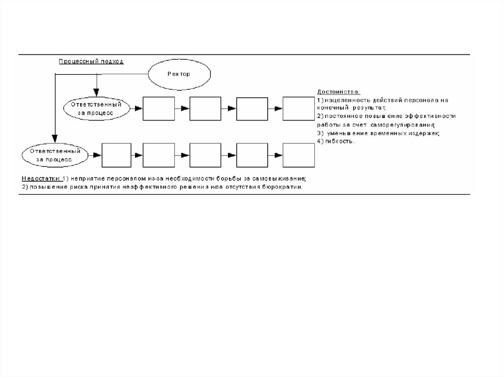
Архитектура КИС
1. Информационно-логический уровень.
2. Прикладной уровень.
3. Системный уровень - Операционные системы и
сетевые средства.
4. Аппаратный - Средства вычислительной техники.
5. Транспортный - Активное и пассивное сетевое
оборудование, сетевые протоколы и технологии.
English     Русский Rules