Полупроводники. §1 Физические свойства полупроводников.
1. Собственные полупроводники. Уровень Ферми
1. Собственные полупроводники. Уровень Ферми
1. Собственные полупроводники. Уровень Ферми
2. Примесные полупроводники
3. Электропроводность полупроводников
874.95K
Category: chemistrychemistry

Физические свойства полупроводников

1. Полупроводники. §1 Физические свойства полупроводников.

1.
2.
3.
4.
5.
6.
План:
Собственные полупроводники. Уровень Ферми.
Примесные полупроводники.
Электропроводность полупроводников.
Полупроводниковые приборы (n-p – переход,
прохождение тока через n-p – переход, туннельные
диоды, транзисторы). (самостоятельно)
Аморфные
(стеклообразные)
полупроводники.
(самостоятельно)
Полупроводниковые
структуры
пониженной
размерности. (самостоятельно)

2. 1. Собственные полупроводники. Уровень Ферми

3. 1. Собственные полупроводники. Уровень Ферми

1
2

4. 1. Собственные полупроводники. Уровень Ферми

3
4
5

5.

1. Собственные полупроводники.
Уровень Ферми
6
7
8
9

6. 2. Примесные полупроводники

7.

2. Примесные полупроводники
10
11

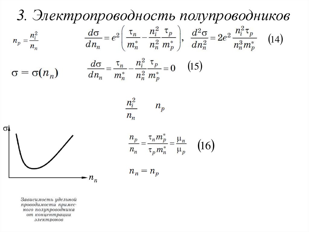
8. 3. Электропроводность полупроводников

12
13

9.

3. Электропроводность полупроводников
14
15
16

10.

3. Электропроводность полупроводников
English     Русский Rules