Приложения, использующие децентрализованную систему
Вариант 1: Приложение-библиотека
Схема
Вариант 2: …
Схема
43.07K
Category: internetinternet

Приложения, использующие децентрализованную систему

1. Приложения, использующие децентрализованную систему

Лезина Евгения, 9 класс

2. Вариант 1: Приложение-библиотека

• Суть приложения в том, что это библиотека без библиотекаря плюс
книжный магазин. Главное преимущество децентрализованную
системы здесь- нет администратора (библиотекаря), отслеживающего,
какие книги ты читаешь. В этом приложении также у пользователя есть
профиль, в котором у него есть кошелек и своего рода список
понравившихся книг, токен токе которому есть только у пользователя.
Если пользователь прочитал книгу и она ему очень понравилась, он
может написать о ней отзыв, указав при этом жанры этой книги и
оставив ссылку на нее. Далее, каждый раз, когда какой-то другой
пользователь будет проходить по ссылке и отмечать, что эта книга ему
действительно понравилась, автору отзыва будет вписываться в
благодарность за хороший совет некоторое количество баллов.
Впоследствии на эти баллы он сможет открыть себе доступ к
заблокированным книгам, либо приобрести книгу в книжном
магазине.

3. Схема

Книжный
магазин
Библиотека
Книги
Пользователь
Пользователь
Книги
Книжный
магазин
Библиотека

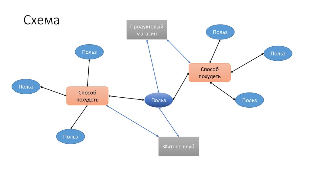
4. Вариант 2: …

• Название не придумано, но суть в том, что это приложение для тех кто хочет
похудеть. Человек заходит в это приложение и просматривает возможные способы
похудения и выбирает наиболее понравившийся. Далее, он заходит в «группу» этой
диеты (или др. способа) и смотрит на результаты других людей, которые
использовали этот метод. Они загружают в группу свои данные (например вес в
начале и конце недели, таким образом можно видеть эффективность диеты) и свои
общие впечатления о ней. Если этот способ похудеть и отзывы пользователю
понравились, то он ставит в группе отметку, что он попробует этот способ. Тогда он
также должен будет участвовать в статистике. Напоминания о действиях диеты
(«съесть завтрак – вареное яйцо и два яблока» например) и о том, что нужно
отправить сообщение в группу, приходят автоматически. Еще, если человек
выполнил «задание», ему также начисляются баллы. Если он не выполнил это
задание/выполнил неправильно/нарушил условия диеты баллы у него снимаются.
На эти баллы потом можно будет приобрести продукты, которые были нужны для
этой диеты/билет в спортзал и т.п. Таким образом создается доп. мотивация

5. Схема

Продуктовый
магазин
Польз
Польз
Польз
Способ
похудеть
Польз
Способ
похудеть
Польз
Польз
Фитнес-клуб
Польз
English     Русский Rules