1.44M
Category:
drafting
Similar presentations:
Метод архитектора. Методы построения перспективы: метод архитекторов
Метод проекций
Метод Архитектора. Способ архитектора
Метод архитектора
Методы проецирования
Радиальный метод
Методы проецирования
Метод Монжа. Точка
Метод проекций Эпюр, Монжа
Метод проекций. Ортогональные проекции. Метод Монжа
Графический метод
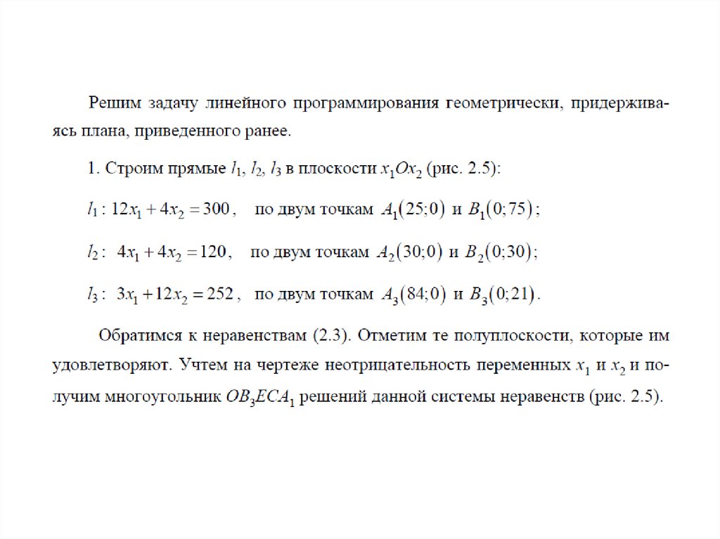
1.
2.
3.
4.
5.
6.
7.
8.
9.
10.
Графические метод решения ЗЛП в Excel
11.
Графические метод решения ЗЛП в Excel
English
Русский
Rules