Реальный риск
Показатели эффективности 1. Срок окупаемости
Ущерб от пожара (Уэ)
Ущерб по основным фондам
Ущерб от травматизма
Расчетно-аналитический метод оценки ущерба
1.14M
Category: life safetylife safety

Экономика и менеджмент пожарной безопасности

1.

Установочная лекция по
курсу:
Экономика и менеджмент пожарной
безопасности (ЭиМПБ).
Курс читает : профессор кафедры
Управления и экономики ГПС
Присяжнюк Николай Леонидович
т. 8- 916- 613- 00- 27

2.

Тема: Введение в курс. Экономические
1
проблемы по обеспечению пожарной
безопасности и методы технико-экономического
анализа защитных мероприятий.
Вопросы
1.Содержание курса ЭиМПБ.
2.Экономические проблемы по обеспечению
пожарной безопасности.
3.Методы технико-экономического анализа
защитных мероприятий и их оптимизация.
4.Содержание и порядок выполнения
контрольной работы по курсу ЭиМПБ.

3.

2
Литератера.
1. Присяжнюк Н.Л. Экономика и менеджмент пожарной
безопасности. Учебное пособие /.– М.: Академия ГПС
МЧС России, 2016. – 248 с.
2. Экономика пожарной безопасности. Сборник задач; учеб.
пособие / Н.Л. Присяжнюк, Г.В. Александров, Е.Г.
Гамаюнов и др.; под общ. ред. Н.Л. Присяжнюка.– М.:
Академия ГПС МЧС России, 2014.- 138 с.
3. Н.Л. Присяжнюк, Соловьева Т.Н., Кузнецова Е.С.
Методические указания к выполнению контрольной
работы по дисциплине «Экономика и менеджмент
пожарной безопасности». Для слушателей заочного
обучения ФРК. Направление 280700 «Техносферная
безопасность». Профиль «Пожарная безопасность».
Степень (квалификация) магистр техники и технологии.
– М.: Академия ГПС МЧС России, 2014.

4.

1-й вопрос
№ п/п
3
Тематический план (очно / заочно)
Раздел дисциплины
Общая трудоемкость (час.)
Виды учебных занятий, включая
самостоятельную работу и трудоемкость (в
часах) для форм обучения очно/заочно
Аудиторные занятия
ПР
С
Формы текущего
контроля
успеваемости
СР
всего
Л
Введение. Экономические
проблемы по обеспечению
пожарной безопасности. Методы
технико-экономического анализа
защитных мероприятий и их
оптимизация.
24/32
2/2
2
Организация на предприятии
современных систем
менеджмента безопасности,
управления
профессиональными рисками и
безопасностью.
18/20
2/2
4/-
2/-
10/18
Заполнение
рабочей
тетради;
контроль
знаний на
практических
занятиях
-
3
Организация
и
руководство
работой небольшого коллектива.
14/12
2/2
2/-
2/-
8/10
Заполнение
рабочей
тетради.
Семинар
--
1
4/2
2/2
очно
16/26
Заполнение
рабочей
тетради.
Семинар,
контроль
знаний на
практических
занятиях
заочно
КР

5.

4
Выработка и принятие
управленческих решений.
Контрольная работа (КР)
Экзамен (Э)
Итого
16/8
2/2
-
2/-
-
36/36
108/108
2/2
-
-
8/8
12/2
10/4
8/4
44/58
Заполнение
рабочей
тетради.
Семинар
-
-
+
+
+

6.

4
Компетенции
Знать: методы технико-экономического
анализа защитных мероприятий.
Уметь: проводить экономические расчеты мероприятий
по обеспечению техносферной
безопасности
Владеть: проведением экономической оценки
разрабатываемых систем противопожарной защиты или
предложенных технических решений.
Знать: основы организации и управления небольшими
коллективами.
Уметь: организовывать на предприятии
современные системы менеджмента безопасности,
управления профессиональными рисками и пожарной
безопасностью
Владеть: общими принципами современных систем
менеджмента безопасности; основами управления пожарными
рисками и безопасностью

7.

2-й вопрос
5
О социально-экономических
проблемах
1. Необоснованность нормативных
требований ( Завышенный рискRн, время прибытия -Tпр (10,20),
150 га, АУП и т.д.).
2. Низкий уровень экономического
образования
3. Высокий риск гибели от пожаров.

8.

6
Статистика пожаров и их последствий за 2013г
(данные за 2016 г смотри таблицу КТИФ)
Страна
Население, Число
Погибших, Пожаров Погибших
млн.чел.
пожаров, чел.
на 1 тыс. на 100
тыс. чел.
чел.
тыс.чел.
США
275,0
1708,0
4147
6,2
2.4
Россия
144,5
246,0
16298
1,9
11.3
Германия
79,2
197,2
518
2.5
0.7
Франция
60,0
339,9
5.7
Великобритания
59,1
476,1
600
8,1
1,0
Украина
49,3
58,2
3197
1,2
6,5
Польша
38,7
135,9
491
3,5
1,3
Нидерланды
15,9
48,0
46
3,0
0,3
Греция
10,0
20.9
913
2,0
1,0
Белоруссия
10,0
21,8
913
2,2
9,1
Швеция
8,9
25,4
106
2,9
1,2
Австрия
8,1
29,0
153
3,6
5,3
Израиль
6,5
33,9
23
5,2
0,7
Финляндия
5,2
11,2
53
2,2
1,0
Литва
3,7
11,6
207
3,1
5,6

9.

Статистика пожаров и их последствий за 2015г
(в знаменателе данные за 2007г)
Страна
США
Россия
Германия
Франция
Великобр -я
Украина
Польша
Нидерланды
Греция
Белоруссия
Швеция
Австрия
Израиль
Финляндия
Литва
Япония
Населен Число
Погибших,
Пожаров Погибших
ие,
пожаров,
чел.
на 1 тыс. на 100
млн.чел. тыс.
чел.
тыс.чел.
316,/275 1240,0 /1708
3420 /4147
3,9 /6,2
1,1 /2,4
143/144
152,9/246 10548 /16298
1,1 /1,9
7,4 /11,3
- /79,2
- /197,2
- /518
- /2,5
- /0,7
66/60,0
281,9/339,9
321/4,3 /5,7
0,5/ 61,3/59,1
192,6/476,1
350/ 600 3,1 / 8,1
0,6 /1,0
45,5/49,3
61,1 /58,2
2494 /3197 1,3 / 1,2
5,5 / 6,5
38,5/38,7
126,4/ 135,9
515 / 491 3,3 / 3,5
1,3 / 1,3
/ 15,9
/ 48,0
/ 46
/ 3,0
/ 0,3
10,8/10,0
28,2 /20.9
33 / 913 2,6 / 2,0
0,3 / 1,0
9,5 /10,0
7,1 /21,8
783 / 913 0,8 / 2,2
8,3 / 9,1
9,5 / 8,9
25,4 / 25,4
96 / 106 2,7 / 2,9
1,0 / 1,2
8,5 / 8,1
40,4 / 29,0
20 / 153 4,8 / 3,6
0,2 / 5,3
/ 6,5
/ 33,9
/ 23
/ 5,2
/ 0,7
5,4 / 5,2
13,4 / 11,2
58 / 53 2,5 / 2,2
1,1 / 1,0
- /3,7
-/ 11,6
- / 207
- / 3,1
- / 5,6
127,3 / 48,1 / 1625 / 0,4 / 1,3 / -
7

10.

8
СРЕДНЕДУШЕВОЕ ГОДОВОЕ ПОТРЕБЛЕНИЕ
СПИРТО-ВОДОЧНЫХ НАПИТКОВ В ЛИТРАХ
Стран
1888
ы
Россия 3,6
Франц 5,0
ия
5,4
США
6,4
Герма
ния
Годы
1913 1930-е 1970
1980 1992 1995
3,1
4,3
3,8
4,4
5,1
9,3
6,1
2,9
2,3
2,4
-
-
6,6
3,8
2,9
2,4
-
-
7,0
1,1
3,0
2,3
-
-
На сегодняшний день в России:
1. 15-18 л/чел. в год (с учетом суррогата);
2. 30-36 тыс.чел./год погибает от алкогольного отравления;
По данным ВОЗ 8 л/чел. в год – наступает полное угасание
этноса.

11.

Потребление алкоголя на душу взрослого населения в мире
в литрах чистого спирта в год
9

12. Реальный риск

• 146 млн. / 7,5 млрд. ~= 2 % население
РФ от мирового;
• 16000 / 80000 = 20,3 % погиб. от пож. в
РФ от погибших в мире.
• 16000 / 146 млн. = 0,000109 ~= 1,11 * 10 –
4 (~ 100 раз больше нормативного)
• Нормативный инд. пож риск – одна
миллионная (10-6) в год на 1-го чел.
10

13.

11
ФЗ-123. ст.6 Пожарная безопасность объекта защиты считается
обеспеченной при выполнении одного из следующих условий:
1) в полном объеме выполнены требования пожарной
безопасности, установленные техническими регламентами,
принятыми в соответствии с Федеральным законом "О
техническом регулировании", и пожарный риск не
превышает допустимых значений, установленных
настоящим Федеральным законом;
2) в полном объеме выполнены требования пожарной
безопасности, установленные техническими регламентами,
принятыми в соответствии с Федеральным законом "О
техническом регулировании", и нормативными
документами по пожарной безопасности.
(в ред. Федерального закона от 10.07.2012 N 117-ФЗ)

14.

12
Согласно закона (Федеральный закон от
22.07.2008 N 123-ФЗ (в ред.
Федерального законов от 10.07.2012 N
117-ФЗ и от 13.07.2015 №234-ФЗ) время
прибытия -10 мин в городе; -20 мин в
сел. (+ СП 11.13130-2009 Места дислок.
п/подразд…..)
Для своевременного (нормативного)
прибытия подразделений необходимо
было увеличить число депо в 4 раза (в
2008 году)

15.

13
28.01.2008г. Более 1 млрд рублей будет
выделено в ближайшие два года на
строительство восьми пожарных депо в
Москве, где сейчас не хватает пожарных,
передает сайт программы"ВестиМосква" слова и.о. начальника Главного
управления МЧС по Москве Виктора
Климкина.
Тогда:1 млрд. руб./8 =125 млн.руб. одно депо.
Он отметил, что в Москве сейчас не хватает 64
дополнительных пожарных депо (до 2020г).
64*125 млн.руб. = 8 млрд. руб.

16.

14
Стоимость 8 – 10 мил. руб.

17.

15
Стоимость 380 мил. руб.

18.

Согласно СП 8.13130.2009 Системы
противопожарной защиты. Источники наружного
противопожарного водоснабжения. Требования
пожарной безопасности (с Изменением N 1)
6. Расчетное количество одновременных пожаров
6.1 Расчетное количество одновременных пожаров
на промышленном предприятии следует
принимать в зависимости от занимаемой им
площади; один пожар - при площади до 150 га, два
пожара - при площади более 150 га.
Почему число пожаров зависит от «голой»
площади? От куда эта «научность»?
16

19.

17
Согласно нормативным требованиям (например,
НПБ 110-3) для наземных резервуаров нефти и
нефтепродуктов объемом 5000 м3 и более следует
предусматривать
системы
автоматического
пожаротушения. Зачем? Ведь, несмотря на то, что с
начала внедрения этих систем произошло множество
десятков пожаров в резервуарах (за 45 лет), но ни один
из них не был потушен системами автоматического
пожаротушения.
Плюсы (польза) где??? Плюсов нет! Минусы:
- капзатраты и текущие расходы на ветер;
- дополнительные испарения (потери) нефтепродукта;
- дополнительное загрязнение окружающей среды;
- повышается пожарная опасность (испарение, облако).

20.

3 вопрос
Эффективность
1) Свойство объекта выполнять заданные функции;
2) Степень достижения поставленной цели;
3) Отношение результата к затратам.
1. По направленности
1) социальная
2) техническая
3) экономическая
18
Виды эффективности
2. По этапам
(∆P = P1 - P2)
1) предварительная
(мин, кг, W)
и др. 2) ожидаемая
(руб, руб/год)
3) фактическая
3. По относительности
1) Как отношение полученного результата к затратам
(Э = Р / З), выражающее экономичность использования средств и ресурсов –
эффективность тем выше, чем меньшие затраты позволяют получить один и тот же
результат;
2) Как отношение результата к преследовавшимся целям
(Э = Р / Ц), выражающее степень реализации целей деятельности – эффективность тем
выше, чем в большей степени результаты соответствуют целям;
3) Как отношение целей к реальным потребностям, проблемам (Э = Ц / П), выражающее
степень рациональности выдвигаемых целей – эффективность тем выше, чем в
большей степени цели решают реальные проблемы.

21.

Критерии эффективности
19
1. Единичные [Е]
2. Комплексные [К]
3. Обобщающие [W]
W = f ( E, K )
В идеале право на существование в системе ВС имеет лишь вооружение
и военная техника, удовлетворяющие в пределах своего «жизненного
цикла» критерию «эффективность-время-стоимость».
Его сущность заключается в том, чтобы «вклад» любого образца в
наносимый противнику (или предотвращенный себе) ущерб был не
только тактически, но экономически оправдан. В этом заключена одна
из доминант подготовки вооружённых сил к современной обычной
(безъядерной) войне.
Из словаря «Война и мир в терминах и определениях»
под ред. Д. Рогозина

22.

20
Общая (абсолютная) эффективность представляет собой
отношение эффекта к капитальным вложениям,
вызвавшим этот эффект,
Общая (абсолютная)
экономический эффект
эффективность =
капиталовложения
У руб. год
Еа =
К
руб
;руб. год
руб.

23.

• Сравнительная эффективность
21
• Пi = Кi * Ен + Сi + Уi ----- min
• Пi-приведенные затраты i-го варианта ППЗ,
руб./год;
• Кi-капзатраты i-го варианта ППЗ, руб.;
• Ен-норматив эффективности капзатрат, 1/год;
• Сi-эксплуатационные расходы i-го варианта
ППЗ, руб./год;
• Уi-среднегодовой ущерб при i-м варианте ППЗ.

24. Показатели эффективности 1. Срок окупаемости

22
Показатели эффективности
1. Срок окупаемости
Ток =
К
С У
К 2 К1
=
С1 У1 С2 У 2
руб.
руб. год
Ток Тн 8,3года (6,7для..нов.тех.)
2.КОЭФФИЦИЕНТ ЭКОН-Й ЭФФЕКТИВНОСТИ
Ер =
С У
=
К
С1 У1 С2 У 2
К 2 К1
руб. год
руб
1
Ер Ен 0,12
(0,15нов..тех)
ГОД

25.

Ен Ег Е р Еп
23
Ен- норматив сравнительной экономической эффективности
дополнительных капитальных вложений;
Ег- гарантированная норма доходности вложений в
высоконадежный коммерческий банк;
Ер – дополнительная страховая норма, учитывающая риск
вложений в проект;
En – минимальная предельная норма доходности, которая
принимается фирмой для положительного решения о
дополнительных вложениях в реализацию проекта.

26.

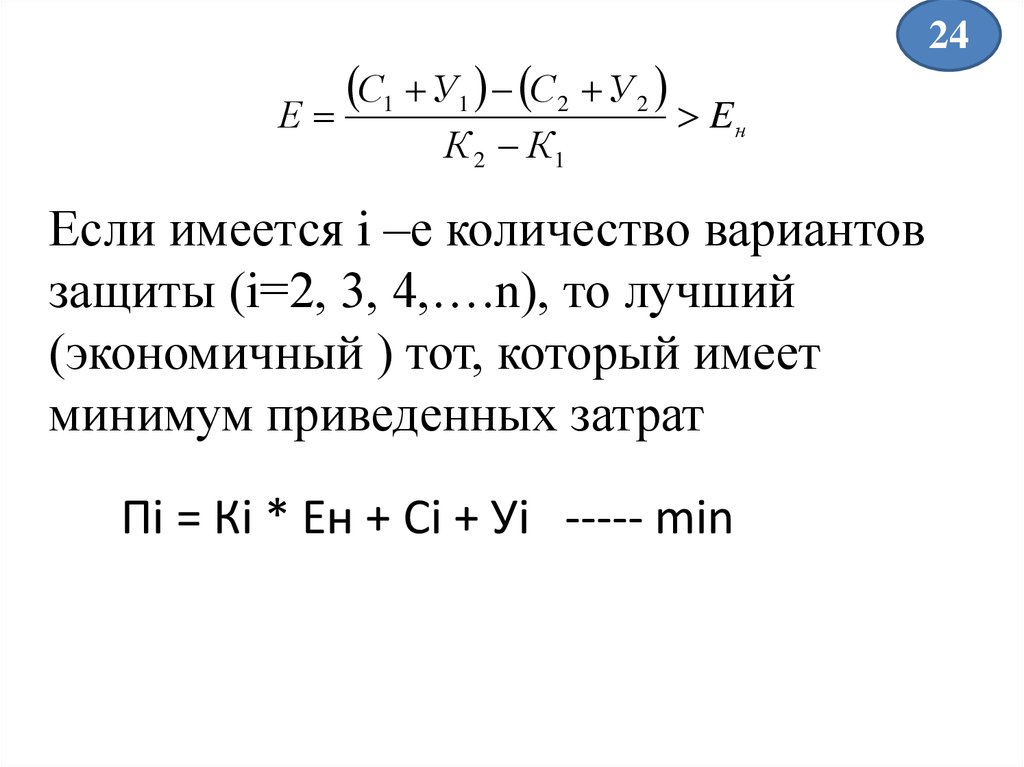
Е
С1 У1 С2 У 2
К 2 К1
24

Если имеется i –е количество вариантов
защиты (i=2, 3, 4,….n), то лучший
(экономичный ) тот, который имеет
минимум приведенных затрат
Пi = Кi * Ен + Сi + Уi ----- min

27.

25
Годовой экономический эффект
ЭГ П1 П2 (С1 У1 ЕН К1 ) (С2 У 2 ЕН К 2 )

28.

26
Расчет интегрального экономического эффекта
В состав технико-экономических обоснований
должны входить следующие основные этапы работ:
1.Оценка пожарной опасности объекта по
вероятности возникновения пожара и возможной
продолжительности пожара с учетом величины
пожарной нагрузки;
2.Построение расчетных сценариев пожара;
3. Расчет вероятностных годовых потерь;
4. Оценка эффективности средств противопожарной
защиты и выбор решения исходя из соотношения
затрат на противопожарную защиту и
прогнозируемой величины ущерба.

29.

Критерием экономической эффективности
противопожарного мероприятия (совокупности
мероприятий) является получаемый от его
27
реализации интегральный экономический
эффект (И), учитывающий материальные
потери от пожаров, а также капитальные
вложения и затраты на выполнение
мероприятия. Интегральный экономический
эффект определяется как сумма текущих
эффектов за весь расчетный период,
приведенная к начальному интервалу
планирования с учетом стоимости финансовых
ресурсов во времени, которая определяется
нормой дисконта, или как превышение
интегральных результатов над интегральными
затратами.

30.

28
Если экономический эффект (И )от
использования противопожарного
мероприятия положителен, решение
является эффективным (при данной норме
дисконта) и может рассматриваться вопрос о
его принятии.
Если при решении будет получено
отрицательное значение И, инвестор понесет
убытки, т.е. проект неэффективен.
Выбор
наиболее эффективного решения
осуществляется исходя из условия, что
И => max.

31.

29
Далее смотри
Методические указания к выполнению
контрольной работы по дисциплине
«Экономика и менеджмент пожарной
безопасности». Для слушателей заочного
обучения ФРК. Направление 280700
«Техносферная безопасность». Профиль
«Пожарная безопасность». Степень
(квалификация) магистр техники и технологии.
– М.: Академия ГПС МЧС России, 2014.

32.

30
СОПОСТАВИМОСТЬ ВАРИАНТОВ
Условие 1. Варианты должны быть сопоставимы по
функциональному назначению.
Условие 2. По уровню используемых при проектировании норм,
правил пожарной безопасности.
Условие 3. По уровню цен и сметно-нормативной базе.
Условие 4. Сравниваемые варианты должны быть одинаковы по
методу исчисления технико-экономических показателей.
Условие 5. Все сравниваемые варианты должны пройти
предварительную в отношении абсолютной оценки
эффективности (при этом она может быть принята по
экономическим, социальным, политическим, экологическим
соображениям).
Условие 6. Норма сравнительной экономической эффективности
капитальных вложений (Ен) должна оставаться постоянной на
протяжении всего жизненного цикла рассматриваемого проекта.

33.

Кt
Кб
t
(
1
E
)
t t б
c
Т
31

34.

17
Из выше изложенного видно, что в расчетах
экономической эффективности
используются следующие основные
показатели (исходные показатели ):
Капитальные затраты (К), руб.;
Текущие расходы (С), руб./год;
Ущерб от пожаров (У), руб./год.

35.

Капитальные затраты (К)
1.Сущность капитальных
затрат
2.Основы по определению
капитальных затрат.
Капитальные затраты это затраты
расходуемые на создание новых,
реконструкцию и модернизацию
действующих основных фондов (зданий,
сооружений, оборудования, средств связи
ит.п.) (руб.)
32

36.

33
Пожарная
безопасность (ПБ)
обеспечивается
системами
Система
противопожарной
защиты (СППЗ)
Система
предотвращения
пожара (СПП)
- Молниезащита
- взрывозащита
эл.
эл.оборудования
− флегматизация аппаратов
− контроль давления,
температуры, концентраций
− защита от статического
электричества и т.д. и т.п.




Активные элементы СППЗ
огнетушители
передвижные силы и средства
установки пожаротушения
пож. краны и т.д. и т.п.
Пассивные элементы СППЗ



п/п стены, перегородки, двери
п/п занавес
огнезащита конструкций и т.д.
и т.п.

37.

34
ОБЪЕКТ
Новое
строительство,
восстановление
Реконструкция
Расширение
Инвестиционный проект
Создание юридического,
финансового и
организационного базиса
Детальное
проектирование
Разработка проектносметной документации
Техническое задание на
разработку Пожарнотехнической части проекта
Требования Технических
регламентов по ОПБ
Локальные
СМЕТЫ
Раздел
противопожарные
мероприятия
Сводные
Объектные
Сметная стоимость противопожарных мероприятий (СОПБ)

38.


Полная сметная стоимость мероприятий
складывается из следующих затрат:
сметная стоимость строительных работ (Кс),
сметная стоимость монтажных работ (Км),
сметная стоимость приобретения
оборудования (Коб),
прочих затрат (Кпр).
Тогда:
Кппм = Кс + Км + Коб + Кпр
35

39.

При создании новых технических средств величина капитальных вложений включает
в себя два основных элемента:
К н.т.с. = Кн + Кпн
36
Где Кн– затраты на научные исследования и опытно-конструкторские работы, руб./ед.;
Кпн– удельные капитальные вложения в производственные фонды заводаизготовителя нового технического средства, руб./ед.
tp
К н К нt ·(1 E )t / А н .
t t
0
Кнt – затраты на НИР и ОКР в t-м году
Ан- объем внедрения новой техники (тех . средств), ед.
Кпн Ф / Стп Сед Z ,
Где Ф – стоимость основных производственных фондов завода-изготовителя, тыс. руб.;
. Стп -себестоимость товарной продукции завода-изготовителя, тыс. руб.;
Сед– себестоимость единицы технического средства, руб.;
Z-поправочный коэффициент на новое техническое средство, если изготовление его
влечет за собой удорожание или удешевление основных производственных фондов.

40.

Текущие (эксплуатационные) расходы
(затраты) (С).
37
1. Сущность эксплуатационных расходов
(затрат), руб./год.
2. Основы определения эксплуатационных
расходов (смотри раздел 3 ЭПБ)
Эксплуатационные затраты это затраты,
расходуемые на поддержание объекта
(здания, сооружения, техники и т. п.) в
нормальном состоянии в течении

41.

37
Учет пожаров в РФ ведется согласно
приказа МЧС России № 714 от
21.11.2008 г. «Об утверждении Порядка
учета пожаров и их последствий».
И
Приказ МЧС РФ от26.12.14г. №727 «О
совершенствовании деятельности по
формированию электронных баз
данных учета пожаров (загораний) и их
последствий.

42.

Пожар – неконтролируемое горение вне
специально предназначенного для
этого места, приводящее к
социальному и (или) материальному
ущербу.(Приказ №714 от 21.11.2008г.)
Пожарный риск - мера возможности
реализации пожарной опасности
объекта защиты и ее последствий для
людей и материальных ценностей (ФЗ123)
38

43.

Не подлежат официальному статистическому учету (п. 14
Приказ №714):
39
1) случаи горения, предусмотренные технологическим
регламентом или иной технической документацией, а
также условиями работы промышленных установок и
агрегатов;
2) случаи горения, возникающие в результате обработки
предметов огнем, теплом или иным термическим
(тепловым) воздействием с целью их переработки,
изменения других качественных характеристик (сушка,
варка, глажение, копчение, жаренье, плавление и др.);

44.

40
3) случаи задымления при неисправности бытовых
электроприборов и приготовлении пищи без
последующего горения;
4) случаи взрывов, вспышек и разрядов статического
электричества без последующего горения;
5) случаи коротких замыканий электросетей, в
электрооборудовании, бытовых и промышленных
электроприборах без последующего горения;
6) пожары, происшедшие на объектах, пользующихся
правом экстерриториальности;

45.

7) случаи горения автотранспортных средств, причиной
которых явилось дорожно-транспортное
41
происшествие;
8) пожары, причиной которых явились авиационные и
железнодорожные катастрофы, форс-мажорные
обстоятельства (террористические акты, военные
действия, спецоперации правоохранительных
органов, землетрясения, извержение вулканов и
др.);
9) покушения на самоубийство и самоубийства путем
самосожжения, не приведшие к гибели и
травмированию других людей, либо уничтожению,
повреждению материальных ценностей;

46.

10) мусора на свалках, пустырях, на территории
домовладений, на обочинах дорог, на
42
контейнерных площадках для его сбора, в
контейнерах (урнах) для его сбора, в лифтовых
шахтах (лифтах) жилых домов, в
мусоросборниках (мусоропроводах) жилых
домов, на лестничных клетках жилых домов, в
подвальных и чердачных помещениях жилых
домов.

47.

43
Экономический ущерб от пожара
Косвенный ущерб
Прямой
ущерб
Простой
предприятия
Недовыработ
ка продукции
Уменьшение национального
богатства
Дополнительные затраты на
ремонт и восстановление
основных и оборотных
фондов
Гибель, телесные
повреждения людей
Уменьшение
ВВП
Потери
рабочего
времени
Дополнительные
затраты по
больничным листам
Дополнительные
затраты на
социальное
обеспечение
Экологические
последствия
Загрязнение
среды, ущерб
Дополнительные
затраты по
очистке
окружающей
среды
Дополнительные затраты
на медицинское
обслуживание

48. Ущерб от пожара (Уэ)

Уэ = Уп + Ук
Уп – прямой ущерб;
Ук – косвенный (дополнительный) ущерб.
Под прямым материальным ущербом от пожара понимают
оцененные в денежном выражении материальные ценности,
уничтоженные и (или) поврежденные вследствие воздействия
опасных факторов пожара и их сопутствующих проявлений
В ущерб от пожаров включается ущерб, нанесенный
недвижимости, основным фондам, оборотным средствам,
личному имуществу граждан, ценным бумагам.
44

49. Ущерб по основным фондам

45
• Ууоф = Соф –И – Лоф
• где Ууоф – размер ущерба от уничтожения основных фондов;
Соф – балансовая стоимость основных фондов;
Лоф – ликвидационная стоимость основных фондов
(стоимость остатков);
И – износ основных фондов, вычисляемый по формуле:
• И = Соф (Иоф + На*Тоф) : 100
• где Иоф – процентный износ основных фондов на момент
последней переоценки;
На – норма амортизации (%) на полное восстановление
основных фондов (на реновацию);
Тоф –срок эксплуатации основных фондов с момента их
последней переоценки или с момента ввода объекта в
эксплуатацию до момента пожара.

50.

46
Косвенный ущерб (Ук)
Ук = Уп.пр + Уупр + Уноф + Утр + Уэкол+ + Уш,
+ Упр.
Где Уп.пр – ущерб от потери прибыли, руб;
Уупр – ущерб от потери прибили, руб.;
Уноф – ущерб от недоиспользования
основных фондов, руб.;
Утр – ущерб от травматизма, руб.;
Уэкол – ущерб экологический, руб.;
Уш – ущерб от штрафных санкций, руб.;
Упр – прочие виды ущербов, руб.

51.

Ущерб от потери прибыли
N
Уп.пр Qi * Сi * Ti * R / 100
i 1
Qi – производительность i-го вида продукции i-м
объектом (предприятием, установкой, агрегатом
и т. п.), ед./время;
Сi - себестоимость i-го вида выпускаемой
продукции, руб/ед;
R – рентабельность, %.
Тi – простой i-го объекта (предприятия, установки
и т.п.)
47

52.

В
Прибыль
Затраты на весь выпуск
48
Оптовая цена выпуска
С
Д
Себестоимость
выпуска
Убыток
А
0
Условно-постоянные
затраты
Необходимый выпуск
Объем выпуска
Зависимость изменения производственных затрат
от объема выпускаемой продукции
Q

53.

49
Ущерб от условно-постоянных затрат
N
Уупз Qi Ci Ti kупз
i 1
Qi производительность i - го объкта, ед./время
Ci - себестоимость i - го вида продукции по i - му объекту
Ti - время простоя i - го объекта, время
kууп - коэффициен т условно - постоянных затрат

54.

Ущерб от недоиспользования основных
фондов (потери их эффективности)
50
Уноф = Ен*К*Тно
где Ен – коэффициент нормативной эффективности
капитальных вложений в основные фонды, 1/год;
Ен=0,12 (для пассивной части основных фондов),
Ен=015 (для активной части основных фондов);
К – сумма дополнительных капитальных вложений
на восстановление основных фондов, руб.;
Тно – срок недоиспользования основных фондов (до
нормативного), год;

55.

51
Пожар
0 1 2 3 и т.д.
Тно
Т-2 Т-1
Т, год
Тн
Тн – нормативный срок службы, год;
Тно – срок недоиспользования основных фондов, год

56. Ущерб от травматизма

52
Ущерб от травматизма
n
• Утр = Уi * Ni,
i
• где Уi – ущерб от i-й категории
травматизма, руб;
• Ni – количество травмированных людей iй категории,ед.

57.

53

58. Расчетно-аналитический метод оценки ущерба

У=Суд* Fп* Рп (1+k), руб./год
Суд-удельный ущерб, руб./м. кв.;
Fп- площадь пожара, м. кв.;
Рп-годовая вероятность пожара.
K – коэффициент косвенных потерь.
54

59.

Управлять пожарной безопасностью возможно и 55
нужно. Управляя пожарным риском (ПР) мы
управляем пожарной безопасностью (ПБ).
Управлять ПБ или ПР возможно путем
воздействия на систему предотвращения пожара
(СПП) и/или на систему противопожарной
защиты (СППЗ). При этом нормативное значение
риска (Rн) должно достигаться в обязательном
порядке, а минимум приведенных затрат (или
максимум интегрального эффекта) укажет какой
из альтернативных вариантов является
эффективным.
P.S. Есть альтернатива – есть решение, нет
альтернативы - нет решения (из теории принятия
управленческих решений)

60.

56
При пожарном риске (его расчетном
значении) R меньше его нормативного
значения выбирается один из
альтернативных вариантов
обеспечения безопасности по критерию
«максимальный интегральный
эффект» ( ∑Э ) или «минимум затрат»,
которые указывают на рациональный,
более экономичный вариант

61.

57
English     Русский Rules