34
Согласованность мнения экспертов
ЭНТРОПИЯ
Задачи обработки экспертных оценок
Определение согласованности мнений экспертов
432.02K
Category: mathematicsmathematics

Энтропийная оценка согласованности экспертов

1. 34

Энтропийная оценка
согласованности экспертов

2. Согласованность мнения экспертов

(коэффициент конкордации)
Конкордация (ср.-век.-лат. concordatia, от
лат. concors - согласный)
Согласование.

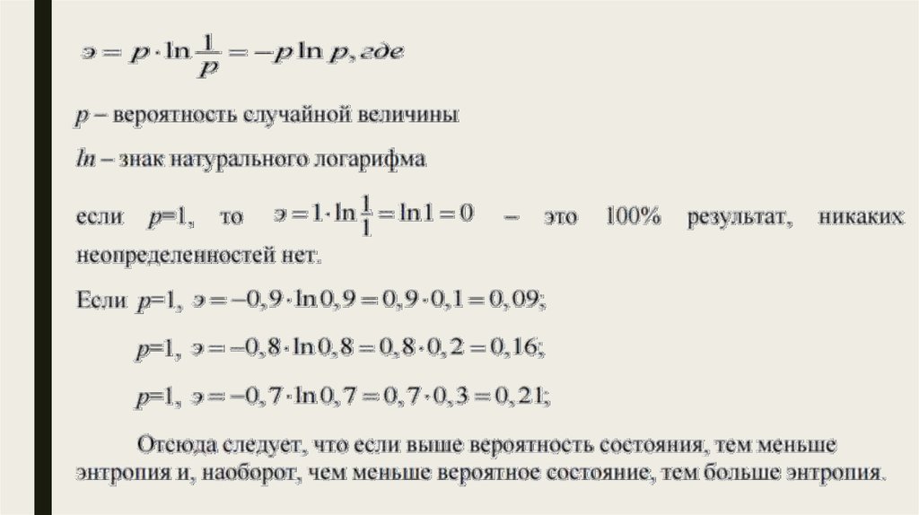
3. ЭНТРОПИЯ

— как много информации вам не
известно о системе
— это характеристика степени
неопределенности случайной
величины

4. Задачи обработки экспертных оценок

■ Построение обобщенной оценки понятий и объектов на основе индивидуальных
оценок экспертов;
■ Построение обобщенной оценки на основе парного сравнения объектов между
каждым из экспертов;
■ Определение относительных весов взаимосвязи объектов;
■ Определение зависимостей между ранжирововками;
■ Определение согласованности мнений экспертов;
■ Оценка надежности обработки результатов;

5. Определение согласованности мнений экспертов

■ Производится путём вычисления числовой меры, характеризующей степень
близости индивидуальных мнений;
■ Анализ значения меры согласования способствует выработке правилього
суждения об общем уровне знаний по решаемой проблеме и выявлению
группировок мнений экспертов
English     Русский Rules