Экологическая лицензия
Экологическая лицензия:
Торговля квотами на загрязнение –метод экономического регулирования качества природной среды
Экологическая допустимость сделки
Экономическая выгодность
Лицензия на право разработки полезных ископаемых
Цена лицензии на право разработки полезных ископаемых:
146.00K
Category: ecologyecology

Экологическая лицензия

1. Экологическая лицензия

2. Экологическая лицензия:

• - на право выбросов в окружающую
среду;
• - на право разработки полезных
ископаемых.

3.

• Экологическая лицензия на право
выбросов – ценная бумага, дающая
право на выбросы конкретного
загрязняющего вещества в конкретный
промежуток времени.

4. Торговля квотами на загрязнение –метод экономического регулирования качества природной среды

• В основе решения, принимаемого
предприятием – покупателем
экологической лицензии лежат 2
условия:
- экологическая допустимость;
- экономическая выгодность.

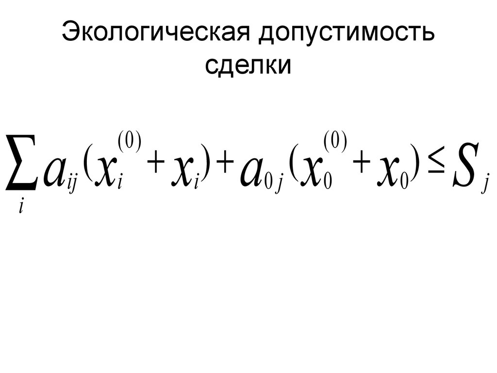
5. Экологическая допустимость сделки

(
)
(
)
aij xi xi a0 j x0 x0 S j
(0)
i
(0)

6.

• где a и a - вклад i -го и базового
предприятия в загрязнение j -й
контролируемой точки
• Базовое предприятие – это
предприятие, покупающее
экологическую лицензию
ij
0j

7.

• xi и x0 - количество выбросов,
обеспечиваемых лицензией на i-м и
базовом предприятии;
• xi и x0- количество выбросов, не
обеспеченных лицензией на i- м и
базовом предприятии;
• S - допустимый показатель ПДК для
отдельного вещества или группы веществ
в -й контролируемой
точке
j
(0)
(0)
j

8. Экономическая выгодность

(
)
(
)
d i xi D x 0
i

9.

• где d i ( xi) - функция затрат i -го
предприятия на снижение выбросов в
массе xi . Его значение может
устанавливаться экспертами или
опросами предполагаемых партнеров
по сделке.
• D ( x ) - цена лицензии
0

10. Лицензия на право разработки полезных ископаемых

- ценная бумага, дающая право на
добычу и продажу полезных
ископаемых

11. Цена лицензии на право разработки полезных ископаемых:

- платежи за право использования недр;
- сбор на выдачу лицензии;
- платежи за пользование акваторией
морского дна;
- акцизный сбор.
English     Русский Rules