1.61M
Category: economicseconomics

Сказка об анализе производства 2

1.

Сказка об анализе производства
2

2.

Производство как некоторая функция уровня выпуска
продукции в зависимости от одного переменного
вводимого фактора производства при сохранении всех
прочих вводимых факторов постоянными
Цель: разобраться в
производительности
факторов производства и ее
влиянии на
производственную функцию
Рассмотрим производственную систему с двумя
переменными вводимыми факторами
производства

3.

Производственная функция с двумя
переменными вводимыми факторами:
Q f (C,
L)
Капитал Труд

4.

В таблице значения
представлены
гипотетические
уровни выпуска
продукции,
Численные
вводимых
факторов дискретны,
поэтому
данные
которые
соответствуют
сочетаниямтрехмерной
труда и капитала
могут
быть
представлены определенным
в виде пространственной
гистограммы

5.

Каждая комбинация значений труда и
Высота
блока
численно
равна
капиталакаждого
образует
в своем
пересечении
уровню
выпуска
продукции при данном
основание
блока
Вместе взятые
верхушки блоков
сочетании труда
и капитала ступенчатая
Поверхность
производства
образуют поверхность
производства
из-за дискретных значений факторов
Для
того, чтобы получить гладкую
производства
поверхность следует представить в
качестве основы непрерывную функцию
для каждого из факторов производства

6.

Уровень
выпуска
измеряется
отрезками,
Для каждой
Теоретически
комбинации
возможно
бесконечное
трудавертикальными
и капитала
количество
существует
комбинаций
только одно
Хи
заключенными
между
поверхностью
производства
и
базовой
значение
У;
Все вместе
уровня
значения
выпуска
Z образуют
Z
гладкую поверхность
горизонтальной
плоскостью
производства

7.

Увеличение
уровня
выпуска
продукции
возможно
за
Точкам
с более
высоким
уровнем
выпуска
продукции
Линии
на
поверхности
производства

это
кривые
Величины
наклонов
«затраты
– выпуск»
характеризуют
счет
увеличения
одного
илиповерхности
другого
из факторов
отвечают
большие
высоты
производства
«затраты
- выпуск»
(взаимосвязь
уровня
выпуска и
величины
предельных
продуктов
переменных
производства
или обоих
одновременно
переменными факторами производства)
вводимых факторов производства

8.

Вариант А: поверхность производства, которую
Варианты
А поверхность
иквадратичные
В даны для иллюстрации
понятия
Вариант
В:
производства
наВеличины
основе
формируют
зависимости.
В
варианте
А
обе
кривые
квадратичные,
в
В с–сначала
поверхности
производства.
Фигуры
образованы
помощью
кубических
предельныхуравнений.
продуктов Предельный
непрерывно продукт
уменьшаются
кубические.
деле
индивидуальные
кривые
«затраты
кривых
«затраты
– выпуск»
для двух вводимых
факторов
возрастает,
аНа
затем
падает
производства
– выпуск» могут иметь любую форму

9.

Высота
горизонтального
слоя в результате
Если
изокванты
СDпредставляет
и EF спроецировать
на
Каждая
изокванта
собой
Горизонтальная
контурная
линия
вокруг
горизонтального
сечения представляет
собой
базисную
горизонтальную
поверхность,
то в
совокупность
результатов
различных
комбинаций
поверхности
производства
(линия
постоянного
определенный
уровень
выпуска изокванты
продукции
результате
получим
двухмерные
вводимых
факторов
производства
уровня выпуска)
называется
изоквантой

10.

Поэтому
Основные
Наклон
В
изоквантной
требуется
характеристики
труд
все
кривой
и капитал
большее
изоквант
определяет
не
количество
замещают
теизокванты
же,
предельную
что
одного
полностью
и кривых
из
=>производстве
По мере
перемещения
вниз
вдоль
безразличия:
норму
друг
вводимых
друга:
технического
факторов,
количество
замещения
чтобы
бесконечно,
заместить
вводимого
непрерывны,
все меньшее
фактора
У
предельная
норма
технического
замещения
становится
полого
фактором
количество
опускаются,
Х другого
при сохранении
выпуклыодного
к началу
и того
координат
же уровня
все меньше
выпуска
MRTSxy = - ∆Y / ∆X

11.

ЕХ:
если заменить
элкетровоз
тепловозом,
то никакого
изменения
в объеме
Предельная
Возможность
норма
замещения
замещения
одного
вполностью
этом
вводимого
случае
фактора
будет
постоянной
другим
и степень
В «В»
«А»
представлены
факторы
производства
изокванты,
производимые
взаимодополняемы:
двумя
факторами
ввод
конечной
продукции
–определить
количестве перевозимого
груза
– не изокванты
произойдет
замещения
можно
по
форме
и
наклону
производства,
одного
из факторов
которые
сам могут
по себеполностью
не произведет
замещать
никакой
друг
продукции
друга

12.

Проведем
Но
так какгоризонтальные
нерационально
вводить
и вертикальные
производство
касательные
ко
Изокванта
получается
в результате
пересечения
Распространяя
Образующаяся
данное
на поверхности
положение
линия
навлюбое
будет
количество
представлять
всем
факторы,
изоквантам,
которые
и соединим
приводят
точки
к положительной
касания
плавными
изокванте,
горизонтальной
плоскостью
поверхности
производства
изоквант,
собой
кольцо:
можно
формально
определить
изоквантой
область
экономических
является
вся
кривыми
мы
рассматриваем
АОлиния
илюбого
ОВ => изокванту,
площадь
между
ограниченную
ними – это
точками
область
ЕиF
решений
кольцевая
для
количества
изоквант
рациональных экономических решений

13.

Правило минимальных издержек

14.

Количество предельного продукта
MP
MP
N
A MP
B
...
P
P
P
A
B
N
Цена вводимых факторов производства
Правило минимальных издержек или правило найма рабочей
силы при наименьших издержках

15.

] 2 фактора из
Переходим
производства:
А в С: ∆С * МРс
труд
= ∆L
и капитал
* MPL
Разделим обе части на (-∆L * МРс) :
- ∆С /∆L = - MPL / МРс
- ∆С /∆L = MRTS LC => MRTS
LC
= - MPL / МРс
=> Наклон изокванты не только указывает
норму технического замещения капитала
трудом, но и соотношение предельного
продукта труда и предельного продукта
капитала

16.

Математический
Линия изокосты
наклонвсегда
изокосты:
будет представлять собой
Изокоста
показывает
сочетания
факторов,
TCкасательную
= L * P–L +
C*P
- уравнение
изокосты
к Cнекоторой
изокванте:
=> точка равновесия
∆С / приобретаемых
∆ L = (- TC / Pc) : в
(TC
/
P
L) = ( - TC / Pc)* (PL/TC) = - PL / Pc
пределах
заданной
суммыбыть равны):
(наклоны изокванты
и изокосты
должны
- MPL / МРс = - PL / Pc => MPL / PL = МРс / Pc
Получено уравнение
минимальных издержек

17.

Правило минимальных издержек или правило найма
рабочей силы при наименьших издержках
Если цена какого – либо вводимого фактора производства
повышается, то владельцу конкретного производства следует
уменьшить использование этого фактора (предельный продукт
увеличится) и использовать в больших количествах другие
факторы (их предельный продукт уменьшится) до тех пор, пока
все соотношения MP/P не станут равными между собой
MP
MP
A MP
B
...
N
P
P
P
A
B
N

18.

Рассмотрим производственный процесс, в котором
участвуют капитал, труд и выпускаемая продукция
Издержки производства минимальны, если
MP
MP
N
A MP
B
...
P
P
P
A
B
N
Минимальные издержки сами по себе не являются условием максимизации прибыли

19.

Максимизация прибыли требует, чтобы предельный
доход был равен предельным издержкам
TC
P
X
MC
MR
Q
Q
QMP
X
Оптимальная
организация
производства
P
TC
С
MC
MR
Q
Q
QMP
С
TC
P
L
MC
MR
Q
Q
QMP
L

20.

P
TC
TC
P
MC
С
MR
MC
L
MR
Q
Q
Q
Q
QMP
Q
MP
С
L
MR
MP
P
MRP
Q
С
С
C
MR
MP
P
MRP
Q
L
L
L
Доходы рассматриваемой фирмы будут оптимальны только в том
случае, если предельный продукт в денежной форме для каждого
вводимого фактора производства будет численно равен его цене
прибыль максимальна, когда предельные издержки равны предельному доходу
MCQ = ∆TC / ∆Q = (Px x ∆X) / ∆Q = Px (∆X / ∆Q) = Px / MPx = MRQ

21.

ВПодставляя
При
На
свою
Если
рисунке
этом,
некоторая
очередь,
если
представлено
егоцены
линия,
в фирма
конкретную
насоединяющая
капитал
собирается
оптимальное
функцию
и труд
эти
расширять
остаются
соотношение
производства,
точки
равновесия,
свое
между
можно
Каждый
Для
этой
раз,
функции
когда
линия
получено
ассигнований
уравнение
смещается
С
= 2L – уравнение
появляются
линии
постоянными,
представляет
капиталом
вычислить
производство,
иоптимальный
трудом
то
собой
то
увеличение
она
линию
фирмы,
увеличивает
значения
поведения
расходов
деятельность
капитала
расходы
фирмы
сдвинет
которой
ипри
натруда,
линию
капитал
расширении
и труд
новые
поведения
точки
фирмы
равновесия
при
расширении
производства
ассигнований
производства
характеризуется
соответствующие
вверхпроизводственной
параллельно
любому уровню
самой
выпуска
функцией
себе продукции
Кобба-Дугласа
P 1,01 L C
'
0, 75
ЕХ:
0, 25

22.

Если одновременно удвоить объем всех вводимых факторов
производства, что произойдет с выпуском продукции?
Возможен один из следующих 3 результатов:
Увеличение экономической эффективности при увеличении масштаба
производства
Отсутствие увеличения экономической эффективности при увеличении
масштаба производства
Уменьшение экономической эффективности при увеличении масштаба
производства

23.

24.

]Если
увеличиваем
каждый
вводимый
фактор
в Z раз => уровень
выпуска
hпроизводственная
> ZQZ
, то
произошло
увеличение
экономической
эффективности
Если
функция
известна,
то
она
может
быть
]продукции
Z
=
2
=>
=
2Q
=
17
=>
h
=
17/8,5
=
2
=
Z
=>
увеличение
экономической
] Q = 5 Х1 также
+ 3 Хесли
2 +увеличиться
0,5h Х
3, где Q –( в
уровень
выпуска
продукции,
Хне
– три
h раз: определяется
как частное
от
производства;
=между
Z, то пропорциональным
экономическая
эффективность
изменилась;
исследована
на
связь
увеличением
факторов
эффективности
отсутствует
] х = 1 hZ
=> на
Qвводимых
=h)8,5
различных
фактора
производства уменьшилась
деления
если
h
<
Z,
то
эффективность
производстваэкономическая
и экономической
эффективностью
Q = 5 Х1 + 3 Х2 + 0,5 Х3
h?Z

25.

ЕХ:
Пропорциональное увеличение производственной функции
означает умножение каждого члена функции на некоторый
множитель Z
Если затем Z может быть вынесена за скобки, то функция
является однородной функцией степени n, где n –
показатель степени Z (после вынесения за скобки)
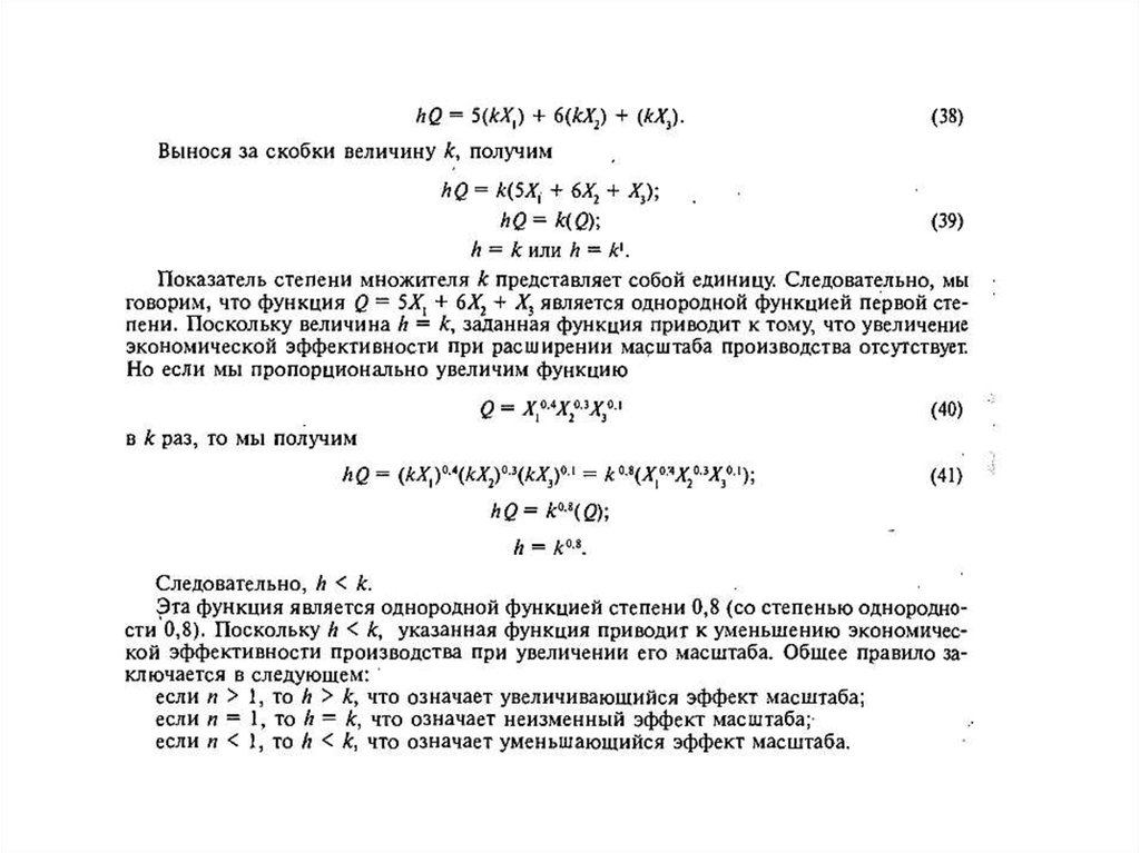
Если n > 1, то h > Z, что означает увеличивающийся эффект масштаба
Если n = 1, то h = Z, что означает неизменный эффект масштаба
Если n < 1, то h < Z, что означает уменьшающийся эффект масштаба
Если функция является неоднородной, то она должна быть
исследована путем присвоения переменным вводимым
факторам производства конкретных числовых значений

26.

Под эффектом масштаба производства понимается
соотношение изменения уровня выпуска в процентах и
изменения вводимых факторов в процентах
Эффект масштаба с точки зрения экономической
эффективности производства есть то же самое,
что и эластичность производства
English     Русский Rules