Методы зондирования окружающей среды
495.00K

Методы зондирования окружающей среды. Основы радиолокационного зондирование атмосферы

1. Методы зондирования окружающей среды

Основы
радиолокационного
зондирование атмосферы
Профессор Кузнецов Анатолий Дмитриевич
Российский государственный
гидрометеорологический университет

2.

При
радиометеорологическом
зондировании
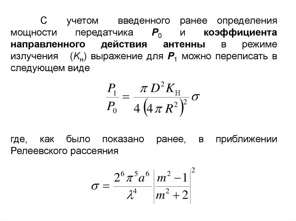
атмосферы
с
помощью
метеорологических
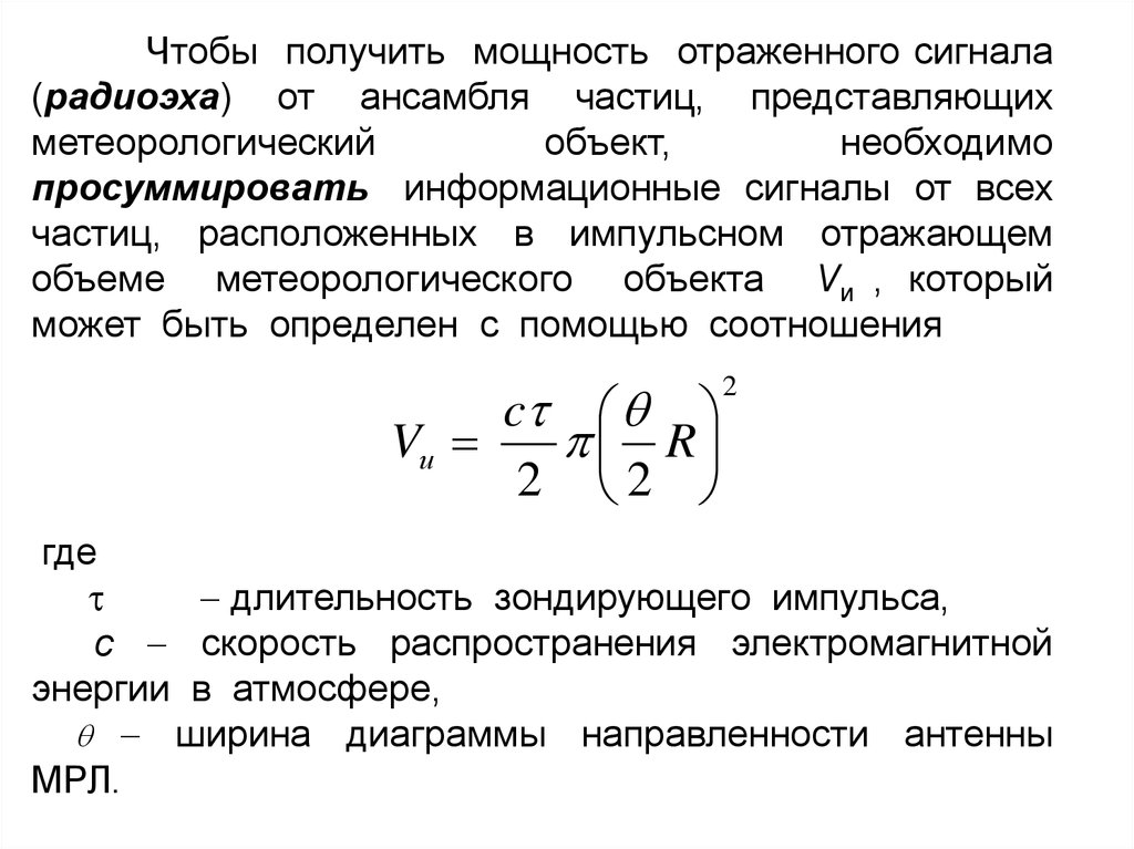
радиолокационных станций (МРЛ) могут использоваться:
- одноволновой метод,
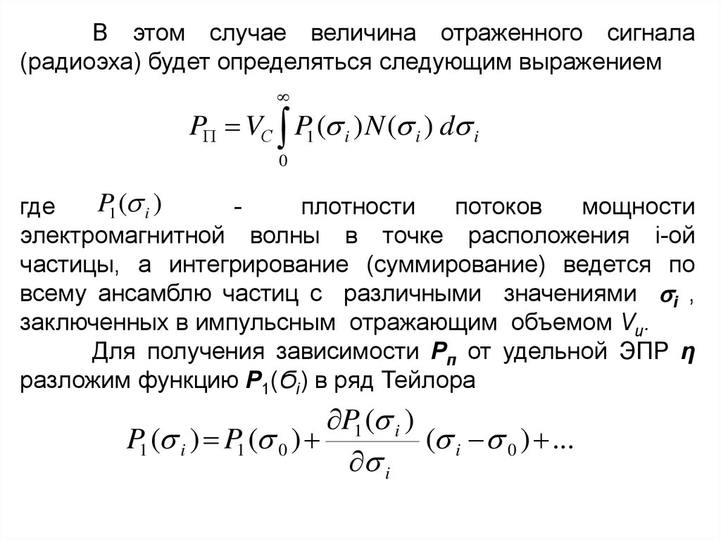
- двухволновой метод.

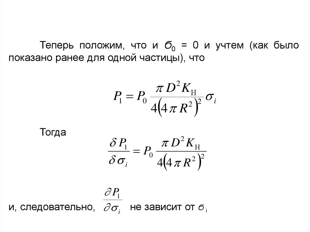
3.

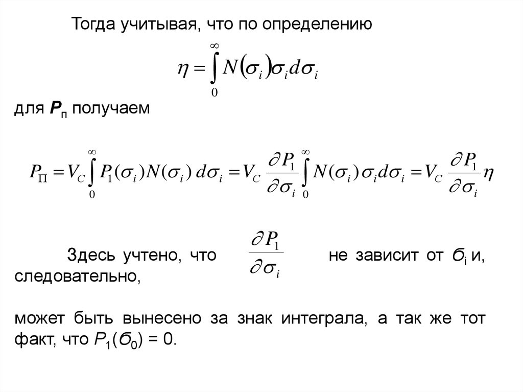
Одноволновой
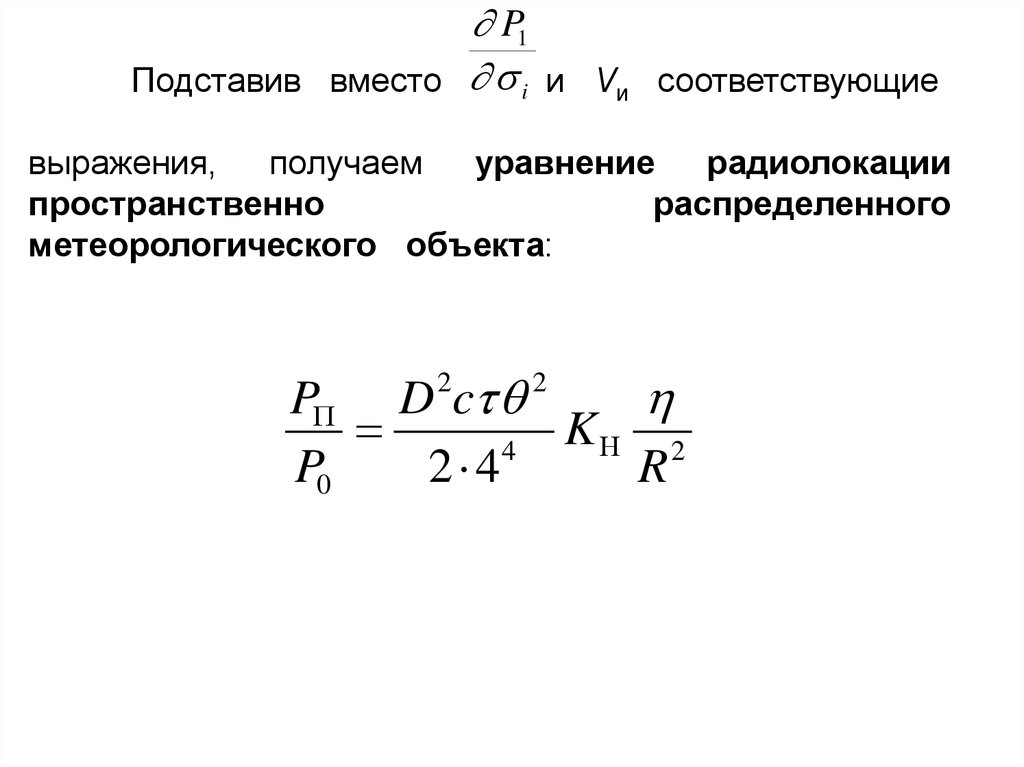
метод
радиолокационного
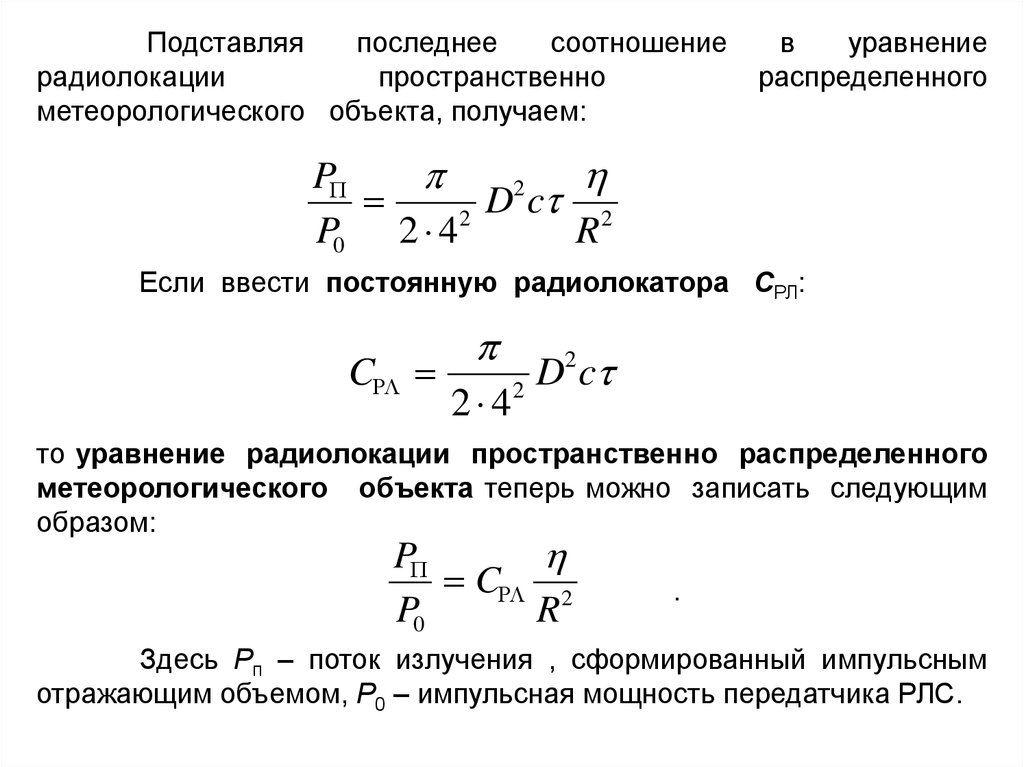
зондирования атмосферы

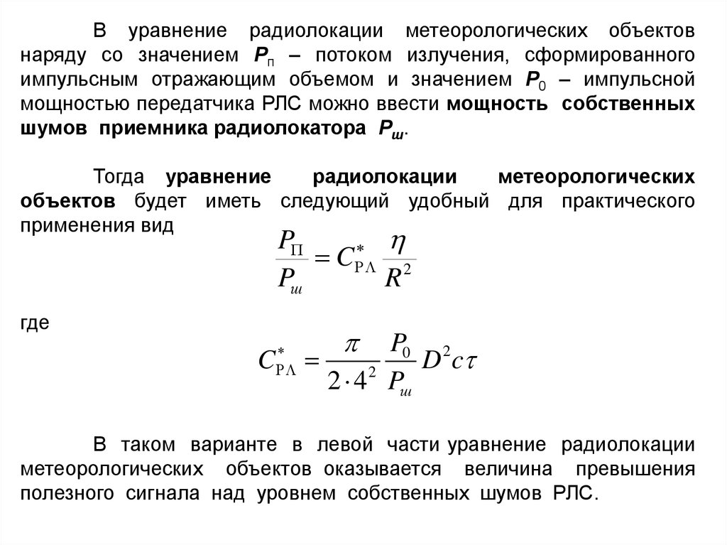
4.

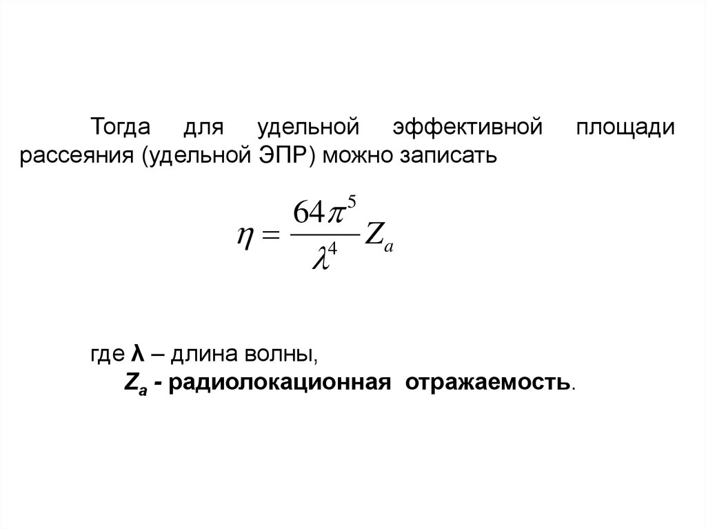
Одноволновой
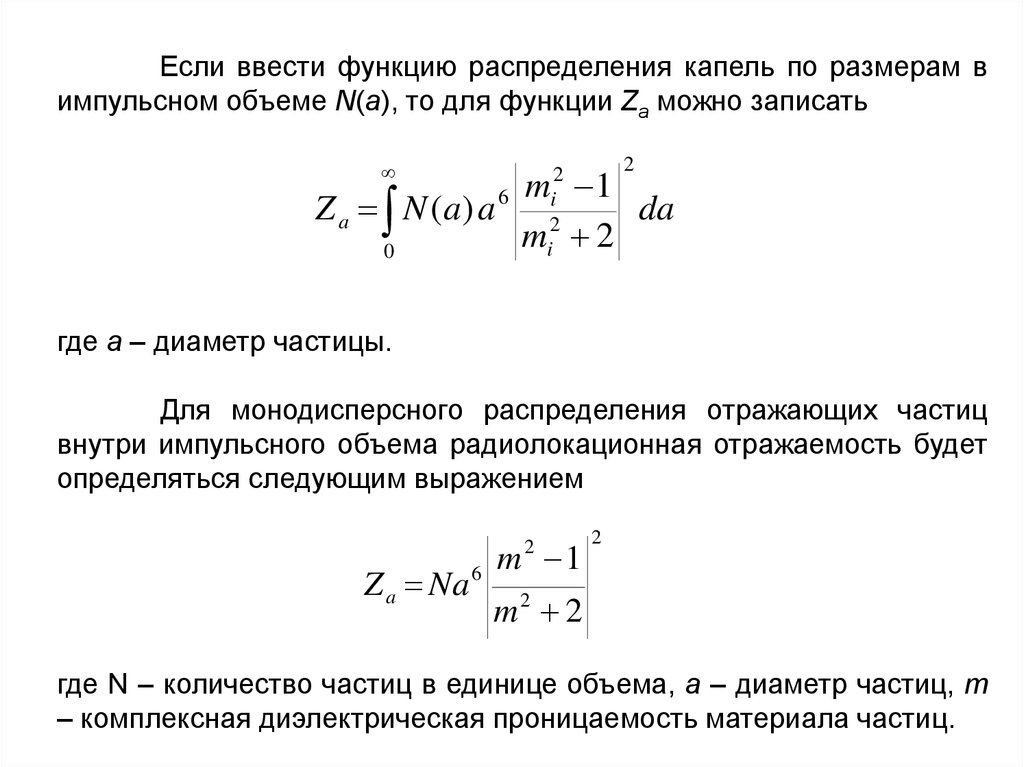
метод - это такая схема
проведения
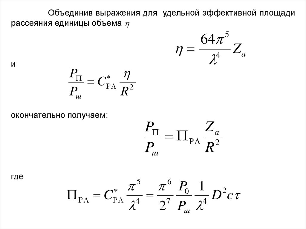
активного
дистанционного
радиолокационного зондирования, при котором МРЛ
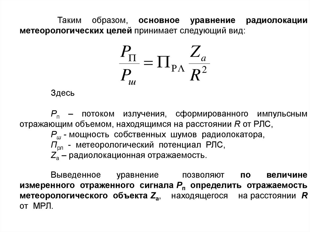
генерирует и регистрирует электромагнитное излучение
строго на одной длине волны.
Этот метод зондирования основывается
на
измерении
радиолокационной
отражаемости
метеорологических объектов.

5.

В
основе
одноволнового
метода лежит
использование
уравнения
дальности
радиолокационного
наблюдения
метеорологических
объектов. Это же уравнение носит название основного
уравнения
радиолокации
метеорологических
объектов.
Основное
уравнение
радиолокации
метеорологических объектов связывает между собой:
-
технические
характеристики
используемой
РЛС,
характеристики метеорологических объектов,
определяющие их отражающие свойства,
возможную
дальность
обнаружения
метеорологических объектов.

6.

Вывод основного уравнения радиолокации
метеорологических объектов проведем для:
- моностатической радиолокационной системы,
когда одна и та же антенна работает в режиме
излучения и приема;
- одноволнового метода, когда МРЛ работает на
одной длине волны.

7.

Часть 1.
Одиночная цель - отдельная частица

8.

Рассмотрим
при
ряде
упрощающих
предположений
формирование регистрируемого МРЛ ответного сигнала, рассеянного
от отдельной частицы с известной эффективной площадью рассеяния
Ϭ, находящейся на расстоянии R от радиолокатора с антенной
диаметром D.
При этом напомним, что эффективная
частицы σ равна
площадь
рассеяния
P2
4 R
P1
2
где
Р1 - плотности потоков мощности электромагнитной волны в
точке расположения частицы;
Р2
- плотности
потоков
мощности рассеянной
электромагнитной волны в точке расположения МРЛ;
R - расстояние от МРЛ до частицы.
P1
P2
4 R 2

9.

P1
P2
2
4 R
P2
4 R
P1
2
П2
Р2
R
П1
4 R 2
Р1
Р 0 ·КН
Эффективная площадь рассеяния (ЭПР) .

10.

Пусть Р1 - плотность
потока
мощности
электромагнитной волны от МРЛ в точке нахождения
частицы. Если обозначить P0 – мощность передатчика
МРЛ и Кн – коэффициент направленного действия
антенны, то для Р1 в точке, находящейся на расстоянии R
от МРЛ можно записать
P0
P1
K
2
4 R
По определению эффективной площади рассеяния
Ϭ от пришедшего импульса общее количество рассеянной
во все стороны от частицы энергии будет равно
Ϭ ·Р1 .

11.

При равномерном рассеянии во все стороны вся эта
энергия равномерно распространиться по поверхности
сферы, площадь которой в точке расположения МРЛ будет
равна
4π R2. При этом на единицу площади будет
приходиться поток излучения, равный
Ϭ ·Р1 / (4π R2).

12.

При диаметре антенны D площадь её поверхности
будет равна π·D2/4. Следовательно, общее количество
энергии P2, принятой антенной, будет равно
P2 P1
где
D
4 R 2
4
2
эффективная площадь рассеяния (ЭПР)
частицы метеорологической цели,
D диаметр антенны,
Р1 плотности потока мощности падающей (в
точке расположения частицы) электромагнитной
энергии,
R расстояние от МРЛ до частицы.

13.

Здесь приняты два упрощения.
Первое упрощение - чтобы получить поток
излучения на антенну, необходимо, вообще говоря,
проинтегрировать сигнал по площади раскрыва
антенны в пределах телесного угла, под которым
видна
цель. Учитывая,
что
при
радиолокации
метеорологических целей этот телесный угол весьма
мал,
можно
пренебречь
зависимостью
ЭПР
метеоцели
от направления, под которым она
просматривается,
и
заменить
интегрирование
умножением плотности потока мощности на величину
площади раскрытия антенны.
Второе
упрощение
связано
с
заменой
эффективного диаметра антенны геометрическим.

14.

С
учетом
введенного ранее определения
мощности
передатчика
Р0
и
коэффициента
направленного
действия
антенны
в
режиме
излучения (Kн) выражение для Р1 можно переписать в
следующем виде
P1
D K
2
P0 4 4 R 2
2
где, как было показано
Релеевского рассеяния
ранее,
2 a m 1
4
2
m 2
6
5
6
2
в
2
приближении

15.

Антенна
R
Облучатель
Частица (цель)
Место
Характеристика
Плотность потока
мощности
Облучатель
Импульс от передатчика
Р0
Антенна
Импульс в сторону цели
Р0· КН
Цель
Падающая мощность
Р0· КН / (4πR2)
Цель
Общая рассеянная
мощность
σ· Р0· КН / (4πR2)
Антенна
Пришедшая к антенне
рассеянная целью
мощность
σ ·Р0· КН / (4πR2) / (4πR2)
Облучатель
Принятая для
приемника мощность
Sа·σ · Р0· КН / (4πR2) / (4πR2)

16.

При этом одиночная цель
может
быть
обнаружена, если информационный сигнал
P1
надежно выделяется как на фоне сигналов от других
целей, так и на фоне собственных шумов МРЛ: Рш
P1
kp

где kp > 1 и
P1 P0
D K
2
4 4 R
2 2

17.

Часть 2.
Пространственно-распределенные
метеорологические цели - ансамбль
частиц

18.

Чтобы получить мощность отраженного сигнала
(радиоэха) от ансамбля частиц, представляющих
метеорологический
объект,
необходимо
просуммировать информационные сигналы от всех
частиц, расположенных в импульсном отражающем
объеме метеорологического объекта Vи , который
может быть определен с помощью соотношения
c

R
2 2
2
где
длительность зондирующего импульса,
с скорость распространения электромагнитной
энергии в атмосфере,
ширина диаграммы направленности антенны
МРЛ.

19.

Например, если
R = 40 км, θ = 0,5, τ = 1 мкс,
то отражающий объем в облаке будет равен 1,43×107 м3,
а эхосигнал будет создаваться 1010 частицами (при
средней концентрации – несколько сотен частиц в 1 м3).

20.

В этом случае величина отраженного сигнала
(радиоэха) будет определяться следующим выражением
P VС P1 ( i ) N ( i ) d i
0
P1 ( i )
где
плотности
потоков
мощности
электромагнитной волны в точке расположения i-ой
частицы, а интегрирование (суммирование) ведется по
всему ансамблю частиц с различными значениями i ,
заключенных в импульсным отражающим объемом Vu.
Для получения зависимости Рп от удельной ЭПР η
разложим функцию Р1(Ϭi) в ряд Тейлора
P1 ( i )
P1 ( i ) P1 ( 0 )
( i 0 ) ...
i

21.

Теперь положим, что и Ϭ0 = 0 и учтем (как было
показано ранее для одной частицы), что
D2 K
P1 P0
i
2
2
4 4 R
Тогда
P1
D K
P0
2 2
i
4 4 R
2
P1
и, следовательно, i не зависит от Ϭ i

22.

Тогда учитывая, что по определению
N i i d i
для Рп получаем
0
P1
P1
P VС P1 ( i ) N ( i ) d i VС
N ( i ) i d i VС
i 0
i
0
Здесь учтено, что
следовательно,
P1
i
не зависит от Ϭi и,
может быть вынесено за знак интеграла, а так же тот
факт, что Р1(Ϭ0) = 0.

23.

P1
Подставив вместо i и Vи соответствующие
выражения,
получаем
уравнение
радиолокации
пространственно
распределенного
метеорологического объекта:
P D c
K 2
4
P0
2 4
R
2
2

24.

В
метеорологических
РЛС,
как
правило,
применяются
антенны
с
осесимметричными
диаграммами направленности.
Для антенны с осесимметричными диаграммами
направленности коэффициент направленного действия
с шириной диаграммы направленности можно
приближенно считать, чтo
Kн 16 / 2 .

25.

Подставляя
последнее
соотношение
радиолокации
пространственно
метеорологического объекта, получаем:
в
уравнение
распределенного
P
2
D c 2
2
P0 2 4
R
Если ввести постоянную радиолокатора CРЛ:
C
2 4
2
D
c
2
то уравнение радиолокации пространственно распределенного
метеорологического объекта теперь можно записать следующим
образом:
P
C 2
P0
R
.
Здесь Рп – поток излучения , сформированный импульсным
отражающим объемом, Р0 – импульсная мощность передатчика РЛС.

26.

В уравнение радиолокации метеорологических объектов
наряду со значением Рп – потоком излучения, сформированного
импульсным отражающим объемом и значением Р0 – импульсной
мощностью передатчика РЛС можно ввести мощность собственных
шумов приемника радиолокатора Pш.
Тогда уравнение
радиолокации
метеорологических
объектов будет иметь следующий удобный для практического
применения вид
P
C 2

R
где
C
P0 2
D c
2
2 4 Pш
В таком варианте в левой части уравнение радиолокации
метеорологических объектов оказывается величина превышения
полезного сигнала над уровнем собственных шумов РЛС.

27.

Ранее
было
показано
что
удельная
ЭПР
метеорологического объекта η при релеевском типе рассеяния
электромагнитной энергии (размер частиц существенно меньше
длины волны) может быть определена из соотношения

64
4
5
m 1
a
m 2
V ,i
6
i
2
i
2
i
2
Кроме
того,
ранее
было
введено
значение
радиолокационной отражаемости Za, определяемое следующим
соотношением
m 1
Za a
m 2
V ,i
6
i
2
i
2
i
2
где суммирование ведется по всем частицам, содержащихся в
импульсном объеме.

28.

Если ввести функцию распределения капель по размерам в
импульсном объеме N(a), то для функции Za можно записать
2
m 1
Z a N (a) a
da
m 2
0
2
i
2
i
6
где a – диаметр частицы.
Для монодисперсного распределения отражающих частиц
внутри импульсного объема радиолокационная отражаемость будет
определяться следующим выражением
m 1
2
Z a Na
6
2
m2 2
где N – количество частиц в единице объема, а – диаметр частиц, m
– комплексная диэлектрическая проницаемость материала частиц.

29.

Тогда для удельной эффективной
рассеяния (удельной ЭПР) можно записать
64 5
4
площади
Za
где λ – длина волны,
Za - радиолокационная отражаемость.

30.

Объединив выражения для удельной эффективной площади
рассеяния единицы объема
5
и
P
C 2

R
64
4
Za
окончательно получаем:
Za
P
2

R
где
5
6
P0 1 2
C 4 7
D c
4
2 Pш

31.

Za
P
2

R
Величина
Прл
носит
название
метеорологического потенциала МРЛ. Потенциал
РЛС
определяется
только
ее
техническими
характеристиками и может быть для каждого МРЛ
рассчитан заранее.
Метеорологический потенциал МРЛ составляет
порядка 50 дБкм.

32.

Для облаков характерный диапазон значений Za радиолокационная отражаемость, может изменяться
на 12 порядков. При этом величина Zа варьирует в
интервале от 105 мм6/м3 до 10-7 мм6/м3. Поэтому на
практике вместо Zа обычно используют либо величину
lgZа, либо другую единицу – децибелл:
dБZа = 10·(lgZа/lgZ0),
где Z0 = 1мм6/м3.
(3),

33.

Таким образом, основное уравнение радиолокации
метеорологических целей принимает следующий вид:
Za
P
2

R
Здесь
Рп – потоком излучения, сформированного импульсным
отражающим объемом, находящимся на расстоянии R от РЛС,
Pш - мощность собственных шумов радиолокатора,
Прл - метеорологический потенциал РЛС,
Za – радиолокационная отражаемость.
Выведенное
уравнение
позволяют
по
величине
измеренного отраженного сигнала Рп определить отражаемость
метеорологического объекта Za, находящегося на расстоянии R
от МРЛ.

34.

Величины, входящие в основное уравнение
радиолокации
метеорологических
целей
имеют
следующие размерности:
- метеорологического
измеряется в км2/(мм6/м3);
потенциала
МРЛ Прл
- расстояние R от МРЛ измеряется в км;
- радиолокационная отражаемость Za измеряется в
мм6/м3;
- мощности Рп и Pш измеряются в Вт.

35.

На практике основное уравнение радиолокации используется
несколько в другом виде что, соответственно, приводит к изменению
размерностей входящих в него величин.
Для получения такой используемой на практике формы
прологарифмируем
основное
уравнение
радиолокации
метеорологических целей и умножим левую и правую части
полученного выражения на 10. Тогда рабочий вид основного
уравнения радиолокации метеорологических целей можно
записать следующим образом:
Pп

где
Pп

П РЛ
10 lg Z a 20 lg R
Pп
10 lg

10 lg П РЛ
П РЛ
Размерности двух последних величин (с апострофами) –
децибеллы (дБ).

36.

P1
D2 K
i
2
2
P0 4 4 R
Za
P
2

R
Сравнивая
два выражения: уравнение радиолокации
точечной цели и уравнение радиолокационного наблюдения
пространственно-распределенной цели, можно заметить, что:
- при радиолокационном наблюдении
точечной цели
величина отраженного сигнала обратно пропорциональна четвертой
степени расстояния от МРЛ,
- при радиолокационном наблюдении пространственнораспределенной цели величина отраженного сигнала обратно
пропорциональна второй степени корню расстояния от МРЛ.
Такая особенность обусловлена различиями в зависимости
эффективной
площади
рассеяния
(ЭПР)
точечных
и
пространственно-распределенных метеорологических объектов
от расстояния.

37.

Здесь важно отметить, что поскольку метеорологические
объекты обладают разной отражаемостью и, более того, даже
один метеорологический объект может иметь достаточно сложное
распределение отражаемости в вертикальном и горизонтальном
направлениях, выведенные уравнения
определяют возможность
получения
ряда
дополнительных
характеристик
метеорологических объектов.
К
таким
дополнительным
характеристикам
метеорологических объектов, в частности, относятся:
-
вертикальный профиль отражаемости,
- горизонтальные
метеорологических объектов,
и
горизонтальные
размеры
- пространственные и временные градиенты отражаемости,
- высоты верхней и нижней границ облачности.

38.

Двухволновой
метод
радиолокационного
зондирования атмосферы

39.

Большими
возможностями
обладает
двухволновой
метод
радиометеорологического
зондирования атмосферы. В этом случае зондирование
производится с использованием электромагнитного
излучения на двух длинах волн.
В двухволновом методе отсутствуют те недостатки,
которые присущи одноволновому методу. Однако
появляются существенные трудности в его технической
реализации. Более широкое развитие этот метод
получил при реализации лидарного зондирования
атмосферы.

40.

Двухволновой
метод
основывается
на
различиях в частотной зависимости характеристик
рассеяния электромагнитных волн гидрометеорами
различных размеров.
Этот метод разработан в результате обширных
теоретических
исследований
закономерностей
рассеяния электромагнитных волн СВЧ диапазона
(сантиметровых) встречающихся в облаках и осадках
моделями спектров различных гидрометеоров (капли,
градины,
крупа,
снег)
и
экспериментальных
многоволновых
радиолокационных
исследований
метеорологических объектов.

41.

Двухволновый метод основан на том, что в
мелкодисперсных
осадках
независимо
от
их
интенсивности отношение отражаемости для длин волн
λ1 = 3,2 и λ2 = 10 см равно , а с укрупнением града
уменьшается в 10 - 100 раз.
Этот
метод
обеспечивает
распознавание
градовых облаков и измерение размера и кинетической
энергии града (при условии введения коррекции на
ослабление 3,2 см излучения в осадках).

42.

Практическая
реализация
двухволнового
метода
исследования метеорологических объектов
требует:
проведения
одновременных
и
пространственно-совмещенных
измерений
эффективной площади рассеивания единичного
объема с помощью двух МРЛ, работающих на двух
различающихся между собой длинах волн,
- непосредственного
измерения отношения
эффективных площадей рассеивания единичного
объема с помощью одного двухволнового МРЛ,
имеющего
одинаковую
ширину
диаграммы
направленности на длинах волн
1 и 2 и
синхронизированные
по
времени
длительности
зондирующих импульсов по обоим каналам.

43.

Схема радиолокационного зондирования при помощи
двух радиолокаторов

44.

Двухволновой
метод
основывается
на
различиях в частотной зависимости рассеяния
электромагнитных волн гидрометеорами различных
размеров.
Двухволновой метод базируется:
- на результатах обширных теоретических
исследований
закономерностей
рассеяния
электромагнитных
волн
СВЧ
диапазона
(сантиметровых)
встречающихся
в
облаках
и
осадках
моделями
спектров
различных
гидрометеоров (капли, градины, крупа, снег);
- на
результатах, полученных на основе
экспериментальных исследований
взаимодействия
метеорологических
объектов с электромагнитным
излучение в радиодиапазоне.

45.

В случае малых сферических частиц, где
возможно применение релеевского типа рассеяния
отношение отражаемостей на двух длинах волн
является
в
первом
приближении
однозначной
функцией размера рассеивающих частиц, т.е.
42
4 = сonst.
1
1
2
где - эффективной площади рассеяния единицы
объема на длине волны λ.
Это выражение
называется
уравнением
двухволновой
радиолокации
и
является
справедливым
практически
для
любых
гидрометеоров, так как влияние их диэлектрических
свойств на величину отражаемости в случае малых
частиц оказывается несущественным.

46.

47.

Рядом Тейлора для функции f(x) в окрестности точки a
называется степенной ряд относительно двучлена (x - a)
следующего вида:

48.

Метеорологический потенциал МРЛ-5 составляет порядка
50 дБкм, для ДМРЛ С-диапазона метеорологический
потенциал в режиме регистрации отраженного сигнала
равен 57 дБкм, в доплеровском режиме составляет 65
дБкм.

49.

3D-снимков, сделанных спутником GPM Core Observatory —
совместного проекта США и Японии На изображении показаны размер
и распределение капель дождя в пределах штормового фронта.
Синим и зеленым цветами выделены капли, размеры которых
варьируют от 0,5 до 3 миллиметров. Желтым, оранжевым и красным
показаны капли размером от 4 до 6 миллиметров.
English     Русский Rules