6.96M
Category: economicseconomics

Презентация_на_тему_Рыночный_спрос_Обществознание,_10_класс_углубленный

1.

А
Рыночный
спрос

2.

ЗАДУМАЕМСЯ:
Свободное ценообразование - одна
из главных черт рыночной
экономики.

3.

Понятия спроса и величины спроса
Спрос – количество товара, которое потребитель желает и может приобрести.
Величина спроса – это объем товара определенного вида (в натуральном измерении), который
покупатели готовы (хотят и могут) приобрести на протяжении определенного периода
времени (месяца, года) при определенном уровне цены этого товара.
:
.
4)
5)
;
,
,
.
,
6)
..
,

4.

ЗАКОН СПРОСА
Повышение цены обычно ведет к уменьшению
величины спроса, а снижение цены – к ее увеличению
(при прочих равных условиях)

5.

.
:
Выгодность =
ПОЛЕЗНОСТЬ
ЦЕН
А
-

6.

.

7.

Нормальные блага, товары первой необходимости,
товары роскоши
Нормальные товары
Нормальными называются
товары, спрос на которые
возрастает при росте
доходов покупателей.
Товары первой
необходиомости
Товары престижного
потребления (роскоши)
Товары первой
необходимости - это
продовольственные и
непродовольственные
блага, которые нельзя
исключить из потребления
Приобретаются для
демонстрации окружающим
меры богатства и
успешности своего
владельца. К этой категории
относятся дорогие
автомобили, яхты,
ювелирные украшения,
роскошные особняки и т. д.

8.

Эластичность спроса
Эластичность спроса – масштаб изменения величины
спроса (в %) при изменении цены на 1 %.
Каждый раз, когда продавец товаров меняет цену, он понимает: величина продаж
изменится, поскольку новой цене будет соответствовать иная величина спроса.
Но как именно изменятся продажи, принесет ли корректировка цены больший доход или
продавец проиграет?

9.

10.

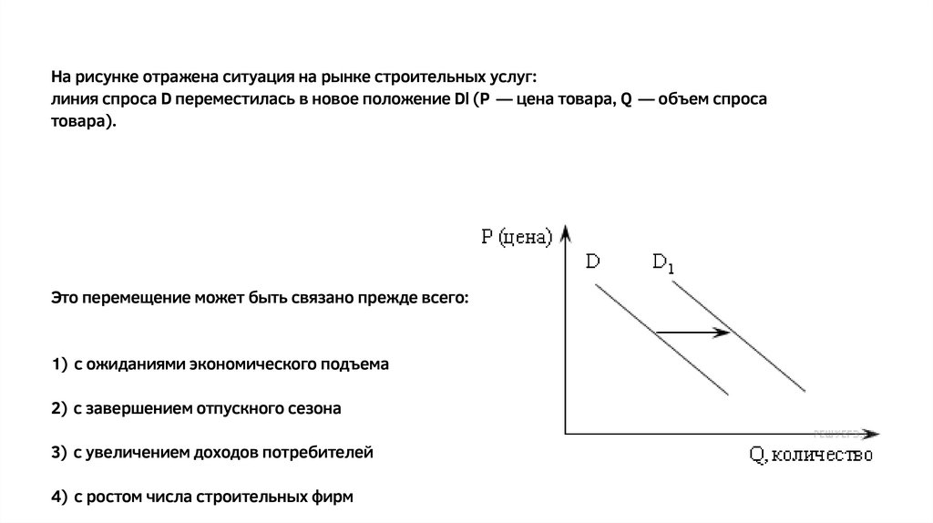
На рисунке отражена ситуация на рынке строительных услуг:
линия спроса D переместилась в новое положение Dl (Р — цена товара, Q — объем спроса
товара).
Это перемещение может быть связано прежде всего:
1) с ожиданиями экономического подъема
2) с завершением отпускного сезона
3) с увеличением доходов потребителей
4) с ростом числа строительных фирм

11.

На рисунке отражена ситуация на рынке строительных услуг:
линия спроса D переместилась в новое положение Dl (Р — цена товара, Q — объем спроса
товара).
Это перемещение может быть связано прежде всего:
1) ростом числа производителей строительных материалов
2) введением нового налога на производителей
3) совершенствованием технологии
4) ожиданием повышения цен на строительные материалы
5) с ростом доходов населения

12.

На рисунке отражена ситуация на рынке телевизоров с плазменным
экраном: линия спроса D переместилась в новое положение Dl (Р — цена
товара, Q — величина спроса товара).
Чем, в первую очередь, может быть вызвано такое изменение спроса?
1. Уменьшением числа производителей телевизоров
2. Изменением технологии производства плазменных экранов
3. Снижением доходов потребителей
4. Распространившимися среди населения слухами о вреде
для здоровья плазменных телевизоров
5. Усилением конкуренции товаропроизводителей

13.

На рисунке отражена ситуация на рынке табачных изделий: линия спроса D переместилась в новое положение D1 (Р — цена
товара, Q — величина спроса товара).
Падение спроса на табачные изделия может быть вызвано прежде всего
1) ростом доходов производителей табака
2) изменением предпочтений людей
3) совершенствованием технологии производства табачных изделий
4) усилением конкуренции производителей
5) пропагандой здорового образа жизни

14.

Из приведенного ниже списка выберите ситуации, которые могут быть отражены следующим графиком.
1) спрос на кондиционеры при росте доходов покупателей
2) спрос на лыжи и коньки по окончании зимнего сезона
3) спрос на средиземноморские курорты в условиях политической нестабильности в этих регионах
4) спрос на корм для кошек после удачной рекламы этого корма на ТВ
5) спрос на детские коляски при «бэби-буме»

15.

Как изменится рынок гречневой крупы после аномально жаркого лета?
1. Рыночная цена крупы понизится
2. Предложение крупы понизится
3. Спрос на крупу понизится
4. Количество проданной крупы повысится
English     Русский Rules