1.84M

LAL 1 СЛАУ

1.

2.

3.

4.

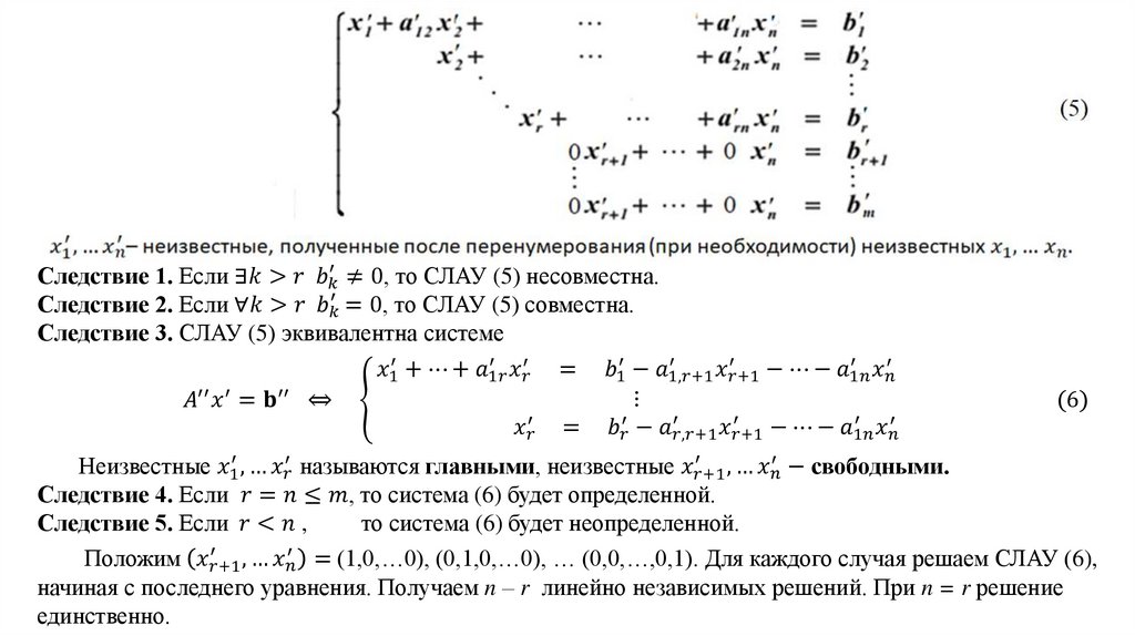
4. Метод Гаусса
Элементарные преобразования(ЭП) СЛАУ – это следующие преобразования строк расширенной матрицы:
1) перемена строк местами
2) умножение строки на число
3) прибавление к любой строке любой линейной комбинации других строк
4) перемена столбцов местами (означает перенумерацию переменных и используется редко)
Теорема. ЭП не меняют ранга расширенной матрицы и переводят СЛАУ в эквивалентную СЛАУ.
Док. Пусть
English     Русский Rules