Режимы работы и эксплуатации электрооборудования
Экзамен
Цель курса - сформировать системное понимание принципов, методов и устройств автоматического регулирования в энергосистемах
Основные разделы в курсе:
1. Регулирование частоты и активной мощности в электроэнергетических системах (ЭЭС). Общие сведения
Уравнение переходного процесса при изменении P
Уравнение движение ротора синхронного генератора
Первичный регулятор частоты
Вторичный регулятор частоты
Статические характеристики нагрузки по напряжению и частоте
2. Классификация режимов работы ЭЭС
Стационарные режимы работы
Стационарные режимы работы
Нестационарные режимы работы
Классификация нестационарных режимов работы
Классификация нестационарных режимов работы
Классификация нестационарных режимов работы
Классификация нестационарных режимов работы
Классификация нестационарных режимов работы
Последствия нестационарных режимов
3. Качественный анализ переходных процессов в ЭЭС при регулировании частоты
Примеры анализа:
Примеры анализа:
Заключение:
1.58M
Category: electronicselectronics

Lektsia_12026_v3

1. Режимы работы и эксплуатации электрооборудования

Попов Максим Георгиевич
Митрохин Петр Михайлович

2. Экзамен

• Все новости и материалы будут публиковаться в телеграмм канале;
• Для вашей равномерной подготовки и объективной оценки мы
внедряем систему индивидуальных достижений (СИД). Её основу
составят десятиминутные контрольные на лекциях, за которые вы
будете получать баллы. Итоговая сумма этих баллов по СИД будет
конвертирована в экзаменационную оценку, что является
альтернативой традиционной сдаче экзамена;
• Если вы не набрали нужное количество баллов или желаете улучшить
итоговую оценку, то приходите на экзамен;
• Во время контрольной работы нельзя пользоваться дополнительными
материалами;
• Во время сдачи экзамена можно пользоваться только собственными
конспектами;
• В рамках развития дисциплины в следующем учебном
семестре планируется введение лабораторного практикума с
моделированием в среде MATLAB Simulink.
2

3. Цель курса - сформировать системное понимание принципов, методов и устройств автоматического регулирования в энергосистемах

Рис. 1.1. Синхронный генератор
Рис. 1.2. Газовая турбина
3

4. Основные разделы в курсе:

• Регулирование частоты и активной мощности в
электроэнергетических системах;
• Автоматический регулятор скорости вращения турбины (АРСТ);
• Методы регулирования частоты и активной мощности в ЭЭС;
• Регулирование напряжения в электроэнергетических системах
(ЭЭС);
• Системы возбуждения СМ. Классификация и виды.
4

5. 1. Регулирование частоты и активной мощности в электроэнергетических системах (ЭЭС). Общие сведения

Последствия отклонения частоты:
- уменьшение производительности электрооборудования;
- снижение надежности работы электрооборудования;
- риск нарушения синхронизированной работы энергосистемы из-за “лавины частоты”;
Стабильность частоты является критически важным параметром для надежной работы
энергосистемы и подключенного оборудования. Поэтому в России уделяется большое
внимание ее поддержанию в установленных пределах.
Технические требования к регулированию частоты:
• Четкое разделение зон ответственности между уровнями регулирования (первичным,
вторичным).
• Возможность применения раздельных (селективных) технических средств. То
есть автоматика каждого уровня настраивается на работу в своем диапазоне отклонений.
• Создание запаса по устойчивости, предотвращающего переход системы в аварийное
состояние при типовых возмущениях.
5

6.

ГОСТ32144-2013 Нормы качества электрической энергии
в системах электроснабжения общего назначения
6

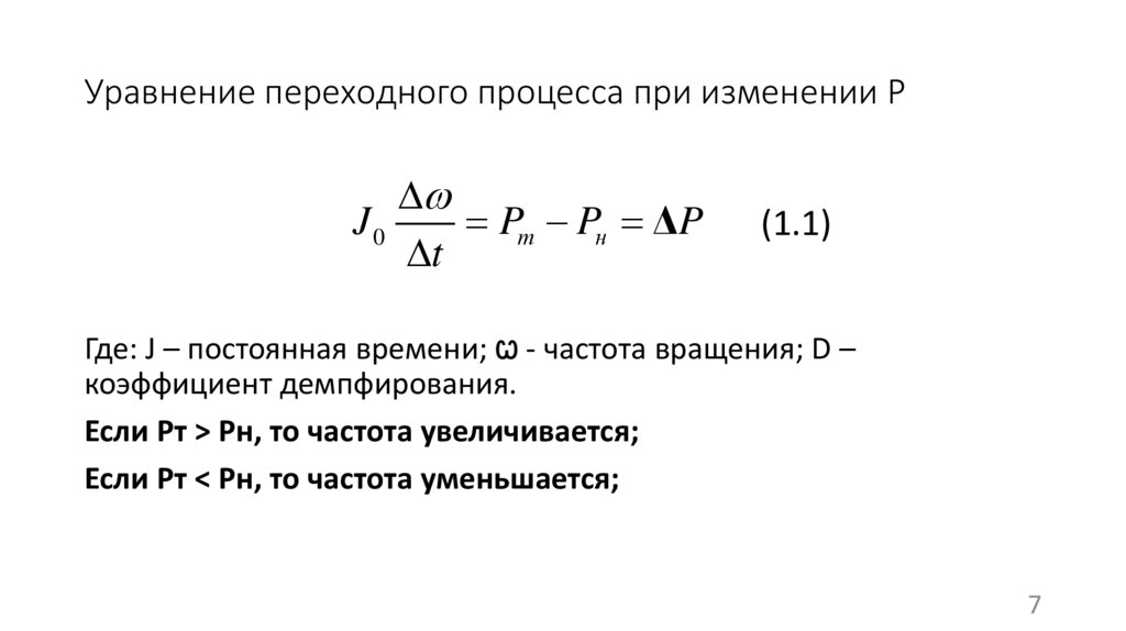
7. Уравнение переходного процесса при изменении P

J0
Pт Pн ΔP
t
(1.1)
Где: J – постоянная времени; ꞷ - частота вращения; D –
коэффициент демпфирования.
Если Pт > Pн, то частота увеличивается;
Если Pт < Pн, то частота уменьшается;
7

8. Уравнение движение ротора синхронного генератора

где: J – момент инерции вращающихся масс; ꞷ - частота вращения.
Механическая мощность турбины:
Следовательно, для увеличения P необходимо повысить механическую
мощность, то есть увеличить подачу рабочего тела в турбину.
В паровых – расход пара, в гидротурбинах – расход воды, в газовых –
расход топлива.
8

9. Первичный регулятор частоты

Первичное регулирование частоты - это автоматический,
локальный процесс изменения мощности генераторов,
осуществляемый регуляторами скорости (частоты) турбин в ответ
на текущее мгновенное отклонение частоты в сети от
номинального значения. Его ключевая задача – обеспечить
соответствие поступления энергоносителя в турбину и
электрической нагрузки генератора.
Ключевые особенности:
- автономность;
- быстродействие;
- результат работы НЕ восстанавливает номинальную частоту;
- осуществляется за счет вращающего резерва, т.е. запаса турбины
по мощности;
9

10. Вторичный регулятор частоты

Вторичное регулирование частоты - автоматизированный процесс,
осуществляемый для ликвидации остаточных отклонений частоты,
перераспределения перетоков мощности по линии
электропередач или суммарной нагрузки станции.
Его цель – возврат частоты к номинальному значению и
восстановление плановых балансов мощности между
объединениями.
Ключевые особенности:
- запускается с задержкой относительно ПРЧ;
- восстанавливает точную номинальную частоту и плановые
перетоки мощности;
- реализуется в рамках объединенных энергосистем.
10

11. Статические характеристики нагрузки по напряжению и частоте

• Статические характеристики нагрузки – это зависимости активной
и реактивной мощности нагрузки при плавном изменении
режимных параметров (напряжения и частоты);
• Достоверно определить характеристики узла возможно только
экспериментально, что представляет собой практическую
сложность и применяется только в особых случаях. При
представлении нагрузок в расчетах используют понятие
обобщенного узла нагрузки.
11

12.

Статические характеристики по частоте (СЧХ):
Рис. 1.3. Статические характеристики по частоте
S ( f ) [ Pном ,i *(
i
f
f ном
)
k p ,i
] j * Pном ,i *(
f
f ном
)
kq ,i
(1.2)
12

13. 2. Классификация режимов работы ЭЭС

1. Стационарные (установившиеся), (малый диапазон колебаний при
возмущениях).
• Установившиеся нормальные режимы (установившиеся расчётные
режимы);
• Режимы текущего планирования;
• Режимы с поддержанием системных электрических параметров на
дополнительном уровне.
2. Нестационарные (неустановившийся), (большой диапазон колебаний
при возмущениях).
• Аварийные режимы;
• Аномальные режимы.
13

14. Стационарные режимы работы

• Стационарные режимы работы электрической сети — это такие состояния
энергосистемы, при которых параметры электрической сети (напряжение, ток,
частота, мощность и т.д.) остаются неизменными во времени или изменяются в
допустимых пределах.
• В этих режимах система работает стабильно, обеспечивая надежное и качественное
электроснабжение потребителей.
• Основные характеристики стационарных режимов:
• Баланс мощности: Генерация электроэнергии равна её потреблению с учетом
потерь в сети.
• Стабильность частоты: Частота остается постоянной и находится в допустимых
пределах (например, 50 Гц ± 0,2 Гц в России).
• Стабильность напряжения: Напряжение на шинах электростанций и в точках
подключения потребителей находится в установленных пределах.
• Отсутствие аварийных ситуаций: Все элементы сети работают в нормальных
условиях, без перегрузок или повреждений.
14

15. Стационарные режимы работы

• Условия обеспечения устойчивого стационарного режима:
1. Баланс активной мощности между генерацией и потреблением
2. Баланс реактивной мощности для поддержания нормального уровня напряжения
3. Передаваемая мощность должна находиться в пределах ограничений пропускной
способности все элементов электрической сети;
Соответствие пропускной способности линий электропередачи фактическим токам
4. Синхронная работа всех генераторов энергосистемы.
Выводы:
Стационарные режимы являются основой нормальной работы энергосистемы.
Отклонения от этих режимов могут привести к некачественному электроснабжению,
перегрузкам оборудования или авариям. Поэтому их анализ и управление являются
важной задачей электроэнергетики.
15

16. Нестационарные режимы работы

• Нестационарные режимы в электрической сети — это такие состояния
энергосистемы, при которых параметры сети (напряжение, ток,
частота, мощность и другие) изменяются во времени в широких
пределах.
• Эти изменения могут быть вызваны как плановыми процессами
(например, включение или отключение оборудования), так и
аварийными ситуациями (короткие замыкания, обрывы линий и т.д.).
• Нестационарные
режимы
могут
быть
кратковременными
(переходными) или длительными. Они требуют анализа и управления,
чтобы избежать негативных последствий для работы энергосистемы.
16

17. Классификация нестационарных режимов работы

Переходные процессы, возникающие при резких изменениях в работе
сети, таких как:
• Аварийное отключение линий электропередачи, трансформаторов или
генераторов, вызывающее дефицит активной мощности;
• Аварийное отключение крупных потребителей или межсистемных
связей, вызывающее избыток активной мощности;
• Короткие замыкания;
• Обрывы проводов;
• Внезапное изменение нагрузки;
Продолжительность электромеханических переходных процессов
обычно составляет от секунд до десяткой секунд.
Характеризуются быстрыми изменениями параметров сети (тока,
напряжения, частоты).
17

18. Классификация нестационарных режимов работы

Аварийные режимы возникают при неисправностях в сети:
• Короткие замыкания на землю или между фазами;
• Обрывы проводов;
• Перегрузка оборудования;
• Выход из строя генераторов или трансформаторов.
Требуют
быстрого
реагирования
для
предотвращения
повреждения оборудования в послеаварийном режиме или
восстановления нормального режима.
18

19. Классификация нестационарных режимов работы

Режимы пуска и останова оборудования:
• Связаны с нестационарными процессами при включении или
отключении электродвигателей, генераторов и других устройств;
Примеры:
• Пуск крупных асинхронных двигателей может вызывать провалы
напряжения в сети;
• Остановка генераторов может приводить к снижению частоты;
Режимы послеаварийного восстановления:
• Возникают после устранения аварии, когда система переходит от
нестационарного состояния к нормальному стационарному режиму;
• Включают действия по восстановлению баланса мощности,
напряжения и синхронной работы элементов системы;
19

20. Классификация нестационарных режимов работы

Методы управления нестационарными режимами:
1. Автоматическая защита и автоматика управления:
• Релейная защита отключает поврежденные участки сети при авариях;
• Автоматика частотной разгрузки снижает нагрузку при падении
частоты;
• Системы автоматического регулирования возбуждения поддерживают
напряжение на заданном уровне;
2. Регулирование баланса мощности:
Быстрое включение резервных генераторов при недостатке мощности;
Отключение части нагрузки при избытке мощности;
20

21. Классификация нестационарных режимов работы

Методы управления нестационарными режимами:
3. Использование компенсирующих устройств:
Конденсаторные батареи и реакторы для регулирования уровня
напряжения;
Синхронные компенсаторы для стабилизации реактивной мощности;
4. Планирование работы системы:
• Предотвращение перегрузок оборудования путем грамотного
распределения нагрузки;
• Использование прогнозов изменения нагрузки для предотвращения
нестационарных режимов;
21

22. Последствия нестационарных режимов

Если нестационарный режим не будет вовремя устранен, это может привести
к следующим последствиям:
• Повреждение оборудования из-за перегрузки или перенапряжений;
• Нарушение устойчивости энергосистемы (расхождение генераторов);
• Полное или частичное отключение потребителей (аварийное отключение);
• Снижение качества электроэнергии (провалы напряжения, колебания
частоты);
• Выводы:
• Таким образом, управление нестационарными режимами является важной
задачей для обеспечения надежности и устойчивости энергосистемы. Для
этого применяются современные системы автоматизации, релейной защиты
и регулирования параметров электрической сети.
22

23. 3. Качественный анализ переходных процессов в ЭЭС при регулировании частоты

Движение ротора согласно второму закону Ньютона:
(1.3)
(1.3)
где: J 0 - момент инерции, a - угловое ускорение вращающейся части
агрегата, M - небаланс моментов, действующих на вал.
Так как
, где - угловая скорость, то уравнение движения
ротора:
(1.4)
23

24.

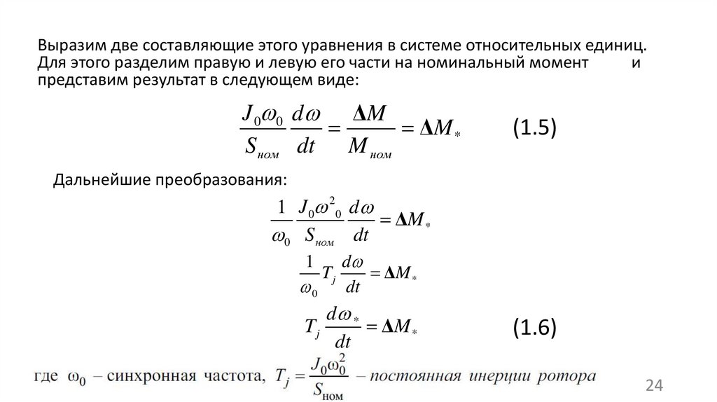
Выразим две составляющие этого уравнения в системе относительных единиц.
Для этого разделим правую и левую его части на номинальный момент
и
представим результат в следующем виде:
J 0 0 d ΔM
ΔM *
S ном dt M ном
(1.5)
Дальнейшие преобразования:
1 J 0 2 0 d
ΔM *
0 Sном dt
1
d
Tj
ΔM *
0
dt
d *
Tj
ΔM *
dt
(1.6)
24

25.

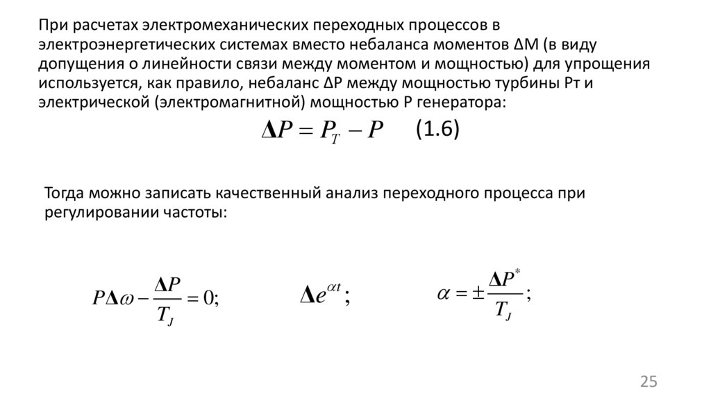
При расчетах электромеханических переходных процессов в
электроэнергетических системах вместо небаланса моментов ΔM (в виду
допущения о линейности связи между моментом и мощностью) для упрощения
используется, как правило, небаланс ΔP между мощностью турбины Pт и
электрической (электромагнитной) мощностью P генератора:
ΔP PТ P
(1.6)
Тогда можно записать качественный анализ переходного процесса при
регулировании частоты:
ΔP

0;
TJ
t
Δe ;
ΔP*
;
TJ
25

26.

Рассмотрение
основных
характеристик
переходного
процесса. Основное внимание уделяется следующим аспектам:
1. Скорость реакции системы на возмущение:
• Чем выше момент инерции энергосистемы, тем медленнее
изменяется частота при дисбалансе мощности;
• Быстрая реакция первичных регуляторов снижает амплитуду
отклонения частоты.
2. Колебательный характер процесса:
• Если система недостаточно демпфирована, могут возникнуть
затухающие или даже незатухающие колебания частоты;
• Колебания могут быть вызваны несогласованной работой
регуляторов разных станций.
26

27.

3. Распределение нагрузки между районами энергосистемы:
• При
нарушении
баланса
мощности
возможно
перераспределение потоков энергии между различными
участками энергосистемы;
• Это может привести к перегрузке линий электропередачи или
снижению напряжения.
4. Роль резервов мощности:
• Для успешного восстановления частоты необходимы резервы
активной
мощности
(например,
вращающийся
резерв
генераторов);
• Недостаток запаса по регулированию может привести к
длительным отклонениям частоты или даже к отключению
потребителей.
27

28. Примеры анализа:

1. При резком отключении крупного генератора:
• Частота начнет быстро снижаться из-за нехватки активной
мощности;
• Первичные регуляторы на других генераторах начнут увеличивать
подачу топлива в турбины для компенсации дефицита мощности;
• Включение вторичного регулирования (при наличии на станции) –
автоматическое регулирование частоты и активной мощности
(АРЧМ), которое включает дополнительные генераторы или
снижает нагрузку;
• Частота постепенно восстанавливается до номинального значения.
28

29. Примеры анализа:

2. При резком увеличении нагрузки:
• Частота также снижается, но с меньшей амплитудой, если энергосистема имеет
достаточные резервы;
• Первичные регуляторы компенсируют часть нагрузки, а вторичные меры
регулирования (при наличии) восстанавливают баланс мощностей.
• Выводы:
• Качественный анализ переходных процессов позволяет понять общую динамику
восстановления частоты в энергосистеме и выявить потенциальные проблемы
(например, недостаток резервов или неустойчивость).
• Это важно для проектирования и эксплуатации ЭЭС, особенно с учетом
современных вызовов, таких как интеграция возобновляемых источников энергии,
которые имеют меньшую инерционность по сравнению с традиционными
генераторами.
29

30. Заключение:

• частота сети зависит от баланса мощности. Мощность от
механического момента на турбине и скорости вращения.
• регулирование частоты осуществляется количеством подачи
рабочего тела на турбину;
• нагрузка обладает статической характеристикой и меняется
вместе с изменением частоты (увеличивается P при увеличении
f);
• стационарные режимы являются основой нормальной работы
энергосистемы;
• управление нестационарными режимами является важной
задачей для обеспечения надежности и устойчивости
энергосистемы;
30
English     Русский Rules