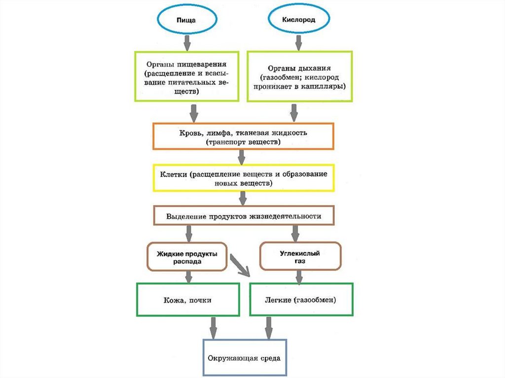
Обмен веществ
Энергетический обмен
Энергетический обмен
ЭТЦ (электронно-транспортная цепь
Цикл Кребса
Фотосинтез
Фотосинтез
Сравнительная характеристика фаз фотосинтеза
Хемосинтез Нитрифицирующие бактерии
Экологическая роль
Серобактерии
Экологическая роль
Водородные бактерии
Биосинтез белка
Задача  
1. Фрагмент цепи ДНК имеет следующую последовательность нуклеотидов: Т-А-Ц-Ц-Ц-Т-Ц-А-Ц-Т-Т-Г. Определите последовательность
7.02M
Category: biologybiology

обмен в-в

1. Обмен веществ

2.

3.

4. Энергетический обмен

5. Энергетический обмен

6. ЭТЦ (электронно-транспортная цепь

7. Цикл Кребса

8.

Способы питания
Автотрофы
Фототрофы
Гетеротрофы
Хемотрофы
Фотосинтез – это процесс синтеза органических веществ
из неорганических (вода и углекислый газ) с
использованием солнечного света;
Хемосинтез – способ автотрофного питания, при котором
источником энергии для синтеза органических веществ
служит окисиление неорганических соединений.

9. Фотосинтез

10.

11. Фотосинтез

12. Сравнительная характеристика фаз фотосинтеза

Признаки
сравнения
СВЕТОВАЯ ФАЗА
ТЕМНОВАЯ ФАЗА
Место
протекания в
хлоропластах
На гранах хлоропластов
Мембраны тилакоидов
В строме хлоропластов
Условия
реакций
Наличие света, воды
Свет не нужен
Источник
энергии
Солнечный свет (световая
энергия)
Энергия АТФ
Исходные
вещества
Вода, АДФ, Ф, НАДФ*
Углекислый газ, АТФ, НАДФ* Н2,
рибулезомонофосфат
Продукты
реакции
НАДФ* Н2
АТФ, кислород
Глюкоза, аминокислоты и т.п.
Основные
процессы
1.Фотолиз воды
2.Восстановление НАДФ* до
НАДФ* Н2
3.Синтез АТФ
1.Окисление НАДФ* Н2
2.Распад АТФ до АДФ и Ф
3.Фиксация углерода
Синтез углеводов
Цикл Кальвина

13.

14. Хемосинтез Нитрифицирующие бактерии

Способны окислять аммиак, образующийся при гниении
органических остатков сначала до азотистой, а затем до
азотной кислоты.
2NH3 + 3O2 = 2HNO2 +2H2O+663 кДж
2HNO2 + O2 = 2HNO3 + 142 кДж
Азотная кислота реагируя с минеральными
соединениями почвы образует нитраты, которые
хорошо усваиваются растениями

15. Экологическая роль

осуществляют круговорот азота в биосфере

16. Серобактерии

Окисляют сероводород и накапливают в своих клетках серу:
2 H2S + O2 = 2 H2O + 2 S + 272 кДж
При недостатке сероводорода , бактерии
производят дальнейшее окисление серы до серной
кислоты:
2 S + 3 O2 + 2 H2O = 2H2SO4 + 636 кДж

17. Экологическая роль

• Образуя серную кислоту, способствуют разрушению и
выветриванию горных пород;
• Разрушают каменные и металлические сооружения
• Выщелачивают руду и серные месторождения
• Очищение промышленных сточных вод

18.

Окисляют двухвалентное железо до трёхвалентного
4 FeCO3 + O2 + 6 H2O = 4 Fe(OH)3 + 4 CO2 + 324 кДж
Экологическая роль:
Образуют Fe(OH)3 скопление
которого образует болотную
железную руду

19. Водородные бактерии

Используют энергию, выделяющуюся при
окислении молекулярного водорода
2H2O + O2 = 2 H2O + 235 кДж
Экологическая роль:
Для получения дешевого
кормового и пищевого белка
• Для регенерации атмосферы
в замкнутых системах
жизнеобеспечения

20. Биосинтез белка

Ген — участок молекулы ДНК, кодирующий первичную
последовательность аминокислот в полипептиде или
последовательность нуклеотидов в молекулах транспортных и
рибосомальных РНК.
• Код ДНК - триплетен.
• Было доказано, что именно 3
нуклеотида кодируют одну
аминокислоту, в этом случае
можно будет закодировать
43 — 64 аминокислоты.
• А так как аминокислот всего
20, то некоторые
аминокислоты должны
кодироваться несколькими
триплетами.

21.

Генети́ческий код — свойственный всем живым организмам
способ кодирования аминокислотной последовательности
белков при помощи последовательности нуклеотидов
Свойства генетического кода:
1. Триплетность: каждая аминокислота кодируется триплетом
нуклеотидов - кодон.
2. Однозначность: кодовый триплет, кодон, соответствует только
одной аминокислоте.
3. Вырожденность (избыточность): одну аминокислоту могут
кодировать несколько (до шести) кодонов.
4. Универсальность: генетический код одинаков, одинаковые
аминокислоты кодируются одними и теми же триплетами
нуклеотидов у всех организмов Земли.
5. Неперекрываемость: последовательность нуклеотидов имеет
рамку считывания по 3 нуклеотида, один и тот же нуклеотид не
может быть в составе двух триплетов;

22.

Свойства генетического кода:
6.
Компактность - внутри гена нет знаков препинания свойство.
Иными словами, триплеты не отделены друг от друга, к примеру,
одним ничего не значащим нуклеотидом.
7. Полярность. Считывание информации с ДНК и с иРНК
происходит только в одном направлении. Полярность имеет
важное значение для определения структур белка (первичной,
вторичной и третичной).

23.

24. Задача  

Задача
Последовательность нуклеотидов одной цепи ДНК
выглядит так: ААА-ГЦГ-ТАТ-ТГЦ-АГА. Определите
последовательность второй цепочки ДНК и
последовательность аминокислот в полипептиде.
Решение:
1) Строим вторую цепь ДНК по типу
комплементарности, т.е. 2 цепь: ТТТ-ЦГЦ-АТА-АЦГТЦТ
2) Зная кодирующую часть цепи ДНК, по принципу
комплементарности построим участок иРНК: УУУЦГЦ-АУА-АЦГ-УЦУ
3) Используя таблицу генетического кода, определим
последовательность аминокислот в полипетиде.
УУУ – Фен, ЦГЦ – Про, АУА – Иле, АЦГ – Арг, УЦУ –
Сер.

25. 1. Фрагмент цепи ДНК имеет следующую последовательность нуклеотидов: Т-А-Ц-Ц-Ц-Т-Ц-А-Ц-Т-Т-Г. Определите последовательность

нуклеотидов на иРНК,
антикодоны
соответствующих
т-РНК
и
аминокислотную
последовательность
соответствующего
фрагмента
белка?
2. Участок молекулы одной из цепей ДНК содержит 350 Аденинов, 200
тиминов, 100 гуанинов и 250 цитозинов. Какое число нуклеотидов
содержится в двух цепях ДНК? Сколько аминокислот должен содержать
белок,
кодируемый
этим
участком
молекулы
ДНК?
3. В молекуле ДНК находится 1400 нуклеотидов с тимином, что составляет
5% общего числа. Определите количество нуклеотидов с гуанином,
цитозином
и
аденином?
4. В процессе гликолиза образовалось 42 молекулы ПВК. Какое количество
глюкозы подверглось к расщеплению и сколько молекул АТФ образовалось
при
полном
окислении?
English     Русский Rules