БЮДЖЕТНОЕ ПРОФЕССИОНАЛЬНОЕ ОБРАЗОВАТЕЛЬНОЕ УЧРЕЖДЕНИЕ ВОЛОГОДСКОЙ ОБЛАСТИ «Вологодский колледж права и технологии»
Актуальность
Цели и задачи курсового проектирования
Исходные данные для расчета сил и средств
Рисунок 1 – схема этажа здания
Исходные данные для расчета сил и средств Таблица 1 – Выписка из расписания выезда подразделений на пожары
Рисунок 2 – Схема противопожарного водоснабжения
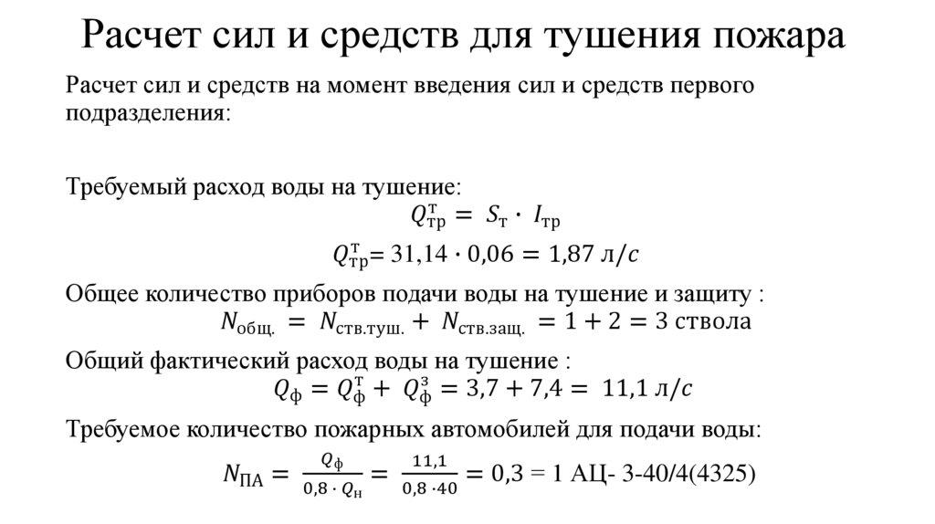
Расчет сил и средств для тушения пожара
Расчет сил и средств для тушения пожара
Расчет сил и средств для тушения пожара Численность личного состава:
Рисунок 4 – Схема расстановки сил и средств РТП -1
Расчет сил и средств для тушения пожара
Расчет сил и средств для тушения пожара
Расчет сил и средств для тушения пожара Численность личного состава:
Рекомендации должностным лицам
Рисунок 6 – Схема тушения пожара с расстановкой сил и средств
Заключение
1.53M

презентация к курсовой

1. БЮДЖЕТНОЕ ПРОФЕССИОНАЛЬНОЕ ОБРАЗОВАТЕЛЬНОЕ УЧРЕЖДЕНИЕ ВОЛОГОДСКОЙ ОБЛАСТИ «Вологодский колледж права и технологии»

Курсовой проект
ПМ. 01 «Организация службы пожаротушения и проведение работ по тушению пожаров
и ликвидации последствий чрезвычайных ситуаций»
(МДК 01.02 «Тактика тушения пожаров»)
Тема: «Расчет сил и средств для тушения пожар в здании школы»
Специальность 20.02.04 Пожарная безопасность
Студент(ка) группа № ПБ-22-2
Преподаватель – руководитель
Кондакова Наталия Станиславовна
Зобнина Наталия Александровна

2. Актуальность

Пожарная безопасность в школе важна, поскольку школа
представляет собой здание с большим количеством учащихся.
Нужно обеспечить быструю и организованную эвакуацию всех
находящихся в здании. Многие помещения содержат
легковоспламеняющиеся предметы и вещества.
Возникновение пожара в школе может привести к гибели и травмам
учащихся и преподавателей, материальным убыткам,
психологическим травмам у детей, временную остановку учебного
процесса.
Расчет сил и средств необходимы для определения количества
личного состава и специального оборудования, привлекаемых для
обеспечения безопасной эвакуации всех присутствующих в здании
школы и тушения возможного пожара.

3. Цели и задачи курсового проектирования

Цель : проведение расчета сил и средств по тушению пожара на объекте.
Задачи :
- произвести расчет необходимого количества сил и средств на момент
подачи огнетушащих средств первым подразделением и на момент
локализации пожара,
- выполнить схему тушения пожара,
- разработать рекомендации должностным лицам по тушению пожара на
объекте.

4. Исходные данные для расчета сил и средств

- Место возникновения пожара – первый этаж в здании школы
- Линейная скорость распространения горения:
English     Русский Rules