6.90M
Category: chemistrychemistry

Сера и ее соединения (11 класс)

1.

2.

Сера

элемент
16-й
группы,
третьего
периода
периодической
системы
химических
элементов Д. И. Менделеева, с атомным номером 16.
Проявляет неметаллические свойства. Обозначается
символом S.

3.

4.

•Твердое кристаллическое вещество желтого цвета;
•Нерастворима в воде;
•Водой не смачивается (плавает на поверхности). Это
явление называется флоацией;
• t°кип = 445°С
•Для серы характерны несколько аллотропных

5.

Аллотропия — существование двух и более простых веществ
одного и того же химического элемента.

6.

Сера – окислитель
S0 + 2ē -> S-2
Сера - восстановитель
S - 2ē -> S+2; S - 4ē -> S+4;
S - 6ē -> S+6
• Сера реагирует со
щелочными металлами без
нагревания:
Na + S -> Na2S
• С остальными металлами
(кроме Au,Pt) - t°:
2Al + 3S –t°-> Al2S3
• С некоторыми
неметаллами сера образует
бинарные соединения:
H2 + S -> H2S
2P + 3S -> P2S3
• С кислородом:
S + O2 –t°-> S+4O2
• С галогенами (кроме йода):
S + Cl2 -> S+2Cl2
• С кислотами - окислителями:
S + 2H2SO4(конц) -> 3S+4O2 +
2H2O
• Реакции
диспропорционирования:
3S0 + 6KOH -> K2S+4O3 + 2K2S-2 +
3H2O

7.

8.

Сера в организме
человека является
составной частью
четырех аминокислот –
метионин, цистеин,
цистин и таурин.
Поэтому синтез белков
не происходит без ее
участия, каждая клетка
нашего организма
содержит серу.

9.

Достаточно много серы содержится в поверхностных слоях кожи. Сера
входит в состав меланина, придающего нашей коже загорелость, он же
"окрашивает" родинки в бурый цвет. Сера - составная часть кератина,
являющегося основой ногтей и волос.
Серу называют «минералом «красоты», так как при её дефиците
волосы начинают ломаться и теряют блеск, а кожа блёкнет и стареет.

10.

Сера применяется
обязательно при
болезнях:
- чесотка
- аллергия
- артрит и остео артроз
- экзема

11.

Наибольшее содержание серы отмечается в таких растениях
как капуста, острый перец, хрен, горчица, бобы. Сера есть в
продуктах животного происхождения – яйца, мясо,
морепродукты, молочные продукты, различные крупы,
яблоки, виноград, крапива, орехи, шпинат, хлеб.

12.

13.

В природе встречается довольно редко в составе
попутных нефтяных газов, природного газа, вулканических
газах, в растворённом виде в природных водах (например, в
Чёрном море слои воды, расположенные глубже 150—200 м
содержат растворённый сероводород). Образуется при
гниении белков (только тех, которые содержат в составе
серосодержащие аминокислоты).

14.

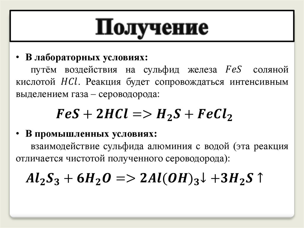
• В лабораторных условиях:
путём воздействия на сульфид железа
English     Русский Rules