Электротехника и электроника
Трансформаторы
Определение трансформатора
Устройство трансформатора
Схема реального двухобмоточного трансформатора без магнитопровода
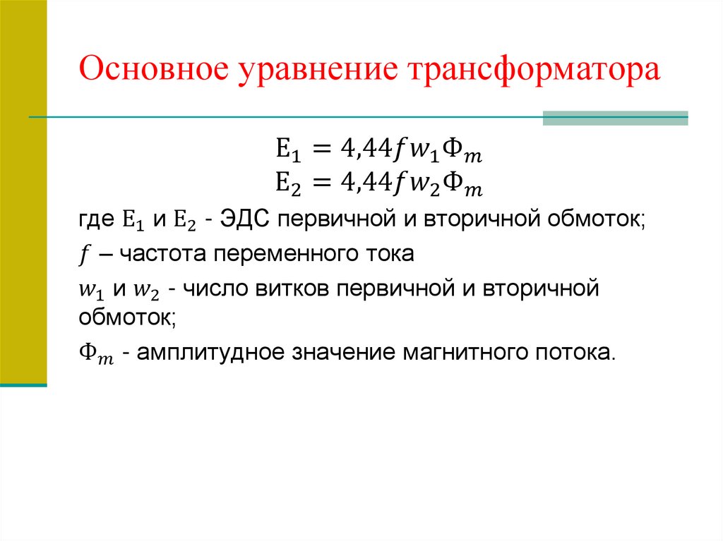
Основное уравнение трансформатора
Уравнения трансформатора
Режимы работы трансформатора
Режим холостого хода
Уравнения трансформатора в режиме холостого хода
Режим короткого замыкания
Уравнения трансформатора в режиме опыта короткого замыкания
Режим нагрузки
КПД трансформатора
Виды трансформаторов
Автотрансформаторы
Повышающий и понижающий автотрансформаторы
Особенности автотрансформаторов
Достоинства автотрансформаторов:
Трехфазные трансформаторы
Схема трансформатора
Измерительные трансформаторы
Измерительные трансформаторы напряжения
Измерительные трансформаторы тока
Конструкция трансформаторов
Разновидности обмоток
Разновидности обмоток
Типы обмоток трансформаторов
Конструкции магнитных систем
Однофазные стержневые трансформаторы
Трехфазные стержневые трансформаторы
Однофазный броневой трансформатор
Трехфазный броневой трансформатор
Типы магнитных систем
Стыковые конструкции
Магнитопроводы стыковых конструкций
Шихтованные конструкции
Схемы укладки листов стали в шихтованных магнитопроводах
745.75K

трансформатор презентация

1. Электротехника и электроника

Устройство трансформатора

2. Трансформаторы

Принцип действия
трансформатора и его уравнения

3. Определение трансформатора

Трансформатор — это статическое
электромагнитное устройство, имеющее две
или большее число индуктивно-связанных
обмоток и предназначенное для преобразования
посредством электромагнитной индукции одной
или нескольких систем переменного тока в одну
или несколько других систем переменного тока.

4. Устройство трансформатора

Сердечник из стальных листов
4

5. Схема реального двухобмоточного трансформатора без магнитопровода

6. Основное уравнение трансформатора

Е1 = 4,44
English     Русский Rules