639.10K
Category: industryindustry

Показатели нефтеотдачи пластов (1)

1.

Тема 1.1.5
Показатели нефтеотдачи пластов

2.

Коэффициент нефтеотдачи пласта
Нефтеотдача – степень полноты извлечения нефти.
Коэффициент нефтеотдачи пласта (Кн) – отношение количества извлеченной из
залежи нефти к общим (балансовым) запасам ее в пласте.
где η- коэффициент нефтеотдачи; Vзап- начальные запасы нефти; Vизвл- извлеченное
количество нефти; Vост - остаточные запасы нефти.

3.

Под текущим коэффициентом нефтеотдачи понимается отношение добытого из
пласта количества нефти на определенную дату к геологическим (балансовым) ее
запасам.
Конечный коэффициент нефтеотдачи - это отношение извлеченных запасов
нефти (добытого количества нефти за весь срок разработки) к геологическим
запасам.
Проектный коэффициент нефтеотдачи отличается от конечного тем, что он
обосновывается и планируется при подсчете запасов нефти и проектировании
разработки.

4.

Коэффициент вытеснения
Полнота вытеснения нефти в объеме пласта, охваченном заводнением,
характеризуется коэффициентом вытеснения.
Он определяется как доля объема извлеченной нефти по отношению к ее запасам,
первоначально находившимся в части пласта, подверженной воздействию
вытеснения.
В гидрофильных высокопроницаемых пористых средах при малой вязкости нефти
коэффициент вытеснения нефти водой может достигать 0,8-0,9. В
слабопроницаемых частично гидрофобных средах при повышенной вязкости нефти
он составляет 0,5-0,65, а в гидрофобных пластах - не более 0,25-0,4. Вместе с тем,
при смешивающемся вытеснении нефти газом высокого давления, углекислым газом
и мицеллярным раствором, т. е. при устранении существенного влияния
капиллярных сил, коэффициент вытеснения достигает 0,95-0,98.

5.

Коэффициент охвата
Для характеристики объема пласта, в котором происходит вытеснение нефти,
введено понятие коэффициента охвата пласта воздействием ηохв, под которым
понимают отношение запасов нефти Vохв, первоначально находившихся в части
пласта, подверженной воздействию заводнением, к начальным запасам нефти во
всем пласте.
Так как при режимах вытеснения нефти водой она извлекается только из зон
охваченных воздействием, то коэффициент нефтеотдачи при напорных режимах
может быть определен как произведение коэффициента вытеснения на
коэффициент охвата воздействием.

6.

Нефтеотдача при различных режимах эксплуатации залежи
Опыт разработки большого числа нефтяных месторождений показал, что в
зависимости от режима работы пласта конечный коэффициент нефтеотдачи
может достигать следующих значений:
Напорные режимы:
Водонапорный………… 0,4-0,7
Газонапорный…………. 0,3-0,6
Режимы истощения:
растворенного газа…………. 0,15-0,3
гравитационный……………… редко >0,1

7.

Тема 1.1.6
Механизмы вытеснения нефти из пласта

8.

Рис. Распределение насыщенности в пласте при вытеснении нефти водой.
Sсв - насыщенность связанной водой; Sф - водонасыщенность на условном контуре
вытеснения; Sк - водонасыщенность на начальном контуре нефтеносности

9.

Распределение насыщенности в пласте при вытеснении
нефти водой
В зоне I, еще не охваченной заводнением, сохраняется начальная насыщенность
коллектора. Часть порового пространства занимает неподвижная связанная вода, а в
остальном объеме движется нефть.
В зоне I I под действием гидродинамических сил происходит замещение основного
объема нефти в поровом пространстве на воду. Насыщенность резко возрастает от до
насыщенности на фронте вытеснения . В этой зоне из порового пространства может
быть вытеснено до 70-80 % нефти.
В зоне III насыщенность меняется значительно медленнее. Здесь происходит доотмыв
оставшейся нефти и движется в основном вода. Даже при длительной промывке
порового пространства водой в нем остается некоторое количество нефти,
удерживаемой капиллярными и поверхностными силами

10.

Тема 1.1.7
Газоотдача и конденсатоотдача пластов

11.

Понятие о коэффициентах газоотдачи и конденсатоотдачи
пласта.
Коэффициентом газоотдачи βг называют отношение объема извлеченного из пласта
газа Qд к его начальным запасам Qн.
Чем выше начальное и ниже конечное давление, тем больше газоотдача месторождения
при газовом режиме.
Для месторождений с хорошими коллекторскими свойствами, при высоких начальных
пластовых давлениях коэффициент газоотдачи может достигать 0,97. Для
месторождений со значительной неоднородностью продуктивных пластов, сложным
геологическим строением, низкими начальными пластовыми давлениями коэффициент
конечной газоотдачи составляет 0,7 — 0,8.

12.

Понятие о коэффициентах газоотдачи и конденсатоотдачи
пласта.
При водонапорном режиме газоотдача зависит от темпов разработки
месторождения,
механизма вытеснения газа водой, коллекторских свойств пласта, степени
его неоднородности, начального и конечного пластовых давлений и многих
других факторов.
В зависимости от геологических условий и системы разработки
месторождения коэффициент газоотдачи при водонапорном режиме может
изменяться от 0,5 до 0,97.

13.

Понятие о коэффициентах газоотдачи и конденсатоотдачи
пласта.
Полнота извлечения конденсата из пласта характеризуется коэффициентом
конденсатоотдачи, под которым понимают отношение объема извлеченного из пласта
конденсата к его первоначальным запасам.
На конечный коэффициент конденсатоотдачи влияют: способ разработки
месторождения (с ППД или нет), содержание конденсата в газе, составы конденсата и
газа, удельная поверхность пористой среды, начальное пластовое давление и
температура и другие факторы. Практика разработки месторождений показывает, что
коэффициент конечной конденсатоотдачи обычно изменяется от 0,3 до 0,75. Если
поддержание давления осуществляется закачкой в залежь газа, то коэффициент
конденсатоотдачи может составлять 0,85, а при закачке воды - 0,75.

14.

Коэффициент продуктивности добывающей скважины
Коэффициент продуктивности добывающей скважины -отношение ее
дебита к перепаду (депрессии) между пластовым и забойным
давлениями, соответствующими этому дебиту:
(К)=[м3/с∙Па]

15.

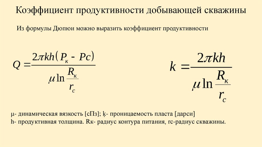
Коэффициент продуктивности добывающей скважины
Из формулы Дюпюи можно выразить коэффициент продуктивности
μ- динамическая вязкость [сПз]; ķ- проницаемость пласта [дарси]
h- продуктивная толщина. Rк- радиус контура питания, rс-радиус скважины.
English     Русский Rules