История криптографии
Порядок формирования оценок по дисциплине
Лекция 1
Шифр простой замены
Частотный анализ
Перестановка
533.34K

Лекция 1 - 2022

1. История криптографии

2. Порядок формирования оценок по дисциплине

Оитог = 0,2 ∗ Осеминары + 0,1 ∗ Оауд. +
+ 0,25 ∗ Ок. р. + 0,25 ∗ Оэкз. + 0,2 ∗ Oдоп.

3.

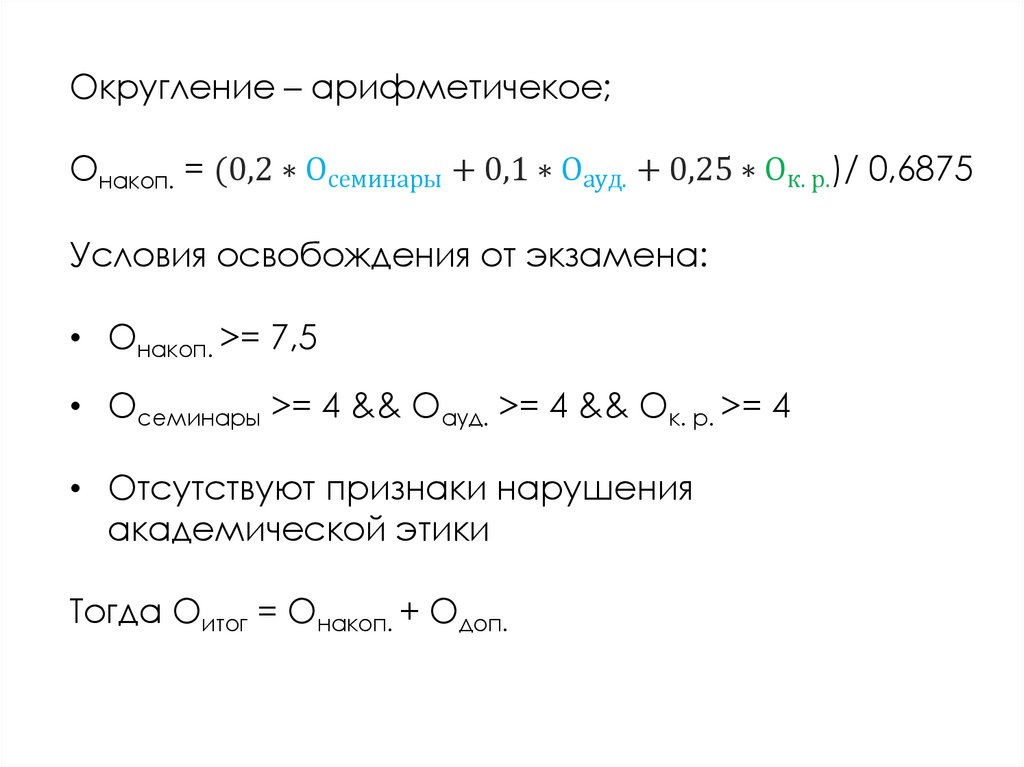
Округление – арифметичекое;
Онакоп. = (0,2 ∗ Осеминары + 0,1 ∗ Оауд. + 0,25 ∗ Ок. р. )/ 0,6875
Условия освобождения от экзамена:
• Онакоп. >= 7,5
• Осеминары >= 4 && Оауд. >= 4 && Ок. р. >= 4
• Отсутствуют признаки нарушения
академической этики
Тогда Оитог = Онакоп. + Одоп.

4. Лекция 1

Общие понятия шифрования и
криптографии

5.

6.

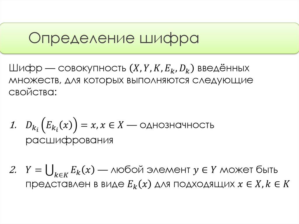
Определение шифра
English     Русский Rules