Введение в статику. Основные понятия и аксиомы статики
Статика
Приведем основные определения статики
СИСТЕМА СХОДЯЩИХСЯ СИЛ
СИЛОВОЙ МНОГОУГОЛЬНИК
УСЛОВИЯ РАВНОВЕСИЯ ПЛОСКОЙ СИСТЕМЫ СХОДЯЩИХСЯ СИЛ:
СИСТЕМА ПАРАЛЛЕЛЬНЫХ СИЛ
Аксиомы статики
1. Гладкая поверхность (плоскость).
2. Гибкие связи.
3.Цилиндрический шарнир (подшипник).
4. Сферический шарнир.
5. Подпятник.
6. Невесомый стержень с шарнирами на концах.
2.04M
Category: physicsphysics

л1. Введение в статику 27.01.26 (1)

1. Введение в статику. Основные понятия и аксиомы статики

Лекция 5

2.

рассматривает силы сами
по себе, когда они не
производят движения, т.е.
находятся в равновесии
изучает движение, без
учета сил
исследуются оба
основных элемента
работы – движение и
сила в их
взаимодействии

3. Статика

– это раздел теоретической механики, в
которой изучаются методы
эквивалентных преобразований систем
сил и устанавливаются условия
равновесия сил, приложенных к
твердому телу.

4.

«сила»
является одним из важнейших
понятий в механике
O

5.

Силой
называется векторная
величина, являющаяся мерой
механического воздействия
одного материального тела на
другое.

6.

Векторная сила характеризуется
числовым значением, или модулем, и
направлением действия.
Единицей измерения силы является 1
ньютон (1Н)
Прямая, вдоль которой направлена сила,
называется линией действия силы

7. Приведем основные определения статики

Системой сил называется совокупность сил,
действующих на твердое тело.
Если систему сил, действующих на свободное
твердое тело, можно заменить другой
системой, не изменяя при этом механического
состояния тела, то такие две системы сил
называются эквивалентными.
Система сил, под действием которой
свободное тело может находиться в покое,
называется уравновешенной, или
эквивалентной нулю.

8.

Если система сил эквивалентна одной силе, то
эта сила называется равнодействующей
данной системы сил.
Силы, действующие на данное тело или
систему тел, можно разделить на внешние –
силы, силы, действующие на данную систему
со стороны других тел, не входящих в
рассматриваемую систему, и внутренние –
силы, с которыми действуют друг на друга
тела, входящие в рассматриваемую систему.

9. СИСТЕМА СХОДЯЩИХСЯ СИЛ

Система сходящихся сил в теоретической механике — это
такая система сил, действующих на абсолютно твёрдое тело, в
которой линии действия всех сил пересекаются в одной точке.
Простейшим примером сходящейся системы сил являются
силы, действующие на груз, лежащий на абсолютно гладком,
горизонтальном столе. В такой системе сил имеется сила
тяжести и сила реакции опоры, действующие вдоль одной
линии. Другим примером сходящейся системы сил являются
силы, действующие в точке подвеса груза, висящего на двух
тросах.
Задачи с системой сходящихся сил могут быть решены как
аналитически, так и графически (методами графостатики).

10.

СИСТЕМА СХОДЯЩИХСЯ СИЛ
Геометрическое условие равновесия плоской
системы сходящихся сил заключается в замкнутости
силового многоугольника, то есть при его построении
конец последнего вектора совпадает с началом
первого.

11. СИЛОВОЙ МНОГОУГОЛЬНИК

Используя свойства векторной суммы сил, можно получить
равнодействующую любой сходящейся системы сил,
складывая последовательно силы, входящие в систему.
Полученный при построении многоугольник называется
силовым многоугольником, а вектор силы, соединивший
начало первого вектора с концом последнего, называется
равнодействующей или замыкающей стороной

12. УСЛОВИЯ РАВНОВЕСИЯ ПЛОСКОЙ СИСТЕМЫ СХОДЯЩИХСЯ СИЛ:

1.Геометрическое условие: чтобы сходящиеся силы
находились в равновесии, необходимо и достаточно, чтобы
силовой многоугольник, построенный из этих сил, был
замкнутым.
2.Аналитическое условие: если система сходящихся сил
находится в равновесии, то алгебраическая сумма проекций
всех сил на ось х и ось у равна нулю.

13.

14.

ПРОЕКЦИЯ ВЕКТОРА НА ОСИ КООРДИНАТ

15.

ПРОЕКЦИЯ СИЛЫ НА ОСИ КООРДИНАТ

16.

ПРОЕКЦИЯ СИЛЫ НА ОСИ КООРДИНАТ.
ЧАСТНЫЕ СЛУЧАИ

17. СИСТЕМА ПАРАЛЛЕЛЬНЫХ СИЛ

Система параллельных сил в теоретической
механике — это система, в которой все силы направлены
параллельно друг другу.
Центр параллельных сил — это точка, при повороте
вокруг которой всех сил системы на один и тот же угол,
линия действия равнодействующей системы параллельных
сил повернётся в ту же сторону на тот же угол.

18.

СИСТЕМА ПРОСТРАНСТВЕННЫХ СИЛ

19. Аксиомы статики

Аксиома 1. Если на свободное твердое тело
действуют две силы, то тело может находиться
в равновесии только тогда, когда эти силы
равны по модулю, действуют по одной прямой
в противоположные стороны..

20.

Аксиома 2. Действие данной системы сил на
абсолютно твердое тело не изменяется, если
к ней добавить или от нее отнять
уравновешенную систему сил.

21.

Аксиома 3. При всяком действии одного
материального тела на другое со стороны
другого тела имеется противодействие, такое же
по величине, но противоположное по
направлению.

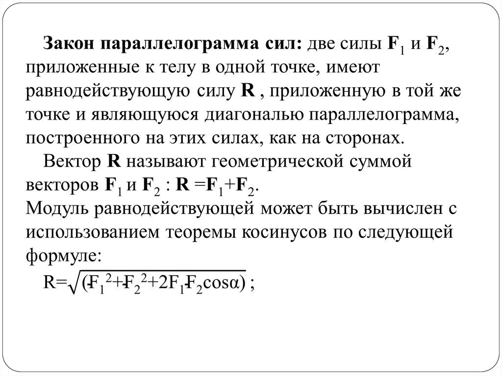
22.

Аксиома 4. Две силы, приложенные
к твердому телу в одной точке, имеют
равнодействующую, приложенную в
той же точке и изображаемую
диагональю параллелограмма,
построенного на этих силах как на
сторонах.

23.

24.

Аксиома 5. Механическое состояние не
изменится, если освободить ее от связей,
приложив к точкам системы силы, равные
реакциям связей. Эту аксиому называют
аксиомой о связях.
Принцип отвердения: равновесие
деформируемого твердого тела,
находящегося под действием данной
системы сил, не нарушится, если тело
считать абсолютно твердым.

25.

СВЯЗИ И ИХ РЕАКЦИИ
Материальные тела, ограничивающие
перемещение данного тела в пространстве,
называют связями.
Сила, с которой связь действует на тело,
препятствуя его перемещениям, называется
силой реакцией связи, или просто реакцией
связи. Реакя связи направлена в сторону,
противоположную той, куда связь не дает
перемещаться телциу.

26. 1. Гладкая поверхность (плоскость).

27. 2. Гибкие связи.

Этим термином обозначают цепи,
тросы, канаты, которые могут
воспринимать только силы
растяжения.

28. 3.Цилиндрический шарнир (подшипник).

29. 4. Сферический шарнир.

30. 5. Подпятник.

31.

32. 6. Невесомый стержень с шарнирами на концах.

Реакция прямолинейного невесомого
стержня с шарнирами на концах
направлена вдоль оси стержня.
English     Русский Rules