Химия нефти и природных газов
Классификация товарных нефтепродуктов
Классификация товарных нефтепродуктов
Классификация товарных нефтепродуктов
Классификация товарных нефтепродуктов
Классификация товарных нефтепродуктов
Требования, предъявляемые к топливам
Природные топлива
Основные виды энергоресурсов
Структура мирового производства энергоресурсов
Структура производства энергоресурсов
Потребление энергоресурсов
Структура мировых запасов горючих ископаемых
Запасы тепловой энергии в основных видах горючих ископаемых, %
Гипотезы образования природных энергоносителей
Гипотезы образования природных энергоносителей
Гипотезы абиогенного происхождения нефти. Аргументы и факты в поддержку
Гипотезы абиогенного происхождения горючих ископаемых
Теория космического происхождения нефти Соколова
Гипотезы абиогенного происхождения горючих ископаемых
Месторождение “Белый тигр”
Составы газовых смесей углеводородов, полученных абиогенным синтезом, и месторождения «Белый тигр»
Гипотезы органического происхождения горючих ископаемых
Гипотезы органического происхождения нефти. Аргументы
Стадии образования нефти
Положения осадочно-миграционной гипотезы образования нефти Н.Б. Вассоевича
Образование органических веществ в природе
Групповой состав растений и бактерий
Элементный состав углеобразователей, % масс.
Элементный состав компонентов живого вещества и нефти, % масс.
Липиды –растворимы в органических растворителях: жиры, воски, смолы и др.
Липиды
Углеводы – общая формула Cn(H2O)m
Лигнин – природный полимер нерегулярного строения
Белки
«Смешанные» модели образования нефти
Образование нефти
Глубинный цикл углеводородов
Химия нефти и газа
Динамика добычи нефти, млн. т
Динамика добычи нефти
Переработка нефти в 2021 г.
Схема сбора и подготовки нефти на промыслах
Водонефтяные эмульсии
Водонефтяные эмульсии
Коллоидно-дисперсное строение нефти
Коллоидно-дисперсное строение нефти
Коллоидно-дисперсное строение нефти
Классификация нефти
Химическая классификация нефти Грозненского института нефти
Классификация нефтей Грозненского института нефти
Химическая классификация нефти Б.Тиссо и Д.Вельте
Классификация нефти по групповому составу фракции 200-420 оС
Классификация нефти по плотности (международная)
Классификация нефти горного бюро США
Классификация нефти горного бюро США
Классификация нефти по ГОСТ 38.1197-80
Классификация нефти по ГОСТ 38.1197-80
Классификация нефти по ГОСТ 38.1197-80
Классификация нефти по ГОСТ 38.1197-80
Классификация нефти по ГОСТ 38.1197-80
Классификация нефти по ГОСТ СЭВ
Классификация нефти по ГОСТ СЭВ
Классификация нефти по ГОСТ СЭВ
Классы нефти по ГОСТ Р 51858-2002 (31378-2009)
Типы нефти по ГОСТ Р 51858-2002 (31378-2009)
Группы нефти по ГОСТ Р 51858-2002 (31378-2009)
Виды нефти по ГОСТ Р 51858-2002
Перегонные установки
Фракционная разгонка нефти
Расчёт истинных температур кипения
СХЕМЫ РАЗГОНКИ НЕФТИ
Выход светлых фракций
Узкие фракции нефти
Направления использования фракций
Диапазоны кипения фракций нефти, НПЗ США (давление 14,7 psi или 1,03 атм.)
Дистилляция мазута
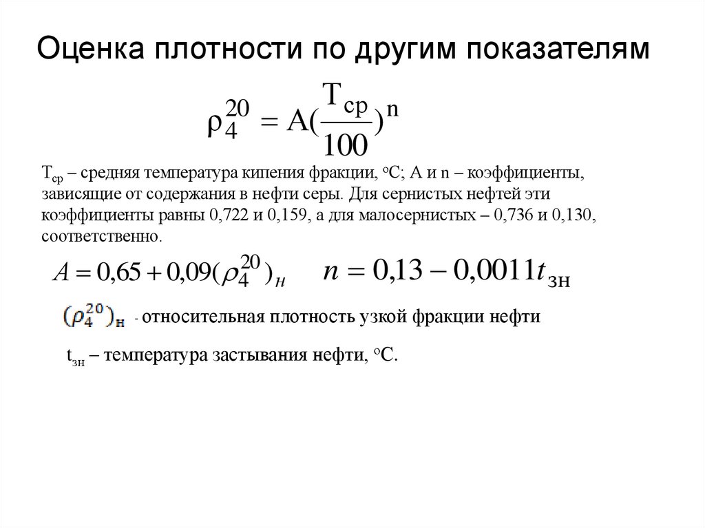
Средняя температура кипения
Плотность
Свойства нефти и нефтепродуктов
Плотность некоторых нефтей, г/см3
Влияние группового состава на плотность нефти
Свойства нефти и нефтепродуктов
Строение углеводорода и его плотность, г/см3
Строение углеводорода и его плотность
Плотность узких фракций нефти Ишимбайского месторождения
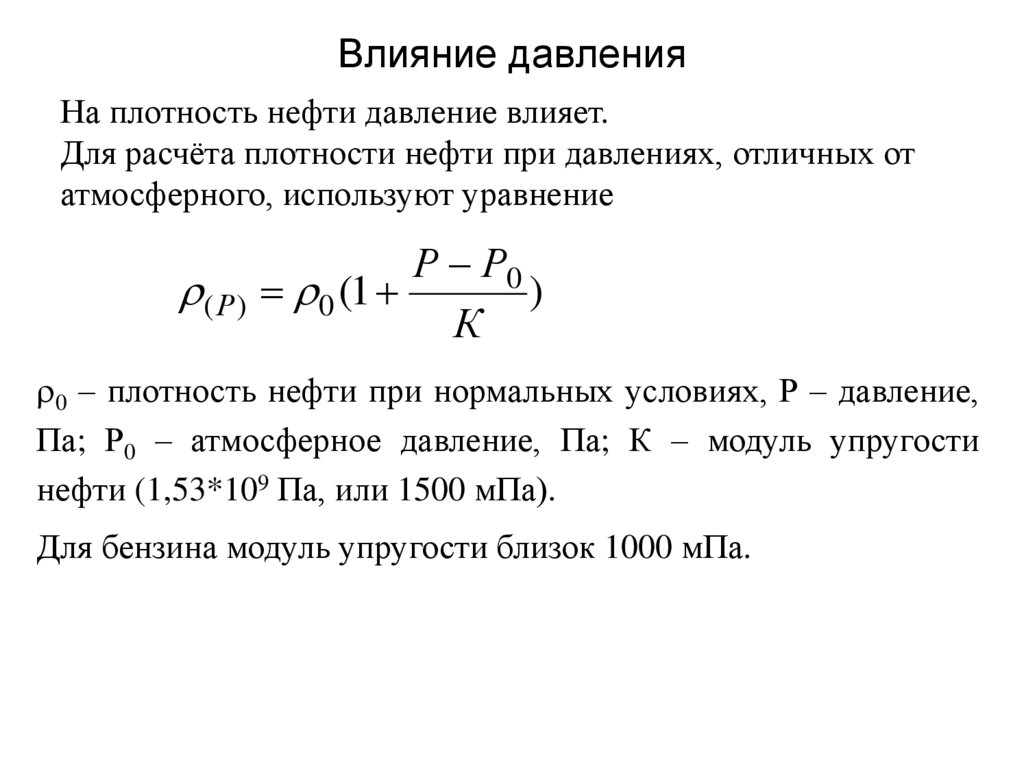
Влияние давления
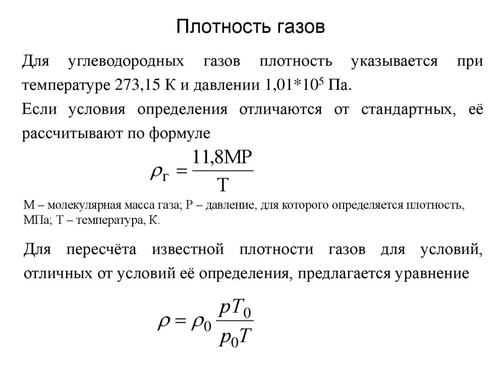
Плотность газов
Свойства нефти и нефтепродуктов
Цвет нефти
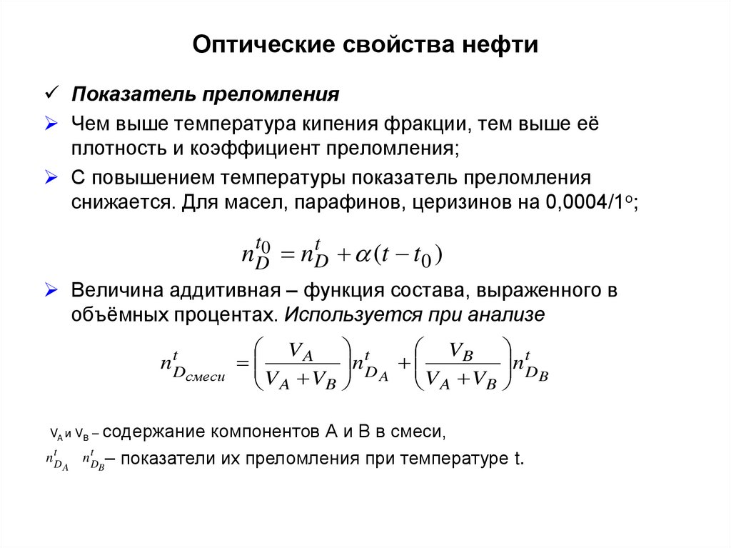
Оптические свойства нефти
Оптические свойства нефти
Влияние строения углеводорода на его плотность и показательпреломления
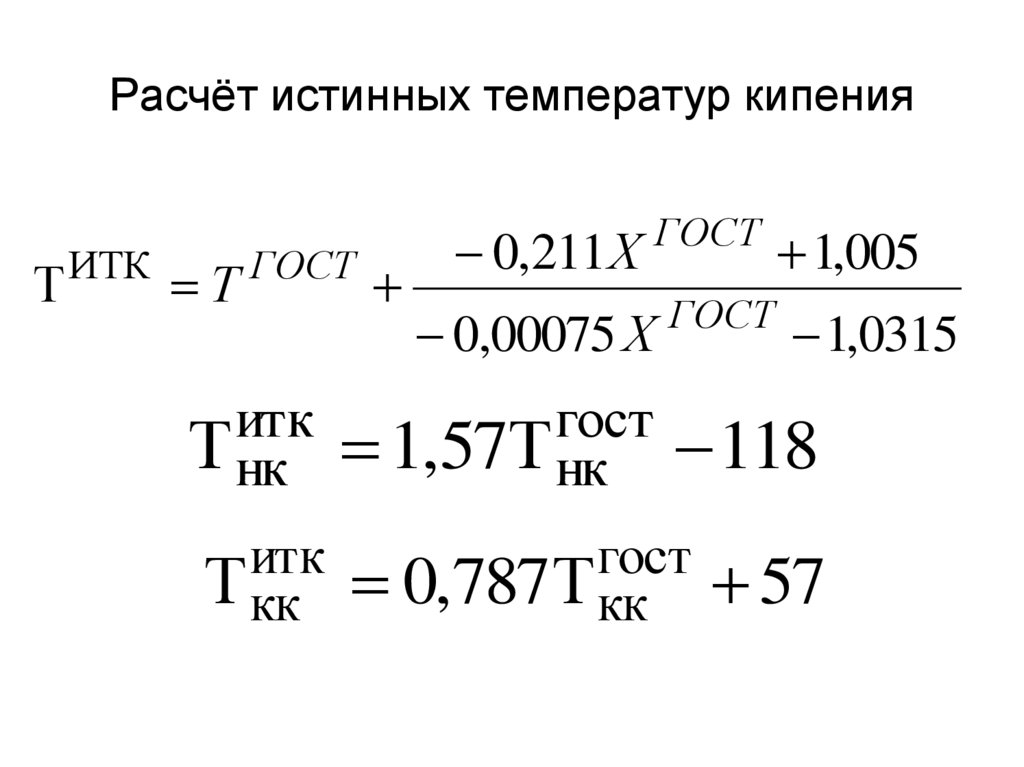
Оптические свойства нефти
Оптические свойства нефти
Оптические свойства нефти
Оптические свойства нефти
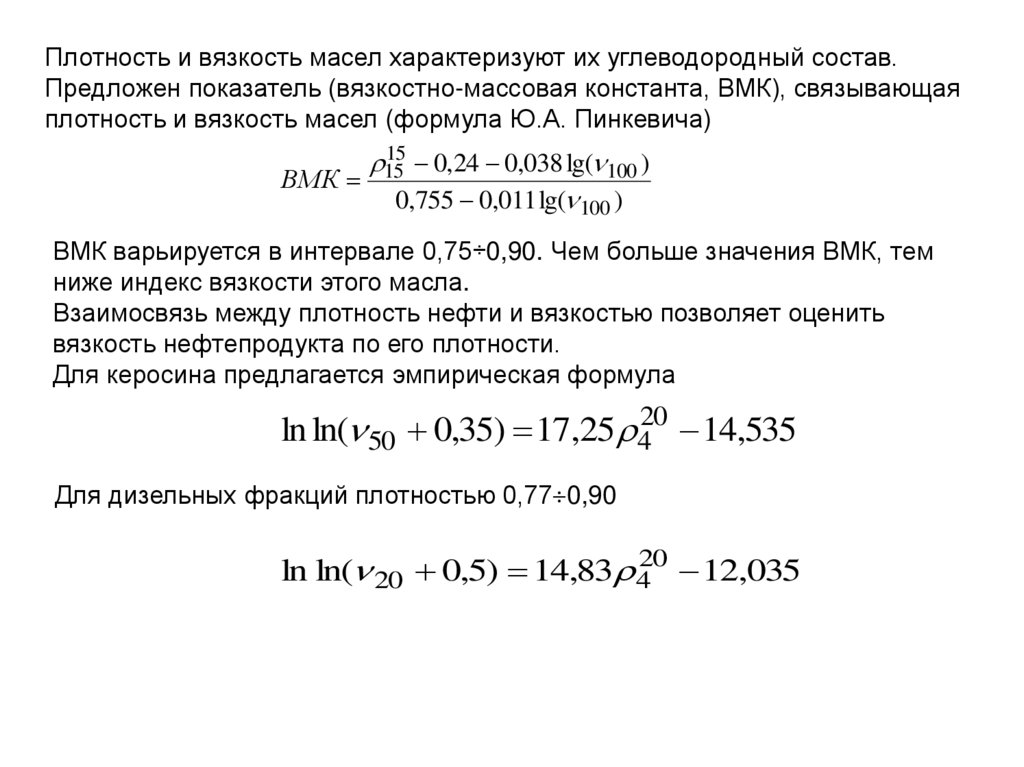
Свойства нефти и нефтепродуктов Вязкость
Свойства нефти и нефтепродуктов Вязкость
Свойства нефти и нефтепродуктов
Свойства нефти и нефтепродуктов
Вязкость нефти уникальных месторождений
Факторы, влияющие на вязкость
Свойства нефти и нефтепродуктов
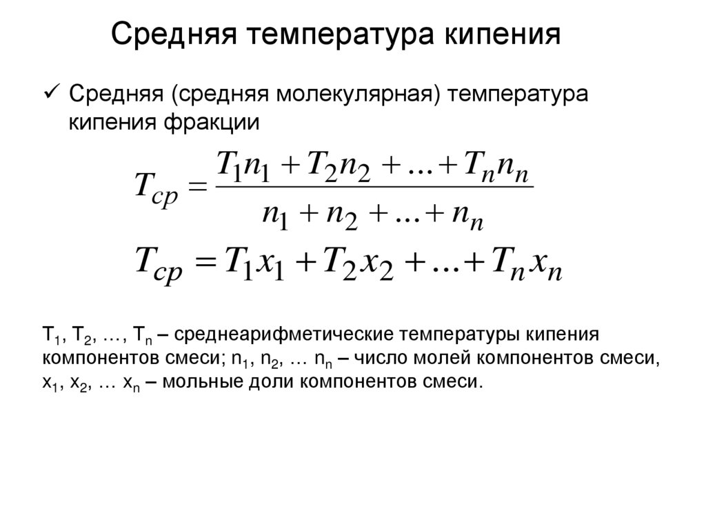
Вязкость водо-нефтяной эмульсии
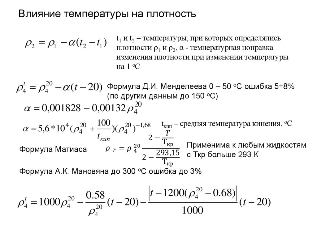
Свойства нефти и нефтепродуктов
Влияние температуры на вязкость, сСт
Свойства нефти и нефтепродуктов
Свойства нефти и нефтепродуктов
Свойства нефти и нефтепродуктов
Свойства нефти и нефтепродуктов
Свойства нефти и нефтепродуктов
Свойства нефти и нефтепродуктов
Пределы взрываемости некоторых углеводородов
Температура вспышки некоторых нефтей
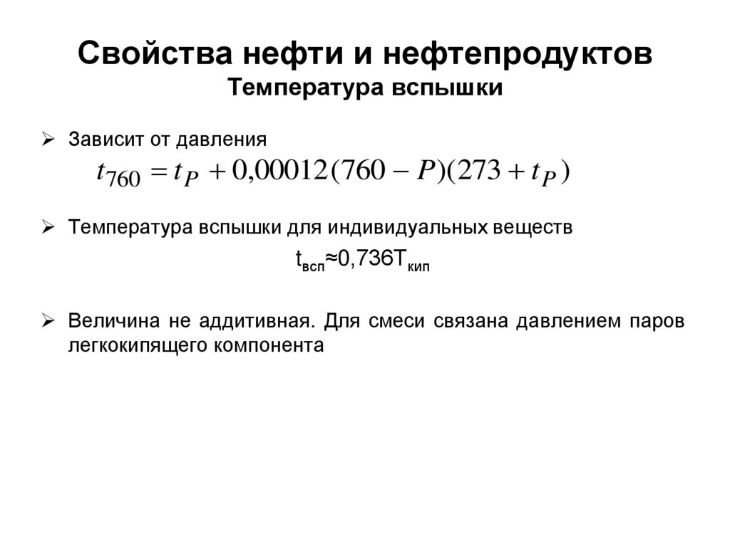
Свойства нефти и нефтепродуктов Температура вспышки
Оценка температуры вспышки
Свойства нефти и нефтепродуктов
Значения температур вспышки и самовоспламенения некоторых углеводородов
Детонационная устойчивость и воспламеняемость топлив
Октановое число
Октановое число
Октановое число
Свойства нефти и нефтепродуктов
Свойства нефти и нефтепродуктов
Октановое число
Свойства нефти и нефтепродуктов
Свойства нефти и нефтепродуктов
Цетановые числа углеводородов различных групп
Свойства нефти и нефтепродуктов
Требования к цетановому числу
Свойства нефти и нефтепродуктов
Анилиновые точки различных классов углеводородов
Низкотемпературные характеристики нефти и нефтепродуктов
Свойства нефти и нефтепродуктов
Свойства нефти и нефтепродуктов
Свойства нефти и нефтепродуктов
Свойства нефти и нефтепродуктов
Расчёт критических параметров
Свойства нефти и нефтепродуктов
Для узких фракций нефти
Свойства нефти и нефтепродуктов
Свойства нефти и нефтепродуктов
7.96M
Category: chemistrychemistry

ХИМИЯ Нефти ПРИРОДНЫХ Газов 2024-25

1. Химия нефти и природных газов

Пешнев Борис Владимирович

2.

Технологические цепочки продуктов
нефтепереработки

3. Классификация товарных нефтепродуктов

Первая группа
Моторные топлива
Бензины:
-автомобильные
-авиационные
Дизельные
топлива
Реактивные топлива
Топлива
Топлива для ГТУ
Энергетические
топлива
Котельные топлива
Печные и бытовые
топлива

4.

Технологические цепочки продуктов
нефтепереработки

5. Классификация товарных нефтепродуктов

Вторая группа
Моторные
Смазочные
Трансмиссионные
Индустриальные
Энергетические
Нефтяные масла
Вакуумные
Гидравлические
Несмазочные
Электроизоляционные
Технологические
Смазочно-охлаждающие
жидкости
Медицинские

6.

Технологические цепочки продуктов
нефтепереработки

7. Классификация товарных нефтепродуктов

Третья группа
Нефтяные коксы
Углеродные и вяжущие
материалы
Битумы:
-строительные,
-кровельные,
-дорожные
Нефтяные пеки

8.

Технологические цепочки продуктов
нефтепереработки

9. Классификация товарных нефтепродуктов

Четвертая группа
Ароматические углеводороды,
фракция БТК
(бензол, толуол, ксилол)
Нефтехимическое
сырье
Сырье для пиролиза
Парафины
Церезины

10.

Продуктовые цепочки химических производств

11.

Технологические цепочки продуктов
нефтепереработки

12. Классификация товарных нефтепродуктов

Пятая группа
Технический углерод
Осветительный керосин
Нефтепродукты
специального
назначения
Нефтяные растворители
Присадки к топливам
и маслам
Консистентные смазки
Водород и элементарная сера

13.

Технологические цепочки продуктов газохимии
Источник: Институт современного развития

14.

Продуктовые цепочки химических производств
Источник: Институт современного развития

15. Требования, предъявляемые к топливам

• Достаточно высокая теплота
сгорания;
• Распространенность;
• Добывается легко и дешево;
• Продукты горения – летучи;
• Продукты горения не ядовиты.

16. Природные топлива

• Древесина;
• Торф;
• Уголь (бурый и каменный);
• Нефть;
• Газ.

17.

• Искусственное топливо – получают
переработкой природного. Древесный
уголь, кокс (полукокс), бензин, керосин,
мазут и т.п.
• Агрегатное состояние топлива:
твердое, жидкое, газообразное
• Условное топливо – топливо, при
сгорании 1 кг которого выделяется
7000кКал ( 29300 кДж) тепла

18. Основные виды энергоресурсов

• Уголь,
• Нефть,
• Природный газ,
• Гидроэлектроэнергия,
• Атомная (ядерная) электроэнергия

19. Структура мирового производства энергоресурсов

Топливо, млрд. т
Годы
1900
1920
1940
1960
1980
2000
Уголь
0,72
1,34
1,88
2,09
2,45
3,30
Нефть
0,03
0,14
0,45
1,37
3,80
4,10
Природный газ
0,01
0,03
0,12
0,63
2,70
3,00
Гидроэлектроэнергия
0,02
0,03
0,07
0,28
0,60
0,60
Атомная (ядерная)
электроэнергия
-
-
-
-
0,65
3,70
Прочие виды энергии
0,50
0,60
0,70
0,70
0,60
0,60
Всего
1,28
2,14
3,22
5,07
10,80
15,30
Есть другие цифры. Доля газа в мировом потреблении энергоресурсов (2010) ~24%.
К 2035 возрастёт до 25%

20. Структура производства энергоресурсов

Энергоноситель
Годы
1900
1920
1940
1960
1980
2000
2020
Уголь
56,3
62,6
58,4
41,2
24,9
21,6
27,4
Нефть
2,3
6,5
14,0
27,0
40,2
26,8
32,3
Природный газ
0,8
1,4
3,7
12,4
21,8
19,6
24,5
Гидроэлектроэнергия
1,6
1,4
2,2
5,5
5,9
3,9
6,5
Атомная энергетика
-
-
-
-
4,3
24,2
4,3
Другие источники
энергии
39,1
28,0
21,7
13,8
2,9
3,9
5,0

21. Потребление энергоресурсов

Годы
Топливо, %
Российская Федерация
Мир
2010
2030
2030
Уголь
21
13
28
Нефть
33
31
33
Природный газ
54
44
25
Гидроэлектроэнергия
5
4
5
Атомная электроэнергия
6
6
6
Прочие виды энергии
0,5
2
3

22.

Кочубеевская ВЭС, Ставропольский край.
84 установки, каждая мощностью 2,5 МВт.
Может обеспечить 140000 домохозяйств

23.

Медвеженская ВЭС, Ставропольский край.
24 установки, каждая мощностью 2,5 МВт.
Может обеспечить 39000 домохозяйств

24. Структура мировых запасов горючих ископаемых

Запасы
Вид горючих
ископаемых
Геологические
Условно доступные для
добычи
Млрд. т
Млрд. т
УТ
%
Млрд. т
Млрд. т
УТ
%
Уголь
16000
10126
89,53
4000
2880
82,66
Нефть
520
743
6,57
260
372
10,68
Газ
180*1012
м3
229
(630)
2,02
140*1012
м3
178
(500)
5,11
Торф
261
98
0,88
70
26
0,75
Горючие сланцы
(смолы)
356
114
1,0
90
28
0,8
Всего
-
11310
100
-
3484
100

25. Запасы тепловой энергии в основных видах горючих ископаемых, %

Каменные и
бурые угли,
антрацит
98,2
Торф
Нефть
Природный
газ
1,0
0,5
0,3

26. Гипотезы образования природных энергоносителей

I этап – до середины XVIII века. Теологические подходы. Допускалось образование
нефти в результате вулканической деятельности, Понятие «флогистона. Первые
предположения об органическом происхождении нефти.
II этап – с 1761 г. по 1860 г. Господствуют предположения об органическом
происхождении нефти. Но в 1805 г. А. Гумбольт высказал гипотезу об абиогенном
происхождении нефти.
III этап – 1860 – 1905 гг. Выдвигается большое количество экспериментально
подтверждённых гипотез об неорганического происхождения.
IV этап – 1906-1931 гг. Гипотеза об органическом происхождении нефти
трансформируется в гипотезу её образования из рассеянного органического
вещества (РОВ).
V этап – 1932-1950 гг. Утверждается гипотеза биогенного образования нефти, но
механизм этого процесса не ясен.
VI этап – с 1951 г. по настоящее время. Сторонники гипотезы органического
происхождения нефти выясняют механизм процесса. Появляются новые гипотезы
абиогенного образования нефти.

27. Гипотезы образования природных энергоносителей

• Гипотезы органического происхождения:
М.В. Ломоносов;
К. Энглер;
Н.Д. Зелинский;
И.М. Губкин;
И.М. Трофимук;
И.И. Аммосов
• Гипотезы абиогенного (минерального)
происхождения:
А. Гумбольдт;
М. Бертло;
Г. Биасон;
Д.И. Менделеев;
Н.А. Соколов

28. Гипотезы абиогенного происхождения нефти. Аргументы и факты в поддержку


Неравномерность распределения
запасов по планете. Наличие нефти
в отложениях фундамента,
присутствие в породах, залегающих
ниже осадочных;
• Широкое распространение в
кристаллических породах и рудах
углеводородов и углеродистых
материалов вне контакта с
осадочными породами;
• Присутствие углеводородов в
глубоководных гидротермах океанов
и морей;
• Связь многих крупных
месторождений с разломами земной
коры, являющимися путями
субвертикальной миграции флюидов,
с газовым и грязевым вулканизмом;
Присутствие углеводородов и
углистых соединений абиогенного
происхождения в метеоритном
веществе;
• Наличие включений
углеводородных флюидов и газов в
алмазах и гранатах основных и
ультраосновных ксенолитов
кимберлитовых трубок,
образовавшихся на глубинах ~400
км;
• Сообщения 1998-1999 гг. о
возобновлении запасов нефтяных
газовых и газоконденсатных
месторождений. Добыча продолжается в
скважинах, балансовые запасы которых
исчерпаны.
Возможность синтеза
углеводородов в условиях
лаборатории

29. Гипотезы абиогенного происхождения горючих ископаемых

Образование жидких углеводородов является результатом геологических
процессов, происходящих в недрах Земли.
Одним из первых такое предположение высказал французский М. Бертло в
1866 году. В подтверждение своей теории он провел несколько
экспериментов, искусственно синтезировав углеводороды из
неорганических веществ.
15 октября 1876 года, на заседании Русского химического общества с
докладом выступил Д. И. Менделеев. Он изложил свою гипотезу
образования нефти. Во время горообразовательных процессов по
трещинам-разломам, рассекающим земную кору, вглубь поступает вода.
Просачиваясь в недра, она встречается с карбидами железа и под
воздействием окружающих температур и давления вступает с ними в
реакцию. В результате реакции образуются оксиды железа и углеводороды

30. Теория космического происхождения нефти Соколова

Имя и отчество неизвестны. Упоминается как Соколов В.Д., Соколов Н.А.,
Соколов М.А.
Углеводороды возникают в космических телах на ранних стадиях их развития
из углерода и водорода, количество которых во всех космических телах, в том
числе и в Земле огромны. Возникшие углеводороды поглощаются
расплавленной магмой. При остывании магмы и кристаллизации горных пород,
углеводороды отделяются от нее, и мигрируют по трещинам и разломам.
Попадая в верхние части литосферы, и конденсируясь, углеводороды дают
основной материал для образования различных битумов.
Вариации
Углеводороды образовались из рассеянных в космическом пространстве
неорганических компонентов и попали в состав земного вещества на стадии
формирования нашей планеты. Эта точка зрения отвечает «холодному»
начальному состоянию земли. Возможные аргументы в пользу космического
прошлого нефти - данные астрофизики о наличии углеводород-содержащих
радикалов на звездах, данные геохимических исследований органических
соединений в метеоритах. Присутствие углеводородсодержащих веществ в
неземном пространстве установлено спектроскопией. Удалось качественно и
количественно оценить наличие тех или иных веществ в околоземном
пространстве и за пределами Солнечной системы.

31. Гипотезы абиогенного происхождения горючих ископаемых


M2(CO3)x M2Ox + xCO2;
M2C2x + xH2O M2Ox + xC2H2;
C2H2 2C + H2;
CO2 + C 2CO,
СО + 3Н2 СН4 + Н2О
ВОССТАНОВЛЕННОЕ ВЕЩЕСТВО МАНТИИ + ГАЗЫ
ОКИСЛЕННОЕ ВЕЩЕСТВО МАНТИИ + УГЛЕВОДОРОДЫ
• CaCO3 + 9FeO + 2H2O 0,5CaC2H6O2 + 0,5Ca(OH)2 + 3Fe3O4
0,5Ca2C2H6O2 0,5Ca(OH)2 + [-CH2-]
• nCaCO3 + (9n+3)FeO + (2n+1)H2O nCa(OH)2 + (3n+1)Fe3O4 +
CnH2n+2

32. Месторождение “Белый тигр”

В 1988 году открыто месторождения «Белый Тигр». Это месторождение на морском шельфе
Вьетнама располагается на глубине свыше 3 км не в толще осадочных пород, а в гранитном
«фундаменте». Было открыто случайно, когда буровое задание продлили на несколько
десятков метров ниже осадочной толщи, вглубь гранитного фундамента. Пробуренная скважина
сразу же зафонтанировала, и до сих пор нефть поступает из нее с хорошим напором.
Присутствие живых организмов или планктона, из которых могла бы образоваться нефть, в
такой среде не представляется возможным. Раз нефть может накапливаться в твердых
кристаллических породах, в которых нет органических остатков, абиогенная теория
представляется вполне логичной. "
Начальные геологические запасы залежи фундамента месторождения Белый Тигр ранее
оценивались в 600 млн. т, а олигоценовых отложений – 150 млн. т, что в сумме составляет
более 750 млн. т нефти.

33. Составы газовых смесей углеводородов, полученных абиогенным синтезом, и месторождения «Белый тигр»

Состав газа, % мол.
Углеводород
Условия синтеза
«Белый тигр»
Р=5000 МПа, Т= 1473 К
Р=3000 МПа, Т=1153 К
СН4
57.30
89.60
94.00
С2Н6
5.90
2.80
0.57
С2Н4
5.90
2.50
0.50
С3Н8
3.60
0.90
1.77
С3Н6
8.70
3.20
0.13
i-С4Н10
0.20
0.10
0.90
n-С4Н10
2.10
0.30
0.90
i-С5Н12
0.40
0.15
0.40
n-С5Н12
1.20
0.25
0.30
i-С6Н14
0.12
0.01
0.26
n-С6Н14
0.60
0.10
0.27
Прочие
13.98
0.09
Нет

34. Гипотезы органического происхождения горючих ископаемых

• 1757 г. М.В. Ломоносов …Под
воздействием «подземного огня» на
«окаменелые уголья» образовались
асфальты, нефти и «каменные
масла»...
• 1888 г. К. Энглер. Пиролиз сельдевого
жира
• 1919 г. Н.Д. Зелинский. Пиролиз
сапропелевого ила

35. Гипотезы органического происхождения нефти. Аргументы


Все осадочные породы содержат
органическое вещество. Содержание
биогенного углерода 12 15 кг/м3.
Органическое вещество по составу
близко керогену горючих сланцев и
углей;
• Значительную часть ОВ составляют
битуминоиды ~250 300 г/м3. Их
наличие – результат фоссилизации
органического вещества осадочных
пород;
• Экспериментально показано – при
погружении ОВ поднимаются
температура и давление, изменяется
фракционный состав продуктов
разложения. Максимум
нефтеобразования на глубине 1 3
км.
Для осадочных пород характерно
преобладание ОВ сапропелевого
(остатки морского биоса) или
гумусового (наземная
растительность) типа. Специфика
исходного вещества проявляется в
компонентном составе нефти;
• Есть взаимосвязь меду количеством
и типом битуминоидов (растворимая
часть ОВ), керогеном
(нерастворимая часть) и составом
нефти
• В одном месторождении нефти
нескольких стадий генерации,
отвечающие разной степени
преобразования ОВ;
• Присутствие в нефти молекулярных
структур, свойственных только
живым организмам.

36. Стадии образования нефти


Осадконакопление. Скопление остатков отмерших растительных и
животных организмов на дне водоемов, накапливание их в илах и
рассеивание среди минеральных осадков.
Биохимическая. Накопленный осадок медленно преобразуется
уплотняется, частично обезвоживается за счет протекания
биохимических процессов при ограниченном доступе кислорода.
Протокатагенез. Пласт осадков медленно опускается на глубину,
покрываясь сверху новыми осадками. По мере опускания повышаются
температура и давление. Биохимические процессы затухают.
Мезокатагенез. На глубине 3-4 км температура возрастает до 150
оС. Органическое вещество подвергается активной
термокаталитической деструкции с образованием значительных
количеств подвижных битуминозных веществ. При дальнейшем
погружении генерация углеводородов затихает.
Апокатагенез. Глубина свыше 4,5 км, температура 180-250 оС.
Нефть становится более легкой с преобладанием алканов,
обогащается низкокипящими компонентами. Залежи нефти постепенно
замещаются газоконденсатными, а затем газовыми месторождениями.

37. Положения осадочно-миграционной гипотезы образования нефти Н.Б. Вассоевича

• На стадии диагенеза (биохимическая стадия) часть ОВ
разрушается, преобразуясь в СН4;
• На стадии катагенеза (t~50 оС) образование СН4 и гомологов
усиливается, начинается генерация низкокипящих
углеводородов нефти;
• Метагенез – интенсивная термокаталитическая деструкция ОВ,
активная отгонка жидких углеводородов нефти. Главная фаза
нефтеобразования, ОВ теряет основную часть углеводородов;
Оставшаяся часть ОВ становится битуминоидом. Для гумуса
это 2 3%, для сапропеля - 25 28 %. На глубинах более 5 км
битуминоид преобразуется в кероген. Нефтегенерирующий
потенциал ОВ исчерпывается. Последующее погружение
заканчивается полной углефикацией остатков ОВ без
образования углеводородов

38. Образование органических веществ в природе

h (сс вет
(СН 2О)х хО 2
хСО 2 хН 2О
N
N
Mg
N
N
C20H39
O
O
O

39. Групповой состав растений и бактерий

Содержание, % масс.
Материал
Жиры
Целлюлоза
Лигнин
Белки
Древесина
1-2
50
30
2-10
Папоротники,
хвощи
3-5
40-50
20-30
10-15
Травы
5-10
50
35-40
5-10
Мхи
8-10
30-40
10
15-20
Водоросли
20-30
10-20
-
20-40
Бактерии
28-57
15-20
-
30-50

40. Элементный состав углеобразователей, % масс.

Углеобразователь
C
H
O
N
S
Белки
50,6-54,6
6,5-7,3
20,0-23,5
15,0-17,6
0,3-2,5
Воски
80,0-82,0
13,0-14,0
4,0-6,0
Отсутствует
Отсутствует
Жиры
76,0-79,0
11,0-13,0
10,0-13,0
Отсутствует
Отсутствует
Лигнин
60,0-63,0
6,0-6,4
30,0-35,0
Отсутствует
Отсутствует
44,4
6,2
49,4
Отсутствует
Отсутствует
Смолы
75,0-85,0
9,0-12,0
5,0-14,0
Следы
Следы
Пектины
42,9-43,7
5,2-5,4
51,1-51,7
Отсутствует
Отсутствует
Целлюлоза

41. Элементный состав компонентов живого вещества и нефти, % масс.

Элементный состав компонентов живого
вещества и нефти, % масс.
Компонент
Содержание, % масс.
C
H
O
N
S
50,6-54,6
6,5-7,3
20,0-23,5
15,0-17,6
0,3-2,5
Углеводы
40-45
6,1-6,6
49,5-53,0
-
-
Липиды и липоиды
72-79
11-13
10-12
-
-
Жиры
76-79
11-13
10-13
-
-
Воски
80-82
13-14
4-6
-
Смолы
75-85
9-12
5-14
следы
следы
Лигнин
62-69
4,5-6,5
30-35
-
-
Нефть
82-86
12-14
0,1-4,0
0,05-1,5
0,01-7,5
Белки

42. Липиды –растворимы в органических растворителях: жиры, воски, смолы и др.

• Жиры – сложные эфиры глицерина и высших кислот
нормального строения с четным числом атомов углерода.
O
O
R1
O
O
O
R2
O
R3
• Воски - смесь сложных эфиров высших насыщенных кислот и
высших первичных спиртов с алифатической цепью.
O
H3C
(CH2)n
O
(CH2)n
CH3

43. Липиды


Смолы – смесь соединений общей формулы (С5Н8)n, в основе
структуры которых лежит изопрен
мирцен
Лимонен
Терпинены
α-пинен
R
стероиды
X
β-пинен

44. Углеводы – общая формула Cn(H2O)m


H
Целлюлоза
CH2OH
O
H
H
OH
O
H
H
O
CH2OH
O
H
OH
Í
OH
H
CH2OH
O
H
H
OH
H
O
H
H
H
OH
H
CH2OH
O
H
H
OH
H
OH
OH
H
OH
H
OH
n-2
Пектины – растительные полисахариды. В основе лежит цепь из 1÷4
связанных остатков α-D-галактуроновой кислоты, содержащая
некоторое количество остатков 2-О-замещенной L-рамнопиранозы
OH
O
O
O
R
R
O
O
HO
O
O
R2
OH
OH
O
O
O
O
OH
OH
O
R1
O R1
O
O
R1
1 – пектины;
O
O R1
R1
R1
O
O
O
2
O
O
O
R
OH
O
O
OH
OH
1
OH
3
2 - α-D-галактуроновая
кислота;
3 - L-рамнопираноза.
R – Н или СН3; R1 – Н,
СН3СО, реже алкильная
цепочка; R2 – Н или
алкильная цепочка.

45. Лигнин – природный полимер нерегулярного строения

O O
O
CH2OH
HO
OH
O
OH
OH
OH
OH
HO
O
O
O
O
CH2OH
S
O
O
OH HO
O
O
O
O
O
CH2OH
O
HO
CH2OH
O
OH
O
O
OH
OH
OH
O
OH
O
CH2OH
OH
O
OH
OH
O
OH
1
O
O
OH
OH
2
OH
3
Остатки фенолоспиртов составляющих лигнин
1 - кониферилового;
2 – синапинового;
3 - n-кумарового.

46. Белки

• природные высокомолекулярные соединения, состоящие из
чередующихся фрагментов остатков аминокислот общего вида
O
R
N
H
где R- алифатический радикал
из 23 природных белков только 2 имеют ароматический цикл

47.

48. «Смешанные» модели образования нефти

• Нефть и газ образуются в
верхних частях земной коры
в результате
взаимодействия мантийного
водорода с углеродом
осадочных пород;
• Биогенные черты у нефти
возникают вследствие
переработки абиогенных
углеводородов бактериями
подземной биосферы;
«Возраст» нефти
По «органической» гипотезе
нижний порог возраста нефти
не меньше 1000000 (сотен
тысяч) лет (по возрасту пород).
1991 г. Месторождение Гуаймас
(Калифорнийский залив).
Возраст нефти (по 14С) для 6
проб из 5 различных скважин от
4295±370 до 5705±300 лет. В
этом районе циркулирует вода,
нагретая чёрными
курильщиками до 300 350 оС

49. Образование нефти

• Содержание в нефти аренов, гибридных
углеводородов и полициклических структур
значительно выше, чем в живой природе
1993 г. Б.А. Соколов, А.Н. Гусева – нефть и газ возобновляемые
природные ископаемые. Их освоение должно строится исходя из
баланса объёмов генерации углеводородов и возможностей их
отбора. Это не длительный геологический процесс, а феномен,
зависящий от режимов эксплуатации месторождений

50. Глубинный цикл углеводородов


Углеводороды, аккумулированные в земной коре, могут в составе слэба
погружаться на глубины до 50 км и сохранять стабильность.
На глубинах 50-80 км целостность ловушки нарушается, углеводородный
флюид начинает контактировать с окружающими породами железосодержащими минералами.
На глубинах около 80 км система состоит из углеводородов, графита и
вода.
Метан и другие легкие углеводороды могут мигрировать вверх по границе
слэб-континентальная плита.
При погружении на 210-290 км в системе образуются гидриды и карбиды
железа.
Карбиды железа, реагируя с водородом, содержащемся в гидроксильной
группе некоторых минералов или с водой, карбиды могут выступать как
доноры углерода. При соответствующих термобарических условиях они
образуют водно-углеводородный флюид, который может мигрировать по
глубинным разломам в земную кору, образуя залежи углеводородов.
Абиогенный синтез углеводородов возможен в верхней мантии на
глубинах 100-250 км.

51. Химия нефти и газа

• Нефтеносные районы
Средний и Ближний Восток: Саудовская Аравия, Кувейт, Ирак…
Северная Африка: Ливия, Алжир…
Азия: Иран, Индонезия,
Северная и Южная Америка: США, Мексика, Венесуэла
Республики бывшего СССР.
По оценкам
на Ближнем Востоке ~ 59,5% разведанных запасов нефти
Северной Америке – 12%,
Восточной Европе (Россия) – 8%.
Саудовская Аравия
18,5 %
Россия
13,1 %
Канада
12,8 %
85% нефти добывается на месторождениях численность которых
составляет 5%.
30 имеют запасы превышающие 500 млн. т – это месторождения
гиганты.

52. Динамика добычи нефти, млн. т

Годы
Страна
1950
1960
1972
1980
1986
СССР
39
148
402
603
615
США
266
347
467
427
432
Саудовская Аравия
27
62
286
479
248
Мексика
10
14
23
97
139
Иран
33
52
252
73
93
Венесуэла
73
149
16
108
89
Кувейт
17
82
151
69
66
Всего
465
854
1749
1856
1682

53. Динамика добычи нефти

• В СССР на начало 90-х годов добыча нефти
(включая газовый конденсат) составляла
625 640 млн. т.
• России в 1994 г. было добыто 318 млн. т, в
1995 - 307 млн. т. После 1996 г. добыча
нефти стабилизировалась на уровне 300 310
млн. т.
• В 2001 г. добыча нефти в России ~ 2,2 млрд.
баррелей ( 315 млн. т).
• В 2003 г. добыча нефти в России 420 млн.
• В 2008 г. добыча нефти в России ~ 3,5 млрд.
баррелей (~ 490 млн. т. )
• К 2012 г. добыча нефти в России 500÷510
млн.т.

54.

Добыча нефти в 2021 г.
18
16
Добыча, млн баррелей/сутки
14
12
10
8
6
4
2
0

55. Переработка нефти в 2021 г.

20
Переработка, млн баррелей/сутки
18
16
14
12
10
8
6
4
2
0

56. Схема сбора и подготовки нефти на промыслах

ГПЗ
1
Сырая
нефть
ДНС
АЗГУ
3
2
1
С-2
1
4
УНП
2
УТН
2
5
УПВ
1.Газ; 2.Вода, отделенная от нефти; 3. Механические
примеси; 4.Стабильная нефть; 5. Очищенная вода
НПЗ

57. Водонефтяные эмульсии

Схематичное
изображение пленки
на поверхности глобул
воды
2
1
1, 2 – эмульгирующие
вещества;
3 – глобула воды;
4 – нефть
3
4
Нефть - коллоидная
система органических
соединений, в которой
дисперсной средой
является смесь
взаиморастворимых
жидких углеводородов и
смол, а дисперсной фазой
– не растворимые в них
компоненты

58. Водонефтяные эмульсии

А
Б
В
Вид водонефтяных эмульсий под
микроскопом:
А – легко расслаивающаяся эмульсия;
Б – эмульсия средней стойкости;
В – стойкая эмульсия

59. Коллоидно-дисперсное строение нефти

• Формирование дисперсной фазы в нефтяных
системах обусловлено различной
склонностью компонентов к
межмолекулярным взаимодействиям;
• В сложных по составу и строению нефтяных
системах происходят взаимодействия
различных по строению и свойствам молекул
углеводородов;
• Результатом взаимодействия является
возникновение т.н. сложной структурной
единицы (ССЕ);

60. Коллоидно-дисперсное строение нефти

• Внутренняя область ССЕ формируется кристаллом
(твердым веществом), ассоциатом, пузырьком
газовой фазы;
• Наименьшим временем жизни обладает
газожидкостная система;
• Сольватные слои вокруг надмолекулярных структур
оказывают существенное влияние на структурномеханические свойства нефтяных коллоидных
систем;
• Основу дисперсной фазы всех светлых погонов
нефти составляют природные (нативные)
высокомолекулярные соединения с различными
дипольными моментами и молекулярными массами
более высокими, чем средняя молекулярная масса
дистиллята.

61. Коллоидно-дисперсное строение нефти

3
2
1
4
1 – ядро нефтяной частицы
(асфальтены);
2 – сольватная оболочка
(смолы);
3 – переходная зона между
коллоидной частицей и
жидкой углеводородной фазой
нефти (углеводороды средней
молекулярной массы);
4 – дисперсная среда (жидкие
углеводороды нефти низкой
молекулярной массы).

62. Классификация нефти

Химическая классификация нефти
Намёткин С.С., Добрянский А.Ф. –по групповому
составу нефти. По содержанию алканов выделили 14
признаков и разбивали на 7 классов
Конторович А.Э. – 180 характеристик, 18 классов.
Конторович А.Э.
А – алкановый, парафинистый;
B – алкановый, малопарафинистый;
C – циклано-алкановый;
D - циклановый

63. Химическая классификация нефти Грозненского института нефти

Нафтеновые
Парафинонафтеновые
Парафиновые
Нафтеноароматические
Парафинонафтеноароматические
Ареновые

64. Классификация нефтей Грозненского института нефти

Парафиновые нефти – все фракции содержат значительное
количество алканов. Бензиновые – не менее 50%, масляные –
20% и более. Полуостров Мангышлак: Узеньская, Жетыбайская.
Парафино-нафтеновые нефти– наряду с алканами в заметных
количествах есть нафтены; аренов мало; смол и асфальтенов
практически нет. Волго-Уральский бассейн, Западная Сибирь.
Нафтеновые нефти – нафтенов 60% и более во всех
фракциях; алканов мало; смолы и асфальтены в ограниченном
количестве. Баку: Балаханская, Сураханская; Эмбе: Доссорская,
Макатская; Майкоп и Краснодар: Анастасиевская.
Парафино-нафтено-ароматические нефти – все классы
примерно в равных количествах; твёрдых парафинов не более
2,5%; смол и асфальтенов до 10%.
Нафтено-ароматические нефти – преимущественно нафтены
и арены, особенно в тяжёлых фракциях; твёрдых парафинов не
более 0,3%; смол и асфальтенов 15÷20%
Ароматические нефти– во всех фракциях много аренов
(высокая плотность). Казахстан: Арланская, Прорвинская;
Поволжье: Бугурусланская

65. Химическая классификация нефти Б.Тиссо и Д.Вельте

Парафиновая нефть;
Парафино-нафтеновая нефть;
Нафтеновая нефть;
Ароматико-смешанная нефть;
Ароматико-нафтеновая нефть;
Ароматико-асфальтеновая нефть

66. Классификация нефти по групповому составу фракции 200-420 оС

Углеводороды
Тип нефти
А1
А2
Б2
Б1
15 60
(25 50)
10 30
(15 25)
5 30
(10 25)
4 10
(6 10)
Нормальные
5 25
(8 12)
0,5 5,0
(1 3)
0,5
-
Изопреноидные
0,05 6,0
(0,5 3,0)
1 6
(1,5 3,0)
0,5 6,0
(0,2 3,0)
-
Циклоалканы
15 45
(20 40)
20 60
(35 55)
20 70
(35 70)
20 70
(50 65)
Арены
10 70
(20 40)
15 70
(20 40)
20 80
(20 45)
25 80
(25 50)
Алканы

67.

Нефти А1
Групповой состав фракции 200-430 оС соответствует нефтям
парафинового и нафтено-парафинового оснований;
Высокое содержание бензиновых фракций и низкая смолистость;
Встречаются во всех нефтегазоносных бассейнах, в отложениях
любого возраста, глубина залегания (как правило) свыше 1500 м;
Типичные представители: Ромашкинская нефть, Самотлорская
нефть.
Нефти А2
Соответствуют нафтено-парафиновым и парафино-нафтеновым
нефтям;
Суммарное содержание изоалканов в 6 8 раз выше содержания
алканов нормального строения. Среди нафтенов преобладают
моно- и бициклические структуры;
Встречаются не часто в кайнозойских и мезозойских отложениях
на глубине 1500 2000 м;
Представители: Сураханы, Нефтяные камни (Южный Каспий),
Самотлор.

68.

Нефти Б2
Парафино-нафтенового и нафтенового оснований;
Из насыщенных углеводородов преобладают циклоалканы (60
75 %);
Встречаются чаще, чем А2, в основном в кайнозойских
отложениях на глубине 1000 1500 м;
Представители – Старо-Грозненское и Анастасиевско-Троицкое
месторождения (Северный Кавказ), Норио, Мирзаани (Грузия).
Нефти Б1
Нефти нафтенового или нафтено-ароматического оснований;
Содержание лёгких фракций, как правило, не велико;
Характерная черта – полное отсутствие нормальных и
изопреноидных алканов, малое содержание разветвлённых
алканов. Содержание бициклических нафтенов выше, чем
моноциклических;
Распространены в кайнозойских отложениях многих
нефтегазоностных бассейнов на глубинах 500 1000 м;
Характерные представители – нефти Южного Каспия и Севера
Западной Сибири (Грязевая Сопка, Сураханы, Балаханы,
Русское).

69. Классификация нефти по плотности (международная)

Характеристика нефти
Пределы
изменения
плотности
Наиболее
вероятные
значения
кг/м3
оAPI
кг/м3
оAPI
Лёгкие нефти, включая газовые
конденсаты (light crude oils)
Менее
856
Более 33
821
40
Средние нефти (medium crude
oils)
От 856
до 917
От 33 до
22
872
30
Тяжёлые нефти (heavy crude
oils)
Более
917
Менее 22
930
20
Брент (Brent)
829-844
38,3-35,5
831
38
Юралс (Urals)
860-870
32,3-30,4
865
31,4
Сибирская лёгкая (Siberian
Light)
830-850
38,2-34,2
840
36,2
Товарные нефти

70.

Изменения структуры добычи нефти
Тип нефти
Доля добычи по годам, %
2001
2002
2003
2004
2005
2006
Лёгкая
25,9
25,2
24,8
23,9
23,7
24,0
Средняя
50,4
50,7
51,6
53,3
53,8
52,8
Тяжёлая
12,7
13,0
12,6
12,6
12,7
13,2
«Лёгкая» нефть
«Тяжелая» нефть

71. Классификация нефти горного бюро США

Основания нефти, в зависимости от плотности характерных фракций
Плотность основания, г/см3
Характерная
фракция
Парафинового
Промежуточного
Нафтенового
Легкая
0,8251
0,8251 0,8597
0,8597
Тяжелая
0,8762
0,8762 0,9334
0,9334

72. Классификация нефти горного бюро США

Химическая классификация нефти Горного бюро США
№№
класса
Название нефти
Основание легкой
части
Основание тяжелой
части
1
Парафиновая
Парафиновое
Парафиновое
2
Парафиновопромежуточная
Парафиновое
Промежуточное
3
Промежуточнопарафиновая
Промежуточное
Парафиновое
4
Промежуточная
Промежуточное
Промежуточное
5
Промежуточнонафтеновая
Промежуточное
Нафтеновое
6
Нафтенопромежуточная
Нафтеновое
Промежуточное
7
Нафтеновая
Нафтеновое
Нафтеновое

73. Классификация нефти по ГОСТ 38.1197-80

Классы по содержанию серы в бензиновой,
керосиновой и дизельной фракциях
Малосернистые – содержание серы не выше 0,5%. В
бензиновой и керосиновой фракции содержание
серы не выше 0,1%; а в дизельной – не более 0,2%.
Если в одном или нескольких погонах содержание
серы превышает норму – нефть не считается
малосернистой.
Сернистые – содержание серы от 0,5 до 2,0%.
Содержание серы (не более) в бензиновых фракциях
- 0,1%, в керосиновой – 0,25%, в дизельной – 1,0%.
Высокосернистые – содержание серы более 2,0%. В
бензиновой фракции – более 0,1%, в керосиновой –
более 0,25, в дизельной – более 1,0%.

74. Классификация нефти по ГОСТ 38.1197-80

Типы (Т) по выходу светлых фракций
Легкая - выход светлых фракций более 55%
Средняя - выход светлых фракций от 45% до 54,9%
Тяжелая - выход светлых фракций менее 45%.

75. Классификация нефти по ГОСТ 38.1197-80

Группы (М) по потенциальному содержанию базовых
масел
Группа
На нефть
На мазут
1
Более 25%
Более 45%
2
От 15 до 24,9%
От 30 до 44,9%
3
Менее 15%
Менее 30%

76. Классификация нефти по ГОСТ 38.1197-80

Подгруппы (И) по индексу вязкости
Подгруппа
Индекс вязкости
1
Более 95
2
90 95
3
4
85 89,9
Менее 85

77. Классификация нефти по ГОСТ 38.1197-80

Виды (П) по содержанию твердых алканов С20-С24
Малопарафинистая нефть - содержание твердых
алканов менее 1,5%
Парафинистая нефть - содержание твердых
алканов от 1,5% до 6,0%
Высокопарафинистая нефть - содержание твердых
алканов более 6,0%

78. Классификация нефти по ГОСТ СЭВ

Классы по содержанию серы
Малосернистая – содержание серы до 0,6%
Сернистая – содержание серы от 0,61% до 1,8%
Высокосернистая – содержание серы более 1,8%

79. Классификация нефти по ГОСТ СЭВ

Типы по плотности
Легкие нефти
d 420 850 кг/м 3
Средние нефти
d 420 851 885 кг / м 3
Тяжелые нефти
d 420 885 кг / м 3

80. Классификация нефти по ГОСТ СЭВ

Группы
Норма для группы
Показатель
1
2
3
Концентрация солей хлористых
соединений, мг/дм3
100
300
Массовая доля воды, %. Не более
0,5
1,0
1,0
Массовая доля механических примесей,
%. Не более
0,05
0,05
0,05
Давление насыщенных паров, кПа (мм
рт. ст.). Не более
66,7
(500)
66,7
(500)
66,7
(500)
900

81. Классы нефти по ГОСТ Р 51858-2002 (31378-2009)

Класс Наименование
нефти
1
Малосернистая
2
Сернистая
Содержание серы,
% масс.
До 0,60
включительно
От 0,61 до 1,80
3
Высокосернистая
От 1,81 до 3,50
4
Особо
высокосернистая
Свыше 3,50

82.

Доля приема высокосернистой нефти
(Транснефть), %
0,190
0,187
0,184
0,185
0,182
0,180
0,178
0,175
0,170
0,168
0,165
0,160
0,155
0,157
0,152
0,150
0,148
0,145
0,140
2010
2011
2012
2013
2014
Год
2015
2016
2017

83. Типы нефти по ГОСТ Р 51858-2002 (31378-2009)

Тип
нефти
Плотность
Наименование
Выход фракций, % об.,
не менее, до
температур
До 200 оС
До 300 оС
Массовая
доля
парафина,
%, не более
0
Особо легкая
До
0,8300
До
0,8337
30
52
6
1
Легкая
0,8301 ÷
0,8500
0,8337÷
0,8536
27
47
6
2
Средняя
0,8501 ÷
0,8700
0,8536÷
0,8735
21
42
6
3
Тяжелая
0,8701 ÷
0,8950
0,8735÷
0,8984
-
-
-
4
Битуминозная
Свыше
0,8950
Свыше
0,8984
-
-
-

84. Группы нефти по ГОСТ Р 51858-2002 (31378-2009)

Норма для группы
Показатель
1
Содержание воды, % масс., не более
2
3
0,5
0,5
1,0
солей) 100
300
900
Содержание механических примесей, % масс., не 0,05
более
0,05
0,05
66,7
(500)
66,7
(500)
66,7
(500)
Концентрация хлоридов
мг/дм3, не более
(хлористых
Давление насыщенных паров, кПа (мм рт. ст.), не
более
Содержание хлорорганических соединений, млн-1 Не
нормируется.
(ppm)
Определение обязательно
Массовая доля органических хлоридов во
фракции, выкипающей до температуры 204 оС
(ppm), не более
10
10
10

85. Виды нефти по ГОСТ Р 51858-2002

Показатель
Норма для вида
1
2
3
Содержание сероводорода, млн-1 (ppm),
не более
20
50
100
Суммарное содержание метил- и этилмеркаптанов,
млн-1 (ppm), не более
40
60
100
Виды нефти по ГОСТ Р 31378-2009
Показатель
Норма для вида
1
2
Массовая доля сероводорода, млн-1 (ppm), не более
20
100
Массовая доля метил- и этилмеркаптанов в сумме, млн-1
(ppm), не более
40
100

86.

ГОСТ Р 51858-2020 «Нефть.
Общие технические условия»
Распространяется на нефть, подготовленную к транспортировке
Нефть подразделяют на классы, типы, группы, виды
Классификация нефти в зависимости от содержания
серы
Класс
нефти
Наименование
Массовая доля серы,
%
1
Малосернистая
До 0,60 включительно
2
Сернистая
От 0,61 до 1,80
3
Высокосернистая
От 1,81 до 3,50
4
Особо
высокосернистая
Свыше 3,50

87.

Классификация нефти по типам в зависимости от плотности и
выхода фракций
Наименование показателя
Значение для типа нефти типа
0
1
2
3
4
830,1850,0
833,8853,6
850,1870,0
853,7873,5
870,1895,0
873,6898,4
Более
895,0
Более
898,4
27
47
21
42
-
-
1. Плотность, кг/м3 при
температуре
20 оС Не более
830,0
15 оС Не более
833,7
2. Выход фракций, % об.,
не менее до температуры
200 оС
300 оС
3. Массовая доля
парафинов, % не более
30
52
6,0
Если нефть по одному из показателей (1 или 2) относится к типу с меньшим
номером, а по другому – к типу с большим номером, она соответствует типу с
большим номером.
Показатели 2 и 3 определяют для нефти, предназначенной на экспорт

88.

Группы нефти в зависимости от степени подготовки
Наименование показателя
Норма для группы
1
2
3
1. массовая доля воды, %, не более
0,5
0,5
1,0
2. массовая концентрация хлористых солей,
мг/дм3, не более
100
300
900
3. массовая доля механических примесей, %,
не более
0,05
Если нефть по одному из показателей относится к группе с меньшим
номером, а по другому – к группе с большим номером, она
соответствует группе с большим номером.
При передаче нефти на транспортировку магистральным
трубопроводом, а также при приёме её из магистрального
трубопровода нефть должна соответствовать группе 1.

89.

Виды нефти в зависимости от содержания
сероводорода, метил- и этилмеркаптанов
Наименование показателя
Массовая доля сероводорода, млн-1
(ppm), не более
Массовая доля метил- и
этилмеркаптанов в сумме, млн-1 (ppm),
не более
Значение для нефти
вида
1
2
20
100
40
100
Если нефть по одному из показателей относится к виду с
меньшим номером, а по другому – к виду с большим номером,
она соответствует виду с большим номером.

90.

Значения показателей нефти
Наименование показателя
1. Давление насыщенных паров, кПа
(мм рт.ст.), не более
2. массовая доля органических
хлоридов во фракции, выкипающей до
204 оС, млн-1 (ppm), не более
Значение
66,7 (500)
6
При изготовлении (производстве) и транспортировке нефти не
допускается применять продукты, содержащие хлорорганические
соединения

91. Перегонные установки

92. Фракционная разгонка нефти

250
tкк
1
200
1 – Чёткая ректификация;
3
150
tn
2
100
2 – однократное испарение;
3 – разгонка по Энглеру.
ti – температура кипения при
отборе дистиллята в точке xi;
t2
Фракция ti-ti+1 выкипает в
количестве xi+1-xi;
50
ei – массовая доля отгона
t1
tнк0
0
e1
e2
en
X1 20
X2 40
Xn 60
80
Xкк 100

93. Расчёт истинных температур кипения

Т
ИТК
Т
ГОСТ
0,211 Х
ГОСТ
1,005
ГОСТ
1,0315
0,00075 Х
итк
гост
Т нк 1,57Т нк 118
итк
гост
Т кк 0,787Т кк 57

94.

Значения Тк зависят от атмосферного давления.
Поправку на давление принято вносить при
давлениях выше 770 или ниже 750 мм рт. ст.,
При выполнении исследовательских работ при
любых давлениях, отличающихся от 760 мм рт. ст.
Поправку (С) вычисляют по формуле Сиднея-Юнга:
С 0,00012 (760 P)(273 t )
P – атмосферное давление, t – фиксируемая температура.
При давлении ниже 760 мм рт. ст. поправку
прибавляют
к
зафиксированным
значениям
температуры, при давлениях выше 760 мм рт. ст. –
вычитают.

95.

Значения поправки Сиднея-Юнга
Поправка,
Поправка,
Поправка,
Диапаз
Диапаз
Диапаз
на каждые
на каждые
на каждые
он
он
он
10 мм рт. ст.
10 мм рт. ст.
10 мм рт. ст.
темпер
темпера
темпера
разницы
разницы
разницы
о
о
о
атур, С
тур, С
тур, С
давлений
давлений
давлений
10-30
0,35
130-150
0,50
250-270
0,64
30-50
0,38
150-170
0,52
270-290
0,66
50-70
0,40
170-190
0,54
290-310
0,69
70-90
0,42
190-210
0,57
310-330
0,71
90-110
0,45
210-230
0,59
330-350
0,74
110-130
0,47
230-250
0,62
351-360
0,75

96. СХЕМЫ РАЗГОНКИ НЕФТИ

НЕФТЬ
н. к. – 140оС
БЕНЗИНОВАЯ ФРАКЦИЯ
140 – 180о С
ЛИГРОИНОВАЯ ФРАКЦИЯ
(ТЯЖЕЛАЯ НАФТА)
180-350ОС
ДИЗЕЛЬНАЯ
ФРАКЦИЯ
140-220оС
КЕРОСИНОВАЯ ФРАКЦИЯ
180-240ОС
КЕРОСИНОВАЯ
ФРАКЦИЯ
240-350оС
СОЛЯРОВЫЙ ДИСТИЛЛАТ
ВЫШЕ 350 оС - МАЗУТ
220-350оС
ЛЕГКИЙ
(АТМОСФЕРНЫЙ)
ГАЗОЙЛЬ

97.

Происхождение названия нефти и её отдельных фракций
связано в основном с греческим и арабским языками.
«Нефть» и «нафта» связывают с греческим «naphta»,
заимствованного из персидского «нафт» («яма»).
«Бензин» производят от французского «benzine». Здесь
можно заметить и сходство с «бензолом», который, в свою
очередь, связывают с бензойной кислотой.
«Лигроин» и «керосин» имеют греческое происхождение –
ligyros (светлый) и «keros» («воск»), соответственно.
«Газойль» произошло от английского “gas oil” («бензиновое
масло»).
«Мазут» – от арабского «mahzulat» («отбросы», «отходы»)
«Гудрон» - от французского «goudron» («дёготь», «смола»,
также имеющего арабское происхождение).

98. Выход светлых фракций


Ярегская нефть
Саматлорская нефть
Эхабинская нефть
Тенгизская нефть (Казахстан)
Марковская нефть
18,8 % масс.
58,8 % масс.
60,4 % масс.
74,3 % масс.
94,7 % масс.

99. Узкие фракции нефти

Бензиновая фракция
28-180 оС
28 – 62 оС
62 – 85 оС
Керосиновая
фракция:
120 – 230 оС;
120 – 240 оС;
150 – 280 оС;
150 – 315 оС;
140 – 200 оС
Дизельная фракция:
140 – 320 оС;
85 – 105 оС
140 – 340 оС;
105 – 140 оС
85 – 140 оС
140 – 180 оС
85 – 180 оС
180 – 360 оС;
180 – 380 оС;
200 – 320 оС;
200 – 340 оС

100. Направления использования фракций

Фракция Тнк–62 оС используется как компонент товарного автомобильного
бензина и сырьё установок изомеризации;
Фракция 62–85 оС – является сырьём установок каталитического риформинга,
на которых вырабатывают бензол;
Фракция 85–105 оС также направляется на риформинг для производства
толуола;
Фракция 105–140 оС - сырьё установок риформинга для производства
ксилолов;
Фракция 140–180 оС – используется как компонент товарных бензинов и
керосинов, сырьё установок каталитического риформинга и гидроочистки
керосина.
В ряде случаев фракции 85–105 оС и 105–140 оС, а иногда даже 85–180 оС
объединяют в один погон.

101. Диапазоны кипения фракций нефти, НПЗ США (давление 14,7 psi или 1,03 атм.)

Диапазоны кипения фракций нефти, НПЗ
США (давление 14,7 psi или 1,03 атм.)
Диапазон
кипения
температур Название фракции
оF
оС
До 90
До 32
Углеводородные газы
90 - 220
32 - 105
Газолин (бензин)
220 - 315
105 - 160
Нафта (тяжёлый бензин, бензинолигроиновая фракция, лигроин)
315 - 450
160 - 230
Керосин
450 - 800
230 - 430
Газоль
Выше 800
Выше 430
Остаток (мазут)

102.

Фракция
Интервал
температур
кипения, оС
Число атомов Молекулярна
углерода в
я масса
молекуле
фракции, а.е.
Бензин
40 – 200
5 – 11
70-160
Лигроин
(тяжёлый
бензин)
Керосин
150 – 200
8 – 14
110-200
180 – 300
12 – 18
170-250
Газойль
270 - 350
14 - 25
200-350
*молекулярная масса асфальтенов, содержащихся в гудронах, может доходить
до 2000 а.е.

103. Дистилляция мазута

Давление 5÷15 кПа (4,5÷5,5 psi; 0,32÷0,4 атм.).
Для производства топлив
350÷500 оС (350÷540 оС; 350 ÷ 580 оС) - вакуумный газойль
(дистиллят);
выше 500 оС - вакуумный остаток (гудрон)
При получении масел
300 ÷ 400 оС (350 ÷ 420 оС) - легкая масляная фракция
(трансформаторный дистиллят);
400 ÷ 450 оС (420 ÷ 490 оС) - средняя масляная фракция
(машинный дистиллят);
450 ÷ 490 оС - тяжелая масляная фракция (цилиндровый
дистиллят).
Селективной очисткой, депарафинизацией и гидроочисткой
гудрона получают остаточное базовое масло
В исследовательской практике остаточное давление
0,5-2,0 мм рт.ст. Выделяют фракции Тнк 350 оС, 350 400 оС,
400 450 (480) оС, 450 (480) оС Ткк

104. Средняя температура кипения

Средняя (средняя молекулярная) температура
кипения фракции
T1n1 T2 n2 ... Tn nn
Tср
n1 n2 ... nn
Tср T1 x1 T2 x2 ... Tn xn
Т1, Т2, …, Тn – среднеарифметические температуры кипения
компонентов смеси; n1, n2, … nn – число молей компонентов смеси,
x1, x2, … xn – мольные доли компонентов смеси.

105. Плотность

• Одна из важнейших характеристик нефти и нефтепродуктов. По
значению плотности можно судить о химической природе
нефтей, их происхождении.
• Включается в состав ГОСТов на нефтепродукты,
• Используется при определении ряда показателей применяется
в технологических расчётах.
• В системе СИ - кг/м3; на практике - г/см3, г/мл, а для газов – г/л.
• В США – lbs/gal (фунт/галлон).
• Температуры определения плотности регламентируются. В
России +20 оС. Для нефтепродуктов, поставляемых на экспорт +15 оС.
• Стандартная температура определения плотности в Англии и
США - 60 oF ( 15,56 оС).

106. Свойства нефти и нефтепродуктов

20
• Плотность относительная 4
15
15
20
4
0,0035
15
English     Русский Rules