От одного до четырёх
История математических уравнений
Первый случай употребления символа равенства
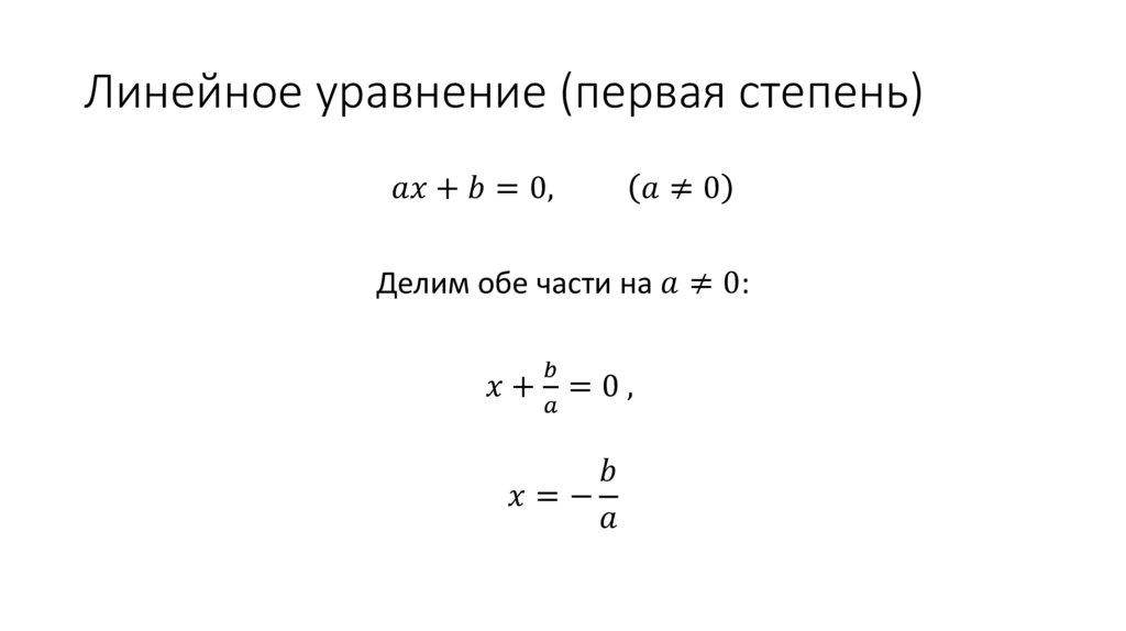
Линейное уравнение (первая степень)
Квадратные уравнения
Квадратное уравнение (вторая степень)
Кубические уравнения
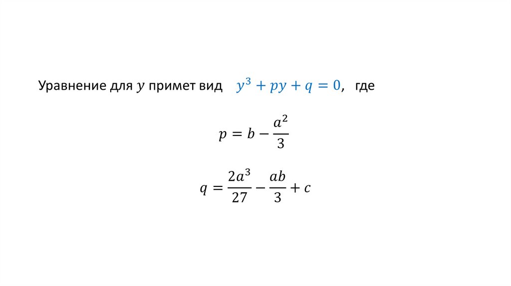
Кубическое уравнение (третья степень)
Решаем уравнение y^3+py+q=0
Формула для корней (приведённого) кубического уравнения
Средний график на рисунке – это случай p<0 и q^2/4+p^3/27<0
При p≥0 график всё время идёт вверх и вещественный корень кубического уравнения только один
Окончательная формула для полного кубического уравнения x^3+ax^2+bx+c=0
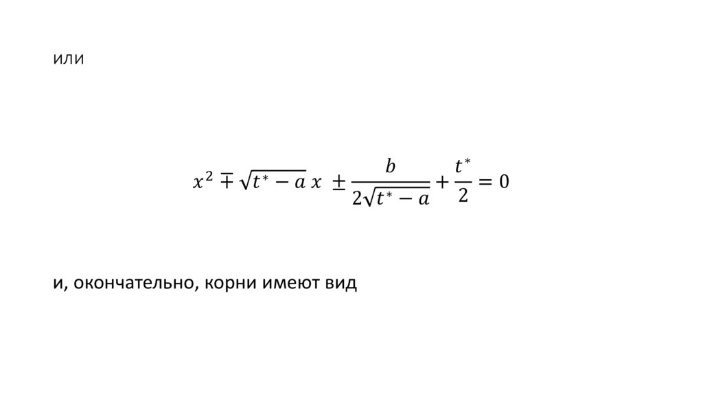
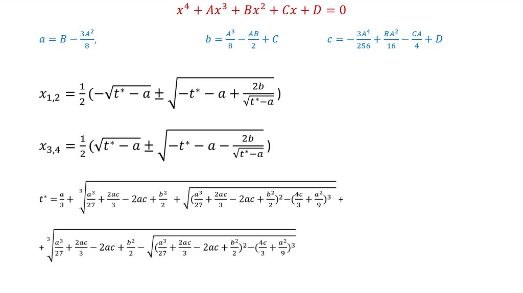
Четвёртая степень: x^4+〖Ax〗^3+Bx^2+Cx+D=0
Вариант метода Феррари
По формуле для решения уравнения 3-й степени имеем искомое
Для этого значения t^∗ имеем
или
x^4+〖Ax〗^3+Bx^2+Cx+D=0 a=B-(3A^2)/8, b=A^3/8-AB/2+C c=-(3A^4)/256+(BA^2)/16-CA/4+D
Домашнее задание
1.13M

Презентация Решение уравнений от 1 до 4 степени (3)

1. От одного до четырёх

Как решают уравнения от первой до четвёртой степени

2. История математических уравнений

Алгебра как искусство решать уравнения зародились очень давно
в связи с потребностью практики, в результате поиска общих
приёмов решения однотипных задач. Самые ранние дошедшие до
нас рукописи свидетельствуют о том, что в Древнем Вавилоне и
Древнем Египте были известны приёмы решения линейных
уравнений.
Знак равенства ввел в 1556 году английский математик Рекорд,
который объяснил это так, что ничто не может быть более равным,
чем два параллельных отрезка.

3. Первый случай употребления символа равенства

4. Линейное уравнение (первая степень)

English     Русский Rules