Программирование на языке Python
Программирование на языке Python
Этапы решения задач на компьютере
Системы программирования
Языки высокого уровня
Трансляторы
Трансляторы
Трансляция в псевдокод
Состав системы программирования
Состав системы программирования
Библиотеки подпрограмм
Что такое API?
Интегрированные среды разработки
Интегрированные среды разработки
Среды быстрой разработки приложений
Программирование на языке Python
Простейшая программа
Вывод на экран
Сложение чисел
Сумма: псевдокод
Переменные
Имена переменных
Как записать значение в переменную?
Переменные в Python
Переменные в Python
Ввод значения с клавиатуры
Ввод значения с клавиатуры
Ввод двух значений в одной строке
Ввод с подсказкой
Изменение значений переменной
Вывод данных
Сложение чисел: простое решение
Сложение чисел: полное решение
Форматный вывод
Типы переменных
Зачем нужен тип переменной?
Арифметическое выражения
Деление
Сокращенная запись операций
Программирование на языке Python
Остаток от деления
Встроенные функции
Перевод в другие системы счисления
Вещественные числа
Вещественные числа (сложение)
Форматный вывод
Форматный вывод
Научный формат чисел
Операции с вещественными числами
Математические функции
Математические функции
Операции с вещественными числами
Задачи
Задачи
Задачи
Документирование программы
Документирование программы
Документирование программы
Случайные числа
Случайные числа на компьютере
Линейный конгруэнтный генератор
Генератор случайных чисел
Генератор случайных чисел
Задачи
Задачи
Программирование на языке Python
Условный оператор
Условный оператор: неполная форма
Условный оператор
Знаки отношений
Вложенные условные операторы
Каскадное ветвление
Каскадное ветвление
Задачи
Задачи
Сложные условия
Задачи
Задачи
Задачи
Задачи
Задачи
Программирование на языке Python
Что такое цикл?
Повторения в программе
Блок-схема цикла
Как организовать цикл?
Цикл с условием
Считаем цифры
Максимальная цифра числа
Цикл с условием
Сколько раз выполняется цикл?
Задачи
Задачи
Задачи-2
Задачи-2
Алгоритм Евклида
Алгоритм Евклида
Задачи
Задачи
Цикл с постусловием
Цикл с переменной
Цикл с переменной
Цикл с переменной: другой шаг
Сколько раз выполняется цикл?
Задачи
Задачи
Вложенные циклы
Вложенные циклы
Вложенные циклы
Вложенные циклы
Поиск простых чисел – как улучшить?
Задачи
Задачи
Инвариант цикла
Инвариант цикла
Быстрое возведение в степень
Быстрое возведение в степень
Задачи
Задачи
Программирование на языке Python
Какие бывают файлы?
Принцип сэндвича
Ввод данных
Вывод данных в файл
Чтение неизвестного количества данных
Чтение неизвестного количества данных
Чтение неизвестного количества данных
Задачи
Обработка массивов
Обработка массивов
Обработка массивов
Задачи
Обработка строк
Чтение данных из файла
Обработка строк
Обработка строк
Задачи
Задачи
Программирование на языке Python
Методы проектирования программ
Методы проектирования программ
Методы проектирования программ
Методы проектирования программ
Зачем нужны процедуры?
Что такое процедура?
Процедура с параметрами
Процедура с параметрами
Процедура с параметрами
Локальные и глобальные переменные
Неправильная процедура
Правильная процедура
Задачи
Задачи
Программирование на языке Python
Что такое функция?
Что такое функция?
Сумма цифр числа
Использование функций
Задачи
Задачи
Как вернуть несколько значений?
Задачи
Задачи
Логические функции
Логические функции
Функция: простое число или нет?
Функция: простое число или нет?
Функция: простое число или нет?
Логические функции: использование
Задачи
Задачи
Задачи
Программирование на языке Python
Что такое рекурсия?
Что такое рекурсия?
Фракталы
Фракталы
Ханойские башни
Ханойские башни – процедура
Ханойские башни – процедура
Вычисление суммы цифр числа
Вычисление суммы цифр числа
Вычисление суммы цифр числа
Вывод двоичного кода числа
Алгоритм Евклида
Задачи
Задачи
Как работает рекурсия?
Стек
Рекурсия – «за» и «против»
Анализ рекурсивных функций
Анализ рекурсивных функций
Анализ рекурсивных функций
Анализ рекурсивных функций
Анализ рекурсивных функций
Анализ рекурсивных функций
Программирование на языке Python
Структура программы на Python
Встроенные функции (built-in)
Модули стандартной библиотеки
Модули сторонних разработчиков
Импорт данных
Импорт функций
Запуск как основной программы
Конец фильма
Источники иллюстраций
7.58M
Category: programmingprogramming

10ux-8_Python-I

1. Программирование на языке Python

1
Программирование
на языке Python
• Решение задач на компьютере
• Введение в язык Python
• Вычисления
• Ветвления
• Циклические алгоритмы
• Работа с файлами
• Процедуры
• Функции
• Рекурсия
• Модульный принцип построения программ
К.Ю. Поляков, Е.А. Ерёмин, 2025
http://kpolyakov.spb.ru

2. Программирование на языке Python

2
Программирование
на языке Python
Решение задач
на компьютере
К.Ю. Поляков, Е.А. Ерёмин, 2025
http://kpolyakov.spb.ru

3. Этапы решения задач на компьютере

Алгоритмы и программирование, язык Python, 10 класс
3
Этапы решения задач на компьютере
1. Постановка задачи: что дано, что найти
2. Формализация: строится модель, которая
включает только существенные данные
3. Построение алгоритма: как с помощью модели
получить результат
4. Составление программы
5. Тестирование и отладка программы
6. Выполнение расчётов
7. Анализ результатов
К.Ю. Поляков, Е.А. Ерёмин, 2025
http://kpolyakov.spb.ru

4. Системы программирования

Алгоритмы и программирование, язык Python, 10 класс
4
Системы программирования
Машинные коды:
B82301052500
ассемблер
Язык ассемблера:
MOV AX,0123h
ADD AX,25h
1 команда языка =
1 машинная команда
• язык машинно-ориентированный AX:= 12316
(язык низкого уровня)
AX:= AX + 2516
• все возможности процессора
• программы эффективные
• программы непереносимы
• программировать сложно
Системы программирования – это программные
средства для создания и отладки новых программ.
К.Ю. Поляков, Е.А. Ерёмин, 2025
http://kpolyakov.spb.ru

5. Языки высокого уровня

Алгоритмы и программирование, язык Python, 10 класс
5
Языки высокого уровня
Фортран (FORmula TRANslator), 1957 г.
Около 9000 языков программирование (2024 г.)
• языки общего назначения: Java, C, C++, C#,
Visual Basic, Delphi
• для программирования интернет-сайтов: PHP,
JavaScript, Perl, ASP, Python
• для задач искусственного интеллекта: Лисп, Пролог,
Python
• для обучения программированию: Бейсик, Паскаль,
Лого, Python
Транслятор – это программа, которая переводит текст
программ на языке высокого уровня в код, который
может выполнить компьютер.
К.Ю. Поляков, Е.А. Ерёмин, 2025
http://kpolyakov.spb.ru

6. Трансляторы

Алгоритмы и программирование, язык Python, 10 класс
6
Трансляторы
Интерпретатор: анализирует текст программы по
частям, сразу выполняет обработанную команду.
программы переносимы
удобно отлаживать
для выполнения нужен интерпретатор
программы выполняются медленно
могут оставаться синтаксические ошибки
К.Ю. Поляков, Е.А. Ерёмин, 2025
http://kpolyakov.spb.ru

7. Трансляторы

Алгоритмы и программирование, язык Python, 10 класс
7
Трансляторы
Компилятор: переводит всю программу в машинный код,
строит исполняемый файл.
для выполнения не нужен транслятор
программы работают быстро
при изменении нужно заново транслировать всю
программу
программа работает только в одной ОС
! Программы непереносимы!
К.Ю. Поляков, Е.А. Ерёмин, 2025
http://kpolyakov.spb.ru

8. Трансляция в псевдокод

Алгоритмы и программирование, язык Python, 10 класс
8
Трансляция в псевдокод
Цель: одна программа для разных ОС.
public class Main {
public static void main(String[] args) {
System.out.println(“Привет,
мир!");
}
}
текст программы
(Java)
псевдокод
транслятор в
псевдокод
виртуальная
машина
интерпретатор
псевдокода
проверка синтаксических
ошибок при трансляции
работают везде, где есть
виртуальная машина
медленнее, чем
«родные» программы
Java, Perl, PHP, Python
C#, J#, VB.NET, Delphi.NET IL = Intermediate Language
К.Ю. Поляков, Е.А. Ерёмин, 2025
http://kpolyakov.spb.ru

9. Состав системы программирования

Алгоритмы и программирование, язык Python, 10 класс
9
Состав системы программирования
• транслятор
• компоновщик — программа, которая собирает разные
части создаваемой программы и функции из
стандартных библиотек в исполняемый файл
исходные файлы
qq.c
объектные файлы
qq.o
исполняемый
файл
qq1.c
qq1.o
qq.exe
трансляция
стандартные
функции
К.Ю. Поляков, Е.А. Ерёмин, 2025
компоновка
(сборка)
http://kpolyakov.spb.ru

10. Состав системы программирования

Алгоритмы и программирование, язык Python, 10 класс
10
Состав системы программирования
• отладчик – программа для поиска ошибок в других
программах:
▫ пошаговый режим
▫ выполнить до курсора
▫ точки останова
▫ просмотр и изменение значений переменных
• профилировщик — программа, позволяющая оценить
время работы каждой процедуры и функции
К.Ю. Поляков, Е.А. Ерёмин, 2025
http://kpolyakov.spb.ru

11. Библиотеки подпрограмм

Алгоритмы и программирование, язык Python, 10 класс
11
Библиотеки подпрограмм
• в составе систем программирования
исходные файлы
объектный файл
(библиотека)
math.c
math.o
подключение
при сборке
трансляция
• динамически подключаемые библиотеки
qq.exe
CreateWindow
user32.dll
К.Ю. Поляков, Е.А. Ерёмин, 2025
http://kpolyakov.spb.ru

12. Что такое API?

Алгоритмы и программирование, язык Python, 10 класс
12
Что такое API?
API = Application Programming Interface, интерфейс
прикладного программирования.
• описание структур данных
• порядок вызова подпрограмм
Windows API, POSIX
API сервисов:
(www.google.ru)
Википедия (ru.wikipedia.org)
(yandex.ru)
ВКонтакте (vk.com)
К.Ю. Поляков, Е.А. Ерёмин, 2025
http://kpolyakov.spb.ru

13. Интегрированные среды разработки

Алгоритмы и программирование, язык Python, 10 класс
13
Интегрированные среды разработки
IDE = Integrated Development Environment
текстовый редактор
транслятор
компоновщик
отладчик
профилировщик
К.Ю. Поляков, Е.А. Ерёмин, 2025
http://kpolyakov.spb.ru

14. Интегрированные среды разработки

Алгоритмы и программирование, язык Python, 10 класс
14
Интегрированные среды разработки
Microsoft Visual Studio (C, C++, C#, VB.NET)
Eclipse (Java, C++, PHP)
IntelliJ IDEA (Java, Kotlin, Scala)
PyCharm (Python)
Code::Blocks (C++)
NetBeans (Java, PHP)
Xcode (Swift, Objective-C, Python, Java, Ruby)
К.Ю. Поляков, Е.А. Ерёмин, 2025
http://kpolyakov.spb.ru

15. Среды быстрой разработки приложений

Алгоритмы и программирование, язык Python, 10 класс
15
Среды быстрой разработки приложений
RAD = Rapid Application Development
построение интерфейса с помощью мыши
К.Ю. Поляков, Е.А. Ерёмин, 2025
http://kpolyakov.spb.ru

16. Программирование на языке Python

16
Программирование
на языке Python
Введение в язык Python
К.Ю. Поляков, Е.А. Ерёмин, 2025
http://kpolyakov.spb.ru

17. Простейшая программа

Алгоритмы и программирование, язык Python, 10 класс
17
Простейшая программа
# Это пустая программа
? Что делает эта программа?
комментарии после #
не обрабатываются
кодировка utf-8
по умолчанию)
# -*- coding: utf-8 -*# Это пустая программа Windows: cp1251
"""
Это тоже комментарий
"""
К.Ю. Поляков, Е.А. Ерёмин, 2025
http://kpolyakov.spb.ru

18. Вывод на экран

Алгоритмы и программирование, язык Python, 10 класс
18
Вывод на экран
print ( "2+2=?" )
print ( "Ответ: 4" )
автоматический
переход на новую
строку
Протокол:
2+2=?
Ответ: 4
К.Ю. Поляков, Е.А. Ерёмин, 2025
print ( '2+2=?' )
print ( 'Ответ: 4' )
http://kpolyakov.spb.ru

19. Сложение чисел

Алгоритмы и программирование, язык Python, 10 класс
19
Сложение чисел
Задача. Ввести с клавиатуры два числа и найти их сумму.
Протокол:
Введите два целых числа
25 30
пользователь
25+30=55
компьютер
компьютер считает сам!
? 1. Как ввести числа в память?
2. Где хранить введенные числа?
3. Как вычислить?
4. Как вывести результат?
К.Ю. Поляков, Е.А. Ерёмин, 2025
http://kpolyakov.spb.ru

20. Сумма: псевдокод

Алгоритмы и программирование, язык Python, 10 класс
20
Сумма: псевдокод
ввести два числа
вычислить их сумму
вывести сумму на экран
Псевдокод – алгоритм на
русском языке с элементами
языка программирования.
! Компьютер не может исполнить псевдокод!
К.Ю. Поляков, Е.А. Ерёмин, 2025
http://kpolyakov.spb.ru

21. Переменные

Алгоритмы и программирование, язык Python, 10 класс
21
Переменные
Переменная – это величина, имеющая имя, тип
и значение. Значение переменной можно
изменять во время работы программы.
Значение
Имя
К.Ю. Поляков, Е.А. Ерёмин, 2025
http://kpolyakov.spb.ru

22. Имена переменных

Алгоритмы и программирование, язык Python, 10 класс
22
Имена переменных
МОЖНО использовать
• латинские буквы (A-Z, a-z)
заглавные и строчные буквы различаются
• русские буквы (не рекомендуется!)
• цифры
имя не может начинаться с цифры
• знак подчеркивания _
НЕЛЬЗЯ использовать
• скобки
• знаки +, =, !, ? и др.
Какие имена правильные?
AXby R&B 4Wheel Вася “PesBarbos”
TU154 [QuQu] _ABBA A+B
К.Ю. Поляков, Е.А. Ерёмин, 2025
http://kpolyakov.spb.ru

23. Как записать значение в переменную?

Алгоритмы и программирование, язык Python, 10 класс
23
Как записать значение в переменную?
! При записи нового значения
оператор
присваивания
a = 5
a = 7
старое удаляется из памяти!
a
5
сборка
мусора
7
Оператор – это команда языка
программирования (инструкция).
Оператор присваивания – это команда для
записи нового значения переменной.
К.Ю. Поляков, Е.А. Ерёмин, 2025
http://kpolyakov.spb.ru

24. Переменные в Python

Алгоритмы и программирование, язык Python, 10 класс
24
Переменные в Python
a = 5
print(id(a))
a = 4.5
Имя Ссылка
a
5
158970544496
Имя Ссылка
a
сборка
мусора
5
4.5
print(id(a))
К.Ю. Поляков, Е.А. Ерёмин, 2025
158970544560
http://kpolyakov.spb.ru

25. Переменные в Python

Алгоритмы и программирование, язык Python, 10 класс
25
Переменные в Python
b = a
Имя Ссылка
a
b
4.5
print(id(b))
158970544560
a = 10
Имя Ссылка
a
10
b
4.5
print(id(a))
К.Ю. Поляков, Е.А. Ерёмин, 2025
158970544656
http://kpolyakov.spb.ru

26. Ввод значения с клавиатуры

Алгоритмы и программирование, язык Python, 10 класс
26
Ввод значения с клавиатуры
a
5
! 1. Программа ждет, пока пользователь введет
значение и нажмет Enter.
2. Введенное значение записывается в
переменную a (связывается с именем a)
К.Ю. Поляков, Е.А. Ерёмин, 2025
http://kpolyakov.spb.ru

27. Ввод значения с клавиатуры

Алгоритмы и программирование, язык Python, 10 класс
27
Ввод значения с клавиатуры
a = input()
b = input()
ввести строку с клавиатуры
и связать с переменной a
Протокол:
21
33
2133
с=a + b
print ( c )
? Почему?
! Результат функции input – строка символов!
преобразовать в
целое число
a = int( input() )
b = int( input() )
К.Ю. Поляков, Е.А. Ерёмин, 2025
http://kpolyakov.spb.ru

28. Ввод двух значений в одной строке

Алгоритмы и программирование, язык Python, 10 класс
28
Ввод двух значений в одной строке
a, b = map ( int, input().split() )
21 33 input()
ввести строку с клавиатуры
21 33 input().split()
целые
применить
разделить строку на
части по пробелам
21 33 map ( int, input().split() )
эту
операцию
к каждой части
a, b = map ( int, input().split() )
К.Ю. Поляков, Е.А. Ерёмин, 2025
http://kpolyakov.spb.ru

29. Ввод с подсказкой

Алгоритмы и программирование, язык Python, 10 класс
29
Ввод с подсказкой
a = input ( "Введите число: " )
Введите число: 26
подсказка
? Что не так?
a = int( input("Введите число: ") )
К.Ю. Поляков, Е.А. Ерёмин, 2025
http://kpolyakov.spb.ru

30. Изменение значений переменной

Алгоритмы и программирование, язык Python, 10 класс
30
Изменение значений переменной
a = 5
b = a + 2
a = (a + 2)*(b – 3)
b = b + 1
28
a
b
=(5+2)*(7-3)
5
7
=5+2
8
=7+1
К.Ю. Поляков, Е.А. Ерёмин, 2025
http://kpolyakov.spb.ru

31. Вывод данных

Алгоритмы и программирование, язык Python, 10 класс
31
Вывод данных
print ( a )
значение
переменной
значение и
текст
print ( "Ответ: ", a )
перечисление через запятую
print ( "Ответ: ", a+b )
вычисление
выражения
print ( a, "+", b, "=", c )
2 + 3 = 5
через пробелы
print ( a, "+", b, "=", c, sep = "" )
2+3=5
К.Ю. Поляков, Е.А. Ерёмин, 2025
убрать разделители
http://kpolyakov.spb.ru

32. Сложение чисел: простое решение

Алгоритмы и программирование, язык Python, 10 класс
32
Сложение чисел: простое решение
a = int ( input() )
b = int ( input() )
c=a+b
print ( c )
? Что плохо?
К.Ю. Поляков, Е.А. Ерёмин, 2025
http://kpolyakov.spb.ru

33. Сложение чисел: полное решение

Алгоритмы и программирование, язык Python, 10 класс
33
Сложение чисел: полное решение
print ( "Введите два числа: " )
a = int ( input() )
подсказка
b = int ( input() )
c=a+b
print ( a, "+", b, "=", c )
Протокол:
компьютер
Введите два целых числа
25 30
пользователь
25 + 30 = 55
К.Ю. Поляков, Е.А. Ерёмин, 2025
http://kpolyakov.spb.ru

34. Форматный вывод

Алгоритмы и программирование, язык Python, 10 класс
34
Форматный вывод
a = 25
b = 30
print( f"{a}+{b}={a+b}" )
25+30=55
5 знаков на число
a = 5
print ( f"{a:5}{a*a:5}{a*a*a:5}" )
5
25
125
5 знаков 5 знаков 5 знаков
К.Ю. Поляков, Е.А. Ерёмин, 2025
http://kpolyakov.spb.ru

35. Типы переменных

Алгоритмы и программирование, язык Python, 10 класс
35
Типы переменных
• int
• float
• bool
• str
# целое
# вещественное
# логические значения
# символьная строка
a=5
print ( type(a) )
a = 4.5
print ( type(a) )
a = True # False
print ( type(a) )
a = "Вася"
print ( type(a) )
К.Ю. Поляков, Е.А. Ерёмин, 2025
<class 'int'>
<class 'float'>
<class 'bool'>
<class 'str'>
http://kpolyakov.spb.ru

36. Зачем нужен тип переменной?

Алгоритмы и программирование, язык Python, 10 класс
36
Зачем нужен тип переменной?
Тип определяет:
• область допустимых значений
• допустимые операции
• объём памяти
• формат хранения данных
К.Ю. Поляков, Е.А. Ерёмин, 2025
http://kpolyakov.spb.ru

37. Арифметическое выражения

Алгоритмы и программирование, язык Python, 10 класс
37
Арифметическое выражения
3
1
2
4
5
6
a = (c + b**5*3 - 1) / 2 * d
Приоритет (старшинство):
1) скобки
2) возведение в степень **
3) умножение и деление
4) сложение и вычитание
a = (c + b*5*3 - 1) \
/2*d
a = (c + b*5*3
- 1) / 2 * d
К.Ю. Поляков, Е.А. Ерёмин, 2025
c b5 3 1
a
d
2
перенос на
следующую строку
перенос внутри
скобок разрешён
http://kpolyakov.spb.ru

38. Деление

Алгоритмы и программирование, язык Python, 10 класс
38
Деление
Классическое деление:
a = 9; b = 6
x = 3 / 4
# = 0.75
x = a / b
# = 1.5
x = -3 / 4 # = -0.75
x = -a / b # = -1.5
Целочисленное деление (округление «вниз»!):
a = 9; b = 6
x = 3 // 4
# = 0
x = a // b
# = 1
x = -3 // 4 # = -1
x = -a // b # = -2
К.Ю. Поляков, Е.А. Ерёмин, 2025
http://kpolyakov.spb.ru

39. Сокращенная запись операций

Алгоритмы и программирование, язык Python, 10 класс
39
Сокращенная запись операций
a += b # a = a + b
a -= b # a = a - b
a *= b # a = a * b
a /= b # a = a / b
a //= b # a = a // b
a %= b # a = a % b
a += 1
увеличение на 1
Множественное присваивание:
a = b = 0
a, b = 1, 2
К.Ю. Поляков, Е.А. Ерёмин, 2025
# b = 0, a = b
# a = 1; b = 2
http://kpolyakov.spb.ru

40. Программирование на языке Python

40
Программирование
на языке Python
Вычисления
К.Ю. Поляков, Е.А. Ерёмин, 2025
http://kpolyakov.spb.ru

41. Остаток от деления

Алгоритмы и программирование, язык Python, 10 класс
41
Остаток от деления
% – остаток от деления
d = 85
b = d // 10
# 8
a = d % 10
# 5
d = a % b
# 5
d = b % a
# 3
Для отрицательных чисел:
a = -7
b = a // 2
d = a % 2
К.Ю. Поляков, Е.А. Ерёмин, 2025
# -4
# 1
! Как в математике!
остаток 0
-7 = (-4)*2 + 1
http://kpolyakov.spb.ru

42. Встроенные функции

Алгоритмы и программирование, язык Python, 10 класс
42
Встроенные функции
abs(x) — модуль числа
int(x) — преобразование к целому числу
round(x) — округление
x = abs( -1.6 )
# 1.6
x = int( -1.6 )
# -1
x = round( -1.6 ) # -2
К.Ю. Поляков, Е.А. Ерёмин, 2025
http://kpolyakov.spb.ru

43. Перевод в другие системы счисления

Алгоритмы и программирование, язык Python, 10 класс
43
Перевод в другие системы счисления
bin(x) — в двоичную систему
oct(x) — в восьмеричную систему
hex(x) — в шестнадцатеричную систему
x = bin( 29 )
x = oct( 29 )
x = hex( 29 )
# '0b11101'
# '0o35'
# '0x1d'
a = 29
x = f"{a:b}"
x = f"{a:o}"
x = f"{a:h}"
# '11101'
# '35'
# '1d'
К.Ю. Поляков, Е.А. Ерёмин, 2025
http://kpolyakov.spb.ru

44. Вещественные числа

Алгоритмы и программирование, язык Python, 10 класс
44
Вещественные числа
! Целая и дробная части числа разделяются
точкой!
Форматы вывода:
x = 123.456
print( x )
К.Ю. Поляков, Е.А. Ерёмин, 2025
http://kpolyakov.spb.ru

45. Вещественные числа (сложение)

Алгоритмы и программирование, язык Python, 10 класс
45
Вещественные числа (сложение)
print ( "Введите два числа: " )
a = float ( input() )
b = float ( input() )
c=a+b
print ( f"{a}+{b}={c}" )
Введите два числа:
1.25
2.3
1.25+2.3=3.55
К.Ю. Поляков, Е.А. Ерёмин, 2025
http://kpolyakov.spb.ru

46. Форматный вывод

Алгоритмы и программирование, язык Python, 10 класс
46
Форматный вывод
x=12.345678
print( f"x={x}" )
всего на
число
x=12.345678
в дробной
части
print( f"x={x:10.3f}" )
x=
12.346
3
10
print( f"x={x:8.2f}" )
x=
12.34
К.Ю. Поляков, Е.А. Ерёмин, 2025
http://kpolyakov.spb.ru

47. Форматный вывод

Алгоритмы и программирование, язык Python, 10 класс
47
Форматный вывод
print( f"x={x:2.2f}" )
x=12.34
print( f"x={x:.2f}" )
x=12.34
минимально
возможное
print( f"x={x:0.1f}" )
x=12.3
К.Ю. Поляков, Е.А. Ерёмин, 2025
http://kpolyakov.spb.ru

48. Научный формат чисел

Алгоритмы и программирование, язык Python, 10 класс
48
Научный формат чисел
x=123456789
print( f"x={x:e}" )
x=1.234568e+008
1,234568 108
x=0.0000123456789
print( f"x={x:e}" )
x=1.234568e-005
1,234568 10–5
К.Ю. Поляков, Е.А. Ерёмин, 2025
http://kpolyakov.spb.ru

49. Операции с вещественными числами

Алгоритмы и программирование, язык Python, 10 класс
49
Операции с вещественными числами
int – целая часть числа
x=1.6
print( int(x) )
1
round – ближайшее целое число
x=-1.2
-1
print( round(x) )
К.Ю. Поляков, Е.А. Ерёмин, 2025
http://kpolyakov.spb.ru

50. Математические функции

Алгоритмы и программирование, язык Python, 10 класс
50
Математические функции
загрузить
модуль math
= подключить математические
функции
import math
# квадратный корень
print( math.sqrt(25) )
r = 50 # радиус окружности
print( 2*math.pi*r )
Что считаем?
?
print( math.pi*r**2 )
число
округление
вверх
print( math.ceil(2.123) ) # 3
К.Ю. Поляков, Е.А. Ерёмин, 2025
http://kpolyakov.spb.ru

51. Математические функции

Алгоритмы и программирование, язык Python, 10 класс
51
Математические функции
подключить
математический модуль
import math
math.pi
— число «пи»
math.sqrt(x) — квадратный корень
math.sin(x) — синус угла, заданного в радианах
math.cos(x) — косинус угла, заданного в радианах
math.exp(x) — экспонента ех
math.ln(x)
— натуральный логарифм
math.floor(x) — округление «вниз»
math.ceil(x) — округление «вверх»
x = math.floor(1.6) # 1
x = math.ceil(1.6) # 2
x = math.floor(-1.6) #-2
x = math.ceil(-1.6) #-1
К.Ю. Поляков, Е.А. Ерёмин, 2025
http://kpolyakov.spb.ru

52. Операции с вещественными числами

Алгоритмы и программирование, язык Python, 10 класс
52
Операции с вещественными числами
1/3 = 0,33333…
бесконечно много знаков
! Большинство вещественных чисел хранятся в
памяти компьютера с ошибкой!
x = 1/2
y = 1/3
z = 5/6 # 5/6=1/2+1/3
print(x+y-z)
-1.110223e-016
К.Ю. Поляков, Е.А. Ерёмин, 2025
http://kpolyakov.spb.ru

53. Задачи

Алгоритмы и программирование, язык Python, 10 класс
53
Задачи
«A»: Ввести число, обозначающее размер одной
фотографии в Мбайтах. Определить, сколько
фотографий поместится на флэш-карту объёмом
2 Гбайта.
Пример:
Размер фотографии в Мбайтах: 6.3
Поместится фотографий: 325.
К.Ю. Поляков, Е.А. Ерёмин, 2025
http://kpolyakov.spb.ru

54. Задачи

Алгоритмы и программирование, язык Python, 10 класс
54
Задачи
«B»: Оцифровка звука выполняется в режиме стерео с
частотой дискретизации 44,1 кГц и глубиной
кодирования 24 бита. Ввести время записи в
минутах и определить, сколько Мбайт нужно
выделить для хранения полученного файла
(округлить результат в большую сторону).
Пример:
Введите время записи в минутах: 10
Размер файла 152 Мбайт
К.Ю. Поляков, Е.А. Ерёмин, 2025
http://kpolyakov.spb.ru

55. Задачи

Алгоритмы и программирование, язык Python, 10 класс
55
Задачи
«С»: Разведчики-математики для того, чтобы опознать
своих, используют числовые пароли. Услышав
число-пароль, разведчик должен возвести его в
квадрат и сказать в ответ первую цифры дробной
части полученного числа. Напишите программу,
которая по полученному паролю (вещественному
числу) вычисляет число-ответ.
Пример:
Введите пароль: 1.92
Ответ: 6
потому что 1,922 = 3,6864…, первая цифра
дробной части – 6
К.Ю. Поляков, Е.А. Ерёмин, 2025
http://kpolyakov.spb.ru

56. Документирование программы

Алгоритмы и программирование, язык Python, 10 класс
56
Документирование программы
from math import sqrt
print( "Введите a, b, c:" )
a, b, c = map(float, input().split())
D = b*b - 4*a*c
if D < 0:
print("Нет")
else:
x1 = (-b + sqrt(D))/(2*a)
x2 = (-b - sqrt(D))/(2*a)
print( f"x1={x1:5.3f} x2={x2:5.3f}" )
? Что делает?
К.Ю. Поляков, Е.А. Ерёмин, 2025
http://kpolyakov.spb.ru

57. Документирование программы

Алгоритмы и программирование, язык Python, 10 класс
57
Документирование программы
Руководство пользователя:
• назначение программы
• формат входных данных
• формат выходных данных
• примеры использования программы
Назначение:
программа для решения уравнения
ax bx c 0
2
Формат входных данных:
значения коэффициентов a, b и c вводятся с
клавиатуры через пробел в одной строке
К.Ю. Поляков, Е.А. Ерёмин, 2025
http://kpolyakov.spb.ru

58. Документирование программы

Алгоритмы и программирование, язык Python, 10 класс
58
Документирование программы
Формат выходных данных:
значения вещественных корней уравнения;
если вещественных корней нет, выводится
слово «нет»
Примеры использования программы:
2
1. Решение уравнения x 5 x 1 0
Введите a, b, c: 1 -5 1
x1=4.791 x2=0.209
2
2. Решение уравнения x x 6 0
Введите a, b, c: 1 1 6
Нет.
К.Ю. Поляков, Е.А. Ерёмин, 2025
http://kpolyakov.spb.ru

59. Случайные числа

Алгоритмы и программирование, язык Python, 10 класс
59
Случайные числа
Случайно…
• встретить друга на улице
• разбить тарелку
• найти 10 рублей
• выиграть в лотерею
Случайный выбор:
• жеребьевка на
соревнованиях
• выигравшие номера
в лотерее
Как получить случайность?
К.Ю. Поляков, Е.А. Ерёмин, 2025
http://kpolyakov.spb.ru

60. Случайные числа на компьютере

Алгоритмы и программирование, язык Python, 10 класс
60
Случайные числа на компьютере
Электронный генератор
• нужно специальное устройство
• нельзя воспроизвести результаты
Псевдослучайные числа – обладают свойствами
случайных чисел, но каждое следующее число
вычисляется по заданной формуле.
Метод середины квадрата (Дж. фон Нейман)
зерно
564321
318458191041
458191
в квадрате • малый период
(последовательность
повторяется через 106 чисел)
209938992481
938992
К.Ю. Поляков, Е.А. Ерёмин, 2025
http://kpolyakov.spb.ru

61. Линейный конгруэнтный генератор

Алгоритмы и программирование, язык Python, 10 класс
61
Линейный конгруэнтный генератор
X = (a*X + b) % c | интервал от 0 до c-1
X = (X+3) % 10 | интервал от 0 до 9
X = 0 3 6 9 2 5 8
зерно
8 1 4 7 0
зацикливание
! Важен правильный выбор параметров
a, b и с!
Компилятор GCC:
a = 1103515245
b = 12345
c = 231
К.Ю. Поляков, Е.А. Ерёмин, 2025
http://kpolyakov.spb.ru

62. Генератор случайных чисел

Алгоритмы и программирование, язык Python, 10 класс
62
Генератор случайных чисел
import random
англ. random – случайный
Целые числа на отрезке [a,b]:
X = random.randint(1,6) # псевдосл. число
Y = random.randint(1,6) # уже другое!
Генератор на [0,1):
X = random.random()
Y = random.random()
# псевдослучайное число
# это уже другое число!
Генератор на [a, b] (вещественные числа):
X = random.uniform(1.2, 3.5)
Y = random.uniform(1.2, 3.5)
К.Ю. Поляков, Е.А. Ерёмин, 2025
http://kpolyakov.spb.ru

63. Генератор случайных чисел

Алгоритмы и программирование, язык Python, 10 класс
63
Генератор случайных чисел
from random import *
подключить все!
Целые числа на отрезке [a,b]:
X = randint(10,60) # псевдослучайное число
Y = randint(10,60) # это уже другое число!
Генератор на [0,1):
X = random(); # псевдослучайное число
Y = random() # это уже другое число!
Генератор на [a, b] (вещественные числа):
X = uniform(1.2, 3.5) # псевдосл. число
Y = uniform(1.2, 3.5) # уже другое число!
К.Ю. Поляков, Е.А. Ерёмин, 2025
http://kpolyakov.spb.ru

64. Задачи

Алгоритмы и программирование, язык Python, 10 класс
64
Задачи
«A»: Ввести с клавиатуры три целых числа, найти их сумму,
произведение и среднее арифметическое.
Пример:
Введите три целых числа:
5 7 8
5+7+8=20
5*7*8=280
(5+7+8)/3=6.667
«B»: Ввести с клавиатуры координаты двух точек (A и B) на
плоскости (вещественные числа). Вычислить длину
отрезка AB.
Пример:
Введите координаты точки A:
5.5 3.5
Введите координаты точки B:
1.5 2
Длина отрезка AB = 4.272
К.Ю. Поляков, Е.А. Ерёмин, 2025
http://kpolyakov.spb.ru

65. Задачи

Алгоритмы и программирование, язык Python, 10 класс
65
Задачи
«C»: Получить случайное трехзначное число и вывести
через запятую его отдельные цифры.
Пример:
Получено число 123.
Его цифры 1, 2, 3.
К.Ю. Поляков, Е.А. Ерёмин, 2025
http://kpolyakov.spb.ru

66. Программирование на языке Python

66
Программирование
на языке Python
Ветвления
К.Ю. Поляков, Е.А. Ерёмин, 2025
http://kpolyakov.spb.ru

67. Условный оператор

Алгоритмы и программирование, язык Python, 10 класс
67
Условный оператор
Задача: изменить порядок действий в зависимости от
выполнения некоторого условия.
полная
форма
да
нет
ветвления
a > b?
M=a
M=b
вывод M
отступы
К.Ю. Поляков, Е.А. Ерёмин, 2025
? Если a = b?
if a > b:
M = a
else:
M = b
http://kpolyakov.spb.ru

68. Условный оператор: неполная форма

Алгоритмы и программирование, язык Python, 10 класс
68
Условный оператор: неполная форма
M=a
да
b > a?
нет
M = a
if b > a:
M = b
M=b
неполная
форма
ветвления
вывод M
Решение в стиле Python:
M = max(a, b)
К.Ю. Поляков, Е.А. Ерёмин, 2025
M = a if a > b else b
http://kpolyakov.spb.ru

69. Условный оператор

Алгоритмы и программирование, язык Python, 10 класс
69
Условный оператор
if a < b:
с = a
a = b
b = c
? Что делает?
b
a
4
6
2
6
4
? Можно ли обойтись
без переменной c?
Решение в стиле Python:
?
4
c
a, b = b, a
К.Ю. Поляков, Е.А. Ерёмин, 2025
http://kpolyakov.spb.ru

70. Знаки отношений

Алгоритмы и программирование, язык Python, 10 класс
70
Знаки отношений
> <
больше, меньше
>=
больше или равно
<=
меньше или равно
==
равно
!=
не равно
К.Ю. Поляков, Е.А. Ерёмин, 2025
http://kpolyakov.spb.ru

71. Вложенные условные операторы

Алгоритмы и программирование, язык Python, 10 класс
71
Вложенные условные операторы
Задача: в переменных a и b записаны возрасты Андрея и
Бориса. Кто из них старше?
Сколько вариантов?
if a == b:
print("Одного возраста")
else:
if a > b:
print("Андрей старше")
else:
print("Борис старше")
?
? Зачем нужен?
К.Ю. Поляков, Е.А. Ерёмин, 2025
вложенный
условный оператор
http://kpolyakov.spb.ru

72. Каскадное ветвление

Алгоритмы и программирование, язык Python, 10 класс
72
Каскадное ветвление
if a == b:
print("Одного возраста")
elif a > b:
print("Андрей старше")
else:
print("Борис старше")
! elif = else if
К.Ю. Поляков, Е.А. Ерёмин, 2025
http://kpolyakov.spb.ru

73. Каскадное ветвление

Алгоритмы и программирование, язык Python, 10 класс
73
Каскадное ветвление
cost = 1500
if cost < 1000:
print ( "Скидок нет." )
elif cost < 2000:
первое сработавшее
условие
print ( "Скидка 2%." )
elif cost < 5000:
print ( "Скидка 5%." )
else:
print ( "Скидка 10%." )
? Что выведет?
К.Ю. Поляков, Е.А. Ерёмин, 2025
Скидка 2%.
http://kpolyakov.spb.ru

74. Задачи

Алгоритмы и программирование, язык Python, 10 класс
74
Задачи
«A»: Ввести три целых числа, найти максимальное из
них.
Пример:
Введите три целых числа:
1 5 4
Максимальное число 5
«B»: Ввести пять целых чисел, найти максимальное из
них.
Пример:
Введите пять целых чисел:
1 5 4 3 2
Максимальное число 5
К.Ю. Поляков, Е.А. Ерёмин, 2025
http://kpolyakov.spb.ru

75. Задачи

Алгоритмы и программирование, язык Python, 10 класс
75
Задачи
«C»: Ввести последовательно возраст Антона, Бориса и
Виктора. Определить, кто из них старше.
Пример:
Возраст Антона: 15
Возраст Бориса: 17
Возраст Виктора: 16
Ответ: Борис старше всех.
Пример:
Возраст Антона: 17
Возраст Бориса: 17
Возраст Виктора: 16
Ответ: Антон и Борис старше Виктора.
К.Ю. Поляков, Е.А. Ерёмин, 2025
http://kpolyakov.spb.ru

76. Сложные условия

Алгоритмы и программирование, язык Python, 10 класс
76
Сложные условия
Задача: набор сотрудников в возрасте 25-40 лет
(включительно). сложное условие
if v >= 25 and v <= 40 :
print("подходит")
else:
print("не подходит")
and «И»
or «ИЛИ»
not «НЕ»
Приоритет :
1) отношения (<, >, <=, >=, ==, !=)
2)not («НЕ»)
3)and («И»)
4)or («ИЛИ»)
К.Ю. Поляков, Е.А. Ерёмин, 2025
http://kpolyakov.spb.ru

77. Задачи

Алгоритмы и программирование, язык Python, 10 класс
77
Задачи
«A»: Напишите программу, которая получает три числа и
выводит количество одинаковых чисел в этой
цепочке.
Пример:
Введите три числа:
5 5 5
Все числа одинаковые.
Пример:
Введите три числа:
5 7 5
Два числа одинаковые.
Пример:
Введите три числа:
5 7 8
Нет одинаковых чисел.
К.Ю. Поляков, Е.А. Ерёмин, 2025
http://kpolyakov.spb.ru

78. Задачи

Алгоритмы и программирование, язык Python, 10 класс
78
Задачи
«B»: Напишите программу, которая получает номер
месяца и выводит соответствующее ему время года
или сообщение об ошибке.
Пример:
Введите номер месяца:
5
Весна.
Пример:
Введите номер месяца:
15
Неверный номер месяца.
К.Ю. Поляков, Е.А. Ерёмин, 2025
http://kpolyakov.spb.ru

79. Задачи

Алгоритмы и программирование, язык Python, 10 класс
79
Задачи
«C»: Напишите программу, которая получает возраст
человека (целое число, не превышающее 120) и
выводит этот возраст со словом «год», «года» или
«лет». Например, «21 год», «22 года», «25 лет».
Пример:
Введите возраст: 18
Вам 18 лет.
Пример:
Введите возраст: 21
Вам 21 год.
Пример:
Введите возраст: 22
Вам 22 года.
К.Ю. Поляков, Е.А. Ерёмин, 2025
http://kpolyakov.spb.ru

80. Задачи

Алгоритмы и программирование, язык Python, 10 класс
80
Задачи
«A»: Напишите условие, которое определяет
заштрихованную область.
а)
а
б) б
y
) x2 y 2 4
y
)
в
y sin( x)
)
y 0,5
x
y x
x
x 2
«B»: Напишите условие, которое определяет
заштрихованную область.
а)
б)
y
в)
y x
y
y 1
y
x2 y 2 1
y x 1
x
y x2
0
y 2 x
x
x2 y2 1
x
К.Ю. Поляков, Е.А. Ерёмин, 2025
http://kpolyakov.spb.ru

81. Задачи

Алгоритмы и программирование, язык Python, 10 класс
81
Задачи
«C»: Напишите условие, которое определяет
заштрихованную область.
К.Ю. Поляков, Е.А. Ерёмин, 2025
http://kpolyakov.spb.ru

82. Программирование на языке Python

82
Программирование
на языке Python
Циклические алгоритмы
К.Ю. Поляков, Е.А. Ерёмин, 2025
http://kpolyakov.spb.ru

83. Что такое цикл?

Алгоритмы и программирование, язык Python, 10 класс
83
Что такое цикл?
Цикл – это многократное выполнение одинаковых
действий.
Два вида циклов:
• цикл с известным числом шагов (сделать 10 раз)
• цикл с неизвестным числом шагов (делать, пока не
надоест)
Задача. Вывести на экран 10 раз слово «Привет».
? Можно ли решить известными методами?
К.Ю. Поляков, Е.А. Ерёмин, 2025
http://kpolyakov.spb.ru

84. Повторения в программе

Алгоритмы и программирование, язык Python, 10 класс
84
Повторения в программе
print("Привет“)
print("Привет")
...
print("Привет")
? Что плохо?
К.Ю. Поляков, Е.А. Ерёмин, 2025
http://kpolyakov.spb.ru

85. Блок-схема цикла

Алгоритмы и программирование, язык Python, 10 класс
85
Блок-схема цикла
начало
сделали 10 раз?
да
конец
нет
print("Привет!")
тело цикла
К.Ю. Поляков, Е.А. Ерёмин, 2025
http://kpolyakov.spb.ru

86. Как организовать цикл?

Алгоритмы и программирование, язык Python, 10 класс
86
Как организовать цикл?
счётчик = 0
пока счётчик < 10:
print("Привет“)
увеличить счётчик на 1
результат операции
автоматически
сравнивается с нулём!
счётчик = 10
пока счётчик > 0:
print("Привет")
уменьшить счётчик на 1
? Какой способ удобнее для процессора?
К.Ю. Поляков, Е.А. Ерёмин, 2025
http://kpolyakov.spb.ru

87. Цикл с условием

Алгоритмы и программирование, язык Python, 10 класс
87
Цикл с условием
Задача. Определить количество цифр в десятичной
записи целого положительного числа, записанного в
переменную n.
n
счётчик
счётчик = 0
пока n > 0:
1234
0
отсечь последнюю цифру n
123
1
увеличить счётчик на 1
12
2
? Как отсечь последнюю цифру?
n = n // 10
1
0
3
4
? Как увеличить счётчик на 1?
счётчик = счётчик + 1
К.Ю. Поляков, Е.А. Ерёмин, 2025
счётчик += 1
http://kpolyakov.spb.ru

88. Считаем цифры

Алгоритмы и программирование, язык Python, 10 класс
88
Считаем цифры
начальное значение
счётчика
заголовок
цикла
условие
продолжения
count = 0
while n > 0 :
n = n // 10
count += 1
тело цикла
! Цикл с предусловием – проверка на входе в цикл!
К.Ю. Поляков, Е.А. Ерёмин, 2025
http://kpolyakov.spb.ru

89. Максимальная цифра числа

Алгоритмы и программирование, язык Python, 10 класс
89
Максимальная цифра числа
Задача. Определить максимальную цифру в
десятичной записи целого положительного числа,
записанного в переменную n.
n = int(input())
пока остались
M = -1
цифры
последняя while n > 0:
цифра
d = n % 10
if d > M:
? Что плохо!
поиск
M = d
максимума
n = n // 10
отсечь
print( M )
последнюю
цифру
К.Ю. Поляков, Е.А. Ерёмин, 2025
http://kpolyakov.spb.ru

90. Цикл с условием

Алгоритмы и программирование, язык Python, 10 класс
90
Цикл с условием
При известном количестве шагов:
k=0
while k < 10:
print ( "привет" )
k += 1
Зацикливание:
k=0
while k < 10:
print ( "привет" )
К.Ю. Поляков, Е.А. Ерёмин, 2025
http://kpolyakov.spb.ru

91. Сколько раз выполняется цикл?

Алгоритмы и программирование, язык Python, 10 класс
91
Сколько раз выполняется цикл?
a = 4; b = 6
while a < b: a += 1
2 раза
a=6
a = 4; b = 6
while a < b: a += b
1 раз
a = 10
a = 4; b = 6
while a > b: a += 1
0 раз
a=4
a = 4; b = 6
while a < b: b = a - b
1 раз
b = -2
a = 4; b = 6
while a < b: a -= 1
зацикливание
К.Ю. Поляков, Е.А. Ерёмин, 2025
http://kpolyakov.spb.ru

92. Задачи

Алгоритмы и программирование, язык Python, 10 класс
92
Задачи
«A»: Напишите программу, которая получает два целых числа
A и B (0 < A < B) и выводит квадраты всех натуральных
чисел в интервале от A до B.
Пример:
Введите два целых числа:
10 12
10*10=100
11*11=121
12*12=144
«B»: Напишите программу, которая получает два целых числа и
находит их произведение, не используя операцию
умножения. Учтите, что числа могут быть отрицательными.
Пример:
Введите два числа:
10 -15
10*(-15)=-150
К.Ю. Поляков, Е.А. Ерёмин, 2025
http://kpolyakov.spb.ru

93. Задачи

Алгоритмы и программирование, язык Python, 10 класс
93
Задачи
«C»: Ввести натуральное число N и вычислить сумму
всех чисел Фибоначчи, меньших N. Предусмотрите
защиту от ввода отрицательного числа N.
Пример:
Введите число N:
10000
Сумма 17709
К.Ю. Поляков, Е.А. Ерёмин, 2025
http://kpolyakov.spb.ru

94. Задачи-2

Алгоритмы и программирование, язык Python, 10 класс
94
Задачи-2
«A»: Ввести натуральное число и найти сумму его цифр.
Пример:
Введите натуральное число:
12345
Сумма цифр 15.
«B»: Ввести натуральное число и определить, верно ли, что в
его записи есть две одинаковые цифры, стоящие рядом.
Пример:
Введите натуральное число:
12342
Нет.
Пример:
Введите натуральное число:
12245
Да.
К.Ю. Поляков, Е.А. Ерёмин, 2025
http://kpolyakov.spb.ru

95. Задачи-2

Алгоритмы и программирование, язык Python, 10 класс
95
Задачи-2
«C»: Ввести натуральное число и определить, верно ли,
что в его записи есть две одинаковые цифры (не
обязательно стоящие рядом).
Пример:
Введите натуральное число:
12342
Да.
Пример:
Введите натуральное число:
12345
Нет.
К.Ю. Поляков, Е.А. Ерёмин, 2025
http://kpolyakov.spb.ru

96. Алгоритм Евклида

Алгоритмы и программирование, язык Python, 10 класс
96
Алгоритм Евклида
Алгоритм Евклида. Чтобы найти НОД двух натуральных
чисел, нужно вычитать из большего числа меньшее до
тех пор, пока они не станут равны. Это число и есть
НОД исходных чисел.
НОД(14,21) = НОД(14,7) = НОД(7, 7) = 7
пока a != b:
если a > b:
a -= b # a = a - b
иначе:
b -= a # b = b - a
while a != b:
if a > b:
a -= b
else:
b -= a
НОД(1998,2) = НОД(1996,2) = … = НОД(2, 2) = 2
К.Ю. Поляков, Е.А. Ерёмин, 2025
http://kpolyakov.spb.ru

97. Алгоритм Евклида

Алгоритмы и программирование, язык Python, 10 класс
97
Алгоритм Евклида
Модифицированный алгоритм Евклида. Заменять
большее число на остаток от деления большего на
меньшее до тех пор, пока меньшее не станет равно
нулю. Другое (ненулевое) число и есть НОД чисел.
НОД(1998,2) = НОД(0,2) = 2
пока a!=0
???: and b!=0:
если a > b:
a = a % b
иначе:
b = b % a
если a != 0:
вывести a
иначе:
вывести b
К.Ю. Поляков, Е.А. Ерёмин, 2025
? Какое условие?
? Как вывести
результат?
http://kpolyakov.spb.ru

98. Задачи

Алгоритмы и программирование, язык Python, 10 класс
98
Задачи
«3»: Ввести с клавиатуры два натуральных числа и найти их
НОД с помощью алгоритма Евклида.
Пример:
Введите два числа:
21 14
НОД(21,14)=7
«4»: Ввести с клавиатуры два натуральных числа и найти их
НОД с помощью модифицированного алгоритма
Евклида. Заполните таблицу:
a
64168
358853
6365133
17905514
549868978
b
82678
691042
11494962
23108855
298294835
НОД(a,b)
К.Ю. Поляков, Е.А. Ерёмин, 2025
http://kpolyakov.spb.ru

99. Задачи

Алгоритмы и программирование, язык Python, 10 класс
99
Задачи
«5»: Ввести с клавиатуры два натуральных числа и сравнить
количество шагов цикла для вычисления их НОД с
помощью обычного и модифицированного алгоритмов
Евклида.
Пример:
Введите два числа:
1998 2
НОД(1998,2)=2
Обычный алгоритм: 998
Модифицированный: 1
К.Ю. Поляков, Е.А. Ерёмин, 2025
http://kpolyakov.spb.ru

100. Цикл с постусловием

Алгоритмы и программирование, язык Python, 10 класс
100
Цикл с постусловием
Задача. Обеспечить ввод положительного числа в
переменную n.
бесконечный
цикл
while True:
print ( "Введите положительное число:" )
n = int ( input() )
if n > 0: break
тело цикла
условие
прервать
выхода
цикл
• при входе в цикл условие не проверяется
• цикл всегда выполняется хотя бы один раз
К.Ю. Поляков, Е.А. Ерёмин, 2025
http://kpolyakov.spb.ru

101. Цикл с переменной

Алгоритмы и программирование, язык Python, 10 класс
101
Цикл с переменной
Задача. Вывести 10 раз слово «Привет!».
? Можно ли сделать с циклом «пока»?
i=0
while i < 10 :
print("Привет!")
i += 1
Цикл с переменной:
for i in range(10) :
print("Привет!")
в диапазоне
[0,10)
! Не включая 10!
range(10) 0, 1, 2, 3, 4, 5, 6, 7, 8, 9
К.Ю. Поляков, Е.А. Ерёмин, 2025
http://kpolyakov.spb.ru

102. Цикл с переменной

Алгоритмы и программирование, язык Python, 10 класс
102
Цикл с переменной
Задача. Вывести все степени двойки от 21 до 210.
? Как сделать с циклом «пока»?
k=1
while k <= 10 :
print ( 2**k )
k += 1
Цикл с переменной:
for k in range(1,11) :
print ( 2**k )
в диапазоне
[1,11)
! Не включая 11!
range(1,11) 1, 2, 3, 4, 5, 6, 7, 8, 9, 10
К.Ю. Поляков, Е.А. Ерёмин, 2025
http://kpolyakov.spb.ru

103. Цикл с переменной: другой шаг

Алгоритмы и программирование, язык Python, 10 класс
103
Цикл с переменной: другой шаг
10,9,8,7,6,5,4,3,2,1
шаг
for k in range(10,0,-1) :
print ( k**2 )
? Что получится?
1,3,5,7,9
for k in range(1,11,2) :
print ( k**2 )
К.Ю. Поляков, Е.А. Ерёмин, 2025
1
9
25
49
81
100
81
64
49
36
25
16
9
4
1
http://kpolyakov.spb.ru

104. Сколько раз выполняется цикл?

Алгоритмы и программирование, язык Python, 10 класс
104
Сколько раз выполняется цикл?
a=1
for i in range( 3): a += 1
a= 4
a=1
for i in range( 3,1): a += 1
a= 1
a=1
for i in range( 1,3,-1): a += 1
a= 1
a=1
for i in range( 3,1,-1): a += 1
a= 3
К.Ю. Поляков, Е.А. Ерёмин, 2025
http://kpolyakov.spb.ru

105. Задачи

Алгоритмы и программирование, язык Python, 10 класс
105
Задачи
«A»: Найдите все пятизначные числа, которые при
делении на 133 дают в остатке 125, а при делении
на 134 дают в остатке 111.
«B»: Натуральное число называется числом
Армстронга, если сумма цифр числа, возведенных
в N-ную степень (где N – количество цифр в числе)
равна самому числу. Например, 153 = 13 + 53 + 33.
Найдите все трёхзначные Армстронга.
К.Ю. Поляков, Е.А. Ерёмин, 2025
http://kpolyakov.spb.ru

106. Задачи

Алгоритмы и программирование, язык Python, 10 класс
106
Задачи
«С»: Натуральное число называется автоморфным, если
оно равно последним цифрам своего квадрата.
Например, 252 = 625. Напишите программу, которая
получает натуральное число N и выводит на экран
все автоморфные числа, не превосходящие N.
Пример:
Введите N:
1000
1*1=1
5*5=25
6*6=36
25*25=625
76*76=5776
К.Ю. Поляков, Е.А. Ерёмин, 2025
http://kpolyakov.spb.ru

107. Вложенные циклы

Алгоритмы и программирование, язык Python, 10 класс
107
Вложенные циклы
Задача. Вывести все простые числа в диапазоне
от 2 до 1000.
сделать для n от 2 до 1000
если число n простое то
вывод n
нет делителей [2.. n-1]:
проверка в цикле!
? Что значит «простое число»?
for n in range(2, 1001):
if число n простое:
print( n )
К.Ю. Поляков, Е.А. Ерёмин, 2025
http://kpolyakov.spb.ru

108. Вложенные циклы

Алгоритмы и программирование, язык Python, 10 класс
108
Вложенные циклы
for n in range(2, 1001):
count = 0
for k in range(2,n):
if n % k == 0:
count += 1
if count == 0:
print( n )
К.Ю. Поляков, Е.А. Ерёмин, 2025
вложенный цикл
http://kpolyakov.spb.ru

109. Вложенные циклы

Алгоритмы и программирование, язык Python, 10 класс
109
Вложенные циклы
for i in range(1,4):
for k in range(1,4):
print( i, k )
? Как меняются переменные?
! Переменная внутреннего
цикла изменяется быстрее!
К.Ю. Поляков, Е.А. Ерёмин, 2025
1 1
1 2
1 3
2 1
2 2
2 3
3 1
3 2
3 3
http://kpolyakov.spb.ru

110. Вложенные циклы

Алгоритмы и программирование, язык Python, 10 класс
110
Вложенные циклы
for i in range(1,5):
for k in range(1,i+1):
print( i, k )
? Как меняются переменные?
! Переменная внутреннего
цикла изменяется быстрее!
К.Ю. Поляков, Е.А. Ерёмин, 2025
1 1
2 1
2 2
3 1
3 2
3 3
4 1
4 2
4 3
4 4
http://kpolyakov.spb.ru

111. Поиск простых чисел – как улучшить?

Алгоритмы и программирование, язык Python, 10 класс
111
Поиск простых чисел – как улучшить?
n k m, k m k 2 n k n
? Что плохо?
while k <= math.sqrt(n):

count = 0
k=2
Как ещё улучшить?
while k*k <= n :
if n % k == 0:
выйти из цикла
count += 1
while k*k <= n:
k += 1
if n % k == 0: break
k += 1
если вышли
if k*k > n:
по условию
print ( n )
?
К.Ю. Поляков, Е.А. Ерёмин, 2025
http://kpolyakov.spb.ru

112. Задачи

Алгоритмы и программирование, язык Python, 10 класс
112
Задачи
«A»: Напишите программу, которая получает натуральные
числа A и B (A<B) и выводит все простые числа в
интервале от A до B.
Пример:
Введите границы диапазона:
10 20
11 13 17 19
«B»: В магазине продается мастика в ящиках по 15 кг,
17 кг, 21 кг. Как купить ровно 185 кг мастики, не
вскрывая ящики? Сколькими способами можно это
сделать?
К.Ю. Поляков, Е.А. Ерёмин, 2025
http://kpolyakov.spb.ru

113. Задачи

Алгоритмы и программирование, язык Python, 10 класс
113
Задачи
«C»: Ввести натуральное число N и вывести все
натуральные числа, не превосходящие N и
делящиеся на каждую из своих цифр.
Пример:
Введите N:
15
1 2 3 4 5 6 7 8 9 11 12 15
§ 61.
К.Ю. Поляков, Е.А. Ерёмин, 2025
http://kpolyakov.spb.ru

114. Инвариант цикла

Алгоритмы и программирование, язык Python, 10 класс
114
Инвариант цикла
Инвариант цикла – это соотношение между значениями
переменных, которое остается справедливым после
завершения любого шага цикла.
«Программиста бьют по рукам, если он
посмеет написать оператор цикла, не
найдя перед этим его инварианта».
А.П. Ершов
! Цель – доказать правильность программы!
К.Ю. Поляков, Е.А. Ерёмин, 2025
http://kpolyakov.spb.ru

115. Инвариант цикла

Алгоритмы и программирование, язык Python, 10 класс
115
Инвариант цикла
n = int(input())
s = i**2
i = s = 0
while i != n :
s += 2*i + 1
i += 1
print( s )
s = i**2+2*i+1
= (i+1)**2
s = i**2
? Что вычисляем?
i = n
s = n**2
s = i**2
К.Ю. Поляков, Е.А. Ерёмин, 2025
http://kpolyakov.spb.ru

116. Быстрое возведение в степень

Алгоритмы и программирование, язык Python, 10 класс
116
Быстрое возведение в степень a ?
n
Задача – построить цикл с помощью инварианта.
Правила:
a a
k
k 1
a
при нечётных k
a a
k
2 k /2
при чётных k
a 7 a 6 [a] (a 2 )3 [a] (a 2 ) 2 [a 2 a] (a 4 )1 [a 2 a]
(a 4 ) 0 [a 4 a 2 a] [a 4 a 2 a]
a b p инвариант
n
k
! Задача – свести k к нулю!
К.Ю. Поляков, Е.А. Ерёмин, 2025
k 0 a p
n
http://kpolyakov.spb.ru

117. Быстрое возведение в степень

Алгоритмы и программирование, язык Python, 10 класс
117
Быстрое возведение в степень
a b p
n
k
b = a; k = n; p = 1
while k != 0:
if k % 2 == 0:
k /2
k
2
k = k // 2
b b
b = b*b
else:
k
k 1
b p b [a p ]
k = k-1
p = b*p
n
k
print( p )
a b p
можно изменить
? Как
начальные условия?
К.Ю. Поляков, Е.А. Ерёмин, 2025
http://kpolyakov.spb.ru

118. Задачи

Алгоритмы и программирование, язык Python, 10 класс
118
Задачи
«A»: Напишите программу, которая находит произведение
двух чисел, не используя операцию умножения. В
комментариях запишите инвариант цикла.
«B»: Напишите программу для возведения в степень (без
использования операции **) двумя способами:
простым (каждый раз умножая произведение на
исходное число) и с помощью быстрого алгоритма.
Определите количество шагов цикла, которое
необходимо в каждом случае для вычисления
значения 321123456.
К.Ю. Поляков, Е.А. Ерёмин, 2025
http://kpolyakov.spb.ru

119. Задачи

Алгоритмы и программирование, язык Python, 10 класс
119
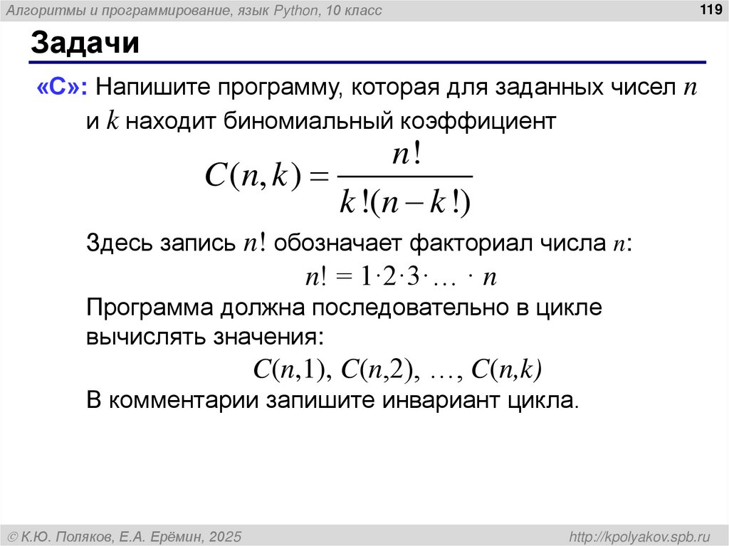
Задачи
«С»: Напишите программу, которая для заданных чисел n
и k находит биномиальный коэффициент
n!
C (n, k )
k !(n k !)
Здесь запись n! обозначает факториал числа n:
n! = 1·2·3·… · n
Программа должна последовательно в цикле
вычислять значения:
C(n,1), C(n,2), …, C(n,k)
В комментарии запишите инвариант цикла.
К.Ю. Поляков, Е.А. Ерёмин, 2025
http://kpolyakov.spb.ru

120. Программирование на языке Python

120
Программирование
на языке Python
Работа с файлами
К.Ю. Поляков, Е.А. Ерёмин, 2025
http://kpolyakov.spb.ru

121. Какие бывают файлы?

Алгоритмы и программирование, язык Python, 10 класс
121
Какие бывают файлы?
файлы
текстовые
«plain text»:
• для чтения человеком
• текст, разбитый на строки;
• из специальных символов
только символы перехода
на новую строку
двоичные
• любые символы
• рисунки, звуки, видео, …
12
123
1234
К.Ю. Поляков, Е.А. Ерёмин, 2025
http://kpolyakov.spb.ru

122. Принцип сэндвича

Алгоритмы и программирование, язык Python, 10 класс
122
Принцип сэндвича
хлеб
начинка
хлеб
файловые переменныеуказатели
открыть файл
работа с файлом
закрыть файл
по умолчанию – на
чтение (режим "r")
Fin = open ( "input.txt" )
Fout = open ( "output.txt", "w" )
# здесь работаем с файлами
Fin.close()
"r" - чтение
Fout.close()
"w" – запись
"a" – добавление
К.Ю. Поляков, Е.А. Ерёмин, 2025
http://kpolyakov.spb.ru

123. Ввод данных

Алгоритмы и программирование, язык Python, 10 класс
123
Ввод данных
Fin = open( "input.txt" )
Чтение строки:
s = Fin.readline()
# "1 2"
Чтение строки и разбивка по пробелам:
s = Fin.readline().split()
# ["1","2"]
Чтение целых чисел:
s = Fin.readline().split()
a, b = int(s[0]), int(s[1])
# ["1","2"]
или так:
a, b = [int(x) for x in s]
или так:
a, b = map( int, s )
К.Ю. Поляков, Е.А. Ерёмин, 2025
http://kpolyakov.spb.ru

124. Вывод данных в файл

Алгоритмы и программирование, язык Python, 10 класс
124
Вывод данных в файл
a=1
b=2
Fout = open( "output.txt", "w" )
Fout.write ( f"{a} + {b} = {a+b}\n" )
Fout.close()
! Все данные преобразовать в строку!
a=1
b=2
Fout = open( "output.txt", "w" )
print( f"{a} + {b} = {a+b}", file = Fout )
Fout.close()
не надо
"\n"
К.Ю. Поляков, Е.А. Ерёмин, 2025
http://kpolyakov.spb.ru

125. Чтение неизвестного количества данных

Алгоритмы и программирование, язык Python, 10 класс
125
Чтение неизвестного количества данных
Задача. В файле записано в столбик неизвестное
количество чисел. Найти их сумму.
пока не конец файла
прочитать число из файла
добавить его к сумме
Fin = open ( "input.txt" )
summa = 0
если конец файла,
while True:
вернёт пустую строку
s = Fin.readline()
if not s: break
summa += int(s)
Fin.close()
К.Ю. Поляков, Е.А. Ерёмин, 2025
http://kpolyakov.spb.ru

126. Чтение неизвестного количества данных

Алгоритмы и программирование, язык Python, 10 класс
126
Чтение неизвестного количества данных
Задача. В файле записано в столбик неизвестное
количество чисел. Найти их сумму.
summa = 0
Fin = open ( "input.txt" )
lst = Fin.readlines()
for s in lst:
прочитать все строки в
summa += int(s)
список строк
Fin.close()
К.Ю. Поляков, Е.А. Ерёмин, 2025
http://kpolyakov.spb.ru

127. Чтение неизвестного количества данных

Алгоритмы и программирование, язык Python, 10 класс
127
Чтение неизвестного количества данных
Задача. В файле записано в столбик неизвестное
количество чисел. Найти их сумму.
summa = 0
with open ( "input.txt" ) as Fin:
for s in Fin:
summa += int(s)
или так:
summa = 0
for s in open ( "input.txt" ):
summa += int(s)
! Не нужно закрывать файл!
К.Ю. Поляков, Е.А. Ерёмин, 2025
http://kpolyakov.spb.ru

128. Задачи

Алгоритмы и программирование, язык Python, 10 класс
128
Задачи
«A»: Напишите программу, которая находит среднее
арифметическое всех чисел, записанных в файле в
столбик, и выводит результат в другой файл.
«B»: Напишите программу, которая находит минимальное и
максимальное среди чётных положительных чисел,
записанных в файле, и выводит результат в другой файл.
Учтите, что таких чисел может вообще не быть.
«C»: В файле в столбик записаны целые числа, сколько их –
неизвестно. Напишите программу, которая определяет
длину самой длинной цепочки идущих подряд одинаковых
чисел и выводит результат в другой файл.
К.Ю. Поляков, Е.А. Ерёмин, 2025
http://kpolyakov.spb.ru

129. Обработка массивов

Алгоритмы и программирование, язык Python, 10 класс
129
Обработка массивов
Задача. В файле записаны в столбик целые числа.
Вывести в другой текстовый файл те же числа,
отсортированные в порядке возрастания.
? В чем отличие от предыдущей задачи?
сортировки нужно удерживать все элементы в
! Для
памяти одновременно.
К.Ю. Поляков, Е.А. Ерёмин, 2025
http://kpolyakov.spb.ru

130. Обработка массивов

Алгоритмы и программирование, язык Python, 10 класс
130
Обработка массивов
Ввод массива (подробно):
with open("input.txt") as Fin:
A = []
while True:
s = Fin.readline()
if not s: break
A.append ( int(s) )
Ввод в стиле Python:
A = [ int(s)
for s in open("input.txt")]
Сортировка:
A.sort()
К.Ю. Поляков, Е.А. Ерёмин, 2025
http://kpolyakov.spb.ru

131. Обработка массивов

Алгоритмы и программирование, язык Python, 10 класс
131
Обработка массивов
Вывод результата:
Fout = open ( "output.txt", "w" )
Fout.write ( str(A) )
[1, 2, 3]
Fout.close()
или так:
for x in A:
Fout.write ( str(x)+"\n" )
1
2
3
или так:
for x in A:
Fout.write ( f"{x:4d}" )
1
К.Ю. Поляков, Е.А. Ерёмин, 2025
2
3
http://kpolyakov.spb.ru

132. Задачи

Алгоритмы и программирование, язык Python, 10 класс
132
Задачи
«A»: В файле в столбик записаны числа. Отсортировать их по
возрастанию последней цифры и записать в другой файл.
«B»: В файле в столбик записаны числа. Отсортировать их по
возрастанию суммы цифр и записать в другой файл.
Используйте функцию, которая вычисляет сумму цифр
числа.
«C»: В двух файлах записаны отсортированные по возрастанию
массивы неизвестной длины. Объединить их и записать
результат в третий файл. Полученный массив также
должен быть отсортирован по возрастанию.
К.Ю. Поляков, Е.А. Ерёмин, 2025
http://kpolyakov.spb.ru

133. Обработка строк

Алгоритмы и программирование, язык Python, 10 класс
133
Обработка строк
Задача. В файле записано данные о собаках: в каждой
строчке кличка собаки, ее возраст и порода:
Мухтар 4 немецкая овчарка
Вывести в другой файл сведения о собаках, которым
меньше 5 лет.
пока не конец файла Fin
прочитать строку из файла Fin
разобрать строку – выделить возраст
если возраст < 5 то
записать строку в файл Fout
К.Ю. Поляков, Е.А. Ерёмин, 2025
http://kpolyakov.spb.ru

134. Чтение данных из файла

Алгоритмы и программирование, язык Python, 10 класс
134
Чтение данных из файла
Чтение одной строки:
s = Fin.readline()
Разбивка по пробелам:
data = s.split()
Выделение возраста:
sAge = data[1]
age = int ( sAge )
Кратко всё вместе:
s = Fin.readline()
age = int ( s.split()[1] )
К.Ю. Поляков, Е.А. Ерёмин, 2025
http://kpolyakov.spb.ru

135. Обработка строк

Алгоритмы и программирование, язык Python, 10 класс
135
Обработка строк
Полная программа:
Fin = open ( "input.txt" )
Fout = open ( "output.txt", "w" )
while True:
s = Fin.readline()
if not s: break
age = int ( s.split()[1] )
if age < 5:
Fout.write ( s )
Fin.close()
Fout.close()
К.Ю. Поляков, Е.А. Ерёмин, 2025
http://kpolyakov.spb.ru

136. Обработка строк

Алгоритмы и программирование, язык Python, 10 класс
136
Обработка строк
или так:
lst = Fin.readlines()
for s in lst:
age = int ( s.split()[1] )
if age < 5:
Fout.write ( s )
или так:
for s in open ( "input.txt" ):
age = int ( s.split()[1] )
if age < 5:
Fout.write ( s )
К.Ю. Поляков, Е.А. Ерёмин, 2025
http://kpolyakov.spb.ru

137. Задачи

Алгоритмы и программирование, язык Python, 10 класс
137
Задачи
«A»: В файле записаны данные о результатах сдачи экзамена.
Каждая строка содержит фамилию, имя и количество
баллов, разделенные пробелами:
<Фамилия> <Имя> <Количество баллов>
Вывести в другой файл фамилии и имена тех учеников,
которые получили больше 80 баллов.
«B»: В предыдущей задаче добавить к полученному списку
нумерацию, сократить имя до одной буквы и поставить
перед фамилией:
П. Иванов
И. Петров
...
К.Ю. Поляков, Е.А. Ерёмин, 2025
http://kpolyakov.spb.ru

138. Задачи

Алгоритмы и программирование, язык Python, 10 класс
138
Задачи
«C»: В файле записаны данные о результатах сдачи экзамена.
Каждая строка содержит фамилию, имя и количество
баллов, разделенные пробелами:
<Фамилия> <Имя> <Количество баллов>
Вывести в другой файл данные учеников, которые
получили больше 80 баллов. Список должен быть
отсортирован по убыванию балла. Формат выходных
данных:
П. Иванов 98
И. Петров 96
...
К.Ю. Поляков, Е.А. Ерёмин, 2025
http://kpolyakov.spb.ru

139. Программирование на языке Python

139
Программирование
на языке Python
Процедуры
К.Ю. Поляков, Е.А. Ерёмин, 2025
http://kpolyakov.spb.ru

140. Методы проектирования программ

Алгоритмы и программирование, язык Python, 10 класс
140
Методы проектирования программ
«Сверху вниз» (последовательное уточнение)
Задача
Подзадача 1
1.1
1.2
Подзадача 2
2.1
2.2
Подзадача 3
2.3
3.1
3.2
30-40 строк каждая
К.Ю. Поляков, Е.А. Ерёмин, 2025
http://kpolyakov.spb.ru

141. Методы проектирования программ

Алгоритмы и программирование, язык Python, 10 класс
141
Методы проектирования программ
«Сверху вниз» (последовательное уточнение)
сначала задача решается «в целом»
легко распределить работу
легче отлаживать программу (всегда есть
полный работающий вариант)
в нескольких подзадачах может потребоваться
решение одинаковых подзадач нижнего уровня
быстродействие не известно до последнего
этапа (определяется нижним уровнем)
К.Ю. Поляков, Е.А. Ерёмин, 2025
http://kpolyakov.spb.ru

142. Методы проектирования программ

Алгоритмы и программирование, язык Python, 10 класс
142
Методы проектирования программ
«Снизу вверх» (восходящее)
Задача
Подзадача 1
1.1
1.2
Подзадача 2
2.1
2.2
Подзадача 3
2.3
3.1
3.2
библиотека функций
К.Ю. Поляков, Е.А. Ерёмин, 2025
http://kpolyakov.spb.ru

143. Методы проектирования программ

Алгоритмы и программирование, язык Python, 10 класс
143
Методы проектирования программ
«Снизу вверх» (восходящее)
нет дублирования
сразу видно быстродействие
сложно распределять работу
сложнее отлаживать (увеличение числа связей)
плохо видна задача «в целом», может быть
нестыковка на последнем этапе
!
Почти всегда используют оба подхода!
К.Ю. Поляков, Е.А. Ерёмин, 2025
http://kpolyakov.spb.ru

144. Зачем нужны процедуры?

Алгоритмы и программирование, язык Python, 10 класс
144
Зачем нужны процедуры?
print ( "Ошибка программы" )
много раз!
Процедура:
define
определить
def Error():
print( "Ошибка программы" )
n = int ( input() )
if n < 0:
вызов
Error()
процедуры
К.Ю. Поляков, Е.А. Ерёмин, 2025
http://kpolyakov.spb.ru

145. Что такое процедура?

Алгоритмы и программирование, язык Python, 10 класс
145
Что такое процедура?
Процедура – вспомогательный алгоритм, который
выполняет некоторые действия.
• текст (расшифровка) процедуры записывается
до её вызова в основной программе
• в программе может быть много процедур
• чтобы процедура заработала, нужно вызвать её по
имени из основной программы или из другой
процедуры
К.Ю. Поляков, Е.А. Ерёмин, 2025
http://kpolyakov.spb.ru

146. Процедура с параметрами

Алгоритмы и программирование, язык Python, 10 класс
146
Процедура с параметрами
Задача. Вывести на экран запись целого числа (0..255) в
8-битном двоичном коде.
много раз!
Алгоритм:
178 101100102
? Как вывести первую цифру?
7
6 5 4
3 2 1
0
n:= 1 0 1 1 0 0 1 02
n // 128
разряды
n % 128
? Как вывести вторую цифру?
К.Ю. Поляков, Е.А. Ерёмин, 2025
n1 // 64
http://kpolyakov.spb.ru

147. Процедура с параметрами

Алгоритмы и программирование, язык Python, 10 класс
147
Процедура с параметрами
Задача. Вывести на экран запись целого числа (0..255) в
8-битном двоичном коде.
Решение:
n
k
вывод
k = 128
178
128
1
while k > 0:
print ( n // k,
end = "" )
n=n%k
k = k // 2
178 10110010
зависит
! Результат
от n!
К.Ю. Поляков, Е.А. Ерёмин, 2025
50
50
18
64
32
16
0
1
1
2
2
2
8
4
2
0
0
1
0
0
1
0
0
http://kpolyakov.spb.ru

148. Процедура с параметрами

Алгоритмы и программирование, язык Python, 10 класс
148
Процедура с параметрами
Параметры – данные, изменяющие
работу процедуры.
def printBin( n ):
k = 128
while k > 0:
локальная
переменная
print ( n // k, end = "" )
n = n % k;
k = k // 2
printBin ( 99 )
Несколько параметров:
значение параметра
(аргумент)
def printSred( a, b ):
print ( (a + b)/2 )
К.Ю. Поляков, Е.А. Ерёмин, 2025
http://kpolyakov.spb.ru

149. Локальные и глобальные переменные

Алгоритмы и программирование, язык Python, 10 класс
149
Локальные и глобальные переменные
глобальная
переменная
локальная
переменная
a=5
def qq():
a=1
print ( a ) 1
qq()
print ( a ) 5
a=5
5
def qq():
print ( a )
qq()
К.Ю. Поляков, Е.А. Ерёмин, 2025
a=5
def qq():
global a
a=1
qq()
print ( a )
работаем с
глобальной
переменной
1
http://kpolyakov.spb.ru

150. Неправильная процедура

Алгоритмы и программирование, язык Python, 10 класс
150
Неправильная процедура
x = 5; y = 10
def xSum():
print ( x+y )
xSum()
? Что плохо?
def xSum():
print ( x+y )
1) процедура связана с глобальными переменными,
нельзя перенести в другую программу
2) печатает только сумму x и y, нельзя напечатать
сумму других переменных или сумму x*y и 3x
? Как исправить?
К.Ю. Поляков, Е.А. Ерёмин, 2025
передавать
данные через
параметры
http://kpolyakov.spb.ru

151. Правильная процедура

Алгоритмы и программирование, язык Python, 10 класс
151
Правильная процедура
Глобальные:
x
y
5
10
z
w
17
3
def Sum2(a, b):
print ( a+b )
x = 5; y = 10
Sum2( x, y )
z=17; w=3
Sum2( z, w )
Sum2( z+x, y*w )
Локальные:
a
b
17
22
5
10
30
3
15
20
52
1) процедура не зависит от глобальных
переменных
2) легко перенести в другую программу
3) печатает сумму любых выражений
К.Ю. Поляков, Е.А. Ерёмин, 2025
http://kpolyakov.spb.ru

152. Задачи

Алгоритмы и программирование, язык Python, 10 класс
152
Задачи
«A»: Напишите процедуру, которая принимает параметр –
натуральное число N – и выводит на экран линию из N
символов '–'.
Пример:
Введите N:
10
---------«B»: Напишите процедуру, которая выводит на экран в
столбик все цифры переданного ей числа, начиная с
первой.
Пример:
Введите натуральное число:
1234
1
2
3
4
К.Ю. Поляков, Е.А. Ерёмин, 2025
http://kpolyakov.spb.ru

153. Задачи

Алгоритмы и программирование, язык Python, 10 класс
153
Задачи
«C»: Напишите процедуру, которая выводит на экран
запись переданного ей числа в римской системе
счисления.
Пример:
Введите натуральное число:
2013
MMXIII
К.Ю. Поляков, Е.А. Ерёмин, 2025
http://kpolyakov.spb.ru

154. Программирование на языке Python

154
Программирование
на языке Python
Функции
К.Ю. Поляков, Е.А. Ерёмин, 2025
http://kpolyakov.spb.ru

155. Что такое функция?

Алгоритмы и программирование, язык Python, 10 класс
155
Что такое функция?
Функция – это вспомогательный алгоритм, который
возвращает значение-результат (число, символ или
объект другого типа).
s = input()
n = int( s )
x = randint( 10, 20 )
К.Ю. Поляков, Е.А. Ерёмин, 2025
http://kpolyakov.spb.ru

156. Что такое функция?

Алгоритмы и программирование, язык Python, 10 класс
156
Что такое функция?
Задача. Написать функцию, которая вычисляет младшую
цифру числа (разряд единиц).
число
1234
lastDigit
последняя цифра
4
def lastDigit( n ):
d = n % 10
результат работы
функции – значение d
return d
передача
результата
К.Ю. Поляков, Е.А. Ерёмин, 2025
# вызов функции
k = lastDigit( 1234 )
print( k )
http://kpolyakov.spb.ru

157. Сумма цифр числа

Алгоритмы и программирование, язык Python, 10 класс
157
Сумма цифр числа
Задача. Написать
функцию, которая
вычисляет сумму
цифр числа.
def sumDigits( n ):
s=0
while n!= 0:
s += n % 10
передача
n = n // 10
результата
return s
# основная программа
sumDigits(12345)
? Что плохо?
# сохранить в переменной
n = sumDigits(12345)
# сразу вывод на экран
print ( sumDigits(12345) )
К.Ю. Поляков, Е.А. Ерёмин, 2025
http://kpolyakov.spb.ru

158. Использование функций

Алгоритмы и программирование, язык Python, 10 класс
158
Использование функций
x = 2*sumDigits( n+5 )
z = sumDigits( k ) + sumDigits( m )
if sumDigits( n ) % 2 == 0:
print ( "Сумма цифр чётная" )
print ( "Она равна", sumDigits( n ) )
! Функция, возвращающая целое число, может
использоваться везде, где и целая величина!
Одна функция вызывает другую:
def middle ( a, b, c ):
mi = min ( a, b, c )
ma = max ( a, b, c )
return a + b + c - mi - ma
К.Ю. Поляков, Е.А. Ерёмин, 2025
вызываются
min и max
? Что вычисляет?
http://kpolyakov.spb.ru

159. Задачи

Алгоритмы и программирование, язык Python, 10 класс
159
Задачи
«A»: Напишите функцию, которая определяет количество
цифр переданного ей числа.
Пример:
Введите натуральное число:
123
Количество цифр числа 123 равно 3.
«B»: Напишите функцию, которая находит наибольший
общий делитель двух натуральных чисел.
Пример:
Введите два натуральных числа:
7006652 112307574
НОД(7006652,112307574) = 1234.
К.Ю. Поляков, Е.А. Ерёмин, 2025
http://kpolyakov.spb.ru

160. Задачи

Алгоритмы и программирование, язык Python, 10 класс
160
Задачи
«C»: Напишите функцию, которая «переворачивает»
число, то есть возвращает число, в котором цифры
стоят в обратном порядке.
Пример:
Введите натуральное число:
1234
После переворота: 4321.
К.Ю. Поляков, Е.А. Ерёмин, 2025
http://kpolyakov.spb.ru

161. Как вернуть несколько значений?

Алгоритмы и программирование, язык Python, 10 класс
161
Как вернуть несколько значений?
def divmod ( x, y ):
d = x // y
d – частное,
m=x%y
m – остаток
return d, m
a, b = divmod ( 7, 3 )
print ( a, b )
# 2 1
q = divmod ( 7, 3 )
print ( q )
# (2, 1)
q[0]
К.Ю. Поляков, Е.А. Ерёмин, 2025
кортеж – набор
элементов
q[1]
http://kpolyakov.spb.ru

162. Задачи

Алгоритмы и программирование, язык Python, 10 класс
162
Задачи
«A»: Напишите функцию, которая переставляет три
переданные ей числа в порядке возрастания.
Пример:
Введите три натуральных числа:
10 15 5
5 10 15
«B»: Напишите функцию, которая сокращает дробь вида
M/N.
Пример:
Введите числитель и знаменатель дроби:
25 15
После сокращения: 5/3
К.Ю. Поляков, Е.А. Ерёмин, 2025
http://kpolyakov.spb.ru

163. Задачи

Алгоритмы и программирование, язык Python, 10 класс
163
Задачи
«C»: Напишите функцию, которая вычисляет
наибольший общий делитель и наименьшее общее
кратное двух натуральных чисел.
Пример:
Введите два натуральных числа:
10 15
НОД(10,15)=5
НОК(10,15)=30
К.Ю. Поляков, Е.А. Ерёмин, 2025
http://kpolyakov.spb.ru

164. Логические функции

Алгоритмы и программирование, язык Python, 10 класс
164
Логические функции
Логическая функция – это функция, возвращающая
логическое значение (True/False).
def even(n):
if n % 2 == 0:
return True
else:
return False
def even(n):
return (n % 2 == 0)
k = int( input() )
if even( k ):
print( "Число", k, "чётное." )
else:
print( "Число", k, "нечётное." )
К.Ю. Поляков, Е.А. Ерёмин, 2025
http://kpolyakov.spb.ru

165. Логические функции

Алгоритмы и программирование, язык Python, 10 класс
165
Логические функции
Задача. Найти все простые числа в диапазоне
от 2 до 1000.
for i in range(2,1001):
if i
isPrime(i)
- простое :
print ( i )
функция,
возвращающая
логическое значение
(True/False)
К.Ю. Поляков, Е.А. Ерёмин, 2025
http://kpolyakov.spb.ru

166. Функция: простое число или нет?

Алгоритмы и программирование, язык Python, 10 класс
166
Функция: простое число или нет?
def isPrime ( n ):
for d in range(2,n):
if n % d == 0:
return False
return True
нет ни одного
? Что плохо?
К.Ю. Поляков, Е.А. Ерёмин, 2025
делителя
http://kpolyakov.spb.ru

167. Функция: простое число или нет?

Алгоритмы и программирование, язык Python, 10 класс
167
Функция: простое число или нет?
n a b, a b a n
Пусть a n Тогда b n a b n .
! Перебор до квадратного корня!
def isPrime ( n ):
for d in range(2, round(n**0.5)+1
round(n**0.5)+1 ):
if n % d == 0:
return False
return True
? Что с числами < 2?
К.Ю. Поляков, Е.А. Ерёмин, 2025
http://kpolyakov.spb.ru

168. Функция: простое число или нет?

Алгоритмы и программирование, язык Python, 10 класс
168
Функция: простое число или нет?
! Только с целыми числами!
d n d d n
def isPrime ( n ):
d=2
while d*d <= n and n % d != 0:
d += 1
if d*d > n:
return (d*d > n)
return True
else:
return False
К.Ю. Поляков, Е.А. Ерёмин, 2025
http://kpolyakov.spb.ru

169. Логические функции: использование

Алгоритмы и программирование, язык Python, 10 класс
169
Логические функции: использование
! Функция, возвращающая логическое значение,
может использоваться везде, где и логическая
величина!
n = int ( input() )
while isPrime(n):
print ( n, "– простое число" )
n = int ( input() )
К.Ю. Поляков, Е.А. Ерёмин, 2025
http://kpolyakov.spb.ru

170. Задачи

Алгоритмы и программирование, язык Python, 10 класс
170
Задачи
«A»: Напишите логическую функцию, которая
определяет, является ли переданное ей число
совершенным, то есть, равно ли оно сумме своих
делителей, меньших его самого.
Пример:
Введите натуральное число:
28
Число 28 совершенное.
Пример:
Введите натуральное число:
29
Число 29 не совершенное.
К.Ю. Поляков, Е.А. Ерёмин, 2025
http://kpolyakov.spb.ru

171. Задачи

Алгоритмы и программирование, язык Python, 10 класс
171
Задачи
«B»: Напишите логическую функцию, которая
определяет, являются ли два переданные ей числа
взаимно простыми, то есть, не имеющими общих
делителей, кроме 1.
Пример:
Введите два натуральных числа:
28 15
Числа 28 и 15 взаимно простые.
Пример:
Введите два натуральных числа:
28 16
Числа 28 и 16 не взаимно простые.
К.Ю. Поляков, Е.А. Ерёмин, 2025
http://kpolyakov.spb.ru

172. Задачи

Алгоритмы и программирование, язык Python, 10 класс
172
Задачи
«С»: Простое число называется гиперпростым, если любое
число, получающееся из него откидыванием нескольких
цифр, тоже является простым. Например, число 733 –
гиперпростое, так как и оно само, и числа 73 и 7 –
простые. Напишите логическую функцию, которая
определяет, верно ли, что переданное ей число –
гиперпростое. Используйте уже готовую функцию
isPrime, которая приведена в учебнике.
Пример:
Введите натуральное число:
733
Число 733 гиперпростое.
Пример:
Введите натуральное число:
19
Число 19 не гиперпростое.
К.Ю. Поляков, Е.А. Ерёмин, 2025
http://kpolyakov.spb.ru

173. Программирование на языке Python

173
Программирование
на языке Python
Рекурсия
К.Ю. Поляков, Е.А. Ерёмин, 2025
http://kpolyakov.spb.ru

174. Что такое рекурсия?

Алгоритмы и программирование, язык Python, 10 класс
174
Что такое рекурсия?
У попа была собака, он её любил,
Она съела кусок мяса, он её убил,
В землю закопал,
Надпись написал:
У попа была собака, он её любил,
Она съела кусок мяса, он её убил,
В землю закопал,
Надпись написал:

К.Ю. Поляков, Е.А. Ерёмин, 2025
http://kpolyakov.spb.ru

175. Что такое рекурсия?

Алгоритмы и программирование, язык Python, 10 класс
175
Что такое рекурсия?
Натуральные числа:
• 1 – натуральное число
• если n – натуральное число,
то n 1 – натуральное число
индуктивное
определение
Рекурсия — это способ определения множества
объектов через само это множество на основе
заданных простых базовых случаев.
Числа Фибоначчи:
• F1 F2 1
• Fn Fn 1 Fn 2 при n 2
1, 1, 2, 3, 5, 8, 13, 21, 34, …
К.Ю. Поляков, Е.А. Ерёмин, 2025
http://kpolyakov.spb.ru

176. Фракталы

Алгоритмы и программирование, язык Python, 10 класс
176
Фракталы
Фракталы – геометрические фигуры, обладающие
самоподобием.
Треугольник Серпинского:
К.Ю. Поляков, Е.А. Ерёмин, 2025
http://kpolyakov.spb.ru

177. Фракталы

Алгоритмы и программирование, язык Python, 10 класс
177
Фракталы
Снежинка Коха:
Кривая Дракона:
Множество Мандельброта:
К.Ю. Поляков, Е.А. Ерёмин, 2025
Множество Жулиа:
http://kpolyakov.spb.ru

178. Ханойские башни

Алгоритмы и программирование, язык Python, 10 класс
178
Ханойские башни
1
2
3
• за один раз переносится один диск
• класть только меньший диск на больший
• третий стержень вспомогательный
перенести (n, 1, 3)
перенести (n-1, 1, 2)
1 -> 3
перенести (n-1, 2, 3)
К.Ю. Поляков, Е.А. Ерёмин, 2025
http://kpolyakov.spb.ru

179. Ханойские башни – процедура

Алгоритмы и программирование, язык Python, 10 класс
179
Ханойские башни – процедура
сколько
откуда
куда
номер
def Hanoi ( n, k, m ): вспомогательного
рекурсия p = 6 - k - m
стержня (1+2+3=6!)
Hanoi ( n-1, k, p )
print ( k, "->", m )
Hanoi ( n-1, p, m )
рекурсия
? Что плохо?
! Рекурсия никогда не остановится!
К.Ю. Поляков, Е.А. Ерёмин, 2025
http://kpolyakov.spb.ru

180. Ханойские башни – процедура

Алгоритмы и программирование, язык Python, 10 класс
180
Ханойские башни – процедура
Рекурсивная процедура (функция) — это процедура
(функция), которая вызывает сама себя напрямую или
через другие процедуры и функции.
def Hanoi ( n, k, m ):
if n == 0: return
p=6-k-m
Hanoi ( n-1, k, p )
print ( k, "->", m )
Hanoi ( n-1, p, m )
условие выхода из
рекурсии
# основная программа
Hanoi( 4, 1, 3 )
К.Ю. Поляков, Е.А. Ерёмин, 2025
http://kpolyakov.spb.ru

181. Вычисление суммы цифр числа

Алгоритмы и программирование, язык Python, 10 класс
181
Вычисление суммы цифр числа
Задача. Написать рекурсивную функцию, которая
вычисляет сумму цифр числа.
s = sumDigits( 1234 )
1
2
3
4
n
sumDigits( 123 ) + 4
n // 10
n % 10
sumDigits( n )= sumDigits( n // 10 )+(n % 10)
sumDigits( n )= n для n < 10
К.Ю. Поляков, Е.А. Ерёмин, 2025
? Это всё?
http://kpolyakov.spb.ru

182. Вычисление суммы цифр числа

Алгоритмы и программирование, язык Python, 10 класс
182
Вычисление суммы цифр числа
последняя
цифра
def sumDigits ( n ):
if n < 10: return n
d = n % 10
s = d + sumDigits ( n // 10 )
return s
рекурсивный вызов
? Где условие окончания рекурсии?
sumDigits( 1234 )
4 + sumDigits( 123 )
4 + 3 + sumDigits( 12 )
4 + 3 + 2 + sumDigits( 1 )
4 + 3 + 2 + 1
К.Ю. Поляков, Е.А. Ерёмин, 2025
http://kpolyakov.spb.ru

183. Вычисление суммы цифр числа

Алгоритмы и программирование, язык Python, 10 класс
183
Вычисление суммы цифр числа
sumDigits ( 123 )
d=3
s = 3 + sumDigits ( 12 )
sumDigits ( 12 )
d=2
s = 2 + sumDigits ( 1 )
sumDigits ( 1 )
return 1
return 6
К.Ю. Поляков, Е.А. Ерёмин, 2025
return 3
http://kpolyakov.spb.ru

184. Вывод двоичного кода числа

Алгоритмы и программирование, язык Python, 10 класс
184
Вывод двоичного кода числа
Задача. Написать рекурсивную процедуру, которая
выводит двоичную запись числа.
условие окончания
def printBin ( n ):
рекурсии
if n < 2:
print( n, end = "" )
напечатать все
else:
цифры, кроме
последней
printBin ( n // 2 )
print ( n % 2, end = "" )
printBin(
12))
printBin(
printBin(
49))
printBin(
printBin( 19 )
10011
К.Ю. Поляков, Е.А. Ерёмин, 2025
вывести
последнюю цифру
? Как без рекурсии?
http://kpolyakov.spb.ru

185. Алгоритм Евклида

Алгоритмы и программирование, язык Python, 10 класс
185
Алгоритм Евклида
Алгоритм Евклида. Чтобы найти НОД двух натуральных
чисел, нужно вычитать из большего числа меньшее до
тех пор, пока меньшее не станет равно нулю. Тогда
второе число и есть НОД исходных чисел.
def NOD ( a, b ):
if a == 0 or b == 0:
условие окончания
рекурсии
return a + b;
if a > b:
return NOD( a - b, b )
else:
return NOD( a, b – a )
рекурсивные вызовы
К.Ю. Поляков, Е.А. Ерёмин, 2025
http://kpolyakov.spb.ru

186. Задачи

Алгоритмы и программирование, язык Python, 10 класс
186
Задачи
«A»: Напишите рекурсивную функцию, которая
вычисляет НОД двух натуральных чисел, используя
модифицированный алгоритм Евклида.
Пример:
Введите два натуральных числа:
7006652 112307574
НОД(7006652,112307574)=1234.
«B»: Напишите рекурсивную функцию, которая
раскладывает число на простые сомножители.
Пример:
Введите натуральное число:
378
378 = 2*3*3*3*7
К.Ю. Поляков, Е.А. Ерёмин, 2025
http://kpolyakov.spb.ru

187. Задачи

Алгоритмы и программирование, язык Python, 10 класс
187
Задачи
«C»: Дано натуральное число N. Требуется получить и
вывести на экран количество всех возможных
различных способов представления этого числа в
виде суммы натуральных чисел (то есть, 1 + 2 и 2 + 1
– это один и тот же способ разложения числа 3).
Решите задачу с помощью рекурсивной функции.
Пример:
Введите натуральное число:
4
Количество разложений: 4.
К.Ю. Поляков, Е.А. Ерёмин, 2025
http://kpolyakov.spb.ru

188. Как работает рекурсия?

Алгоритмы и программирование, язык Python, 10 класс
188
Как работает рекурсия?
Факториал:
1, N 1
N !
N ( N 1)!, N 1
def Fact(N):
print ( ">", N )
if N <= 1: F = 1
else:
F = N * Fact ( N – 1 )
print ( "<", N )
return F
> N=3
> N=2
> N=1
< N=1
< N=2
< N=3
? Как сохранить состояние функции перед
рекурсивным вызовом?
К.Ю. Поляков, Е.А. Ерёмин, 2025
http://kpolyakov.spb.ru

189. Стек

Алгоритмы и программирование, язык Python, 10 класс
189
Стек
Стек – область памяти, в которой хранятся локальные
переменные и адреса возврата.
SP
значение
параметра
адрес
возврата
SP
Fact(3)
3
A
локальная
переменная
F
SP
Fact(2)
3
A
F
2
AF
F
SP
Fact(1)
3
A
К.Ю. Поляков, Е.А. Ерёмин, 2025
F
2
AF
F
1
AF
F
http://kpolyakov.spb.ru

190. Рекурсия – «за» и «против»

Алгоритмы и программирование, язык Python, 10 класс
190
Рекурсия – «за» и «против»
• с каждым новым вызовом расходуется память в стеке
(возможно переполнение стека)
• затраты на выполнение служебных операций при
рекурсивном вызове
программа становится более короткой и понятной
возможно переполнение стека
замедление работы
! Любой рекурсивный алгоритм можно заменить
нерекурсивным!
def Fact ( n ):
f=1
for i in range(2,n+1):
итерационный
f *= i
алгоритм
return f
К.Ю. Поляков, Е.А. Ерёмин, 2025
http://kpolyakov.spb.ru

191. Анализ рекурсивных функций

Алгоритмы и программирование, язык Python, 10 класс
191
Анализ рекурсивных функций
Задача. Что выведет эта программа?
def f( x ):
1, x 3
if x < 3:
f ( x)
return 1
f ( x 1) 2,
else:
return f( x-1 ) + 2
x 3
print( f( 5 ) )
Метод подстановки:
f(5) = f(4) + 2 = 5 + 2 = 7
f(4) = f(3) + 2 = 3 + 2 = 5
f(3) = f(2) + 2 = 1 + 2 = 3
f(2) = 1
К.Ю. Поляков, Е.А. Ерёмин, 2025
f (5)
f (4)
f (3)
линейная
структура
f (2)
http://kpolyakov.spb.ru

192. Анализ рекурсивных функций

Алгоритмы и программирование, язык Python, 10 класс
192
Анализ рекурсивных функций
Задача. Что выведет эта программа?
def f( x ):
1
,
x
3
if x < 3: f ( x)
return 1
f ( x 1) 2 f ( x 2),
else:
return f(x-1) + 2* f(x-2)
print( f( 5 ) )
дерево
f (5) 11
f (3) 3
f (4) 5
3 f (3)
1 f (2)
f (2)
1
f (1) 1
К.Ю. Поляков, Е.А. Ерёмин, 2025
x 3
f (2)
1
f (1)
1
http://kpolyakov.spb.ru

193. Анализ рекурсивных функций

Алгоритмы и программирование, язык Python, 10 класс
193
Анализ рекурсивных функций
Чему равно f (5)?
1, x 3
f ( x)
f ( x 1) 2 f ( x 2), x 3
Табличный метод :
x
f (x)
1
1
2
1
3
3
*2
начальные
значения
К.Ю. Поляков, Е.А. Ерёмин, 2025
4
5
*2
5
11
*2
f(3) = f(2) + 2*f(1) = 3
f(4) = f(3) + 2*f(2) = 5
f(5) = f(4) + 2*f(3) = 11
http://kpolyakov.spb.ru

194. Анализ рекурсивных функций

Алгоритмы и программирование, язык Python, 10 класс
194
Анализ рекурсивных функций
Задача. Сколько звёздочек выведет эта программа?
def f( x ):
if x > 0: g(x-1)
def g( x ):
print( "*" )
if x > 1: f(x-3)
f( 11 )
f (11)
g(10)
*
f (7)
g(6)
*
f (3)
g(2)
f (-1)
*
Ответ: 3
К.Ю. Поляков, Е.А. Ерёмин, 2025
http://kpolyakov.spb.ru

195. Анализ рекурсивных функций

Алгоритмы и программирование, язык Python, 10 класс
195
Анализ рекурсивных функций
Задача. Сколько звёздочек выведет эта программа?
def f( x ):
1, x 0
if x > 0:
f ( x)
g( x-1 )
g ( x 1) f ( x 2) 1, x 0
f( x-2 )
print( "*" )
def g( x ):
print( "*" )
if x > 1: f(x-3)
1, x 1
g ( x)
1 f ( x 3), x 1
f( 9 )
К.Ю. Поляков, Е.А. Ерёмин, 2025
http://kpolyakov.spb.ru

196. Анализ рекурсивных функций

Алгоритмы и программирование, язык Python, 10 класс
196
Анализ рекурсивных функций
1, x 0
f ( x)
g ( x 1) f ( x 2) 1, x 0
1, x 1
g ( x)
1 f ( x 3), x 1
x
f (x)
g(x)
–1
1
1
0
1
1
1
3
1
2
3
2
3
6
2
4
6
4
5 6 7 8 9
11 11 19 19 32
4 7 7 12 12
f (1) = g(0) + f (–1) + 1 = 3
f (2) = g(1) + f (0) + 1 = 3
Ответ: 32
g (2) = 1 + f (–1) = 2
К.Ю. Поляков, Е.А. Ерёмин, 2025
http://kpolyakov.spb.ru

197. Программирование на языке Python

197
Программирование
на языке Python
Модульный принцип
построения программ
К.Ю. Поляков, Е.А. Ерёмин, 2025
http://kpolyakov.spb.ru

198. Структура программы на Python

Алгоритмы и программирование, язык Python, 10 класс
198
Структура программы на Python
основная
программа
math
random
sys
стандартная
библиотека
numpy
pandas
seaborn
дополнительные
модули
super
puper
cool
модули
программиста
Модуль – это файл с кодом на Python, содержащий подпрограммы (функции) и данные.
К.Ю. Поляков, Е.А. Ерёмин, 2025
http://kpolyakov.spb.ru

199. Встроенные функции (built-in)

Алгоритмы и программирование, язык Python, 10 класс
199
Встроенные функции (built-in)
import builtins
for name in dir(builtins):
print( name )
bin, float, hex, input, int, len, map,
max, min, oct, open, ord, print,
range, round, str, sum, ...
! Не нужно подключать модули!
К.Ю. Поляков, Е.А. Ерёмин, 2025
написаны на
языке C
http://kpolyakov.spb.ru

200. Модули стандартной библиотеки

Алгоритмы и программирование, язык Python, 10 класс
200
Модули стандартной библиотеки
import math
x = math.sqrt( 25 )
import math as m
x = m
m.sqrt( 25 )
псевдоним
(alias)
from math import sqrt
x = sqrt( 25 )
from math import *
x = sqrt( 25 )
импорт
всех имен
! В разных модулях может быть одно имя!
К.Ю. Поляков, Е.А. Ерёмин, 2025
http://kpolyakov.spb.ru

201. Модули сторонних разработчиков

Алгоритмы и программирование, язык Python, 10 класс
201
Модули сторонних разработчиков
Установка (Package Installer for Python):
> pip install numpy
numpy – библиотека для математических
вычислений
pandas – библиотека для анализа данных
pillow – библиотека для работы с
изображениями
matplotlib – библиотека для построения
диаграмм и графиков
seaborn – библиотека для построения
диаграмм и графиков
! Дальше – так же, как со стандартными!
К.Ю. Поляков, Е.А. Ерёмин, 2025
http://kpolyakov.spb.ru

202. Импорт данных

Алгоритмы и программирование, язык Python, 10 класс
202
Импорт данных
primes.py
primes100 =[2,3,5,7,11,13,17,19,23,
29,31,37,41,43,47,53,59,61,67,71,
73,79,83,89,97]
main_prog.py
import primes
primes.primes100 :
for p in primes.primes100
print( p )
или
from primes import primes100
for p in primes100
primes100 :
print( p )
К.Ю. Поляков, Е.А. Ерёмин, 2025
http://kpolyakov.spb.ru

203. Импорт функций

Алгоритмы и программирование, язык Python, 10 класс
203
Импорт функций
primes.py
def isPrime( n ):
if n < 2: return False
q = round( n**0.5 )
for d in range(2,q+1):
if n % d == 0: return False
return True
main_prog.py
from primes import isPrime
print( isPrime(5) ) # True
print( isPrime(9) ) # False
К.Ю. Поляков, Е.А. Ерёмин, 2025
http://kpolyakov.spb.ru

204. Запуск как основной программы

Алгоритмы и программирование, язык Python, 10 класс
204
Запуск как основной программы
def toBase3( n ):
if n < 3:
s = str(n)
else:
s = ""
while n:
s = str(n%3) + s
n //= 3
return s
if __name__ == "__main__":
запуск
тестов
s = toBase3(21)
print( f"21 = {s}_3 " +
("OK" if s == "210" else "ERR") )
К.Ю. Поляков, Е.А. Ерёмин, 2025
http://kpolyakov.spb.ru

205. Конец фильма

Алгоритмы и программирование, язык Python, 10 класс
205
Конец фильма
ПОЛЯКОВ Константин Юрьевич
д.т.н., учитель информатики
ГБОУ СОШ № 174, г. Санкт-Петербург
kpolyakov@mail.ru
ЕРЕМИН Евгений Александрович
к.ф.-м.н., доцент кафедры мультимедийной
дидактики и ИТО ПГГПУ, г. Пермь
eremin@pspu.ac.ru
К.Ю. Поляков, Е.А. Ерёмин, 2025
http://kpolyakov.spb.ru

206. Источники иллюстраций

Алгоритмы и программирование, язык Python, 10 класс
206
Источники иллюстраций
1.
2.
3.
4.
5.
6.
7.
8.
9.
old-moneta.ru
www.random.org
www.allruletka.ru
www.lotterypros.com
logos.cs.uic.edu
ru.wikipedia.org
www.cgtrader.com
иллюстрации художников издательства «Бином»
авторские материалы
К.Ю. Поляков, Е.А. Ерёмин, 2025
http://kpolyakov.spb.ru
English     Русский Rules