Система управления и организационная структура в гостинице.
ПЛАН
Организационные структуры
Типовая организационная структура гостиницы
СЛУЖБА ПРИЕМА И РАЗМЕЩЕНИЯ (front office)
Факторы, влияющие на работу работников службы размещения
Цикл обслуживания гостей
Инженерно-технические службы
Структура инженерно-технической службы
Персонал ИТС выполняет следующие работы
Служба питания и напитков – 2-е место по доходности после номерного фонда
Особенности предприятий питания гостиницы
Особенности предприятий питания гостиницы
Особенности предприятий питания гостиницы
Особенности предприятий питания гостиницы
Особенности предприятий питания гостиницы
МЕДИЦИНСКАЯ СЛУЖБА В ГОСТИНИЦЕ
МЕДИЦИНСКАЯ СЛУЖБА В ГОСТИНИЦЕ
МЕДИЦИНСКАЯ СЛУЖБА В ГОСТИНИЦЕ
СЛУЖБА МАРКЕТИНГА И ПРОДАЖ
СТРУКТУРА СЛУЖБЫ МАРКЕТИНГА И ПРОДАЖ
ФИНАНСОВАЯ СЛУЖБА ГОСТИНИЦЫ
СЛУЖБА БЕЗОПАСНОСТИ
СЛУЖБА БЕЗОПАСНОСТИ
ОТДЕЛ КАДРОВ кадровая служба в России отделы человеческих ресурсов за рубежом
Организационная структура кадровой службы может состоять из:
ТИПОВАЯ СТРУКТУРА ОТДЕЛА КАДРОВ
460.94K
Category: managementmanagement

4-mavzu rus

1. Система управления и организационная структура в гостинице.

СИСТЕМА
УПРАВЛЕНИЯ И
ОРГАНИЗАЦИОН
НАЯ СТРУКТУРА В
ГОСТИНИЦЕ.

2. ПЛАН

1.
2.
Виды организационных структур гостиниц
Принципы функционирования основных служб гостиниц:
служба управления номерным фондом
инженерно-технические службы
служба питания и напитков
медицинская служба
служба маркетинга и продаж
финансовая служба гостиницы
служба безопасности
отдел кадров
2

3. Организационные структуры

• линейная
• функциональная
• линейнофункциональная
• дивизиональная
• матричная
3

4. Типовая организационная структура гостиницы

Генеральный директор
Зам.
гендиректора
Номерной
фонд
Служба
приема и
размещения
Отдел кадров
Бухгалтерия
Технические
службы
Служба
маркетинга в
городах
Материально
-техническое
снабжение
Служба
питания и
напитков
Кухня
Бронирование
Ресторан
Служба хоз
обеспечения и
обслуживания
Служба
безопасности
Обслужвающ
ий персонал в
униформе
Служба
телефонистов
Обслуживание
групповых
мероприятий
Бар
Банкеты и
кейтеринг
Обслуживани
е в номерах
4

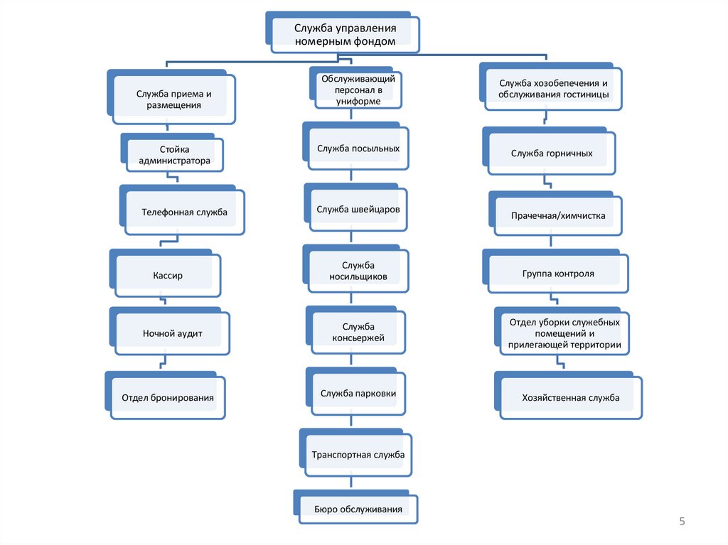
5.

Служба управления
номерным фондом
Обслуживающий
персонал в
униформе
Служба хозобепечения и
обслуживания гостиницы
Стойка
администратора
Служба посыльных
Служба горничных
Телефонная служба
Служба швейцаров
Служба приема и
размещения
Прачечная/химчистка
Кассир
Служба
носильщиков
Группа контроля
Ночной аудит
Служба
консьержей
Отдел уборки служебных
помещений и
прилегающей территории
Отдел бронирования
Служба парковки
Хозяйственная служба
Транспортная служба
Бюро обслуживания
5

6. СЛУЖБА ПРИЕМА И РАЗМЕЩЕНИЯ (front office)

Продажа номерного фонда (сбор
данных о его использовании)
Прием гостей, их регистрация,
выдача ключей и размещение
Создание и ведение карточек гостей
Обработка заказов на бронирование
(если в гостинице не предусмотрено
специального подразделения)
Обеспечение гостей любой
интересующей их информацией
Подготовка платежных документов за
услуги и произведение
окончательных расчетов с клиентами
Координация всех видов услуг,
предоставляемых гостям
6

7. Факторы, влияющие на работу работников службы размещения

• Автономность (в Европе работники службы приема и размещения
выполняют строго специализированные функции, в Америке –
взаимозаменяемость всех сотрудников)
• Тесный контакт с гостем (увеличение времени общения с клиентом
позволяет уменьшить количество проблем)
• Производственная культура (некачественное выполнение
сотрудниками гостиницы своих обязанностей приводит к возникновению
проблем у работников службы приема и размещения)
• Обратная связь (информация, полученная от гостей или управленцев,
позволяет улучшить качество обслуживания)
• Неоднородность задач (требует от сотрудников службы, с одной
стороны, придерживаться существующих правил и процедур, с другой –
правильно реагировать на возникающие нестандартные ситуации)
7

8. Цикл обслуживания гостей

Подготовител
ьная стадия
Въезд
Пребывание
• Заявка на бронирование
• Подтверждение/Аннуляция бронирования
• Встреча, приветствие гостя
Регистрация
Проверка кредитоспособности
Открытие счета
Назначение номера, вселение в номер
• Обслуживание
• Расчет
• Выписка
Выезд
8

9. Инженерно-технические службы

ЗАДАЧИ:
1. Обеспечение функционирования всех систем и
оборудования (санитарно-технического,
энергетического, холодильного, слаботочных
устройств и автоматики, компьютерной техники и
т.д.) с целью создания комфорта и безопасности
для гостей
2. Достижение определенных финансовых
результатов за счет рационального расходования
материалов и ресурсов
9

10. Структура инженерно-технической службы

Руководитель
инженернотехнической службы
Отдел технического
(инженерного)
проектирования
Отдел обслуживания
и управления
оборудованием
Отдел контроля
обслуживания
10

11. Персонал ИТС выполняет следующие работы

• Профилактические работы любые действия персонала, связанные с
обслуживанием и наблюдением за устройствами и техническими
установками, обеспечивающие их бесперебойную работу. График проведения
профилактических работ по каждому устройству устанавливается в
соответствии с рекомендациями производителя;
• Ремонтные работы выделяют два вида: текущие - продолжение
профилактических работ, срочные — осуществляются по мере необходимости, вне
обычного графика;
Замена оборудования: происходит по мере достижения оборудованием
(или его отдельными частями) предела срока службы, когда его дальнейшее
использование неэффективно и стоимость ремонта не окупается;
• Усовершенствование: деятельность, направленная на повышение
эффективности оборудования и снижение издержек. Может подразумевать смену
оборудования на более эффективное или установку энергосберегающих систем и т. д.
Руководитель инженерно- технической службы имеет план подобных изменений,
который обосновывается и должен окупиться не более чем за 3 года;
• Реконструкция: такие проекты вносят изменения в инженерно- технические
системы гостиницы, обеспечивая более высокий уровень функционирования. План
реконструкции создается вне ИТС (на уровне администрации) и отличается от
усовершенствования более широким форматом.
11

12. Служба питания и напитков – 2-е место по доходности после номерного фонда

Проблемы гостиничного ресторана:
Во время обеда и ужина
полупустой
70% гостей не обедает
50% не ужинает в нем
Решение:
До 50% дохода ресторану
гостиницы могут приносить
сторонние посетители
Возросло значение конференций и
собраний всех типов, что
позитивно влияет на результаты
работы службы питания и
напитков
12

13. Особенности предприятий питания гостиницы


1. В структуру гостиничного предприятия может входить несколько
ресторанов, а может — ни одного. Для гостиниц, входящих в цепи, или
отелей высших категорий необходимо наличие как минимум двух
ресторанов, один из которых должен быть фирменным; при этом
необходимо иметь собственные ночные клубы, бары, банкетные залы и
т.д.
2. Ряд гостиниц наряду с рестораном предпочитают иметь в своей структуре
кафе; иногда это единственное место в отеле, где предоставляются услуги
питания (в гостиницах 1-2*).
3. В отеле может быть несколько разновидностей баров:
лобби-бар — располагается в вестибюле гостиничного здания, является
удобным местом для встреч;
ресторанный бар — находится в зале ресторана, традиционно представляет
собой элемент интерьера;
бар при бассейне — привилегия курортных и высокоразрядных гостиниц;
мини-бары — маленькие бары с холодильниками в гостевых комнатах, в
которых запасы напитков пополняются ежедневно
вспомогательный бар — в больших гостиницах их может быть несколько, они
располагаются на этажах, и здесь хранятся напитки для обслуживания гостей
на этажах.
13

14. Особенности предприятий питания гостиницы

• 4. Важным моментом в работе подразделения питания и напитков
является торговля спиртными напитками, которая может приносить
большую часть доходов. Объем спиртных напитков должен быть
не менее 30% от общего объема налитков (идеально 50%).
• При организации обслуживания в ресторанах (кафе)
гостиничных комплексов есть следующие варианты:
• полный пансион (Full Board — FB), то есть трехразовое
питание;
• полупансион (Half Board — НВ) — завтрак—ужин или завтракобед;
• только завтрак (Bed and Breakfast — В&В);
• all inclusive (все включено) — особые условия в отелях,
работающих по системе клубного отдыха, предусматривающие
трехразовое питание и большой выбор бесплатных закусок и
напитков в течение всего дня.
14

15. Особенности предприятий питания гостиницы

Особое внимание в гостиницах уделяется завтракам, так как на них
приходят практически все гости.
Различают следующие виды завтраков в гостиницах:
• континентальный: чай, кофе, какао, хлебобулочные изделия,
мед, джем, масло;
• английский: континентальный завтрак, дополненный
следующими блюдами: яйца, рыба, злаковые;
• шведский стол: широкий выбор блюд со свободным доступом,
ассортимент зависит от категории отеля;
• завтрак с шампанским: предлагается в районе 10-12 часов,
включает чай, кофе, алкогольные напитки (шампанское, вино),
холодные закуски, салаты, супы, десерты;
• кроме вышеперечисленных видов завтраков, существуют другие
виды, позволяющие учесть предпочтения гостей.
15

16. Особенности предприятий питания гостиницы

• Обеспечение возможности банкетного обслуживания. Для
этого необходимо наличие банкетного зала и персонала с
соответствующими навыками. Банкеты могут проводиться во
время завтрака, обеда и ужина. Заказы на их подготовку и
проведение принимает менеджер по обслуживанию банкетов,
при этом согласовываются все необходимые вопросы,
касающиеся размещения гостей, оформления зала, меню (для
этого может быть приглашён шеф-повар ресторана),
необходимого количества официантов и т. д.
• Банкеты классифицируются по способам организации приема
пищи за столом (стоя или сидя), по участию персонала в
обслуживании (полное — все операции осуществляют
официанты, частичное — ряд функций передается гостям), по
ассортименту блюд и напитков (банкет-чай, банкет-коктейль,
фуршет-банкет).
16

17. Особенности предприятий питания гостиницы

8. Обслуживание в номерах:
Любой первоклассный отель должен обслуживать номера (Room
Service), даже если это убыточно. Это предусматривает подачу
напитков и еды в номер.
Меню в Room Service может быть ограничено (так как готовится
отдельно от ресторанного), но в высококлассных отелях через
эту службу можно заказать любое блюдо из ресторана, как
правило круглосуточно.
Основная часть загрузки Room Service приходится на завтрак (до
70%). Заказы гости могут сделать по телефону непосредственно
метрдотелю или старшему официанту или через горничных.
Используется
специальная
посуда,
поддерживающая
температуру горячих блюд.
Существуют специальные правила обслуживания, касающиеся не
только техники подачи блюд, но и поведения в номере: их
официант должен строго придерживаться.
При правильной организации работы этой службы она может
приносить до 15% дохода отеля; с другой стороны, это
подразделение является конкурентом для ресторанов.
17

18. МЕДИЦИНСКАЯ СЛУЖБА В ГОСТИНИЦЕ

ЦЕЛИ:
• создание условий для оказания
экстренной медицинской
помощи;
• исключение возможности
заболевания гостей и
персонала отеля в связи с
пребыванием в гостинице;
• обеспечение комфортного с
санитарно-гигиенической точки
зрения пребывания гостей в
отеле
18

19. МЕДИЦИНСКАЯ СЛУЖБА В ГОСТИНИЦЕ

• Основные методы и приемы в работе медицинской службы отеля:
– административно-управленческие:
• планирование (стратегическое и тактическое) работы медицинского
подразделения;
• распределение полномочий среди сотрудников гостиницы и контроль
их действий в пределах компетенции медицинского подразделения;
• выполнение управленческих функций путем прямого и косвенного
руководства;
– технические:
• санитарно-гигиенические (осуществляют контроль соблюдения
требований к технологическим процессам, прежде всего предприятиями общественного питания гостиницы и службой номерного
фонда; проверку микроклимата в помещениях и т. д.); лечебнопрофилактические (включают в себя ряд мероприятий, в том числе
вопросы, связанные с проверкой состояния здоровья персонала).
19

20. МЕДИЦИНСКАЯ СЛУЖБА В ГОСТИНИЦЕ

• Спектр медицинских услуг колеблется в широких
пределах: от аптечки «скорой помощи» до
специализированных программ на базе хорошо
оснащенных оздоровительных центров.
• Основными факторами, определяющими виды и
количество дополнительных услуг лечебнооздоровительного характера, являются:
классность гостиницы: чем она выше, тем больше
количество услуг;
ориентация предложения гостиницы на рынке, которая
определяется особенностями климата, и т. д.
Крупные гостиницы организуют медицинские пункты,
гарантирующие доврачебную и неотложную помощь.
20

21. СЛУЖБА МАРКЕТИНГА И ПРОДАЖ

3 типа организации отдела
маркетинга:
1 – функциональный (по видам
маркетинговой деятельности)
2 – товарный (ориентированный на
товары и услуги фирмы)
3 – региональный
(ориентированный на рынки
регионов деятельности фирмы)
ЦЕЛЬ СЛУЖБЫ:
реализовать продукт и услуги
гостиницы путем координации
своей работы с другими
подразделениями
21

22. СТРУКТУРА СЛУЖБЫ МАРКЕТИНГА И ПРОДАЖ

РУКОВОДИТЕЛЬ
СЛУЖБЫ
МАРКЕТИНГА И
ПРОДАЖ
ОТДЕЛ ПРОДАЖ
ОТДЕЛ
ОБСЛУЖИВАНИЯ
КОНГРЕССОВ
ОТДЕЛ РЕКЛАМЫ
И PR
22

23. ФИНАНСОВАЯ СЛУЖБА ГОСТИНИЦЫ

ФИНАНСОВЫЙ
ДИРЕКТОР/
ГЛАВБУХ
ОТДЕЛ
ЗАКУПОК
БУХГАЛТЕРИЯ
ОТДЕЛ
ЗАРПЛАТЫ И
ТРУДА
ПЛАНОВОЭКОНОМИЧЕСКИ
Й ОТДЕЛ
ОТДЕЛ
КРЕДИТОВАНИЯ
КАССА
ОТДЕЛ
УПРАВЛЕНИЯ
НАЛИЧНОСТЬЮ
ОТДЕЛ
ДЕБИТОРОВ И
КРЕДИТОРОВ
ОТДЕЛ ФИНАНСОВОГО
ПЛАНИРОВАНИЯ
23

24. СЛУЖБА БЕЗОПАСНОСТИ

ФУНКЦИИ
Контроль несанкционированного
проникновения в помещения и на
территорию отеля
Контроль сохранности и использования
транспортных средств
Контроль работы систем
жизнеобеспечения
Предупреждение о возникновении
очагов пожара и угроз стихийных
бедствий
Тушение пожаров
Обеспечение общественного порядка
Обеспечение личной безопасности
людей
Обеспечение сохранности информации
24

25. СЛУЖБА БЕЗОПАСНОСТИ

НАЧАЛЬНИК СЛУЖБЫ
БЕЗОПАСНОСТИ
ОТДЕЛ РЕЖИМА И
ОХРАНЫ (ОХРАНА
ТЕРРИТОРИИ,
НОМЕРОВ, ЗДАНИЙ)
ГРУППА
ИНЖЕНЕРНОТЕХНИЧЕСКОЙ
ЗАЩИТЫ
ПРОТИВОПОЖАРНАЯ
ОХРАНА
25

26. ОТДЕЛ КАДРОВ кадровая служба в России отделы человеческих ресурсов за рубежом

ОТДЕЛ КАДРОВ
кадровая служба в России
набор персонала для работы в гостинице;
ведение личных дел сотрудников;
разработка плана повышения квалификации
персонала;
разработка стратегии оплаты труда;
оплата труда и вознаграждение персонала (в
отечественной практике вопросы поощрения
относятся к компетенции руководителей
подразделений, отнесение этой задачи к
функциям отдела кадров поможет поднять
значимость отдела кадров в глазах
сотрудников и устранить негативные
последствия иерархической системы
управления);
обеспечение соответствия трудовых
отношений нормам, установленным
законодательством страны или региона (в
нашей стране регулирующими документами
являются Конституция, ТК, ряд федеральных
законов, содержащих нормы трудового
нрава, и т. д.);
контроль соблюдения единой политики
предприятия в вопросах стандартов
обслуживания, которые определены
соответствующими должностными
инструкциями.
отделы человеческих ресурсов
за рубежом
планирование (определение долгосрочной
цели, выбор стратегии, разбиение на этапы);
структурирование (выстраивание
иерархических отношений и коммуникативных связей в коллективе,
формулировка производственных
обязанностей подразделений);
координацию (приведение оперативных,
структурных целей в соответствие с общей
стратегией предприятия);
руководство (применение ряда методов,
позволяющих добиться от сотрудников
качественного выполнения
производственных обязанностей);
контроль (выявление возможных отклонений
от установленных стандартов);
развитие (разработка основных критериев
развития гостиничного предприятия).
26

27. Организационная структура кадровой службы может состоять из:

• одного человека (характерно для небольших
гостиниц, которые не могут позволить себе иметь
нескольких сотрудников, занимающихся кадровыми
вопросами);
• многочисленного штата сотрудников, каждый из
которых отвечает за определенный круг вопросов
(присуще крупным гостиницам и гостиничным
цепям).
Помимо собственных сотрудников, гостиницы могут
прибегать к услугам сторонних организаций:
кадровых агентств, обучающих и тренинговых
фирм.
27

28. ТИПОВАЯ СТРУКТУРА ОТДЕЛА КАДРОВ

НАЧАЛЬНИК ОТДЕЛА
КАДРОВ
ЗАМ.НАЧАЛЬНИКА
ОТДЕЛА КАДРОВ
ИНСПЕКТОР ПО НАЙМУ
ИНСПЕКТОР ПО
ОБУЧЕНИЮ
ИНСПЕКТОР ПО
АТТЕСТАЦИИ
28
English     Русский Rules