Элементы VА группы
№115 5f146d107s27p3
Физические свойства
Аллотропные модификации Pn
As, Sb, Bi
Нахождение Pn в природе
Химические свойства простых веществ
Химические свойства простых веществ Pn
Химические свойства простых веществ Pn
Получение простых веществ Pn
Гидриды пниктогенов имеют резкий запах
PnH3
Химические свойства PnH3
Реакции в жидком аммиаке
Получение PnH3
Гидразин N2H4
Химические свойства гидразина
Гидроксиламин NH2OH
Химические свойства гидроксиламина
Азотистоводородная кислота (азидная) HN3
Галогениды Pn
NГ3
Царская водка
Галогениды фосфора
Галогениды As, Sb, Bi
Кислородные соединения Pn
Оксиды азота
N2O «веселящий газ», закись азота
NO монооксид азота
Химические свойства NO
N2O3 азотистый ангидрид
NO2, N2O4
N2O5 азотный ангидрид
Оксиды фосфора
Оксиды As, Sb, Bi
Химические свойства оксидов As, Sb, Bi
Кислородсодержащие кислоты азота
Химические свойства HNO3
Нитраты
ОВ-способность О-содержащих кислот и солей азота
Кислородсодержащие кислоты фосфора
Кислоты с 1 атомом P
Кислоты с 2 атомами P
Фосфорноватистая кислота H3PO2
Фосфористая кислота H3PO3
Фосфорноватая кислота H4P2O6
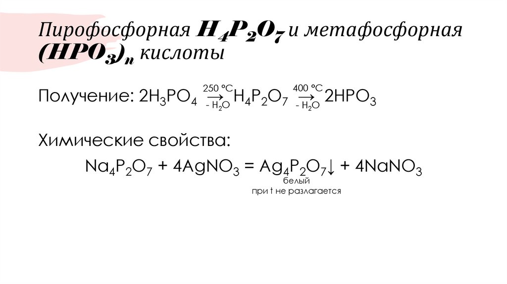
Пирофосфорная H4P2O7 и метафосфорная (HPO3)n кислоты
Фосфорная кислота H3PO4
Гидроксиды As, Sb, Bi
Получение гидроксидов As, Sb, Bi
Полимеризация мышьяковой кислоты
Сульфиды P, As, Sb, Bi
Применение
1.96M
Category: chemistrychemistry

Лекция VА

1. Элементы VА группы

ЛЕКТОР ЛАРИНА ВИКТОРИЯ
ВИКТОРОВНА

2.

неметаллы
Пниктогены (от греч.
«пникт» – удушливый,
плохопахнущий
металлы

3. №115 5f146d107s27p3

Uup – унунпентий (2013 г.)
Mc – московий (2016 г.)
Искусственно синтезированный радиоактивный элемент.

4.

резкое ↑ радиуса атома, резкое ↓ ПИ1
радиус атома ↑
N
P
As
Sb
Bi
2s22p3
3s23p3
3d104s24p3
4d105s25p3
4f145d106s26p3
-0,07
0,75
0,81
1,07
0,94
СЭ, эВ
3,04
2,06
2,18
2,05
2,02
ЭО (по
Полингу)
-3 -2 -1 0 +1
+2 +3 +4 +5
-3 (-2) 0 (+2)
+3 (+4) +5
-3 0 +3 +5
-3 0 +3 +5
(-3) 0 +3 (+5)
С.О.

5. Физические свойства

N2
P
газ
As
Sb
Bi
твердый при н.у.
аллотропия
только N2
белый
красный
черный
Гитторфа
серый
(крист.)
желтый
(аморфн.)
серый
(крист.)
желтый
(аморфн.)
серебристобелый
металл
Eсв.,
кДж/моль
N≡N 946
N−N 160
214
134
126
104

6. Аллотропные модификации Pn

Белый фосфор Р4
Черный фосфор
Фиолетовый фосфор
Гитторфа
Красный фосфор
Фосфор высокого
давления
Неупорядоченная
аморфная структура
Кубический
фосфор
светло-желтый,
воскообразный;
летуч;
растворим в CS2,
тетрагидрофуране
и др. растворителях
твердый, но хрупкий;
нелетуч;
не растворяется в
известных
растворителях
сложная слоистая структура,
Р8 и Р9 соединяются в трубки,
образующие слои, сшитые
между собой
более твердый и
плотный, чем Р4;
нелетуч,
самовозгорается при
260 °С; растворим в
Hg
черного цвета
очень высокая
реакционная
способность,
самовозгорается
при 25 °С
самая устойчивая
модификация;
т/д-стабилен;
не возгорается;
получить очень сложно
возгоняется с
образованием Р4
может достаточно
долго существовать
без высокого
давления
очень токсичен
не токсичен
мало токсичен

7.

ΔG=-39,3 кДж/моль
ΔG=-17,6 кДж/моль
Рчерный
¼Р4
самый стабильный
самый нестабильный
Ркрасный

8. As, Sb, Bi

Наиболее устойчивая
модификация –
кристаллическая.
Структура похожа на
структуру черного
фосфора.

9. Нахождение Pn в природе

Самостоятельно!

10. Химические свойства простых веществ

11. Химические свойства простых веществ Pn

N2
P
As
Sb
Bi
-
-
-
1. C Me
только с Li при н.у., с
остальными Ме – при
t
N2 + Al = 2AlN (900 °C)
N2 + 3Mg = Mg3N2 (450
°C)
при t
2Р + 3Сa = Ca3Р2
2. С неМе
с H2, O2
N2 + 3H2 2NH3 (p, t,
kat) (процесс БошаГабера)
N2 + O2 = 2NO (эл.
разряд)
с O2, Г2
P4 + 5O2 = 2P2O5
самовозгорание (Ркрасный)
2Pкр. + 5Сl2 = 2PCl5 (или
PCl3)
Только для Р4:
P4 + 3NaOH + 3H2O = PH3 +
3NaH2PO2 (+P2H4)
P4 + 20HNO3 (конц.) =
4H3PO4 + 20NO2 + 4H2O
4P4 + 2Na = Na2P16 (в
диметилформамиде)
7P4 + 12Na = 4Na3(P7)3- (в
диметиловом эфире ДЭГ)
с O2 (горение на воздухе), Г2
4As + 3O2 = 2As2O3
2As + 5F2 = 2AsF5
(Cl2)
2Sb + 2O2 = Sb2O4
(Sb+3Sb+5O4)
2Sb + 5F2 = 2SbF5
(Cl2)
4Bi + 3O2 = 2Bi2O3
2Bi + 3Cl2 = 2BiCl3
(только до с.о.
+3)

12. Химические свойства простых веществ Pn

N2
P
As
Sb
Bi
3. С окислителями
2P + 5CuSO4 + 8H2O = 5Cu
+ 2H3PO4 + 5H2SO4
6P + 5KClO3 = 3P2O5 + 5KCl
https://yandex.ru/video/pre
view/1561425498597539980
7
С кислотами-окислителями
As + 5HNO3 (конц.) = H3AsO4 + 5NO2 +
H2O (Sb)
Р. Марша
2As + 5NaClO +
6NaOH =
2Na3AsO4 + 5NaCl
+ 3H2O
Bi + 4HNO3
(конц.) =
Bi(NO3)3 + NO +
2H2O

13. Получение простых веществ Pn

N2
P
В промышленности:
- фракционирование
воздуха перегонкой;
- разделение воздуха
на мембранах,
пропускающих О2
В лаборатории:
2NaN3 = 2Na + 3N2 (t)
NH4NO2 = N2 + 2H2O (60 –
70 °C)
Из минералов:
апатиты Сa5(PO4)3X (X=OHили F-)
фосфорит Сa3(PO4)2
2Сa3(PO4)2 + 6SiO2 + 10C =
6CaSiO3 + 10CO + P4
(сплавление при 1400 °C)
As
Sb
Bi
I Обжиг сульфидов:
As2S3 + 9O2 = 2As2O3 + 6SO2 (при t) (или из As4S4 (реальгар), Bi2S3
(висмутовый блеск))
Sb2S3 + 5O2 = Sb2O4 + 3SO2 (при t)
II Восстановление оксидов:
As2O3 + 3C = 2As + 3CO (Bi)
Sb2O4 + 4C = 2Sb + 4CO

14. Гидриды пниктогенов имеют резкий запах

NH3
PH3
AsH3
N2H4
P2H4
As2H4
P4H2
N3H
SbH3
BiH3

15. PnH3

в жидком состоянии
растворяет
щелочные Ме
PnH3
разлагаются при
небольшом нагревании
очень
неустойчивый
NH3
PH3
AsH3
SbH3
BiH3
аммиак
фосфин
арсин
стибин
висмутин
Tпл., °С
-77,8
-133,5
-116,3
-88,0
-
Tкип., °С
-33,4
-87,5
-62,4
-18,4
≈17
угол H-Pn-H, °
107,8
93,3
92,1
91,6
-
ΔHобр.↑
1) r(Pn)↑, разница в ЭО
Pn и H ↓ => связь Pn-H
ослабевает;
2) степень sp3-гибр.↓
сила основания ↓

16. Химические свойства PnH3

1)
Являются основаниями
NH3 + H2O NH4+ + OH- рKb=4,75
=> реагируют с кислотами
NH3 реагирует легче всего, PH3 только с сильными кислотами
PH3 + HI = PH4I
2) Окисление
NH3: 4NH3 + 3O2 = 2N2 + 6H2O без kat
за счет регулирования
потока газов через kat
4NH3 + 5O2 = 4NO + 6H2O kat Rh/Pt или Pt (быстро)
получают нужные
2NH3 + 2O2 = NH4NO3 + H2O kat Rh/Pt или Pt (медленно)
продукты реакции
PH3 + O2 = HPO3 + H2O

17. Реакции в жидком аммиаке

Хорошо растворимы нитраты, а также соли металлов,
которые образуют с NH3 комплексы.
2AgCl + Ba(NO3)2 = 2AgNO3 + 2BaCl2
р. в NH3
NH4Br + KNH2 = 2NH3 + KBr (р. нейтрализации)
кислота
основание
Zn(NO3)2 + 4KNH2 = K2[Zn(NH2)4] + 2KNO3
тетраамидоцинкат калия

18. Получение PnH3

NH3
PH3
Mg3N2 + 6H2O = 2NH3 +
3Mg(OH)2 (kat – щелочь)
2NH4Clтв. + Ca(OH)2тв. =
2NH3 + CaCl2 + 2H2O
KNO3 + 4Zn + 7KOH + 6H2O
= NH3 + 2K2[Zn(OH)4)
Zn3P2 + 6HCl = 2PH3 +
3ZnCl2
[PH4]I + KOH = PH3 + KI +
H2O
P4 + 3KOH + 3H2O = PH3 +
3KH2PO2
AsH3
SbH3
2K3AsO3 + 6Zn + 9H2SO4 = 2AsH3 + 6ZnSO4 +
3K2SO4 + 6H2O (аналогично из K3SbO3)
Процесс Боша-Габера:
N2 + 3H2 2NH3 ΔHпр.<0 (при низких t равновесие смещено вправо)
ΔS<0 (при t↑ равновесие смещается влево)
=> реакцию нужно
проводить при низких t
Однако при низких t прямая реакция идет очень медленно, т.к. N2 очень инертен. При повышении
t скорость реакции увеличивается, но также усиливается реакция разложения.
Оптимальный баланс между выходом аммиака и скоростью реакции достигнут при условиях:
P = 200 атм; t = 450 °C; kat Fe3O4 + Al2O3 + K2O + SO2

19. Гидразин N2H4

Бесцветная жидкость, хорошо
растворима в воде.
Δнобр.>0 => т/д-неустойчив
Получение:
2NH3 + NaClO = N2H4 + NaCl + H2O
(kat Mn2+)

20. Химические свойства гидразина

1) является основанием: в молекуле N2H4 2 НЭП, по 1 НЭП у
каждого атома азота => 2 ступени диссоциации:
N2H4 + H2O N2H5+ + OH- pKb1=6,01 (менее сильное
основание, чем аммиак)
N2H5+ + H2O N2H62+ + OH- pKb2≈14
2) окисление: N2H4 + O2 = N2 + 2H2O (при t)
3) разложение: 3N2H4 = N2 + 4NH3
4) гидразин и его соли являются сильными восстановителями:
N2H5Cl + KIO3 + HCl = N2 + KCl + ICl + 3H2O

21. Гидроксиламин NH2OH

Бесцветные кристаллы, р. в H2O,
образуются достаточно прочные Н-связи.
Получение:
6[H] + HNO3 = NH2OH + 2H2O (эл. ток)

22. Химические свойства гидроксиламина

1) является основанием: NH2OH + H2O NH3OH+ + OH- pKb=7,18
2) разложение: 3NH2OH = NH3 + N2 + 3H2O
3) гидроксиламин и его соли проявляют ОВД:
2NH2OH + I2 = N2 + 2HI + 2H2O
восстановитель
[NH3OH]Cl + FeCl2 + 2HCl = NH4Cl + FeCl3 + H2O
окислитель

23.

pKb
NH3
4,75
N2H4
6,01
NH2OH
7,18
степень локализации эл.
плотности на атоме N ↓ =>
активность НЭП ↓ =>
способность
присоединять атом Н ↓ =>
сила основания ↓

24. Азотистоводородная кислота (азидная) HN3

бесцветная жидкость, ядовита
ΔНобр. = 265 кДж/моль =>
взрывоопасна

25.

Химические свойства HN3:
1) является слабой кислотой: HN3 H+ + N3- pKa=4,76
2) является окислителем: Сu + 3HN3 = Cu(N3)2 + N2 + NH3
после Н
азид меди (II)
Получение:
2NaNH2 + N2O = NaN3 + NaOH + NH3 (200 °C)
2NaN3 + H2SO4 = Na2SO4 + 2HN3

26. Галогениды Pn

[P-P]
4+
NF3
-
P2F4
PF3
PF5
AsF3
AsF5
SbF3
SbF5
BiF3
BiF5
NCl3
-
P2Cl4
PCl3
PCl5
AsCl3
AsCl5
SbCl3
SbCl5
BiCl3
-
NBr3
-
P2Br4
PBr3
PBr5
AsBr3
-
SbBr3
SbBr5
Bi4Br4
BiBr3
-
NI3
-
-
AsI3
-
SbI3
-
Bi4I4
BiI3
-
P2I4
PI3
PI5
мало изучен
очень
устойчивы
у As заполнена 3d10 орбиталь,
ЭО(Br) низкая

27. NГ3

• N+3F-13 НЭП почти не активна => высокая устойчивость; газ,
низкие Тпл. И Ткип.
Получение: 4NH3 + 3F2 = NF3 + 3NH4F (kat – Cu)
Свойства: 1) NF3 + H2 = N2 + HF свечение;
2) Не реагирует с Н2О, Н+ и ОН• N-3Cl+13 маслянистая жидкость, получают аналогично NF3
Свойства: 1) NCl3 + H2O = 2HOCl+1 + NH3
• N-3Br3
разлагаются при низких температурах
-3
• N I3
устойчивость ↓

28. Царская водка

HNO3 + 3HCl = NOCl + Cl2 + 2H2O
нитрозил хлорид
(окислитель)
(окислитель)

29. Галогениды фосфора

PF3
PCl3
PBr3
PI3
газ, бесцветный
жидкость,
бесцветный
жидкость,
бесцветный
твердый, желтокрасный
разлагается при 61 °С
2PI3 = P2I4 + I2
реагирует с водой
очень медленно
гигроскопичны
PГ3 + 3H2O = H3PO3 + 3HГ
PF5
PCl5
PBr5
PI5
газ, бесцветный
твердый, бесцветный
твердый, желтый
[PCl4]+[PCl6]-
[PBr4]+Br-
очень неустойчив,
не исследован
[PF5]
гигроскопичны
PГ5 + 4H2O = H3PO3 + 5HГ

30. Галогениды As, Sb, Bi

• Гигроскопичны (кроме Bi4Br4, Bi4I4, BiI3):
SbCl5 + 4H2O = H3SbO4 + 5HCl
AsCl3 + 3H2O = H3AsO3 + 3HCl
BiCl3 + H2O = BiOCl + 2HCl
белые
кристаллы

31. Кислородные соединения Pn

N2O
NO
N2O3
NO2 и N2O4
N2O5
-
P2O3
P2O5
P4O7
P4O8
P4O9
Кислотные оксиды
Амфотерные оксиды
Основные оксиды
Р+3,+5
As2O3
As2O5
-
Sb2O3
Sb2O5
Sb2O4 Sb+3,+5
-
Bi2O3
Bi2O5
-

32. Оксиды азота

С.О.
ΔH°f, 298
N2O
NO
N2O3
NO2
N2O4
N2O5
+1
+2
+3
+4
+5
+6
бесцветный
бесцветный
синий
бурый
бесцветный
бесцветный
газ
газ
жидкость,
устойчивая
при t < 0 °C
газ
летучая
жидкость
твердый
>0
>0
>0
>0
<0
<0

33. N2O «веселящий газ», закись азота

Получение: NH4NO3 = N2O + 2H2O (250 °C)
NH2OH + HNO2 = N2O + 2H2O
Химические свойства:
1) поддерживает горение С + 2N2O = CO2 + 2N2
Резонансные
структуры
рассмотреть
самостоятельно!!!

34. NO монооксид азота

Получение:
- в промышленности
4NH3 + 5O2 = 4NO + 6H2O (1000 °с,
kat Rh/Pt)
- в лаборатории
3Сu + 8HNO3 (30 %) = 3Cu(NO3)2 +
2NO + 4H2O
2KNO2 + 2KI + 2H2SO4 = 2K2SO4 + I2 +
2NO + 2H2O

35. Химические свойства NO

1)
NO-
NO
NO+
2) не реагирует с Н2О, с Н+ и ОН3) слабый окислитель и восстановитель:
2NO + 3Sn + 8HCl = 3SnCl2 + 2[NH3OH]Cl
2NO + K2Cr2O7 + 4H2SO4 = 2HNO3 +
Cr2(SO4)3 + K2SO4 + 3H2O

36. N2O3 азотистый ангидрид

Получение: NO + NO2 N2O3
Химические свойства:
1) N2O3 + H2O 2HNO2
2) разлагается при низких
температурах

37. NO2, N2O4

NO2 имеет 17ē (1 неспаренный ē
на связывающей орбитали) =>
димеризация выгодна
Получение: реакции азотной
кислоты с Ме (самостоятельно!)
Химические свойства:
1) 2NO2 + H2O = HNO2 + HNO3
2) поддерживает горение:
2С + 2NO2 = CO2 + N2
NO2
- 11 °C
140 °C
N2O4

38. N2O5 азотный ангидрид

Получение: 2HNO3 + P2O5 = N2O5 + 2HPO3
Химические свойства:
1) взрывоопасен, т. к. является очень сильным
окислителем => присутствие восстановителя может
вызвать очень бурную реакцию;
2) N2O5 + I2 = I2O5↓ + N2
белый

39. Оксиды фосфора

P2O3
P2O5
белый, твердый
белый, твердый
молекулярная структура
молекулярная структура
4P + 3O2 = 2P2O3 (при t)
4P + 5O2(изб.) = 2P2O5 (при t)
P2O3 + 3H2O = 2H3PO3 (является в-лем)
P2O5 + 3H2O = 2H3PO4 (не является в-лем)
сильное водоотнимающее средство

40. Оксиды As, Sb, Bi

As2O3
Sb2O3
Bi2O3
полимерное строение
амфотерный
нерастворим в воде
полимерное строение
амфотерный
нерастворим в воде
полимерное строение
основный
нерастворим в воде
As2O5
Sb2O5
Bi2O5
полимерное строение
кислотный
растворим в воде =>
ангидрид мышьяковой
кислоты
полимерное строение
кислотный
нерастворим в воде
полимерное строение
кислотный
нерастворим в воде
невозможно получить
Bi2O5 правильного
строения
Для Sb и Bi характерны смешанные оксиды и их производные с СО +3, +5
Sb2O4, BaBiO3 (Ba2Bi3+Bi5+O6)
разлагаются
при t↑

41. Химические свойства оксидов As, Sb, Bi

1)
Взаимодействие с водой (только As2O5):
As2O5 + 3H2O = 2H3AsO4
2) Взаимодействие с щелочами (кроме Bi2O3):
As2O3 + 6KOH = 2K3AsO3 + 3H2O
арсенит калия
3) Взаимодействие с кислотами (кроме As2O5):
Sb2O3 + 3H2SO4 = Sb2(SO4)3 + 3H2O (Sb является металлоидом)
Sb2O5 + 12HCl = 2H[SbCl]6 + 5H2O
4) As2O5, Sb2O5, Bi2O5 – сильные окислители
Bi2O5 >> Sb2O5 ≈ As2O5 >> P2O5 (не ок-ль)
Sb2O5(тв.) + 10HCl(конц.) = 2SbCl3 + 2Cl2 + 5H2O

42. Кислородсодержащие кислоты азота

1) Азотноватистая кислота H2N2O2
очень неустойчивая, рКа=7
Получение: - NH2OH + HNO2 = H2N2O2 + H2O (низкий выход)
- Ag2N2O2 + 2HCl = H2N2O2 + 2AgCl
Химические свойства: - H2N2O2 = N2O + H2O (при t)
- c щелочами образует гипонитриты

43.

2) Азотистая кислота HNO2
неустойчива, существует только в разбавленных
растворах, pKa=3,4
токсична
Получение: N2O3 + H2O 2HNO2
Химические свойства:
- 2HNO2 N2O3 + H2O
- 3HNO2 HNO3 + 2NO + H2O (при t)
- с щелочами образует нитриты
- ОВ-двойственность:
7HNO2(в-ль) + 2KMnO4 = 2Mn(NO3)2 + 2KNO3 + 3H2O + HNO3
2HNO2 (ок-ль) + 2HCl = Cl2 + 2NO + 2H2O (при >100 °C)

44.

3) Азотная кислота
рКа=-1,64
Получение (в промышленности):
чаще получают азеотроп (68 %) или 60 %-ную HNO3
по реакции Боша-Габера N2 + 3H2 2NH3 (p, t, kat)
4NH3 + 5O2 = 4NO + 6H2O (1000 °с, kat Rh/Pt)
NO + O2(возд.) = 2NO2 (+N2O4)
2NO2 + H2O = HNO2 + HNO3
чем > c (р-ра), тем активнее происходит процесс
2HNO2 = NO + NO2 + H2O
NO2 снова взаимодействует с водой
3NO2 + H2O = 2HNO3 + NO

45. Химические свойства HNO3

• разлагается 4HNO3 = 4NO2 + O2 + 2H2O
• реагирует почти со всеми Ме (нарисовать схему
самостоятельно!);
• с неМе (хуже, чем с Ме, часто только б/в. HNO3):
S + 6HNO3 = 2H2O + 6NO2 + H2SO4

46. Нитраты

1) Разлагаются при t (нарисовать схему самостоятельно!);
2) Являются окислителями в H+ или в расплаве:
MnO2(тв.) + 2KOH(ж.) + KNO3(ж.) = K2MnO4 + KNO2 + H2O (расплав)

47. ОВ-способность О-содержащих кислот и солей азота

• у N в положительной СО окислительные свойства выше
в Н+, чем в ОН• у N в отрицательной СО восстановительные свойства
выше в ОН-, чем в Н+
• в Н+ N во всех СО диспропорционирует с
образованием N2, HNO3, NH4+
• в ОН- NO и N2O4 сопропорционируют:
2NO + N2O4 + 4OH- = 4NO2- + 2H2O

48. Кислородсодержащие кислоты фосфора

H3P+1O2
H3P+3O3
H4P+42O6
фосфорноватистая
гипофосфиты
фосфористая
фосфиты
фосфорноватая
фосфонаты
H3P+5O4
H4P+52O7
(HP+5O3)n (n=3,4)
H5P+53O10
фосфорная
фосфаты
пирофосфорная
пирофосфаты
метафосфорная
метафосфаты
(полифосфаты)
трифосфорная
трифосфаты

49.

число связей Р-Н ↑,
число групп ОН ↓
=> рКа ↓ => сила
кислот ↑

50. Кислоты с 1 атомом P

H3PO2
число связей Р-Н ↑,
число групп ОН ↓ =>
pKa ↓, сила кислот ↑
H3PO3
H3PO4

51.

рКа ↓ => сила
кислот ↑

52. Кислоты с 2 атомами P

H4P2O6
H4P2O7
pKa ↓, сила кислот ↑
4-основные, но образуют только 2 ряда солей:
4-замещенные и 2-замещенные

53. Фосфорноватистая кислота H3PO2

Получение: Ba(H2PO2)2 + H2SO4 = 2H3PO2 + BaSO4
Химические свойства:
1) диспропорционирует при t:
H3PO2 = H3PO4 + PH3
2) кислота и ее соли являются восстановителями:
H3PO2 + 4FeCl3 + 2H2O = H3PO4 + 4FeCl2 + 4HCl
NaH2PO2 + 4AgNO3 + 2H2O = 4Ag + H3PO4 + NaNO3 + 3HNO3
(без t)

54. Фосфористая кислота H3PO3

Получение: P2O3 + 3H2O = 2H3PO3
Химические свойства:
1) диспропорционирует при t: 4H3PO3 = PH3 + 3H3PO4
2) кислота и ее соли являются < сильными
восстановителями, чем фосфорноватистая:
2AgNO3 + Na2HPO3 + H2O → 2Ag + H3PO4 + 2NaNO3 (при t)
без t – реакция обмена с образованием белого осадка
фосфита серебра

55. Фосфорноватая кислота H4P2O6

Растворима в воде, соли не растворимы
Получение: 2Pкр. + 4NaClO + 2NaOH = Na2H2P2O6↓ +
4NaCl
Химические свойства:
• диспропорционирует при комнатной температуре
H4P2O6 + H2O = H3PO4 + H3PO3

56. Пирофосфорная H4P2O7 и метафосфорная (HPO3)n кислоты

250 °C
400 °C
2
2
Получение: 2H3PO4 -→
H4P2O7 -→
2HPO3
HO
HO
Химические свойства:
Na4P2O7 + 4AgNO3 = Ag4P2O7↓ + 4NaNO3
белый
при t не разлагается

57. Фосфорная кислота H3PO4

Не разлагается, кислота и соли не являются окислителями
H2PO4- все соли растворимы
HPO42- растворимы соли щелочных Ме (кроме Li)
PO43Могут растворяться в кислотах за счет изменения концентраций ионов:
Na3PO4 + 3AgNO3 = 3NaNO3 + Ag3PO4↓
Ag3PO4 + 3HNO3 = H3PO4 + AgNO3
Кач. р. на PO43-:
7H3PO4 + 12(NH4)6Mo7O24 + 51HNO3 → 7(NH4)3(PMo12O40)· 3H2O + 15H2O +
51NH4NO3

58. Гидроксиды As, Sb, Bi

H3AsO3
Sb(OH)3
Bi(OH)3
мышьяковистая кислота
рКа1=9,2
гидроксид сурьмы (III)
амфотерный
гидроксид висмута (III)
основание
H3AsO4
H3SbO4
-
мышьяковая кислота
рКа1=2,25
сурьмяная кислота
рКа1=4,39
сила
кислот ↑
окислители средней силы
(соответствующие соли не
являются окислителями)

59. Получение гидроксидов As, Sb, Bi

Только H3AsO4 можно получить из соответствующего
оксида:
As2O5 + 3H2O = 2H3AsO4
2SbCl3 + 3Na2CO3 + 3H2O = 2Sb(OH)3 + 6NaCl + 3CO2
Bi(NO3)3 + 3NaOH = Bi(OH)3↓ (раств. в кислотах) + 3NaNO3

60. Полимеризация мышьяковой кислоты

t
t
H3AsO4 → H5As3O10 → (HAsO3)n
тримышьяковая
кислота
метамышьяковая
кислота

61.

H3PO4
H3AsO4
H3SbO4
r(Pn)↑, связь Pn=O ослабевает
=> сила кислот ↓,
окислительная способность ↑
(ок. сп-ть H3AsO4 ≈ H3SbO4)

62. Сульфиды P, As, Sb, Bi

CO
+2
+3
+5
P4S4
P4S6
P4S10
As4S4
As4S6
As2S5
P4S3
P4S5
P4S7
P4S9
сложного
строения
Sb2S3
Sb2S5
Получают прямым синтезом в разных условиях: xPn + yS = PnxSy
Сульфиды Р гигроскопичны, растворимы в CS2.
Bi2S2
Bi2S3
-

63. Применение

Азот
Создание инертной атмосферы, синтез аммиака, охлаждение (до 77 К), для
заполнения электрических ламп
Фосфор
Производство фосфорных удобрений (минералы), в пищевой
промышленности (H3PO4), в химическом синтезе (P2O5, PCl3), в качестве
растворителя (PCl3)
Мышьяк
Инсектициды, полупроводники, в качестве катализаторов
Сурьма
В электронной технике (Sb, Sb2S3), в качестве катализаторов
Висмут
В легкоплавких сплавах, в качестве катализаторов, в качестве красителей (Bi2O3)
English     Русский Rules