3. Тепловой баланс
3.2.Тепловыделения
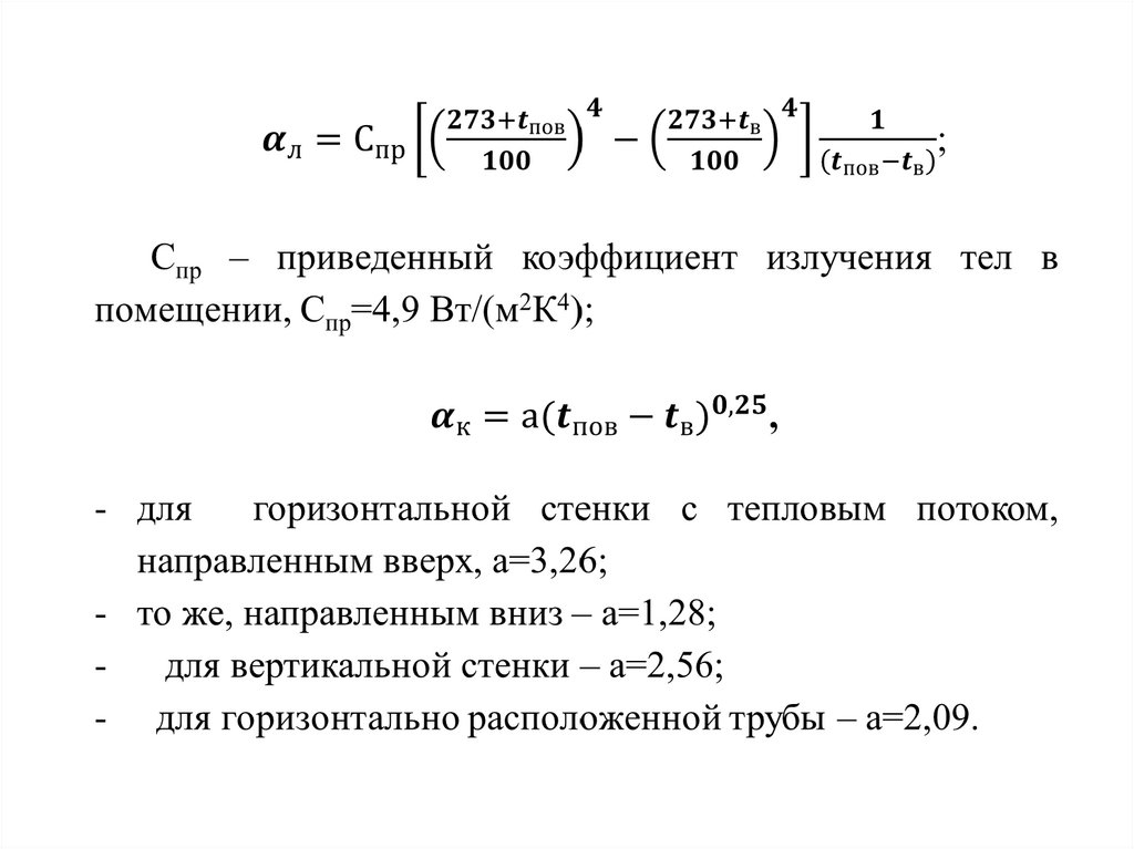
3.2.2. Теплопоступления от нагретых поверхностей (трубопроводов, воздуховодов, укрытий)
3.2.5. Теплопоступления от искусственного освещения
3.2.6. Тепловыделения от людей
3.2.7. Тепловыделения от остывающего материала, изделий
3.2.8. Теплопоступления за счет солнечной радиации
3.3. Баланс тепла
2.21M
Category: life safetylife safety

Лекция 2

1. 3. Тепловой баланс

3.1. Потери теплоты
1. Потери теплоты через ограждающие конструкции,
Qогр., Вт.
2. Потери теплоты на нагрев инфильтрационного
воздуха, Qинф, Вт.

2.

3. Потери на нагрев ввозимого материала
где Gм, с – масса материала, кг, и удельная теплоемкость
материала, кДж/(кг °С);
В - коэффициент интенсивности поглощения теплоты
материалом; учитывающий долю теплоты, поглощаемой
материалом или транспортом за 1 час;
Значение коэффициента В
Время нахождения в помещении
для несыпучих материалов и
транспорта
для сыпучих
материалов
До 1 часа
0,5
0,4
До 2-х часов
0,3
0,25
До 3-х часов
0,2
0,15

3.

tм - температура материала, °С, при поступлении в цех
(значение tм для металла принимают равным температуре
наружного воздуха tн, для несыпучих материалов –
(tн+10°С), для сыпучих – (tн+20°С).
4. Потери тепла на нагрев транспорта
где n - среднее количество однотипных автомашин,
вагонов, находящихся в помещении в расчетный час;
В – то же, что в предыдущей формуле;
Qт – расход теплоты на обогрев автомашины, кДж.

4.

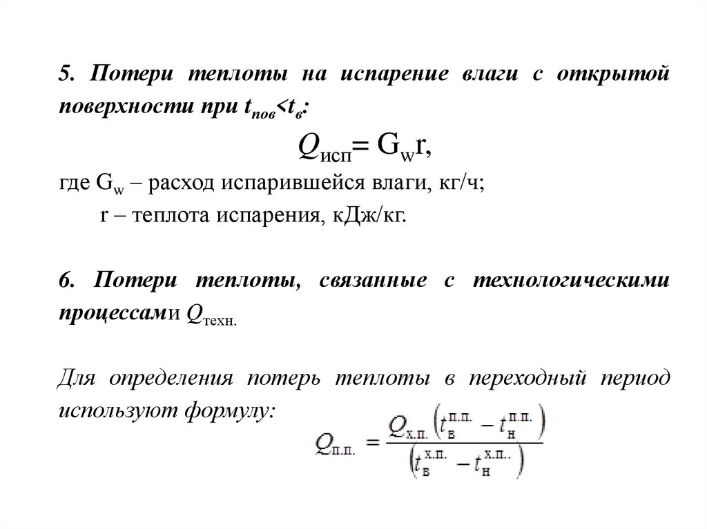
5. Потери теплоты на испарение влаги с открытой
поверхности при tпов<tв:
Qисп= Gwr,
где Gw – расход испарившейся влаги, кг/ч;
r – теплота испарения, кДж/кг.
6. Потери теплоты, связанные с технологическими
процессами Qтехн.
Для определения потерь теплоты в переходный период
используют формулу:

5.

Суммарные потери теплоты помещением:
Qтп = Qогр + Qинф+ Qм + Qтрансп + Qисп + Qтехн.

6. 3.2.Тепловыделения

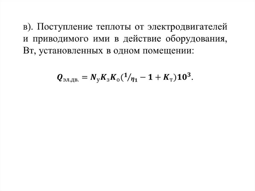
3.2.1. Тепловыделения от электродвигателей
а). Поступление теплоты от электродвигателей
(оборудование в другом помещении), Вт:
,
Nу - установочная мощность электродвигателей, кВт;
Kз– коэффициент загрузки электродвигателя;
Kо–
коэффициент
одновременности
работы
электродвигателей;
η1 – К.П.Д. электродвигателя при данной загрузке;

7.

8.

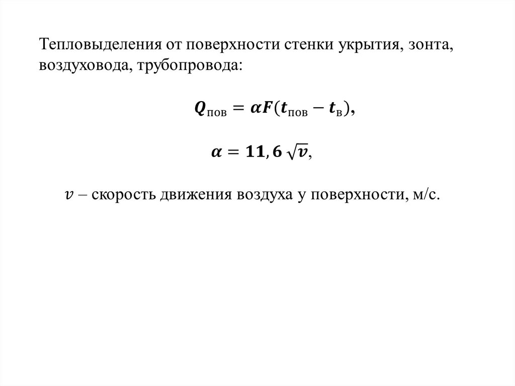
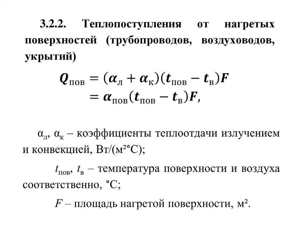
9. 3.2.2. Теплопоступления от нагретых поверхностей (трубопроводов, воздуховодов, укрытий)

10.

11.

12.

3.2.3.
Теплопоступления
оборудования, обогреваемого
сжиганием топлива
от
нагревательного
электричеством или

13.

14.

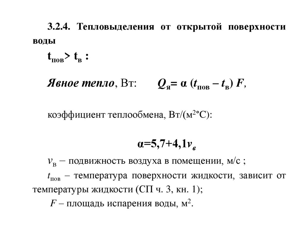
3.2.4. Тепловыделения от открытой поверхности
воды
tпов> tв :
Явное тепло, Вт:
Qя= α (tпов – tв) F,
коэффициент теплообмена, Вт/(м2°C):
α=5,7+4,1vв
vв – подвижность воздуха в помещении, м/с ;
tпов – температура поверхности жидкости, зависит от
температуры жидкости (СП ч. 3, кн. 1);
F – площадь испарения воды, м2.

15.

Скрытое тепло, Вт:
Qскр = 0,28 W Iп ,
W – количество испарившейся воды, кг/ч;
Iп – энтальпия водяного пара, кДж/кг,
Iп = 2500+1,8tпов.

16. 3.2.5. Теплопоступления от искусственного освещения

1). Если
освещения:
известна
мощность
источников
Qосв = Nосвηосв
N – мощность источников освещения, Вт;
ηосв – коэффициент, учитывающий долю тепла,
поступающего в помещение. При установке ламп в
пределах помещения ηп=1.

17.

2). Если мощность источников света не
известна:
Qосв = qосвЕFηосв,
qосв – удельные тепловыделения от источников
освещения, Вт/м² (Титов В.П. «Курсовое и дипломное
проектирование….» табл. 2.4);
Е - общая освещенность помещения, лк, (табл. 2.3);
F – площадь помещения, м2.

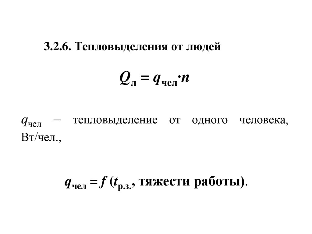
18. 3.2.6. Тепловыделения от людей

Qл = qчел∙n
qчел – тепловыделение от одного человека,
Вт/чел.,
qчел = f (tр.з., тяжести работы).

19. 3.2.7. Тепловыделения от остывающего материала, изделий

Q = G cр (tнач. – tв)В∙0,278, Вт,
G – масса материала, кг;
Cр – удельная теплоемкость материала, кДж/(кг°C);
В – коэффициент, учитывает долю избыточного тепла,
потерянного за время Z с начала охлаждения, В=f(Fo)
(нестационарный теплообмен).
Ориентировочно, если известна конечная температура
материала:
Q= 0,278G cр (tнач. – tкон)/Z.

20. 3.2.8. Теплопоступления за счет солнечной радиации

1. Через заполнение световых проемов
Схема тепловых потоков, воздействующих на заполнение
оконного проема

21.

S – прямая радиация, Вт (непосредственно от солнца);
D – рассеянная (диффузная) радиация (от небосвода);
R – отраженная радиация;
qпогл – тепло, поглощаемое в плоскости заполнения
оконного проема, Вт/м2;
qп – теплопоступления прямой с.р., Вт/м2;
qр - теплопоступления рассеянной с.р., Вт/м2;
q∆t – теплопоступление от нагретой поверхности стекла.

22.

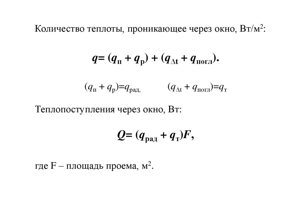
Количество теплоты, проникающее через окно, Вт/м2:
q= (qп + qр) + (q∆t + qпогл).
(qп + qр)=qрад,
(q∆t + qпогл)=qт
Теплопоступления через окно, Вт:
Q= (qрад + qт)F,
где F – площадь проема, м2.

23.

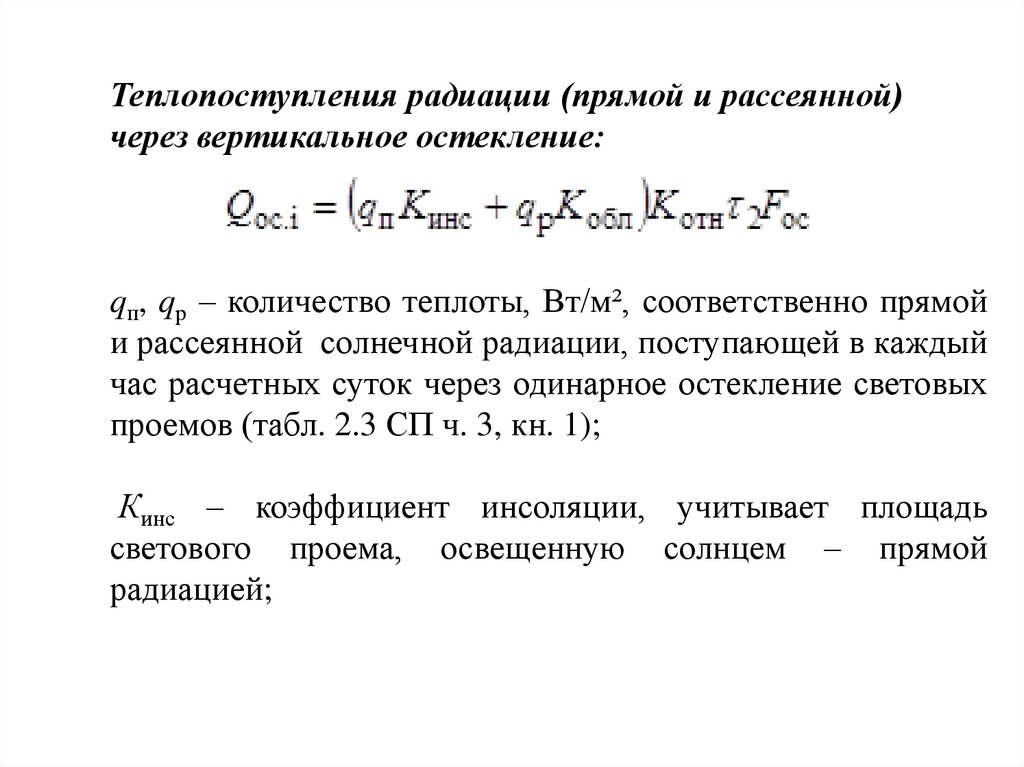
Теплопоступления радиации (прямой и рассеянной)
через вертикальное остекление:
qп, qр – количество теплоты, Вт/м², соответственно прямой
и рассеянной солнечной радиации, поступающей в каждый
час расчетных суток через одинарное остекление световых
проемов (табл. 2.3 СП ч. 3, кн. 1);
Кинс – коэффициент инсоляции, учитывает площадь
светового проема, освещенную солнцем – прямой
радиацией;

24.

Схема окна с солнцезащитными плоскостями,
отбрасывающими тень на поверхность окна
Кинс = Fобл/Fос

25.

Кобл – коэффициент облучения рассеянной радиацией,
Схема облучения поверхности окна рассеянной радиацией
Кобл=φок-неб=1-∑φок-i
(i – солнцезащитные устройства, соседние здания, земля)

26.

Котн - коэффициент относительного проникания
солнечной радиации через проем, отличающийся от
одинарного (2.4 СП);
τ2 - коэффициент, учитывающий затенение светового
проема переплетами (2.5 СП);
Fос – площадь светового проема, м².

27.

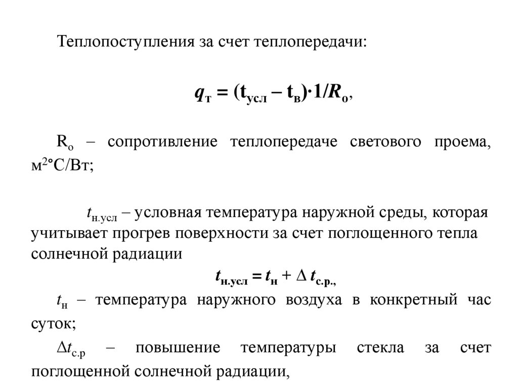
Теплопоступления за счет теплопередачи:
qт = (tусл – tв)∙1/Rо,
Rо – сопротивление теплопередаче светового проема,
м2°C/Вт;
tн.усл – условная температура наружной среды, которая
учитывает прогрев поверхности за счет поглощенного тепла
солнечной радиации
tн.усл = tн + ∆ tc.р.,
tн – температура наружного воздуха в конкретный час
суток;
∆tc.р – повышение температуры стекла за счет
поглощенной солнечной радиации,

28.

Графики изменения температуры при прохождении
теплового потока через ограждение
∆ tc.р = qρ/αн,
ρ – коэффициент
поверхностью
поглощения
солнечной
радиации

29.

Температура наружного воздуха изменяется по синусоиде
- амплитуда колебания
tн.ср – средняя температура наиболее жаркого месяца (июля)
для вентиляции (для кондиционирования – tн,0,95);

30.

- суточная амплитуда температуры наружного воздуха:
средняя
для
вентиляции,
максимальная

для
кондиционирования;
β2 – коэффициент, учитывает гармоническое изменение
температуры наружного воздуха, для остекления принимается
при коэффициенте запаздывания ε=0;
Sв, Dв – количество теплоты прямой и рассеянной
солнечной радиации, поступающей в каждый час суток на
поверхность (табл. 2.10 СП);
ρ – коэффициент поглощения с.р. заполнением световых
проемов.
αн – коэффициент теплоотдачи наружной поверхности, для
вертикальной поверхности αн= 5,8+11,6v0,5,
v – скорость ветра в теплый период года, м/с.

31.

32.

33.

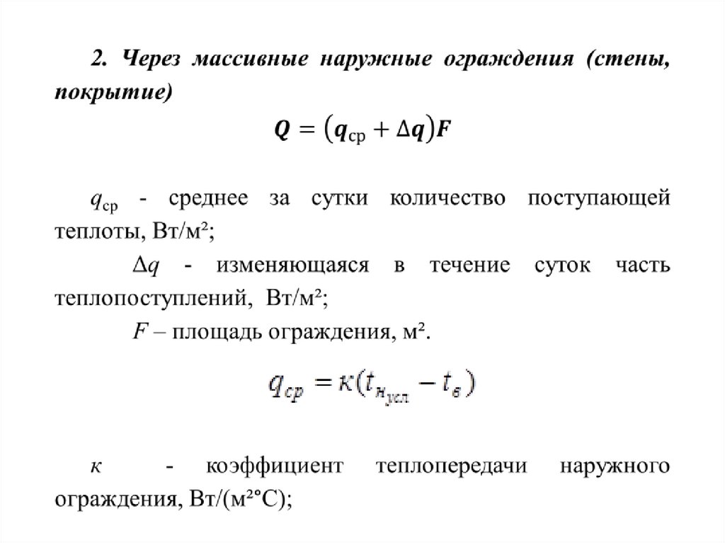
3. Общие теплопоступления от солнечной радиации
Суммируются теплопоступления через окна, покрытие,
стены для каждого часа.
Zmax - час, для которого суммарные теплопоступления
максимальны - Qmax. Расчетное значение теплопоступлений
от солнечной радиации Qс.р. = Qmax

34.

3.2.9. Суммарные тепловыделения в помещении
Qтв = Qэл.дв + Qпов + Qнагр.оборуд. + Qводы + Qосв + Qл + Qмат + Qс.р.
х.п.,
т.п.
п.п.

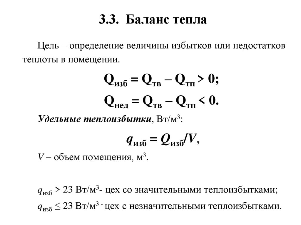
35. 3.3. Баланс тепла

Цель – определение величины избытков или недостатков
теплоты в помещении.
Qизб = Qтв – Qтп > 0;
Qнед = Qтв – Qтп < 0.
Удельные теплоизбытки, Вт/м3:
qизб = Qизб/V,
V – объем помещения, м3.
qизб > 23 Вт/м3- цех со значительными теплоизбытками;
qизб ≤ 23 Вт/м3 - цех с незначительными теплоизбытками.
English     Русский Rules