Вентиляция промзданий
1. Классификация производств
1.2. Классификация цехов по взрывопожарной и пожарной опасности
Характеристикой взрывоопасности являются:
Для определения предела взрываемости газо-воздушных смесей используют формулу Ле-Шателье:
1.2.2. Классификация помещений
Задачи вентиляции в промздании:
2. Расчетные параметры воздуха
2.2. Метеорологические условия в помещении
2.2.1. Содержание вредных веществ
2.2.2. Расчетные параметры внутреннего воздуха
Температура воздуха в верхней зоне
Температура приточного воздуха
337.50K
Category: life safetylife safety

Лекция 1

1. Вентиляция промзданий

Литература дополнительная:
1. Гримитлин М.И. Вентиляция и
отопление цехов машиностроительных
заводов.
2. Титов В.П. и др. Курсовое и
дипломное
проектирование
по
вентиляции гражданских и пром. зданий

2.

Методические указания:
Отопление и вентиляция промышленного
здания: учебное пособие / М.Б. Ромейко, М.Е.
Сапарев. – Самара: АСИ СамГТУ, 2016.

3. 1. Классификация производств

1.1. Классификация по выделяющимся
вредностям
Горячие цехи (термические, кузнечные цехи ).
Основная вредность –
конвективное и
лучистое тепло от нагревательных печей,
горячего металла
Мокрые цехи (красильно-отделочные цехи
текстильной промышленности). Основная
вредность – влага.

4.

Цехи с выделением токсичных паров и газов
(травильные, гальванические цехи машиностроительной
промышленности, цехи окраски).
Производства с выделением пыли (дробильно-размольные
цехи, цехи абразивной обработки металла (обдирки,
шлифовки, полировки); деревообрабатывающие цехи).
Основная вредность – пыль.
Цехи с небольшим выделением тепла, влаги, пыли
(сборочные, сварочные, механические, швейные цехи).
Цехи со значительными выделениями тепла, влаги,
газов, пыли (в комплексе). Эти цехи наиболее сложные. К
ним относятся литейные цехи, некоторые цеха химической
промышленности.

5.

Проектирование вентиляции производственного
помещения начинается с изучения технологического
процесса.
Для проектирования вентиляции необходимо
знать:
– количество вредных выделений – для определения
воздухообмена;
– характер распространения вредностей в
помещении – для организации воздухообмена.

6. 1.2. Классификация цехов по взрывопожарной и пожарной опасности

1.2.1. Понятие о взрывоопасности газов, паров
Взрывоопасная смесь – это смесь горячих газов, паров,
пыли, аэрозолей с воздухом, у которой при н.у. при
воспламенении горение распространяется на весь объем
несгоревшей смеси и развивается давление взрыва,
превышающее 5 кПа.
Пожароопасная смесь – смесь газов, пыли, паров с
воздухом, если при горении развивается давление, не
превышающее 5 кПа.

7. Характеристикой взрывоопасности являются:

- нижний концентрационный предел распространения
пламени по газо-, паро-, пылевоздушной смеси (НКПРП
или нижний предел взрываемости qн.п.) – это
минимальное содержание газа, пара, пыли в воздухе,
которое при воспламенении может привести к взрыву;
- верхний предел взрываемости – максимальное
содержание газа, пара, пыли в воздухе, при котором в
случае воспламенения может произойти взрыв.

8. Для определения предела взрываемости газо-воздушных смесей используют формулу Ле-Шателье:

Для определения предела взрываемости газовоздушных смесей используют формулу Ле-Шателье:
где x1, x2,… xn – пределы взрываемости газов по
объему, %;
n1, n2, …., nn – cодержание отдельных газов в смеси, %
(по объему).
В помещении концентрация взрывоопасных веществ
не должна превышать 10% от НКРП (0,1qн.п.).

9. 1.2.2. Классификация помещений

• НПБ 105-03 «Определение категорий помещений,
зданий и наружных установок по взрывопожарной и
пожарной опасности» помещения разделяются на
категории А, Б, В1-В4, Г, Д.
• А – взрывопожароопасная (имеются горючие
газы, жидкости с температурой вспышки t ≤ 28°C;
вещества и материалы, способные взрываться и гореть
при взаимодействии с водой, кислородом воздуха или
друг с другом в таком количестве, что избыточное
давление взрыва превышает 5 кПа)

10.

Б – взрывопожароопасная (имеются жидкости с
температурой вспышки t > 28°C, горючие пыли, волокна).
В1-В4 – пожароопасная (гаражи, деревообработывающие
цехи, трикотажные фабрики).
Г – применяются негорючие вещества и материалы в
горячем, раскаленном состоянии; процесс сопровождается
образованием искр, выделением лучистого тепла
(литейные, кузнечные, термические цехи).
Д – применяются негорючие вещества и материалы в
холодном состоянии (механические цехи холодной
обработки, инструментальные цехи, цехи текстильной и
бумажной промышленности с мокрыми процессами).

11. Задачи вентиляции в промздании:

• – обеспечение условий в помещении,
предотвращающих
профессиональные
заболевания, а также способствующих
проведению технологического процесса;
• – защита атмосферного воздуха от
загрязнений вентвыбросами.

12. 2. Расчетные параметры воздуха

2.1. Расчетные параметры наружного
воздуха
•СП 60.13330 «Отопление, вентиляция и
кондиционирование воздуха»
•СП 131.13330 «Строительная
климатология»

13.

Для холодного периода - параметры Б :
– температура воздуха – средняя температура наиболее
холодной пятидневки обеспеченностью 0,92, °C,
tн = tн5 об.0,92;
– относительная влажность – среднемесячная
относительная влажность воздуха наиболее холодного
месяца φн, %.
По tн и φн можно расчетным образом или по
I-d диаграмме определить энтальпию (если
это
необходимо);
– скорость ветра – максимальная из средних скоростей
ветра по румбам за январь, но не менее 1 м/с.

14.

Для теплого периода - параметры А :
– температура наружного воздуха – температура
наружного воздуха обеспеченностью 0,95;
– энтальпия наружного воздуха, кДж/кг (принимается
по карте рис. А.5 СП 131.13330);
– скорость воздуха – минимальная из средних
скоростей ветра по румбам за июль, но не менее 1 м/с.
Для переходного периода:
tн =10°C, Iн =26,5 кДж/кг.

15. 2.2. Метеорологические условия в помещении

• ГОСТ 12.1.005 «Общие санитарногигиенические требования к воздуху
рабочей зоны»
• СП 60.13330 «Отопление, вентиляция и
кондиционирование воздуха»
tр.з., φр.з., vр.з., ср.з.

16. 2.2.1. Содержание вредных веществ

• органами Санэпиднадзора установлены предельнодопустимые концентрации – ПДК.
• ПДКр.з.– это такая концентрация вещества в
рабочей зоне, которая при ежедневной работе в
течение 8 часов в течение всего трудового стажа не
может вызвать заболеваний.
• 4 класса опасности: 1 класс – чрезвычайно
опасные, 2 – высоко опасные, 3 – умеренно опасные, 4
– малоопасные.

17.

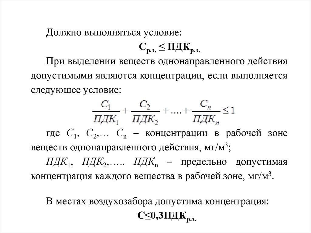
Должно выполняться условие:
Ср.з. ≤ ПДКр.з.
При выделении веществ однонаправленного действия
допустимыми являются концентрации, если выполняется
следующее условие:
где С1, С2,… Сn – концентрации в рабочей зоне
веществ однонаправленного действия, мг/м3;
ПДК1, ПДК2,….. ПДКn – предельно допустимая
концентрация каждого вещества в рабочей зоне, мг/м3.
В местах воздухозабора допустима концентрация:
С≤0,3ПДКр.з.

18. 2.2.2. Расчетные параметры внутреннего воздуха

• Допустимые параметры
tр.з., φр.з., vр.з. - зависят от тяжести выполняемой
работы.
3 категории работ:
– легкая (Iа, Iб) – выполняется стоя, сидя; затраты труда
до 175 Вт;
– средней тяжести (IIа, IIб) – работа с постоянной
ходьбой, переносом тяжести до 10 кг, затраты труда
175-290 Вт;
• – тяжелая (III) – работа с переносом тяжести более
10 кг, затраты более 290 Вт.

19.

В теплый период года
tр.з. = tнА + 4 ≤ tmax.доп.
Температура, ºС
Период года
Категория
работ
1
2
Теплый
Легкая


Средней
тяжести
ΙΙа
ΙΙб
Тяжелая
ΙΙΙ
в рабочей
зоне
на
постоянных
рабочих
местах
на
непостоян
ных
рабочих
местах
Скорость
движения
воздуха, м/с,
не более
Относитель
ная
влажность,
%,
не более
3
4
5
6
7
28/31
28/31
30/32
30/32
0,2
0,3
27/30
27/30
29/31
29/31
0,4
0,5
26/29
28/30
0,6
На 4 ºС выше
расчетной
температуры
наружного
воздуха
(параметры А)
и не
более
указанных
в гр. 4 и 5
75

20.

В холодный период года
Температура, ºС
Период года
Категория
работ
1
2
Холодный
Легкая


Средней
Тяжести
ΙΙа
ΙΙб
Тяжелая
ΙΙΙ
в рабочей
зоне
3
-
на
на
непостоян
постоянных
ных
рабочих
рабочих
местах
местах
Скорость
движения
воздуха,
м/с,
не более
Относитель
ная
влажность,
%,
не более
7
4
5
6
21-25
20-24
18-26
17-25
0,1
0,2
17-23
15-21
15-24
13-23
0,3
0,4
13-19
12-20
0,5
75

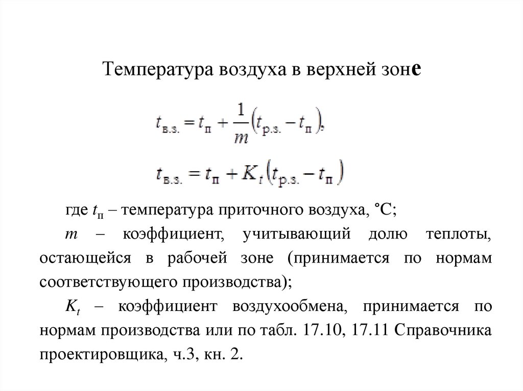
21. Температура воздуха в верхней зоне

где tп – температура приточного воздуха, °C;
m – коэффициент, учитывающий долю теплоты,
остающейся в рабочей зоне (принимается по нормам
соответствующего производства);
Kt – коэффициент воздухообмена, принимается по
нормам производства или по табл. 17.10, 17.11 Справочника
проектировщика, ч.3, кн. 2.

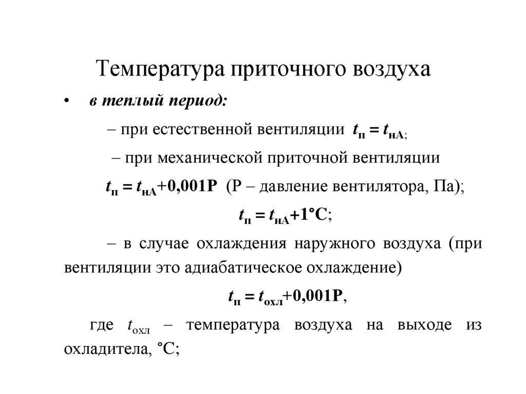
22. Температура приточного воздуха


в теплый период:
– при естественной вентиляции tп = tнА;
– при механической приточной вентиляции
tп = tнА+0,001Р (Р – давление вентилятора, Па);
tп = tнА+1°C;
– в случае охлаждения наружного воздуха (при
вентиляции это адиабатическое охлаждение)
tп = tохл+0,001Р,
где tохл – температура воздуха на выходе из
охладитела, °C;

23.

в холодный период:
в помещениях с избытками теплоты
tп = tр.з.- (4-6)°C.
English     Русский Rules