236.51K

Лекция_12

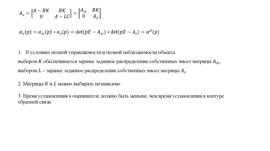
1.

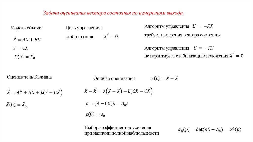
Задача оценивания вектора состояния по измерениям выхода.
Модель объекта
English     Русский Rules