Динамика материальной точки
Основная задача динамики
Опыты Галилея
Законы Ньютона
Законы Ньютона в неинерциальных системах отсчета
Механические силы
Космические скорости
Виды деформации
Закон Гука
Зависимость механического напряжения от относительной продольной деформации
Причины возникновения:
Преобразованиями Лоренца
Следствия из преобразований Лоренца :
Учёные
Создатель классической физики
Изобретения Галилео Галилея
Спасибо за внимание!
1.94M
Category: physicsphysics

Динамика

1. Динамика материальной точки

2.

называется
раздел
механики, в котором изучаются законы
движения тел с учетом причин этого
движения
Динамикой

3. Основная задача динамики

• Прямая задача динамики: по заданному характеру
движения определить равнодействующую сил,
действующих на тело
r t v t a t F t
• Обратная задача динамики: по заданным силам
определить характер движения тела
F t a t v t r t

4. Опыты Галилея

Галилей впервые выяснил, что
тяжелые предметы падают вниз так
же быстро, как и легкие
Чтобы проверить это предположение
Галилео Галилей сбрасывал с
Пизанской башни в один и тот же
момент пушечное ядро массой 80 кг
и значительно более легкую
мушкетную пулю массой 200 г.
Оба тела имели примерно одинаковую
обтекаемую форму и достигли
земли одновременно.

5.

Предположив, что произошло бы в случае
свободного падения тел в вакууме, Галилей
вывел следующие законы падения тел для
идеального случая:
1. Все тела при падении движутся
одинаково: начав падать одновременно, они
движутся с одинаковой скоростью
2. Движение происходит с постоянным
ускорением.
Вскоре после Галилея были созданы
воздушные насосы, которые позволили
произвести эксперименты со свободным
падением в вакууме. С этой целью Ньютон
выкачал воздух из длинной стеклянной
трубки и бросил сверху одновременно
птичье перо и золотую монету. Даже столь
сильно различающиеся по своей плотности
тела падали с одинаковой скоростью.

6. Законы Ньютона

1-й: Существуют такие системы отсчета,
относительно которых поступательно
движущееся тело сохраняет свою скорость
постоянной, если на него не действуют
другие тела или их действие
скомпенсировано (инерциальные)
n
F 0 const
i 1
i

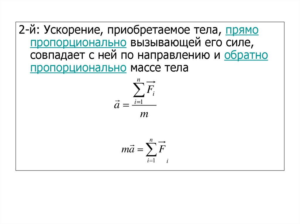
7.

2-й: Ускорение, приобретаемое тела, прямо
пропорционально вызывающей его силе,
совпадает с ней по направлению и обратно
пропорционально массе тела
n
F
i 1 i
a
m
n
ma F
i 1
i

8.

В своём труде «Математические начала
натуральной философии» Исаак Ньютон приводит
следующую формулировку своего закона:
Изменение количества движения
пропорционально приложенной движущей
силе и происходит по направлению той
прямой, по которой эта сила действует

9.

В инерциальных системах отсчёта производная
импульса материальной точки по времени
равна действующей на него силе
dp n
F
dt
i 1
i
p m

10.

F1 F2
3-й: Силы, с которыми тела действуют
друг на друга, лежат на одной прямой,
имеют противоположные направления
и равные модули

11. Законы Ньютона в неинерциальных системах отсчета

Существование инерциальных систем отсчета
лишь постулируется первым законом Ньютона
Реальные системы отсчета, связанные, например,
с Землей или с Солнцем, не обладают в полной
мере свойством инерциальности в силу их
кругового движения

12.

Сила ( F ) – векторная физическая величина,
являющаяся количественной характеристикой
действия одного тела на другое (или частей
одного и того же тела)
Сила характеризуется:
1. модулем
2. направлением
3. точкой приложения

13.

Равнодействующая (результирующая) сила ( F )
– сила, которая оказывает на тело такое же действие, как
и несколько одновременно действующих сил, т.е.
геометрическая сумма сил
F F1 F2 ... Fn

14.

Инерция – явление сохранения скорости тела при
отсутствии действия на него других тел (т.е. покой
или прямолинейное равномерное движение)
Инерциальные системы отсчёта – системы
отсчёта, относительно которых тело движется
равномерно прямолинейно или покоится, если на
него не действуют другие тела
Инертность – свойство тел, характеризующее их
способность сопротивляться изменению их скорости
под воздействием силы
Масса - мера инертности тел и гравитационного
взаимодействия тел

15. Механические силы

Сила всемирного тяготения – сила, с которой все
тела притягиваются друг к другу.
Природа – гравитационная.
Направление – вдоль линии, соединяющей центры
тел.
Закон Всемирного тяготения – все тела
притягиваются друг к другу с силой, модуль которой
прямо пропорционален произведению их масс и
обратно пропорционален квадрату расстояния между
ними.

16.

Gm1m2
F
r2
| F1 | | F2 |
где m1, m2 – массы
взаимодействующих тел [кг],
R – расстояние между их
центрами [м], G –
гравитационная постоянная,
G = 6,67·10-11 Н·м2·кг-2
Пределы применимости:
1. материальные точки.
2. однородные шары.
3. однородный шар
большого радиуса и тело.

17.

Ускорение свободного падения на
поверхности Земли g
9,780 м/с² на экваторе
9,832 м/с² на полюсах.
Стандартное («нормальное») значение,
принятое при построении систем единиц,
составляет g = 9,80665 м/с².
Стандартное значение g было определено как
«среднее» в каком-то смысле на всей Земле,
оно примерно равно ускорению свободного
падения на широте 45,5° на уровне моря.

18.

Сила тяжести – сила, с которой
планета притягивает к себе
окружающие тела
Fтяж –частный случай закона
всемирного тяготения
Природа – гравитационная.
Точка приложения – центр масс тела.
Направление – вертикально вниз (к
центру Земли)
g – ускорение свободного падения
Fтяж mg

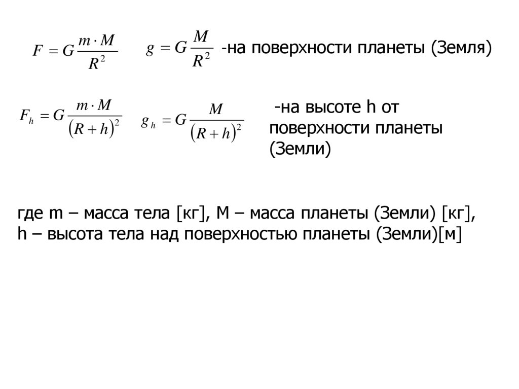
19.

m M
F G
R2
Fh G
m M
R h 2
M
g G 2 -на поверхности планеты (Земля)
R
gh G
M
R h 2
-на высоте h от
поверхности планеты
(Земли)
где m – масса тела [кг], M – масса планеты (Земли) [кг],
h – высота тела над поверхностью планеты (Земли)[м]

20. Космические скорости

Космическая скорость это
начальная скорость, необходимая для
запуска ракет в космическое
пространство

21.

Первая космическая скорость это минимальная скорость, которую
необходимо сообщить телу, чтобы
оно могло двигаться вокруг Земли по
круговой орбите, то есть
превратиться в искусственный
спутник Земли

22.

Центростремительная сила, вычисляемая из
условия вращательного движения, равна силе
тяготения.
12
Mm
m
G 2
R
R
M
1 G
R
где m — масса объекта,
M — масса планеты,
G — гравитационная постоянная, — первая
космическая скорость,
R — радиус планеты.
1
Подставляя численные значения
(для Земли M = 5,97·1024 кг, R = 6 371 км), найдем
1 7,9 км с

23.

Первую космическую скорость можно определить
через ускорение свободного падения.
Поскольку
g
GM
,
2
R
то
1 gR

24.

Вторая космическая скорость это наименьшая скорость, которую надо
сообщить телу, чтобы оно могло
преодолеть притяжение Земли и
превратиться в спутник Солнца, то есть
чтобы его орбита в поле тяготения
Земли стала параболической.
Вторая космическая скорость равна
11,2 км/с

25.

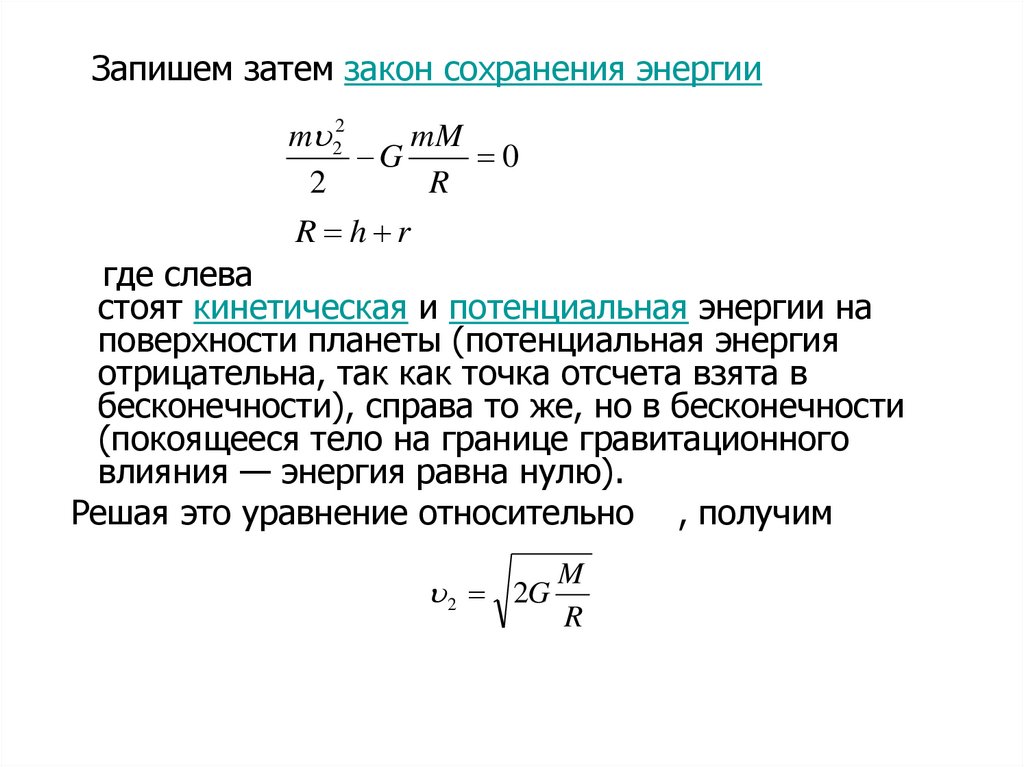
Запишем затем закон сохранения энергии
m 22
mM
G
0
2
R
R h r
где слева
стоят кинетическая и потенциальная энергии на
поверхности планеты (потенциальная энергия
отрицательна, так как точка отсчета взята в
бесконечности), справа то же, но в бесконечности
(покоящееся тело на границе гравитационного
влияния — энергия равна нулю).
Решая это уравнение относительно , получим
2 2G
M
R

26.

Между первой и второй космическими скоростями
существует простое соотношение:
2 2 1

27.

Третья космическая скорость - это
скорость, которую необходимо сообщить телу
на Земле, чтобы оно покинуло пределы
Солнечной системы, преодолев притяжение
Солнца. Третья космическая скорость равна
16,7 км/с или 75-76 км/с.

28.

Вес тела – сила, с
которой тело давит на
опору или растягивает
подвес.
Природа –
электромагнитная.
Точка приложения –
опора или подвес.
Направление –
противоположное силе
реакции опоры или силе
натяжения нити.
P mg
если const
опора –горизонтальна,
подвес - вертикален
P N P N
- по третьему закону Ньютона
P
m
g
a
P
m
g
a
a
g
a
g
a - направлено вверх
a - направлено вниз
P 0
a g
невесомость

29.

Деформа́ция
изменение взаимного положения
частиц тела, связанное с
их перемещением относительно друг
друга

30. Виды деформации

Наиболее простые виды деформации тела в целом:
растяжение-сжатие,
сдвиг,
изгиб,
кручение.
В большинстве практических случаев наблюдаемая
деформация представляет собой совмещение
нескольких одновременных простых деформаций.
В конечном счёте, любую деформацию можно свести к
двум наиболее простым: растяжению (или сжатию)
и сдвигу.

31.

Сила упругости – сила,
которая возникает при
деформациях тела.
Природа – электромагнитная.
Точка приложения – тело.
Направление –
противоположное
направлению смещения
частиц при деформации.

32.

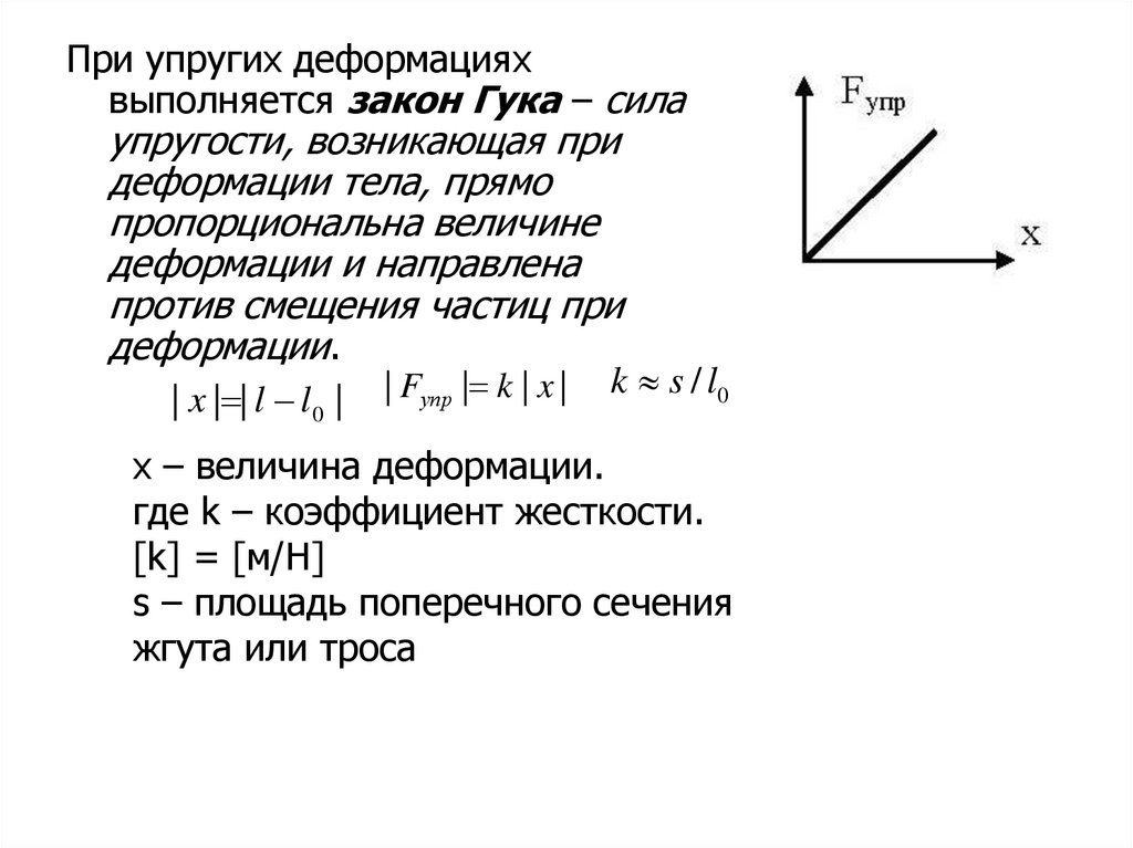
При упругих деформациях
выполняется закон Гука – сила
упругости, возникающая при
деформации тела, прямо
пропорциональна величине
деформации и направлена
против смещения частиц при
деформации.
| x | | l l0 |
| Fупр | k | x |
k s / l0
х – величина деформации.
где k – коэффициент жесткости.
[k] = [м/Н]
s – площадь поперечного сечения
жгута или троса

33.

Деформация растяжения-сжатия
Механическое напряжение
это мера внутренних сил, возникающих в
деформируемом теле, под влиянием различных факторов.
Механическое напряжение в точке тела определяется как
отношение внутренней силы к единице площади в данной
точке рассматриваемого сечения.
Относительная продольная деформация
Коэффициент Пуассона
||
l
l
Kп
||

34. Закон Гука

E - модуль Юнга
l
||
l
F
S
E Н2 Па
F S E || S
l
F E S
l
ES
F
l k l
l
ES
k
l
м

35. Зависимость механического напряжения от относительной продольной деформации

Предел прочности (разрушения)
Предел текучести
Предел упругости
Предел
пропорциональности
E ||

36.

Виды сил упругости:
а) сила реакции опоры N перпендикулярна поверхности
опоры.
б) сила натяжения нити T направлена вдоль нити (подвеса)

37.

Различают две составляющие вектора
механического напряжения:
Нормальное механическое напряжение —
приложено на единичную площадку сечения, по
нормали к сечению (обозначается
).
Касательное механическое напряжение —
приложено на единичную площадку сечения, в
плоскости сечения по касательной (обозначается ).
В Международной системе единиц (СИ) механическое
напряжение измеряется в паскалях.

38.

Модулями упругости называются величины,
характеризующие упругие свойства материалов
В зависимости от типа деформации различают:
Модуль продольной упругости (модуль Юнга) Е –
в случае деформации растяжения
Модуль сдвига G – в случае деформации сдвига
Модуль кручения D – в случае деформации кручения

39.

Закон Гука для деформации
растяжения (сжатия) имеет
вид
где
E

нормальное
напряжение ;
Е − модуль
Юнга;
ɛ− относительное удлинение,

40.

Закон Гука для
деформации
сдвига записывается в виде
G
где – касательное
напряжение,
G – модуль сдвига;
− угол
сдвига (смещения слоев тела).
x
h

41.

Закон Гука для деформации
кручения записывается в виде
M D
где M – величина момента сил; D − модуль
кручения; φ − угол закручивания, равный углу
поворота верхнего основания закручиваемого
стержня относительно нижнего основания

42.

Силы трения –
сила, возникающая
при попытке
перемещения одного
тела по поверхности
другого тела или
при относительном
движении тел

43. Причины возникновения:

- шероховатости и неровности соприкасающихся
поверхностей;
- межмолекулярное притяжение (прилипание
поверхностей)
Природа – электромагнитная
Приложена к обоим соприкасающимся телам
Направление – вдоль поверхностей соприкасающихся
тел, против скорости движения

44.

45.

Жидкое трение
Fтр.жид. – сила
трения,
возникающая, когда
тело движется
соприкасаясь с
жидкостью или
газом.
Fтр.жид. « Fтр.сухое , т.к. в
жидкости и газе нет
силы трения покоя.
Fтр.жид. зависит от:
размеров и формы
тела, свойств среды,
скорости
относительного
движения

46.

Сила Архимеда
FА ж gVm
где ж — плотность жидкости (газа) [кг/м3], g —
ускорение свободного падения [м/с2], а Vm —
объём погружённого тела (или часть объёма тела,
находящаяся ниже поверхности) [м3].
Сила Архимеда — выталкивающая сила,
действующая на тело, которое погружено в
жидкость или газ полностью или частично всегда
направлена вертикально вверх и уменьшает
собственный вес тела

47.

Если сила тяжести тела будет больше
выталкивающей силы (ρт > ρж), тело
будет тонуть; если меньше (ρт < ρж) —
всплывать на поверхность жидкости
(или газа) до тех пор, пока
выталкивающая сила не уравновесит
силу тяжести.
Когда сила тяжести равна
выталкивающей силе (ρт = ρж ), тело
находится в равновесии в любом месте
внутри жидкости.
Таким образом условие плавание
тела: сила тяжести тела должна быть
меньше или равна выталкивающей
силы Архимеда.

48.

Классическая механика Ньютона
прекрасно описывает движение
макротел, движущихся с малыми
скоростями (v<<с).
Однако в конце XIX в. выяснилось, что
выводы классической механики
противоречат некоторым опытным
данным, в частности при изучении
движения быстрых заряженных частиц
оказалось, что их движение не
подчиняется законам механики.
Далее возникли затруднения при попытках
применить механику Ньютона к
объяснению распространения света.

49.

Эта теория представляет собой современную
физическую теорию пространства и времени,
в которой, как и в классической
ньютоновской механике, предполагается, что
время однородно, а пространство однородно
и изотропно.
Специальная теория относительности часто
называется также релятивистской
теорией, а специфические явления,
описываемые этой теорией, —
релятивистскими эффектами.

50.

Для объяснения некоторых опытных данных
необходимо было создать новую механику,
которая содержала бы ньютоновскую механику
как предельный случай для малых скоростей
(v<<с). Это и удалось сделать А. Эйнштейну,
который пришел к выводу о том, что мирового
эфира — особой среды, которая могла бы быть
принята в качестве абсолютной системы, — не
существует. Таким образом, А. Эйнштейн
заложил основы специальной теории
относительности.

51.

В основе специальной теории
относительности лежат постулаты
Эйнштейна, сформулированные им в 1905 г.
Принцип относительности: никакие опыты
(механические, электрические, оптические),
проведенные внутри данной инерциальной системы
отсчета, не дают возможности обнаружить, покоится
ли эта система или движется равномерно и
прямолинейно;
все законы природы инвариантны по отношению к
переходу от одной инерциальной системы отсчета к
другой.

52.

Принцип инвариантности скорости
света: скорость света в вакууме не зависит от
скорости движения источника света или
наблюдателя и одинакова во всех инерциальных
системах отсчета

53. Преобразованиями Лоренца

Преобразованиями Лоренца
Преобразованиями
Лоренца преобразования,
x
'
которым подвергаются прост
ранственновременные координаты (x,
y,z,t) каждого события при
переходе от одной ИСО к
другой
x vt
x
x ' vt '
v2
1 2
c
v2
1 2
c
y y
y y'
z' z
z z'
vx
t 2
c
t'
v2
1 2
c
'
vx
t' 2
c
t
v2
1 2
c
'

54. Следствия из преобразований Лоренца :

Следствия из преобразований
Лоренца :
1.
Относительность расстояний.
Движущиеся относительно наблюдателя тела
сокращаются в размерах в направлении своего
движения. Этот релятивистский эффект носит название
лоренцево сокращение. В направлениях
перпендикулярных к направлению движения размеры
тел остаются неизменными.
s12 c 2 t122 l122

55.

Инвариантной по отношению к преобразованиям
Лоренца называется величина, называемая
интервалом между двумя событиями,
пространственное расстояние между которыми L12 и
которые происходят в моменты времени t1 и t2.
Понятие интервала между событиями является
обобщением понятий промежутка времени и
расстояний между точками.

56.

2. Относительность промежутков времени.
Промежуток времени между двумя последовательными
событиями зависит от выбора системы отчета.
Движущиеся часы относительно покоящегося
наблюдателя идут медленнее, чем покоящиеся.
2
v
t t 1 2
c
'

57.

Эквивале́ нтность ма́ ссы и эне́ ргии —
физическая концепция теории относительности,
согласно которой полная энергия физического
объекта (физической системы, тела) равна его
(её) массе, умноженной на размерный
множитель квадрата скорости света в вакууме:
E0 mc
2
где E0 — энергия покоя частицы [Дж], m — масса
частицы [кг], c — скорость света в вакууме,
равная 299 792 458 м/с.
Полная энергия
E E0 Eкин
где E полная энергия [Дж], E0 - энергия покоя
частицы [Дж], Eкин - кинетическая энергия частицы [Дж]

58.

Основной закон релятивистской динамики
материальной точки записывается так же, как и второй
закон Ньютона:
dp
F
dt
но только в СТО под понимается релятивистский
импульс частицы. Следовательно,
d
m
F
dt 1 2 c 2

59. Учёные

4 января 1643 года — 31
марта 1727 года
Сэр Исаа́ к
Нью́тон (или Ньюто́ н) —
английский физик, математик, механ
ик и астроном, один из создателей
классической физики. Автор
фундаментального труда
«Математические начала
натуральной философии», в котором
он изложил закон всемирного
тяготения и три закона механики,
ставшие основой классической
механики. Разработал
дифференциальное и интегральное
исчисления, теорию цвета, заложил
основы современной физической
оптики, создал многие другие
математические и физические
теории.

60.

Исаак Ньютон, будущий великий физик и математик,
родился в семье фермера в Вулсторпе, близ Грантема
в Англии.
С 12 лет мальчик начал учиться в Грантемской
школе, а в 1661 г. поступил в Тринити-колледж
Кембриджского университета в качестве субсайзера
(так называли малообеспеченных студентов,
выполнявших для заработка обязанности слуг в
колледже). Окончив колледж в 1665 г., Ньютон
получил учёную степень бакалавра.

61.

В 1665-67 гг., во время эпидемии чумы, он жил в
своей родной деревне Вулсторп. Эти годы
вынужденного затворничества оказались наиболее
продуктивными в его научном творчестве.
В это время у Ньютона сложились идеи, которые
привели его к созданию дифференциального и
интегрального исчислений, изобретению зеркального
телескопа (собственноручно изготовленного им в
1668 г.), открытию закона всемирного тяготения.
Здесь он провёл опыты по разложению (дисперсии)
света.

62.

В 1668 г. Ньютону была присвоена степень
магистра, а в 1669 г. его учитель знаменитый
английский математик И. Барроу передал ему
почётную физико-математическую кафедру в
университете, которую Ньютон занимал до 1701 г.
В 1671 г. Ньютон построил свой второй зеркальный
телескоп.
В 1687 г. он опубликовал свой грандиозный труд
"Математические начала натуральной философии"
("Начала").
Труды Ньютона получили высокую оценку и за
границами Англии - он был избран иностранным
членом Парижской академии наук. В 1705 г. за
научные труды он возведён в дворянское
достоинство.

63. Создатель классической физики

Ньютоном были изучены все основные вопросы
физики и математики, актуальные для его времени.
Могучий аппарат ньютоновской механики, его
универсальность и способность объяснить и описать
широчайший круг явлений природы, особенно
астрономических, оказали огромное влияние на
многие области физики и химии.
Влияние взглядов Ньютона на дальнейшее развитие
физики огромно.

64.

Зеркальный телескоп И. Ньютона, хранящийся в
Лондонском королевском обществе

65.

15.02.1564-8.01.1642
Галиле́о Галиле́ й —
итальянский физик,механик, аст
роном, философ и математик,
оказавший значительное
влияние на науку своего
времени. Он первым
использовал телескоп для
наблюдения небесных тел и
сделал ряд выдающихся
астрономических открытий.
Галилей —
основатель экспериментальной
физики. Своими экспериментами
он убедительно опроверг
умозрительную
метафизику Аристотеля и
заложил
фундамент классической
механики.

66.

Галилей Галилео (15.02.1564-8.01.1642) —
выдающийся итальянский физик и астроном, один из
основателей точного естествознания, член Академии
деи Линчей (1611). Родился в Пизе. В 1581 поступил
в Пизанский университет, где изучал медицину. Но,
увлекшись геометрией и механикой, в частности
сочинениями Архимеда и Евклида, оставил
университет с его схоластическими лекциями и
вернулся во Флоренцию, где четыре года
самостоятельно изучал математику. С 1589 —
профессор Пизанского университета, в 1592—1610 —
Падуанского, в дальнейшем — придворный философ
герцога Козимо II Медичи. Оказал значительное
влияние на развитие научной мысли. Именно от него
берет начало физика как наука.

67.

Галилею человечество обязано двумя принципами
механики, сыгравшими большую роль в развитии не
только механики, но и всей физики. Это известный
галилеевский принцип относительности для
прямолинейного и равномерного движения и
принцип постоянства ускорения силы тяжести.
Галилей установил закон инерции (1609), законы
свободного падения, движения тела по наклонной
плоскости и тела, брошенного под углом к горизонту,
открыл закон сложения движений и закон
постоянства периода колебаний маятника (явление
изохронизма колебаний, 1583). От Галилея ведет
свое начало динамика. В июле 1609 Галилей
построил свою первую подзорную трубу —
оптическую систему, состоящую из выпуклой и
вогнутой линз,— и начал систематические
астрономические наблюдения.

68.

Галилею принадлежит идея конечности скорости
распространения света и постановки (1607)
эксперимента по ее определению. Астрономические
открытия Галилея сыграли огромную роль в развитии
научного мировоззрения, они со всей очевидностью
убеждали в правильности учения Коперника,
ошибочности системы Аристотеля и Птолемея,
способствовали победе и утверждению
гелиоцентрической системы мира. Изобрел
термоскоп, являющийся прообразом термометра,
сконструировал (1586) гидростатические весы для
определения удельного веса твердых тел, определил
удельный вес воздуха. Выдвинул идею применения
маятника в часах. Физические исследования
посвящены также гидростатике, прочности
материалов и т. п.

69. Изобретения Галилео Галилея

1. Первым, кто направил «зрительную трубу» в небо,
превратив ее в телескоп, и получил новые научные
данные стал Галилео Галилей. Свой телескоп он
изобрел в 1609 году.
2. В 1586 году Галилей сконструировал специальные
гидростатические весы для определения плотности
тел.
3. Принято считать, что Галилео Галилей изобрел
термометр. Это произошло в 1592 году.
4. Галилео Галилей также считается одним из
претендентов на изобретение микроскопа.
5. В 1606 году Галилео Галилей опубликовал научную
статью, где изложил идею и чертежи изобретенного
им пропорционального циркуля.

70.

1
2
3
4
5

71.

Ро́ берт Гук — английский
естествоиспытатель, учёныйэнциклопедист. Гука смело
можно назвать одним из
отцов физики, в особенности
экспериментальной, но и во
многих других науках ему
принадлежат зачастую одни
из первых основополагающих
работ и множество открытий.
18 июля 1635 г. – 3 марта 1703 г.

72.

Английский естествоиспытатель Роберт Гук родился во
Фрешуотере, графство Айл-оф-Уайт (остров Уайт) в
семье священника местной церкви. В 1653 г. поступил в
Крайст-Чёрч-колледж Оксфордского университета, где
впоследствии стал ассистентом Р. Бойля. В 1662 г. был
назначен куратором экспериментов при только что
основанном Королевском обществе; член Лондонского
королевского общества с 1663 г. С 1665 г. – профессор
Лондонского университета, в 1677-1683 гг. – секретарь
Лондонского Королевского общества.

73.

Разносторонний учёный и изобретатель, Гук
затронул в своих работах многие разделы
естествознания. В 1659 г. построил воздушный насос,
совместно с Х. Гюйгенсом установил (около 1660 г.)
постоянные точки термометра – таяния льда и
кипения воды. Усовершенствовал барометр,
зеркальный телескоп, применил зрительную трубу
для измерения углов, сконструировал прибор для
измерения силы ветра, машину для деления круга и
другие приборы.

74.

Большое значение имело открытие Гуком в 1660 г.
закона пропорциональности между силой, приложенной к
упругому телу, и его деформацией (закон Гука). Гук
высказал идею, что все небесные тела тяготеют друг к
другу и дал общую картину движения планет. Он
предвосхитил закон всемирного тяготения И. Ньютона; в
1679 г. высказал мнение, что если сила притяжения
обратно пропорциональна квадрату расстояния, то
планета должна двигаться по эллипсу.

75.

С помощью усовершенствованного им микроскопа
Гук наблюдал структуру растений и дал чёткий
рисунок, впервые показавший клеточное строение
пробки (термин «клетка» был введён Гуком). Гук
высказывал мысли об изменении земной
поверхности, которое, по его мнению, повлекло
изменение фауны. Гук считал, что окаменелости –
это остатки прежде живших существ, по которым
можно воспроизвести историю Земли.
Гук был известен также как архитектор. По его
проектам было построено несколько зданий, главным
образом в Лондоне.

76.

77.

Архиме́д —
древнегреческий математ
ик, физик и инженер из С
иракуз. Сделал
множество открытий
в геометрии. Заложил
основы механики, гидрос
татики, был автором
ряда важных
изобретений.
287 до н. э. — 212 до н. э.

78.

Архимед родился около 287 года до н.э. в
Сиракузах, греческой колонии на острове Сицилия.
Отцом Архимеда был математик и астроном Фидий.
Отец привил сыну с детства любовь к математике,
механике и астрономии. Для обучения Архимед
отправился в Александрию Египетскую — научный и
культурный центр того времени. После возвращения
в Сиракузы началась плодотворная работа. Так,
например, Архимед обосновал закон гидростатики
(закон Архимеда).

79.

Инженерные способности проявились у Архимеда во
время римской осады, когда он разработал военные
метательные машины. Однако римлянам все же
удалось взять Сиракузы. Осенью 212 году до н. э.
вследствие измены Сиракузы были взяты римлянами.
При этом Архимед был убит. Более всего талант
Архимеда выразился в математике —
ученый выполнил множество исследований в области
алгебры, геометрии, арифметики.

80.

Он предложил более универсальный метод для
вычисления площадей различных фигур. Его идеи
позже были положены в основу теории
интегрального исчисления. Также Архимед прекрасно
проявил себя в механике (усовершенствовал
механизм рычага, написал несколько книг), в
астрономии (создал планетарий).

81.

82. Спасибо за внимание!

English     Русский Rules