734.50K
Category: electronicselectronics

Лек Тема 04-6 Напр

1.

Тема 4. Измерения напряжения и тока
Лекция 6
Учебные вопросы
1. Общие сведения об измерении напряжения и тока
2. Основные значения напряжения
3. Структурные схемы и функциональные элементы
электронных вольтметров

2.

4. Измерения напряженияи тока
2
4.1. Общие сведения об измерении напряжения и тока
Электрический ток – это направленное перемещение заряженных частиц.
Напряжение – скалярная величина, равная линейному интегралу
напряженности электрического поля. В практике измерений напряжения
определяют разность электрических потенциалов, являющуюся напряжением на
участке электрической цепи или ее элементе.
Сила тока, напряжение и мощность характеризуют энергию, переносимую
электромагнитным колебанием.
Количественной мерой переносимой энергии служит мощность, а при
известном сопротивлении нагрузки - сила тока или напряжение.
Средства измерения тока и напряжения основаны на регистрации количества
электричества, переносимого в цепи за единицу времени.
Абсолютная единица измерения тока ‒ Ампер.
Абсолютная единица измерения напряжения ‒ Вольт.

3.

3
Средства измерения тока (амперметры) отнесены к подгруппе А:
А2 – амперметры постоянного тока;
А3 – амперметры переменного тока;
Средства измерения напряжения (вольтметры) отнесены к подгруппе В:
В2 - вольтметры постоянного напряжения;
В3 - вольтметры переменного напряжения;
В4 - вольтметры импульсного напряжения;
В6 - селективные вольтметры;
В7 - универсальные вольтметры.

4.

Измерения напряжения, тока и мощности выполняют как в абсолютных
4
единицах, так и в относительных (относительно известного значения величины).
При измерении напряжения, тока или мощности в качестве известного
значения величины выбирают:
напряжение (ток, мощность) на входе схемы при сравнении с аналогичными
параметрами на выходе схемы;
абсолютные нулевые уровни мощности (1 мВт или 1 мВА), напряжения или
тока.
В первом случае такую относительную величину называют единицей
передачи (усилением или затуханием). Она выражает соотношение между
мощностями (напряжениями, токами), взятыми либо в двух разных точках тракта
(схемы), либо в одной точке, но в разные моменты времени.
Значение единицы передачи часто обозначают греческой буквой δ.

5.

Во втором случае относительную величину называют абсолютный
5
уровень или уровень. Значение уровня часто обозначают буквой p с индексом,
определяющим напряжение или мощность: pм или pн.
Уровень показывает соотношение между мощностью (напряжением, током) в
данной точке цепи и мощностью (напряжением, током), принятой для сравнения.
Абсолютный уровень показывает соотношение между мощностью
(напряжением, током) в данной точке цепи и абсолютным нулевым уровнем и
может быть определен в любой точке тракта.
Связь между напряжением, током и мощностью известна:
U0
I0
;
R
Стандартное
значение
сопротивления
R, Ом
600
150
135
75
U 02
P0
I 02 R;
R
P0 I 0U 0 ;
Абсолютный
уровень
напряжения
U 0 P0 R
0,775
0,387
0,367
0,274
В
Абсолютный
уровень тока
I 0 P0 / R
1,29
2,582
2,722
3,651
мА

6.

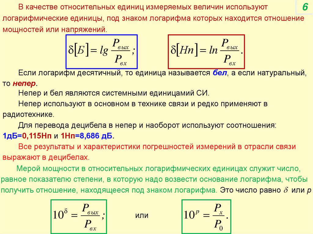
В качестве относительных единиц измеряемых величин используют
6
логарифмические единицы, под знаком логарифма которых находится отношение
мощностей или напряжений.
Pв ых
Б lg
;
Pв х
Pв ых
Нп ln
.
Pв х
Если логарифм десятичный, то единица называется бел, а если натуральный,
то непер.
Непер и бел являются системными единицамий СИ.
Непер используют в основном в технике связи и редко применяют в
радиотехнике.
Для перевода децибела в непер и наоборот используют соотношения:
1дБ=0,115Нп и 1Нп=8,686 дБ.
Все результаты и характеристики погрешностей измерений в отрасли связи
выражают в децибелах.
Мерой мощности в относительных логарифмических единицах служит число,
равное показателю степени, в которую надо возвести основание логарифма, чтобы
получить отношение, находящееся под знаком логарифма. Это число равно или р
Pв ых
10
;
Pв х
или

10 .
P0
p

7.

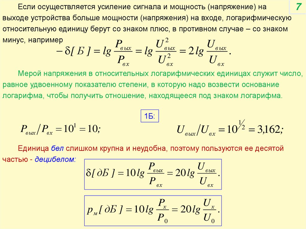
Если осуществляется усиление сигнала и мощность (напряжение) на
7
выходе устройства больше мощности (напряжения) на входе, логарифмическую
относительную единицу берут со знаком плюс, в противном случае – со знаком
2
минус, например
Pвых
U вых
U вых
[ Б ] lg
lg 2 2 lg
.
Pвх
U вх
U вх
Мерой напряжения в относительных логарифмических единицах служит число,
равное удвоенному показателю степени, в которую надо возвести основание
логарифма, чтобы получить отношение, находящееся под знаком логарифма.
1Б:
Pвых Pв х 10 10;
1
1
U вых Uвх 10 2 3,162;
Единица бел слишком крупна и неудобна, поэтому пользуются ее десятой
частью - децибелом:
Pвых
U вых
[ дБ ] 10 lg
20 lg
.
Pвх
Uвх
p м [ дБ ] 10 lg

U
20 lg х .
P0
U0

8.

60
8
δ,дБ
1дБ:
Pх P0 100 ,1 1,26;
50
1
U х U0 10 20 1,12;
40
30
3дБ:
20
Pх P0 100 ,3 2;
3
10
6
0
U х U0 10 20 1,41;
6дБ:
1
10
102
103
104
105
106
1 2 3,1 10 31,62 102 316,2 103
Рвых/Рвх
Uвых/Uвх
Рис. Соответствие логарифмических единиц
отношению мощностей (напряжений)
Pх P0 100 ,6 4;
6
U х U0 10 20 2.
I зв
L[дБ ] 10 lg
,
I0
I 0 10
12
Вт м .
2
120
I зв
10 10 1012 ; I зв I 01012 1 Вт м 2 .
I0

9.

4.2. Основные значения напряжения
9
Мгновенное значение напряжения u(t) определяют как функциональную
зависимость амплитуды действующего в цепи напряжения от времени.
Uп
u(t)
uср
Т1
Т2
t
Пиковое (амплитудное применительно к напряжению синусоидальной формы)
значение напряжения Uп является наибольшим или наименьшим напряжением
за период его изменения или за время наблюдения.

10.

Среднее значение переменного напряжения определяют как среднее из
его мгновенных значений за период изменения или за время наблюдения.
uср
10
T1
1
u( t ) dt
T2 0
Среднее значение напряжения численно равно такому постоянному
напряжению, при действии которого переносится такое же количество
электричества, как и при действии сравниваемого с ним переменного напряжения
за одно и то же время. Оно является постоянной составляющей переменного
напряжения.
Uп+
u(t)
Uп‒ Т
1
Т2
t
uср= Uп‒
Средневыпрямленное напряжение является средним от положительных и
отрицательных величин переменного напряжения.
T
1 1
uсрв u( t ) dt
T2 0
u(t)
Т1
uсрв
Т2
t

11.

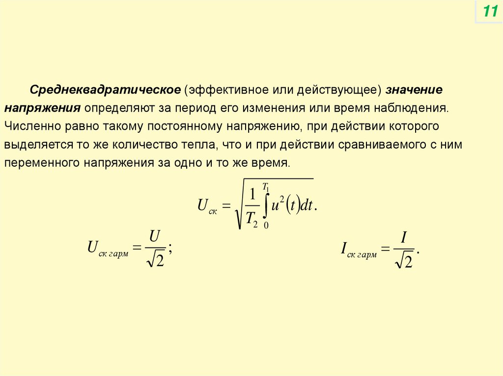
11
Среднеквадратическое (эффективное или действующее) значение
напряжения определяют за период его изменения или время наблюдения.
Численно равно такому постоянному напряжению, при действии которого
выделяется то же количество тепла, что и при действии сравниваемого с ним
переменного напряжения за одно и то же время.
T1
U
U ск гарм
;
2
1 2
U ск
u t dt .
T2 0
I
I ск гарм
.
2

12.

4.3. Структурные схемы и функциональные элементы электронных
вольтметров
12
Измерение напряжений в радиоэлектронных схемах осуществляется в цепях
постоянного и переменного тока аналоговыми и цифровыми вольтметрами.
Измерение постоянных напряжений может быть выполнено непосредственно
электроизмерительными механизмами и аналого-цифровыми преобразователями,
сопряженными с цифровыми индикаторами (показывающими устройствами).
Измерение переменных напряжений электроизмерительными механизмами,
используемыми в качестве показывающих устройств (ПУ) средств измерений,
затруднено из-за недостатков, присущих этим приборам:
малого диапазона частот, в котором они дают достоверные показания;
невысокого входного сопротивления;
больших входных емкости и индуктивности;
зависимости входного сопротивления от частоты и т.п.

13.

13
а)
б)
в)
Д
П
ПУ
Д
У
П
П
У-Д
ПУ
Упрощенные схемы вольтметров
ПУ

14.

Элементы структурных схем электронных вольтметров
14
Масштабные преобразователи
а) Шунты
mA

а)
Шунты (Рис. а) предназначены для расширения диапазона
измерений приборов по току. Шунт представляет собой сопротивление,
включаемое параллельно измерительному механизму. Используют для
уменьшения величины тока, проходящего через измерительный
механизм, до номинального. Сопротивление цепи mA – шунт низкое.
Шунты применяют обычно в амперметрах.
б) Добавочные резисторы

mA
б)
Добавочные резисторы (Рис. б) предназначены для расширения
пределов измерения по напряжению электромеханических приборов.
Резисторы включают последовательно с измерительным механизмом.
Ток, протекающий через измерительный прибор, уменьшается.
Сопротивление цепи mA – высокое. Применяют обычно в вольтметрах.
Добавочные резисторы и шунты изготавливают однопредельными
для щитовых приборов и многопредельными для переносных.

15.

в) Делители напряжения
15
Делители напряжения (Рис. в) в схеме вольтметра
ставят, как правило, на его входе для увеличения
mA
входного сопротивления и снижения подаваемого на
Rвх
последующие каскады напряжения с целью
Rвых
недопущения перегрузки последних. Делители
напряжения служат для расширения пределов
измерения вольтметров с высоким входным
в)
сопротивлением по напряжению. Могут входить в
состав вольтметра в качестве входного или промежуточного звена или
использоваться как самостоятельные приборы. Делители изготавливают из
резисторов, конденсаторов или дросселей - катушек индуктивности.
Входное сопротивление делителя напряжения не равно его выходному
сопротивлению.

16.

г, д) Аттенюаторы
R
R
R
Rвх
16
R
Rвых
R
R
г)
д)
Аттенюаторы (Рис. г и д) служат для уменьшения в требуемое число раз
тока, напряжения или мощности и применяются во входных цепях вольтметров и
измерителей мощности. Представляют собой четырехполюсники, отдельные
звенья которых выполнены по Т- или П-образным схемам.

17.

г, д) Аттенюаторы
R
R
R
Rвх
17
R
Rвых
R
R
R
R
Rвх
R
Rвых
Аттенюаторы (Рис. г и д) служат для уменьшения в требуемое число раз
тока, напряжения или мощности и применяются во входных цепях вольтметров и
измерителей мощности. Представляют собой четырехполюсники, отдельные
звенья которых выполнены по Т- или П-образным схемам.
Входное сопротивление аттенюатора, в отличие от делителя напряжения,
равно выходному.
е) Усилители
Усилители постоянного и переменного тока предназначены для увеличения
значений измеряемых напряжений с целью расширения динамического диапазона
вольтметра, повышения его чувствительности и уменьшения потребляемой им от
объекта измерения энергии. Наибольшее распространение получили
транзисторные усилители и усилители на интегральных микросхемах.

18.

Преобразователи напряжения
18
Преобразователи переменного напряжения необходимы для того, чтобы
подавать на вход показывающих устройств - как цифровых, так и аналоговых,
постоянное напряжение, пропорциональное одному из основных значений
измеряемого переменного напряжения.
В качестве преобразователей в вольтметрах наиболее часто используют
детекторы – устройства, предназначенные для преобразования модулированных
электрических колебаний высокой частоты в напряжения или токи, изменяющиеся
по закону модуляции. Если модуляция ВЧ сигнала отсутствует, то детектор
преобразует ВЧ сигнал в постоянное напряжение, пропорциональное одному из
значений переменного.

19.

Аналоговые показывающие устройства вольтметров
Показывающее устройство средства измерений - совокупность
элементов средства измерений, которые обеспечивают визуальное восприятие
значений измеряемой величины или связанных с ней величин. Показывающие
устройства предназначены для представления измерительной информации
оператору в удобном для него виде.
В качестве аналоговых показывающих
устройств в вольтметрах, как правило,
используют электромеханические
измерительные приборы –
магнитоэлектрические,
электромагнитные,
электродинамические,
ферродинамические и
электростатические механизмы
Магнитоэлектрический механизм
19

20.

Стрелочные аналоговые приборы содержат отсчетное устройство,
20
состоящее из шкалы* средства измерения и указателя*, и измерительный
механизм*. Измерительный механизм принимает энергию измеряемого сигнала и
преобразует ее в угловое перемещение некоторой подвижной части, жестко
связанной с указателем. Механический указатель прибора представляет собой
стрелку, конец которой выполнен в форме, облегчающей отсчет показаний
*
Шкала средства измерений - часть
показывающего устройства средства
измерений, представляющая собой
упорядоченный ряд отметок вместе со
связанной с ними нумерацией.
*
Указатель средства измерений - часть
показывающего устройства, положение которой
относительно отметок шкалы определяет
показания средства измерений.
*
Измерительный механизм средства
измерений - совокупность элементов средства
измерений, которые обеспечивают
необходимое перемещение указателя (стрелки,
Магнитоэлектрический механизм
светового пятна и т.д.)

21.

Нижний
предел
измерения
–30
Отметки
–20
–10
0
10
20
21
На шкалы показывающего
Верхний
предел устройства наносят отметки в виде
измерения
коротких линий, интервал между
30
которыми называют делением
шкалы. Отметки* шкалы, у которых
проставлено число, называют
числовыми отметками шкалы.
Диапазон измерений
Шкалы могут быть равномерными и
Показывающее устройство СИ с
неравномерными. Наименьшее
равномерной шкалой и нулевой
значение измеряемой величины,
отметкой внутри диапазона ↑
указанное на шкале, называют
начальным значением шкалы, наибольшее - конечным. Диапазон показаний
определяют по начальному и конечному значениям шкалы.
Деление
Значительный объём информации о принципе действия прибора, возможной
предельной погрешности, условиях работы может быть извлечен из условных
обозначений, нанесенных на циферблат прибора.
*
Отметка шкалы - знак на шкале средства измерений (черточка, зубец, точка
и др.), соответствующий некоторому значению физической величины

22.

22

23.

Цифровые показывающие устройства вольтметров
23
Цифровые показывающие устройства - электронные схемы, состоящие из
аналогово-цифровых преобразователей (АЦП) с сопряженными с ними цифровыми
табло (ЦТ).
АЦП
ЦТ
Существует большое количество принципов аналогово-цифровых
преобразований и построенных на их основе цифровых вольтметров, успешно
применяемых на практике.
Цифровые показывающие устройства принципиально неприменимы для
измерения переменного напряжения, так как измеряют лишь мгновенное значение
напряжения.
English     Русский Rules