3 четверть
Типы алгоритмов
Цель обучения:
Давайте вспомним, что обозначала каждая геометрическая фигура в алгоритме.
Проверьте себя!
Что такое блок-схема?
Объявление переменной
Инициализация переменных в C++ задание значений для переменных
Задание: определите тип данных
Структура программы
Структура программы
! Правила при работе с переменными
Математические операции
! Для использования математических функций в своей программе надо подключить библиотеку cmath через #include <cmath>
Базовая структура ветвления
Операторы выбора if и else в C++
Пример использования алгоритма ветвления
Задание 1 Напишите программный код для блок-схемы
Задание 3 и 4
Задание 3 и 4 Ответы
Дополнительное задание: Придумайте альтернативный способ вывода ответов, без использования цифр.
ПРАКТИКА : Построй блок-схему и напиши код программы «Конвертер длины». Расстояние, заданное в футах, программа переводит в
Дополнительное задание
Дополнительное задание
4.06M
Category: programmingprogramming

8 grade_1 week_3 term 2

1. 3 четверть

2. Типы алгоритмов

3. Цель обучения:

классифицировать типы данных в программировании
использовать линейные и разветвляющиеся алгоритмы при решении задач
Критерии оценивания:
1.
верно использует типы данных
2.
строит алгоритм в виде блок-схемы для разветвляющего алгоритма
3.
использует условный оператор в программировании для решения задач

4. Давайте вспомним, что обозначала каждая геометрическая фигура в алгоритме.

Критерии оценивания: Называют назначение геометрических фигур

5. Проверьте себя!

6. Что такое блок-схема?

✔ Блок-схема — описание шагов алгоритма в виде блоков
различной формы, соединенных между собой стрелками
Что такое блок-схема?

7.

8.

9.

Переменная – область в памяти компьютера, которая имеет
определенное имя и тип. Имя переменной называют
идентификатором.
Имя переменной (идентификатор) на С++ может состоять
только из латинских букв и цифр и начинаться только с
буквы.

10.

Глоссарий
• Тип данных: Форма хранения данных
• String: Последовательность символов, обычно заключаемая в двойные или
ординарные скобки, i.e. 'hello' or "hello".
Integer: Целочисленный тип.
Float: Число с плавающей точкой, т.е. дробно десятичное или дробь.
Boolean: Логический тип данных со бинарными значениями True/False или да/нет.
Variable: Переменная, операнд, метод хранения изменчивых данных (это все
синонимы)
Constant: константа, содержит неизменное, в отличие от переменной, значение на
протяжении выполнения программы

11. Объявление переменной

Объявление переменной в C++ происходит таким образом: сначала
указывается тип данных для этой переменной а затем название этой
переменной.

12. Инициализация переменных в C++ задание значений для переменных

13. Задание: определите тип данных

Пример
“Donkey”
1066
name = “Bob”
X>Y
score = 20
246810
2.4681
Z
“Computing!”
Тип данных

14. Структура программы

#include <iostream>
using namespace std;
int main()
{
int a, b, summ;
cin >> a;
cin >> b;
summ = a + b;
cout << "Сумма= " << summ;
return 0;
}
Подключение библиотеки ввода/вывода
данных
#include <iostream>
Использование пространства имен
using namespace std;
Главная функция программы
int main()
{ начало программы
объявление переменных
тело основной программы
return 0;
Завершение работы главной функции
} конец программы

15. Структура программы

Для правильного
отображения
кириллицы
Оператор ввода
данных с
клавиатуры
Оператор вывода
данных на экран
Структура программы
#include <iostream>
using namespace std;
int main()
{
int a, b, summ;
setlocale(LC_CTYPE, "Russian");
ВАЖНО!!! ​Почти
cout << "Введите два числа: " << endl;
каждый оператор в С++
заканчивается точкой с
cin >> a;
запятой ;
cin >> b;
summ = a + b;
cout << "Сумма= " << summ << endl; Для задержания
экрана до
system ("pause");
нажатия клавиши
return 0;
}

16.

17.

Давайте вспомним структуру кода для линейного алгоритма из
программы 7-класса
#include <iostream>
using namespace std;
int main()
{
double a, b;
cout << "Input a: ";
cin >> a;
cout << "Input b: ";
cin >> b;
double x = b + a;
cout << "Root of equation a+x=b is " << x << endl;
system("pause");
return 0;
}

18. ! Правила при работе с переменными

1
2
3

19.

Задание 2.
Дополни код программы «Конвертер Фаренгейта», используя блоксхему программы. Проверь созданную программу на компьютере.
Почему в этом коде переменные c и f описаны как тип float?

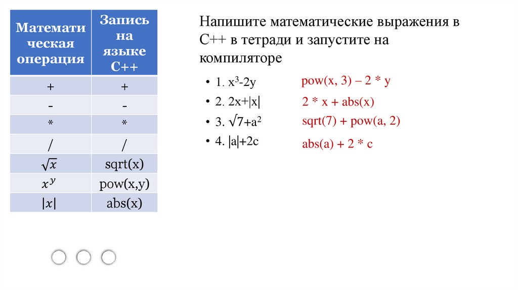
20. Математические операции

Математическая
операция
+
*
/
Запись на
языке С++
+
*
/
English     Русский Rules