2.53M
Category: industryindustry

Водоснабжение пром. пред.КП

1.

МИНИСТЕРСТВО ТРАНСПОРТА РОССИЙСКОЙ ФЕДЕРАЦИИ
Федеральное государственное автономное образовательное учреждение высшего образования
РОССИЙСКИЙ УНИВЕРСИТЕТ ТРАНСПОРТА (РУТ (МИИТ)
1

2.

МИНИСТЕРСТВО ТРАНСПОРТА РОССИЙСКОЙ ФЕДЕРАЦИИ
Федеральное государственное автономное образовательное учреждение высшего образования
РОССИЙСКИЙ УНИВЕРСИТЕТ ТРАНСПОРТА (РУТ (МИИТ)
КАФЕДРА «ТЕПЛОЭНЕРГЕТИКА И ВОДОСНАБЖЕНИЕ НА ТРАНСПОРТЕ»
Кандидат военных наук, доцент ПАВЛОВ Ю.Н.
«Водоснабжение промышленных предприятий»
для студентов 4 курса
специальности 08.03.01 «ВОДОСНАБЖЕНИЕ И ВОДООТВЕДЕНИЕ» (ВВ)
Материалы к проведению практического занятия №1
«Анализ качества воды и выбор схемы
водоподготовительной установки»
Москва - 2023
2

3.

ЛИТЕРАТУРА
ОСНОВНАЯ
1. Павлов Ю.Н. Водоснабжение промышленных предприятий. Водоподготовка для котельной.
Учебное пособие. –М.:РОАТ, 2015.
2. Дикаревский В.С, Якубчик П.П и др. Водоснабжение и водоотведение на железнодорожном
транспорте. - М.: ИГ «Вариант», 2009.
3. Кострикин Ю.М., Мещерский Н.А., Коровина О.В. Водоподготовка и водный режим
энергообъектов низкого и среднего давления. Справочник.- М.:Энергоатомиздат, 1990.
4. Вихрев В.Ф., Шкроб И.С. Водоподготовка. Учебник для ВУЗов. –М.: Энергия, 1973.
3

4.

1. Исходные данные
Таблица 1.1
Вариант (последняя цифра
учебного шифра)
К1, %
К2, %
Взвешенные
вещества, мг/кг
Окисляемость,
мгКMnO4/кг
0
1,5
50
155
16,4
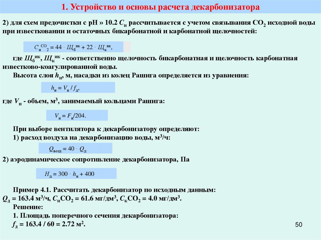
1
2
45
400
15
2
3,6
40
300
25,5
3
4,5
52
170
30
4
5
35
550
17
5
3
40
580
12
6
6
38
750
11
7
2
52
230
16
8
1,9
38
230
11
9
2,4
47
340
14
Примечание: К1- потери пара в котельной, %; К2- потери пара на производстве, %.
4

5.

2. Схемы1.водообеспечения
предприятий
Исходные данные
Таблица 1.2
Вариант
(предпоследняя
цифра
учебного
шифра)
1
Источник
водоснабжения
Место
отбора
пробы
Амур
Хабаровск
Содержание ионов в воде, мг/кг
Na++
Са+2
Mq+2
13,4
2,5
HCO3-
SO4-2
Cl-
NO3-2
SiO3-2
4,4
42,7
4,2
3,0
-
9,0
K+
Сухой
остаток
мг/кг
Жесткость
мг-экв/кг
Жо
Жк
66,0
0,87
0,7
2
Волга
Ярославль
34,4
9,1
7,0
119,0
23,1
5,8
-
8,7
167,6
2,47
1,95
3
Волга
Казань
72,0
14,5
20,5
140,3
140
15
-
3,0
360,0
4,78
2,3
4
Воронеж
Липецк
72,2
17,4
12,5
280,6
33,5
10
-
21,6
320,4
5,03
4,6
5
Клязьма
Владимир
47,0
10,3
34,7
158,7
52,7
21,7
1,2
16,6
347,0
3,2
2,6
6
Москва
Москва
40,0
9,8
131,0
19,2
9
-
1,5
178,0
2,8
2,15
7
Нева
СанктПетербург
9,0
1,2
2.7
26,2
6,1
3,9
-
-
67,2
0,55
0,43
8
Днепр
Смолен
ск
51,9
15,0
61,6
127,5
105,7
35,1
76
-
410,0
3,82
2,09
9
Енисей
Красноярск
37,0
9,1
6,9
140,0
10,1
3,2
-
11,4
154,0
2,6
2,3
0
Вологда
Вологда
91,2
43,2
69
433
125
89,2
-
-
708
8,1
7,1
5

6.

2. Заполнение исходных данных
На основании данных анализа воды (табл.1.1 и1.2) заполняется бланк исходных данных
(графы отсутствующих исходных данных не заполняются).
АНАЛИЗ ВОДЫ
I. Общие сведения
1. Пункт водоснабжения
2. Род и название водоисточника
3. Дата отбора воды
4. Дата начала анализа
II. Физические свойства воды
6. Цветность ________________________________________________________
7. Прозрачность по стандартному шрифту ______________________________ мм
8. Осадок (характер) ___________________________________________________
9. Запах ______________________________________________________________
10. Вкус ______________________________________________________________
11. Температура воды при отборе пробы ___________________________________
12. Взвешенные вещества (из табл.1.1) ____________________________________ мг/кг
13. Взвешенные вещества после прокаливания ___________________________мг/кг
III. Химические свойства и состав воды
14. Активная реакция воды рН
-8
15. Сухой остаток (из табл.1.2) _________________________________________ мг/кг
16. Минеральный остаток_____________________________________________ мг/кг
17. Натрий Na+ + Калий К+ (из табл.1.2) __________________________________мг/кг
18. Кальций (Са+2) (из табл.1.2) __________________________________________м/кг
19. Магний (Mg+2) (из табл.1.2)_____________________________________________
6

7.

2. Заполнение исходных данных
20. Сульфаты (SO4-2) (из табл.1.2) _________________________________мг/кг
21. Хлориды (Cl-) (из табл.1.2) __________________________________________ мг/кг
22. Нитраты (NO3-) (из табл.1.2) ________________________________________ мг/кг
23. Бикарбонаты (HCO3-) (из табл.1.2) ______________________________ мг/кг
24. Кремниевая кислота (SiO3-2) (из табл.1.2) _________________________ мг/кг
25. Окисляемость по перманганату (из табл.1.1) _________________________ мг/кг
26. Щелочность _____________________________________________мг-экв/кг
27. Жесткость а) общая (из табл.1.2)_____________________________мг-экв/кг
б) некарбонатная ________________________________ мг-экв/кг
в) карбонатная (из табл.1.2) ______________________мг-экв/кг
IY.Данные анализа в мг-экв/кг форме
Катионы
мг-экв/л
Анионы
Na+ + К+
Cl-
Са+2
SO4-2
Mg+2
NO3-
мг-экв/кг
Fe+2
HCO3SiO3-2
Сумма
Сумма
7

8.

3. Перевод данных из мг/кг в мг-экв/кг
Перевод исходных данных из мг/кг в мг-экв/кг выполняют по формуле:
С ( мг экв / кг )
C ( мг / кг )
Э
где Э – значения ионных и эквивалентных масс Э приведены в табл. 3.1.
Ионные и эквивалентные массы
Таблица 3.1
Наименование
Химическое
обозначение
Ионная масса
Эквивалентная
масса
Кальций
Са+2
40,08
20,04
Магний
Mg+2
24,32
12,16
Натрий
Na+
23,00
23,00
Бикарбонатный анион
HCO3-
61,02
61,02
Сульфатный анион
SO4-2
96,07
48,03
Хлористый анион
Cl-
35,48
35,48
Нитратный анион
NO3-
62,01
62,01
Силикатный анион
SiO3-2
76,06
38,03
Примечание: эквивалентные массы – это приведение, например, масс химических веществ к массе эталона. Чаще
всего в качестве эталона принимают водород.
8

9.

4. Формулировка заключения о пригодности воды
Заключение о пригодности воды делается на основании сравнения показателей качества
исходной воды и требований к качеству питательной воды для водотрубных котлов.
В курсовой работе рассчитывается водоподготовительная установка для приготовления
питательной воды, идущей на питание двух паровых котлов типа ДЕ -25/14-ГМ.
Котлы имеют следующие характеристики:
паропроизводительность - 25 т/ч;
давление пара – 1,4 МПа;
топливо котлов – газ.
Требования к качеству питательной воды для водотрубных котлов приводились на лекции
№1.
9

10.

5. Пример выполнения работы
АНАЛИЗ КАЧЕСТВА ВОДЫ
I. Общие сведения
1. Пункт водоснабжения – река Амур г. Хабаровск.
2. Род и название водоисточника – поверхностные воды, река Амур.
3. Место отбора воды – г. Хабаровск.
4. Дата отбора воды- 09.09.2013 г.
5. Дата начала анализа - 09.09.2013 г.
II. Физические свойства воды
6. Взвешенные вещества – 280 мг/кг.
III. Химические свойства и состав воды
7. Активная реакция воды рН – 8.
8. Сухой остаток – 320 мг/кг.
9. Натрий +калий Na++K+ - 20,5 мг/кг.
10. Кальций Ca+2 – 67,0 мг/кг.
11. Магний Mg+2 – 15.6 мг/кг.
12. Сульфаты SO4-2- 140 мг/кг.
13. Хлориды Cl--15 мг/кг.
14. Бикарбонаты HCO3- -140.3 мг/кг.
15. Силикаты SiO3-2- 3 мг/кг.
16. Окисляемость по перманганату -17 мгКМnO4/кг.
17. Жесткость общая – 4,65 мг-экв/кг.
18. Жесткость карбонатная – 2,1 мг-экв/кг.
10

11.

5. Пример выполнения работы
Переводим данные анализа в мг-экв/кг
Анионы:
SO42-=140/48,03=2,9
HCO3-=140,3/61,02=2,3
Cl-=15/35,48=0,4
SiO32-=3/38,03=0,08
∑А=2,9+2,3+0,4+0,08=5,68
Катионы:
Са2+=67/20,04=3,3
Mg2+=15,6/12,16=1,3
Na++K+=∑A- Са2+- Mg2+=5.68-3.3-1.3=1.08 (так как ∑А=∑К)
Сводим полученные данные в таблицу 5.1
Таблица 5.1
Данные анализа в мг-экв/кг форме
Катионы
мг-экв/кг
Анионы
мг-экв/кг
Na++K+
1,08
SO42-
2,9
Са2+
3,3
Cl-
0,4
Mg2+
1,3
HCO3-
2,3
Fe2+
-
SiO32-
0,08

5,68

5,68
Заключение о пригодности воды
Вывод: вода из данного поверхностного источника не отвечает требованиям по качеству воды,
необходимой для питания паровых котлов. Требуется устройство водоподготовительной установки
11
(ВПУ).

12.

6. Обоснование выбора схема ВПУ
Выбор схемы определяется качеством исходной воды и требованиями к качеству обработанной воды.
При использовании в котельной установке воды из подземных источников (артезианских
скважин) или из систем водоснабжения не требуется коагуляция и ее осветление, в этом случае
воды сразу подается на обессоливающую часть водоподготовительной установки, то есть на катионитовые фильтры.
При использовании воды из поверхностных источников обязательна их предочистка для
удаления коллоидных и взвешенных веществ, которая заключается:
в применении механических фильтров (с однослойной и с двухслойной загрузкой) при содержании взвешенных веществ до 100 мг/кг;
в применении осветлителей – при содержании взвешенных веществ более 100 мг/кг;
при окисляемости исходной воды более 15 мг/кг применяется коагуляция с последующим
осветлением или фильтрованием.
Природные воды содержащие более 8 мг-экв/кг некарбонатных солей подвергаются обессоливанию в испарителях.
При большой производительности ВПУ применяют самотечную схему, в которой для известкования используется известковое молоко, а для коагуляции – сульфат железа FeSO4. В напорных схемах для коагуляции используется сульфат алюминия – Al2(SO4)3. В осветлительных
(механических) используется антрацит или кварцевый песок. Содержание взвешенных веществ после осветлителя должно быть не более 10 мг/кг, а после механических взвешенные вещества должны отсутствовать.
12

13.

6. Обоснование выбора схема ВПУ
Обессоливание или умягчение воды производится в ионитных фильтрах, куда поступает вода после предочистки. Схему обессоливания выбирают в зависимости от качества исходной воды и типа парогенератора. Для парогенераторов типа ДЕ-25/14-ГМ с давлением пара 1,4 МПа
питательная вода должна по качеству соответствовать следующим требованиям:
содержание взвешенных веществ до 5 мг/кг;
общая жесткость – 15 мкг-экв/кг;
значение рН – 8,5-9,5;
содержание свободной углекислоты – не допускается;
содержание растворенного кислорода – 30 мкг/кг;
содержание масел – 3 мкг/кг.
Рекомендации по выбору схемы умягчения воды приводились на лекции и подробно изложены в рекомендованной литературе [1] (Вихрев В.Ф., Шкроб И.С. Водоподготовка. Учебник для
ВУЗов. –М.: Энергия, 1973).
После выбора схемы ВПУ оценивается качество обрабатываемой воды по ступеням очистки
при определенных дозах реагентов и при определенной емкости загрузочных материалов. Дозу
коагулянта принимают равной 1 мг-экв/кг при использовании сернокислого алюминия
Al2(SO4)3·18Н2О и 0,7 при использовании сернокислого железа FeSO4·7Н2О. Результаты изменения воды приведены в [1].
Принятая схема ВПУ должна соответствовать требуемым критериям питательной воды
для котлов по трем параметрам:
- допустимой величине продувки котлов;
- относительной щелочности котловой воды;
- концентрации углекислоты в паре.
13

14.

6. Обоснование выбора схема ВПУ
Величина продувки не должна превышать 10 % паропроизводительности. Относительная
щелочность котловой воды не должна превышать 50%. Концентрация углекислоты допускается не более 20 мг/кг. Термическая барботажная деаэрация позволяет удалить кислород до 0,03
мг/кг.
Величина продувки определяется по формуле:
Р
S ОВ ПК 100
S KВ S ОВ ПК
SОВ- сухой остаток обработанной воды, мг/кг;
αПК- суммарные потери пара и конденсата в долях от паропроизводительности котельной;
принимаются по исходным данным;
SКВ- сухой остаток котловой воды, мг/кг; для котлов ДЕ-25/14-ГМ с механической
внутрибарабанной сепарацией пара SКВ=3000 мг/кг.
Сухой остаток обработанной в результате предочистки и катионирования воды с учетом
происходящего в парогенераторах превращения кремниевой кислоты в Na2SiO3 и щелочных
соединений в NaOH определяют по формуле
S ОК 0,25 СОРГ 71,04
61
С SiO 2
С SO 2
ОСТ
4
48,03
58,45
СCl
ОСТ
35,46
85
С NO
ОСТ
3
62
ОСТ
3
38,03
40 Щ ОВ
где Сорг- концентрация органических веществ в исходной воде мг/кг (общее содержание
органических веществ в воде показывает пермаганатная окисляемость);
14

15.

6. Обоснование выбора схема ВПУ
остаточные концентрации соответствующих анионов
3
3
3
после предочистки воды, мг/кг;
ЩОВ- остаточная нелетучая натровая щелочность обработанной воды, мг-экв/кг.
Относительную щелочность обработанной воды определяют по формуле
40 Щ ОВ 100
ОТН
Щ ОВ
50%
S ОВ
Концентрация углекислоты в паре при деаэрации химически обработанной воды в
термическом барботажном деаэраторе
СО2 22 Щ ОВ ПК (0,4 0,7) 20%
СSO 2
ОСТ
, СCl
ОСТ
, С NO
ОСТ
, СSO 2
ОСТ
где 22 – эквивалент СО2, мг;
0,4 – доля разложения NaHCO3 в котле (0,6 разложилось в барботажном деаэраторе);
0,7 – доля разложения NaCO3 в котле, работающем на давлении 13 атм.
При концентрации СО2>20 мг/кг для снижения щелочности исходной воды можно
применять схемы Н-катионирования, последовательного и параллельного.
Последовательное Н-Na-катионирование на ряду со снижением общей жесткости до 0,01-0,02
мг-экв/кг снижает щелочность до 0,5-0,8 мг-экв/кг.
Данная схема рекомендуется при суммарном содержании в воде хлоридов и сульфатов более
7 мг-экв/кг и соответственно ЖК/ЖО≥0,5.
Расход воды через Н-фильтры определяют из уравнения
QОБ ( Ж О Ж К )

ЖО Ж К В
В (SO4 Cl 0.35) / 2
15

16.

6. Обоснование выбора схема ВПУ
Параллельное Н-Na-катионирование позволяет получать воду с остаточной жесткостью 0,010,02 мг-экв/кг (при наличии барьерного Na-катионитного фильтра), остаточной щелочнос-тью
0,2-0,35 мг-экв/кг.
Данная схема рекомендуется при суммарном содержании в воде хлоридов и сульфатов не
более 7 мг-экв/кг и соответственно ЖК/ЖО<0,5.

QОБ ( ЖО Ж К )
А ЖО
А SO4 Cl NO3
Второй этап – это расчет производительности ВПУ нетто.
Производительность ВПУ нетто, QН, м3/ч, для промышленных котельных, ТЭЦ, ГРЭС, где
внутристанционные и внешние потери пара и конденсата, а также потери с продувочной водой
восполняются химически умягченной или обессоленной водой, рассчитывают по формуле
QН kЗ ПК DП n
где kЗ- коэффициент запаса; kЗ=1,1-1,2; DП- производительность котла, т/ч; n – количество
установленных котлов.
К К2
ПК 1
100
где К1, К2- потери пара в % от производительности котлов и потери пара на производстве
соответственно.
Производительность брутто ВПУ определяют по формуле
QБР QН qСН
где qСН- расход воды на собственные нужды ВПУ, м3/ч.
Поэтому технологический расчет ВПУ выполняется с конца, то есть от последнего соору16
жения к первому.

17.

7. Результаты предварительного выбора схемы ВПУ и ее обоснование
Задание. Исходные данные по качеству воды без изменений (см. пример анализа качества воды
в ходе лабораторной работы).
Требуется обосновать выбор принципиальной схемы ВПУ для приготовления питательной воды, идущей на питание двух паровых котлов типа ДЕ-25/14-ГМ. Рассчитать производительность ВПУ нетто (без учета расхода воды на собственные нужды).
К1= 4,8 – потери пара в котельной, % от паропроизводительности котлов;
К2 = 51 – потери пара на производстве, в % от паропроизводительности котлов.
При работе котлов на поверхностных водах необходима их обязательная предочистка для
удаления коллоидных (органических) и взвешенных веществ. Принятая схема ВПУ должна
соответствовать требуемым критериям качества питательной воды для барабанных котлов по
трем параметрам.
Для котлов типа ДЕ-25/14 ГМ продувка не должна превышать 10 % паропроизводительности; относительная щелочность не должна превышать 50 % и концентрация углекислоты не
допускается выше 20 мг/кг.
При использовании поверхностных вод и окисляемости (по мгКМnO4/кг) свыше 15 обязательной является коагуляция с последующим фильтрованием.
В напорных схемах в качестве коагулянта применяется сульфат алюминия
Al2(SO4)3·18Н2О. Принимаем дозу коагулянта равной 1 мг-экв/кг [2- Водоснабжение промышленных предприятий. Рабочая программа и задание на курсовой проект с методическими указаниями. –М:РГОТУПС, 2008.].
17

18.

7. Результаты предварительного выбора схемы ВПУ и ее обоснование
Тогда после коагуляции воды сернокислым алюминием жесткость воды будет равна
ЖК=ЖКисх-ДК=2,1-1=1,1 мг-экв/кг
ЖНК=ЖНКисх+ДК=2,55+1=3,55 мг-экв/кг
ЖО= ЖОисх
где ЖКисх, ЖНКисх, ЖОисх- жесткость карбонатная, некарбонатная, общая исходной воды;
ДК- доза коагулянта, мг-экв/кг.
Так как величина карбонатной жесткости поверхностных вод принимается равной общей
щелочности, то ЩОисх= ЖКисх=2,1 мг-экв/кг.
Щелочность остаточная после коагуляции составит
ЩОСТ=ЩОисх-ДК=2,1-1=1,1 мг-экв/кг
При ЩОисх> ДК нет необходимости проводить подщелачивание воды перед ее коагуляцией
путем добавления щелочного реагента в количестве
∆Щ= ДК - ЩОисх + ЩОСТ, мг-экв/кг
Для расчета сухого остатка обработанной в результате предочистки и катионирования воды
определяем остаточные концентрации анионов после предочистки воды.
Концентрация сульфат ионов становится равной
СSO 2
4
ОСТ
СSO 2
исх
4
48,03 Д К 140 48,03 1 188,03мг / кг
Концентрация хлорид-ионов не меняется
СCl
ОСТ
СCl
ИСХ
15 мг / кг
Концентрация силикатных анионов уменьшается
СSiO 2
3
ОСТ
0,75 СSiO 2
3
ИСХ
0,75 3 2,25 мг / кг
18

19.

7. Результаты предварительного выбора схемы ВПУ и ее обоснование
В качестве ВПУ предварительно выбираем 2-ступенчатое Na-катионирование с
предочисткой методом коагуляции с последующим осветлением и фильтрованием.
Щелочность воды, умягченная по выбранной схеме равна
ЩОисх-ДК=2,1-1=1,1 мг-экв/кг
По схемам Na-катионирования с декарбонизатором и параллельного Н-Na–катионирования 0,35 мг-экв/кг; по схеме последовательного Н-Na–катионирования – 0,7-1,0 мг-экв/кг; по схеме
совместного Н-Na–катионирования – 1,0-1,3 мг-экв/кг.
Рассчитываем сухой остаток обработанной воды по формуле
S ОК 0,25 СОРГ 71,04
61
85
С SiO 2
С SO 2
ОСТ
4
48,03
58,45
СCl
ОСТ
35,46
85
С NO
ОСТ
3
62
ОСТ
3
38,03
40 Щ ОВ 0,25 17 71,04
188,03
15
58,45
48,03
35,46
0
2,25
61
40 1,1 349,54 мг / кг
62
38,03
Проверяем возможность применения двухступенчатого Na-катиони-рования по величине продувки, для
чего определяем αПК- суммарные поте-ри пара и конденсата в долях от паропроизводительности котельной
ПК
К1 К 2 4,8 51
0,56
100
100
Тогда с учетом того, что сухой остаток котловой воды для котлов данного типа принимается SКВ=3000 мг/кг
Р
SОВ ПК 100
349,54 0,56 100
7 0 0 10%
S KВ SОВ ПК 3000 349,54 0,56
19

20.

7. Результаты предварительного выбора схемы ВПУ и ее обоснование
Проверяем возможность применения двухступенчатого Na-катионирования по
относительной щелочности обработанной воды
Щ ОВ
ОТН
40 Щ ОВ 100 40 1,1 100
12,6% 50%
S ОВ
349,54
Проверяем выбранную схему по третьему критерию
СО2 22 ЩОВ ПК (0,4 0,7) 22 1,1 0,56 (0,4 0,7) 15% 20%
Таким образом, выбранная схема ВПУ соответствует требуемым критериям качества
питательной воды для заданного типа котлов по всем 3-ем критериям.
Выполняем расчет производительности ВПУ нетто.
QН k З ПК DП n 1,1 0,56 25 2 30,8 м 3 / ч
Для определения производительности ВПУ брутто технологический расчет ВПУ следует
начинать с конца, то есть с Na-катионитных фильтров II cтупени.
20

21.

МИНИСТЕРСТВО ТРАНСПОРТА РОССИЙСКОЙ ФЕДЕРАЦИИ
Федеральное государственное автономное образовательное учреждение высшего образования
РОССИЙСКИЙ УНИВЕРСИТЕТ ТРАНСПОРТА (РУТ (МИИТ)
КАФЕДРА «ТЕПЛОЭНЕРГЕТИКА И ВОДОСНАБЖЕНИЕ НА ТРАНСПОРТЕ»
Кандидат военных наук, доцент ПАВЛОВ Ю.Н.
«Водоснабжение промышленных предприятий»
для студентов 4 курса бакалавриата
специальности 08.03.01 «ВОДОСНАБЖЕНИЕ И ВОДООТВЕДЕНИЕ» (ВВ)
Материалы к проведению практического занятия №2
«Расчет катионитного фильтра»
Москва - 2023
21

22.

1. Устройство и основы расчета катионитного фильтра
Наиболее важным элементом в системе ВПУ является катионитный фильтр.
Рис. 1.1 Устройство фильтра катионитного:
1-корпус; 2-крышка; 3-днище; 4-люк; 5-нижнее дренажно-распределительное устройство; 6штуцера; 7-муфта для выгрузки; 8-верхнее распределительное устройство; 9-воздухоотводная
трубка
Необходимая площадь фильтрования Fф, м2, Na и Н-катионитных фильтров определяется по
формуле
Q
,где Qн - производительность ВПУ нетто, м3/ч;
Fф н
22
W
W – скорость фильтрования, м/ч (табл.1.1)

23.

1. Устройство и основы расчета катионитного фильтра
Число фильтров должно быть минимальным, но не менее 3-ех (2 рабочих):


f
, где f – площадь фильтрования серийного фильтра, м2 (см
табл. 1.2)
Табл. 1.1
Скорости фильтрования Na, H-катионитных фильтров
Показатель
Первая ступень
Вторая ступень
Первая ступень
Материал
Скорость фильтрования Naкатионитных фильтров при Жо
мг-экв/кг, м/ч:
до 5
5-10
до 15
Скорость
фильтрования
Нкатионитных фильтров при Жо
мг-экв/кг, м/ч:
до 5
5-10
до 15
Сульфоуголь
СМ-1
Сульфоуголь СК-1
25-35
15-25
10-20
30-50
30-50
10-20
Сульфоуголь
СК-1
25-35
15-25
10-20
23

24.

1. Устройство и основы расчета катионитного фильтра
Таблица 1.2
Конструктивные и технологические показатели ионитных фильтров
Марка
завод-изготовитель
Диаметр
D, мм
Площадь
F, м2
1
2
3
Высота, м
Объем, м3
Масса, т
общая
слоя
ионита
общий,
слоя
ионита
метал
ла
нагру
зочная
4
5
6
7
8
9
1,1
2,3
2,3
4,5
4,5
11,7
20
29
39
0,8
1,6
1,6
3,42
3,42
5,7
9,6
12,6
16,3
0,57
1,03
0,943
1,4
1,4
2,9
4,6
5,5
7,4
3
5
5
13
13
15
27
41
47
1,87
1,87
3,58
3,58
7,6
13,6
17,0
1,20
1,20
2,66
2,66
3,80
6,9
9,4
0,858
0,91
1,59
1,31
2,51
4,2
5,6
3,5
3,5
7
7
13,1
20
30
Фильтры ионитные I cтупени
ФИПа I-0,7-0,6-Na,СЗТМ
ФИПа I-1,0-0,6-Na
ФИПа I-1.0-0.6-H,БИКЗ
ФИПа I-1,4-0,6-H
ФИПа I-1,4-0,6-Na
ФИПа I-2,0-0,6-ТКЗ
ФИПа I-2,6-0,6
ФИПа I-3,0-0,6
ФИПа I-3,4-0,6
700
1000
1000
1400
1400
2000
2600
3000
3400
0,38
0,78
0,78
1,54
1,54
3,14
5,3
7,1
9,1
3,000
3,124
3,124
3,600
3,600
4,000
4,300
4,450
4,600
2
2
2
2
2
1,8
1,8
1,8
1,8
Фильтры ионитные II ступени
ФИПа II-1,0-0,6-H,БИКЗ
ФИПа II-1,0-0,6-Na
ФИПа II-1.4-0.6-H
ФИПа II-1,4-0,6-Na
ФИПа II-2,0-0,6-ТКЗ
ФИПа II-2,6-0,6
ФИПа II-3,0-0,6
1000
1000
1500
1500
2000
2600
3000
0,78
0,78
1,78
1,78
3,14
5,4
7,1
2,724
2,724
2,985
2,985
3,235
3,501
3,775
1,5
1,5
1,5
1,5
1,5
1,5
1,5
24

25.

1. Устройство и основы расчета катионитного фильтра
Длительность фильтроцикла T+t, ч
T t
f h nф p
Жо Q
где nф- число рабочих фильтров;
T – время полезной работы одного фильтра, ч (рекомендуется Т=22,5 ч при ручном управлении
задвижками и Т=10,5 ч при автоматизированном управлении фильтрами);
t – продолжительность регенерации, ч, рекомендуемое значение t=1,5-2,0 ч;
h – высота слоя ионита в фильтре, м;
εр- рабочая емкость поглощения катионита, г-экв/м3, принимаемая по рис.1.2 и 1.3 для Нкатионитных фильтров и табл.1.3 для Na-катионитных фильтров;
Жо- общая жесткость воды, поступающей на фильтры рассчитываемой ступени, г-экв/м3;
Q – производительность фильтров без учета расхода воды на собственные нужды м3/ч.
1,2,3,4,6,10 – суммы
концентраций анионов ∑А,
мг-экв/л:
∑А=СHCO3 + CCl + CSiO3
Рис.1.2. Рабочая емкость
поглощения сульфоугля для Н1:
25

26.

1. Устройство и основы расчета катионитного фильтра
1,2,3,4 – значения ∑К: ∑К=СNa +
+ CCa + CMg соответственно
равные 1,5,10,15 мг-экв/л
Рис.1.3. Рабочая емкость
поглощения катионита КУ-2 для
Н1:
Если рассчитанное значение длительности фильтроцикла T+t значительно отличается от
рекомендуемых значений, следует принять новое значение числа nф и откорректировать расчет.
26

27.

1. Устройство и основы расчета катионитного фильтра
Таблица 1.3
Рабочая емкость поглощения сульфоугля при Na-катионировании, г-экв/л
Содержание Na в
обрабатываемой
воде, % от
Жо
Удельный
расход
соли на
регенерацию, г/гэкв
1
10
50
Общая жесткость поступающей на фильтры воды, мг-экв/л
≤5
10
15
20
Фракционный состав сульфоугля, мм
0,3-0,8
0,5-1,1
0,3-0,8
0,5-1,1
0,3-0,8
0,5-1,1
0,3-0,8
0,5-1,1
120
330
300
321
290
310
280
300
270
150
370
330
360
320
350
310
340
300
200
400
360
390
360
380
350
370
330
120
310
280
320
290
260
240
240
220
150
350
310
350
320
290
260
280
250
200
390
340
390
350
330
290
310
270
120
220
200
200
180
180
160
150
130
150
250
220
220
200
200
180
170
150
200
270
250
250
220
220
220
190
170
250
290
260
260
240
240
210
200
180
27

28.

1. Устройство и основы расчета катионитного фильтра
Число регенераций одного фильтра в сутки

24
T t
Расход воды на собственные нужды фильтра, м3
- на взрыхление
f взр t взр 60
qвзр
1000
где ωвзр- интенсивность взрыхления, л/( м2·с); принимается для Na-катионитных фильтров I
ступени 3,0 л/( м2·с); для фильтров аналогичных II ступени – 4,0 л/( м2·с); для Н-катионитных
фильтров 3,0 л/( м2·с);
t взр- продолжительность взрыхления, мин; принимается для Na-катионитных фильтров I
ступени 15 мин; для фильтров аналогичных II ступени – 30 мин; для Н-катионитных фильтров
12 мин;
- на отмывку от продуктов регенерации
, где
Wотм t отм f
60
где Wотм- скорость пропуска отмывочной воды, м/ч; принимается для Na-катионитных
фильтров I и II ступени 6-8 м/ч; для Н-катионитных фильтров 10 м/ч;
tотм- продолжительность отмывки , мин; принимается для Na-катионитных фильтров I и II
ступени 40 мин; для Н-катионитных фильтров 40 мин;
- на приготовление регенерационного раствора
qотм
q хим
р f h bк
k 10000
28

29.

1. Устройство и основы расчета катионитного фильтра
bк- удельный расход концентрированного реагента Н2SO4 для Н-катионитного фильтра, г/г-экв;
определяется по графику рис.1.4; для Na-катионитного фильтра расход NaCl составляет:
при жесткости 5 мг-экв/л – 100-200 г/г-экв;
при жесткости 10 мг-экв/л – 120-150 г/г-экв;
при жесткости 15 мг-экв/л – 170-250 г/г-экв;
при жесткости 20 мг-экв/л – 275-300 г/г-экв;
k –концентрация регенерационного раствора, %; для Na –катионитных фильтров I ступени – 58%; II ступени – 8-12%; Н-катионитных фильтров -1,5-2,0%;
ρ – плотность регенерационного раствора, г/мл; для Na –катионитных фильтров I ступени –
1,005-1,012 г/мл; II ступени – 1,027-1,056 мг/л; Н-катионитных фильтров -1,005-1,012 мг/л.
Рис.1.4. Удельный расход серной кислоты в
зависимости от концентрации сульфатов и
хлоридов в поступающей на Н1 воде:1 – при
параллельном токе; 2 – при противотоке
29

30.

1. Устройство и основы расчета катионитного фильтра
Общий расход воды на собственные нужды одного фильтра составляет
q снф q в зр q отм q хим
Суточный расход воды на собственные нужды всех фильтров
qснсут qснф nф n р
где
n ф- количество фильтров;
n р- число регенераций одного фильтра в сутки.
Среднесуточный расход воды на собственные нужды всех
фильтров составит
qснч
qснсут
24
Количество воды, поступающей на фильтры, с учетом расхода воды на собственные нужды,
м3/ч
Qбр Qн" qснч
где
Q”н – расход воды через фильтр, м3/ч.
В конце расчетов производится проверка по скорости фильтрования при работе всех
фильтров и скорости фильтрования в период регенерации одного фильтра.
30

31.

2. Пример расчета катионитного фильтра
Скорость фильтрации при работе всех фильтров ω´ф, м/ч
ф
Qбр
f nф
Скорость фильтрации в период регенерации одного фильтра ω¨ф, м/ч
ф
Qбр
f (nф 1)
Пример 2.1. Произвести расчет катионитного фильтра второй ступени для ВПУ.
Исходные данные: производительность ВПУ нетто 30 м3/ч; жесткость воды общая
Жо=4,8мг-экв/кг; содержание Na – 0.9 мг-экв/кг.
1. Определяем необходимую площадь фильтрования
Q
30
Fф н
0,75
W 40
м2, где
W- скорость фильтрования, при Жо=4,8 мг-экв/кг принимаем для второй ступени 40 м/ч
(табл.2.1).
2. Определяем количество рабочих фильтров


f
0,75
0,95
0,78
Исходя из положения, что число фильтров должно быть не менее 3-ех (2 рабочих и 1 –
резервный), принимаем nф=2. Марка фильтров ФИПа II-1.0-0.6-Na с f=0.78 м2.
3. Длительность фильтроцикла определяем по формуле
T t
f h nф p
Жо Q
31

32.

2. Пример расчета катионитного фильтра
где h – высота слоя ионита в фильтре h =1.5 м (табл.1.2)
εр – рабочая емкость поглощения катионита; определяем по таблице 2.3, для этого находим
в % отношение Жо к содержанию Na 18% и выбираем фракционный состав 0,5-1,1мм
сульфоугля при удельном расходе соли на регенерацию 150 кг/г-экв εр=310 г-экв/м3.
Жо - общая жесткость воды, поступающей на фильтры рассчитываемой ступени составит
0,1 г-экв/м3
0,78 1,5 2 310
T t
242ч
0,1 30
4. Число регенераций одного фильтра в сутки составит

24
24
0,1
T t 242
То есть регенерация осуществляется через каждые 10 дней.
5. Определяем расход воды на собственные нужды, обеспечивающий взрыхление катионита,
отмывку от продуктов регенерации и приготовление регенерационного раствора.
qвзр
f взр tвзр 60
1000
0,78 4 30 60
5,6 м 3
1000
qотм
Wотм t отм f 8 40 0,78
4,2 м 3
60
60
qхим
р f h bк 310 0,78 1,5 150
0,52 м3
k 10000
10 1,04 10000
6. Суммарный расход воды на собственные нужды одного фильтра составит
qснф qвзр qотм qхим 5,6 4,2 0,52 10,32 м3
32

33.

2. Пример расчета катионитного фильтра
7. Суммарный расход воды на собственные нужды всех
фильтров составит
qснсут qснф nф n р 10,32 2 0,1 2,1м3 / сут
8. Среднечасовой расход воды на собственные нужды всех фильтров составит
qснч
qснсут
24
2,1
0,09 м3 / час
24
9. Количество воды, поступающей на фильтры, с учетом расхода на собственные нужды
Qбр Qн" qснч 30 0,09 30,09 м3 / час
10. Проводим проверку:
ф
ф
Qбр
f nф
Qбр
f (nф 1)
30,09
19,3 м / ч
0,78 2
30,09
38,6 м / ч
0,78 (2 1)
Данная скорость фильтрования входит в рекомендуемый интервал 30-50 м/ч для скоростей
фильтрования Na-катионитных фильтров II ступени, следовательно, расчеты выполнены
правильно.
33
Аналогично рассчитываются фильтры I ступени. Только в качестве исходного расхода
воды принимается значение 30,09 м3/ч, а скорость фильтрования принимается равной 10 м/ч.

34.

МИНИСТЕРСТВО ТРАНСПОРТА РОССИЙСКОЙ ФЕДЕРАЦИИ
Федеральное государственное автономное образовательное учреждение высшего образования
РОССИЙСКИЙ УНИВЕРСИТЕТ ТРАНСПОРТА (РУТ (МИИТ)
КАФЕДРА «ТЕПЛОЭНЕРГЕТИКА И ВОДОСНАБЖЕНИЕ НА ТРАНСПОРТЕ»
Кандидат военных наук, доцент ПАВЛОВ Ю.Н..
«Водоснабжение промышленных предприятий»
для студентов 4 курса бакалавриата
специальности 08.03.01 «ВОДОСНАБЖЕНИЕ И ВОДООТВЕДЕНИЕ» (ВВ)
Материалы к проведению практического занятия №3
«Расчет осветлительного (механического)
фильтра»
Москва - 2023
34

35.

1. Устройство и основы расчета осветлительного (механического) фильтра
Предварительную очистку воды от взвешенных веществ осуществляют в осветлительных
механических фильтрах (рис.1.1).
Рис. 1.1. Устройство фильтра осветлительного (механического):
1-корпус; 2-крышка; 3-днище; 4-люк; 5-нижнее дренажно-распределительное устройство; 6штуцера; 7-муфта для выгрузки; 8-верхнее распределительное устройство; 9-щелевые колпачки
35

36.

1. Устройство и основы расчета осветлительного (механического) фильтра
F
Q
W
Q – производительность всех фильтров по осветленной воде без учета расхода воды на
собственные нужды осветлительных фильтров, м3/ч;
W – скорость фильтрования при нормальном режиме работы фильтров, м/ч.
Q=Qбр, где
Qбр – производительность брутто ВПУ, равная производительности брутто
послевключенного фильтра.
Скорость фильтрования принимается по данным таблицы 1.1.
Таблица 1.1
Расчетная скорость фильтрования в осветлительных фильтрах
Диаметр зерна, мм
Скорость фильтрования, м/ч
Фильтрующий
нормальная
максимальная
материал
Антрацит
0,5-1,2
0,8-1,7
6,0
7,5
Кварц
0,5-1,2
10,0
12,0
Число фильтров принимается не менее трех (два рабочих).
Число фильтров рассчитывают с учетом данных таблицы 1.2. по формуле


f
f – площадь фильтрования подобранного серийного фильтра, м2.
36

37.

1. Устройство и основы расчета осветлительного (механического) фильтра
Кроме того на каждую группу (12 и менее) осветлительных фильтров устанавливают один
дополнительный фильтр такого же диаметра, который используется во время ремонта или
технического обслуживания одного из фильтров.
По данным таблицы 1.2. принимаются другие конструктивные и технологические
показатели подобранных фильтров.
Таблица 1.2.
Конструктивные и технологические показатели осветлительных фильтров
Марка
завод-изготовитель
Диаметр
D, м
Площадь
F, м2
Объем
V, м3
Высота общая Н,
м
Высота загрузки hсл, м
1
2
3
4
5
6
Фильтры осветительные однокамерные (обычные)
ФОВ-1-0,6,БиКЗ
ФОВ-1,4-0,6
ФОВ-1,5-0,6
ФОВ-2-0,6, ТКЗ
ФОВ-2,5-0,6
ФОВ-2,6-0,6
ФОВ-3-0,6
ФОВ-3,4-0,6
1
1,4
1,5
2
2,5
2,6
3
3,4
0,78
1,54
1,78
3,14
4,9
5,3
7,07
9,1
≈1,75
≈2,26
≈7,6
≈11,0
≈13,6
≈22
≈36
2,124
2,985
>3,200
3,630
>3,500
3,930
4,315
4,465
1
1
1
1
1
1
1
1
Фильтры осветительные вертикальные двух- и трехкамерные
ФОВ-2к-3,4-0,6
ФОВ-3к-3,4-0,6
3,4
3,4
9,1х2
9,1х3
36
36
5,52
7,06
0,9х2
0,9х3
Фильтры осветительные горизонтальные
ФОГ-3-0,6-5,5
ФОГ-3-0,6-10,5
3,0
3,0
15
30
39
67,0
4,630
4,630
1
1
37

38.

1. Устройство и основы расчета осветлительного (механического) фильтра
Примечание к таблице: высота загрузки всех фильтров – 1 м. Общие показатели
осветлительных однокамерных фильтров: рабочее давление – 0,6 МПа; высота фильтрующего
слоя – 1000 мм; диаметр зерен – 0,5-2,0 мм; насыпная масса кварца – 1,7 т/м2; антрацита – 1,3
т/м2; интенсивность промывки кварца – 15 л/(с·м2); антрацита – 8-10 л/(с·м2);
продолжительность промывки кварца – 6-10 мин; антрацита 10-15 мин; грязеемкость – 1-1,25
кг/м2.
Расход воды на собственные нужды (взрыхляющую) промывку каждого фильтра qвзр, м3,
fit взр 60
qвзр
1000
i – интенсивность взрыхления фильтра: для фильтра, загруженного антрацитом, i = 10-12
л/(с·м2); для фильтра, загруженного кварцевым песком и антрацитом, i = 13-15 л/(с·м2);
tвзр – продолжительность взрыхляющей промывки фильтра: для фильтра, загруженного
антрацитом, tвзр = 5-6 мин; для двухслойного фильтра, загруженного кварцевым песком и
антрацитом, tвзр = 6-7 мин.
Расход воды на отмывку осветлительных фильтров qотм, м3,
fWотм tотм
60
Wотм- скорость спуска в дренаж первого мутного фильтрата, Wотм=4м/ч;
tотм- время отмывки; tотм=10 мин.
Часовой расход воды на собственные нужды всех фильтров qч, м3/ч,
qотм

(qвзр qотм ) m nф
24
m - число отмывок каждого фильтра в сутки, m=1-3.
Производительность осветлительных фильтров брутто Qбр, м3/ч,
Qбр Q qч
38

39.

1. Устройство и основы расчета осветлительного (механического) фильтра
Действительная скорость фильтрования Wд, м/ч,

Qбр
nф f
Действительная скорость фильтрования при отключении одного из фильтров на промывку
Wд-1, м/ч,
Qбр
Wд 1
(nф 1) f
Если скорость Wд-1 окажется больше максимально допустимой, указанной в таблице 3.1, то
необходимо уменьшить принятую в расчете нормальную скорость фильтрования и произвести
перерасчет.
Продолжительность полезной работы фильтра Т между промывками определяется из
формулы
Гfh
Gв Qбр
1000 n
(T t )
Г – удельная грязеемкость фильтрующего материала, кг/м3;
h – высота слоя фильтрующего материала, м (табл. 3.2);
Gв – концентрация взвешенных веществ в воде, поступающей на осветлительные фильтры,
3
г/м ; Gв=10 г/м3 - для схем водоподготовки с осветлителем.
39

40.

1. Устройство и основы расчета осветлительного (механического) фильтра
Для схем водоподготовки без осветлителей Gв определяется по формуле
Gв В К Эк ( К ' К ' ' )
В – концентрация взвешенных веществ в исходной воде, г/м3;
К – доза коагулянта;
Эк – эквивалентный вес коагулянта; Эк=57,02 мг·экв/кг для Al2(SO4)3
К´ - коэффициент, учитывающий количество нерастворимых примесей в коагулянте;
К´=0,01;
К´´- переводной коэффициент для пересчета Al2(SO4)3 в Al(OH)3; К´´=0,46.
Суточное число отмывок каждого фильтра
24
m
T t
t – продолжительность операций, связанных с промывкой фильтра; t =0,5 ч.
Если рассчитанное число отмывок m окажется отличным от ранее принятого, надо принять
новое значение m и повторить расчет.
40

41.

2. Пример расчета осветлительного (механического) фильтра
Пример 3.1. Произвести расчет осветлительных фильтров для ВПУ.
Исходные данные: производительность послевключенного фильтра 33 м3/ч.
1.Определяем необходимую площадь фильтрования
Q 33

3.3 м 2
W 10
W – скорость фильтрования при нормальном режиме работы фильтров. Принимаем W=10 м/ч,
фильтрующий материал – кварц.
2. Число осветительных фильтров рассчитывается по формуле


f
3.3
2.1
1.54
f - площадь фильтрования серийного фильтра. Выбираем (по табл.3.2) однокамерный
(обычный) ФОВ-1,4-0,6, который имеет следующие характеристики: диаметр – 1,4 м; объем
≈2,26 м3; общую высоту – 2,985 м; высоту загрузки кварцем – 1 м.
Принимаем из расчетов 2 фильтра рабочих; 1 фильтр резервный.
3. Производим расчет расхода воды на собственные нужды.
Расход воды на взрыхляющую промывку каждого фильтра равен
fit 60 1,54 12 6 60
qвзр взр
6,7 м3
1000
1000
i - интенсивность взрыхления фильтра; для выбранного фильтра i=12 л/(с·м2)
t – продолжительность взрыхления фильтра; принимаем t=6 мин.
41

42.

2. Пример расчета осветлительного (механического) фильтра
Расход воды на отмывку осветительного фильтра равен
fWотм tотм 1,54 4 10
qотм
1,03 м 3
60
60
W-скорость спуска в дренаж первого мутного фильтрата; принимаем W=4 м/ч;
t – время отмывки, принимаем t=10 мин.
Часовой общий расход воды на собственные нужды всех фильтров составит

(qвзр qотм ) m nф
24
(6,7 1,03) 2 2
1,3 м 3
24
n=2; m – число отмывок m=1-3; принимаем m=2.
4. Определим производительность осветлительных фильтров брутто
Qбр Q qч 33 1,3 34,3м3 / ч
5. Действительная скорость фильтрования при этом составит

Qбр
nф f
34,3
11,1м / ч
2 1,54
6. Действительная скорость фильтрования при отключении одного из фильтров на промывку
составит
Qбр
34,3
Wд 1
22,3 м / ч
(nф 1) f (2 1) 1,54
Таким образом, расчетная действительная скорость фильтрования Wд-1 (скорость при отключении
одного фильтра на промывку) оказалась больше максимально допустимой скорости, равной для кварца 12
м/ч. В этом случае необходимо уменьшить принятую в расчете нормальную скорость фильтрования и
произвести перерасчет.
42
7. Производим перерасчет осветлительных фильтров, исходя из нормальной скорости фильтрования W=8 м/ч.

43.

2. Пример расчета осветлительного (механического) фильтра
Q 33
4.1м 2
W
8

4.1

2.66
f
1.54
Принимаем 3 рабочих фильтра и 1 резервный. Расход воды на взрыхляющую промывку и
отмывку каждого фильтра остается без изменений.


(qвзр qотм ) m nф
24
(6,7 1,03) 2 3
1,93 м 3
24
Qбр Q qч 33 1,93 34,93м3 / ч
Qбр
34,93
7,6 м / ч
nф f 3 1,54
Qбр
34,93
Wд 1
11,3 м / ч
(nф 1) f (3 1) 1,54
11,3<12, следовательно, расчеты верны.
8. Определяем продолжительность полезной работы фильтра между промывками, исходя из
уравнения

Г f h
G В Qбр
1000 n
(T t )
Откуда определяем Т
T
Г f h 1000 n
1,2 1,54 1 1000 3
t
0,5 15,4ч
GВ Qбр
10 34,93
9. Суточное число отмывок каждого фильтра равно
43
Следовательно m=2, что соответствует ранее принятому
24
24
m
1,5
значению m
T t 15,4 0,5

44.

МИНИСТЕРСТВО ТРАНСПОРТА РОССИЙСКОЙ ФЕДЕРАЦИИ
Федеральное государственное автономное образовательное учреждение высшего образования
РОССИЙСКИЙ УНИВЕРСИТЕТ ТРАНСПОРТА (РУТ (МИИТ)
КАФЕДРА «ТЕПЛОЭНЕРГЕТИКА И ВОДОСНАБЖЕНИЕ НА ТРАНСПОРТЕ»
Кандидат военных наук ПАВЛОВ Ю.Н..
«Водоснабжение промышленных предприятий»
для студентов 4 курса бакалавриата
специальности 08.03.01 «ВОДОСНАБЖЕНИЕ И ВОДООТВЕДЕНИЕ» (ВВ)
Материалы к проведению практического занятия №4
«Расчет декарбонизатора»
Москва - 2023
44

45.

1. Устройство и основы расчета декарбонизатора
Способ удаления из воды свободной CO2 в декарбонизаторах методом аэрации широко применяется на ВПУ. На примере работы декарбонизатора легко показать, что можно не только десорбировать из воды одновременно все газы, растворенные в ней, но также осуществлять избирательную десорбцию какого-либо газа. Это достигается согласно закону Генри снижением парциального давления данного газа над водой без снижения общего давления и подогрева воды,
что уменьшает энергетические потери. Практически это реализуется продувкой воды газом (или
смесью газов), в составе которого десорбируемый газ или отсутствует, или, что чаще, его
концентрация чрезвычайно низка.
Образующийся в схемах ВПУ диоксид углерода, являясь коррозионно-активным, также участвует в анионообменных процессах на сильноосновном анионите, уменьшая рабочую емкость.
Поэтому в тех схемах ВПУ, где CO2 образуется по реакции:
H+ + HCO3- ↔ H2CO3 ↔ CO2 + H2O
при H-катионировании или подкислении, его необходимо удалить из воды. Осуществляется
это в специальных аппаратах - декарбонизаторах - путем продувки воды воздухом, подаваемым
вентилятором.
Декарбонизатор (рис. 1.1) представляет собой колонну, заполненную насадкой
(деревянная, керамические кольца Рашига и др.) для дробления потока воды, подаваемой сверху на стекающие пленки, что увеличивает поверхность контакта воды и воздуха. Воздух, нагнетаемый вентилятором, движется в насадке навстречу потоку воды и затем вместе с выделившимся CO2 выводится через верхний патрубок. Расход воздуха принимается равным 20 м3 на
1 м3 воды.
45

46.

1. Устройство и основы расчета декарбонизатора
1 – цилиндрический корпус; 2 – насадка; 3 - отвод газовой
смеси; 4 - подвод воды; 5 - распределительные трубки для
подачи воды на насадку; 6 - верхний щит; 7 - подвод воздуха;
8 - отвод декарбонизированной воды; 9 - нижний поддерживающий насадку щит
Рис. 1.1. Схема конструкции декарбонизатора
Теоретически растворимость CO2 в воде при 40°C при контакте с атмосферным воздухом,
парциальное давление CO2 в котором равно 30 Па (0.03% по объему), составляет 0.4 мг/дм3,
практически содержание CO2 в декарбонизированной воде значительно выше (в среднем 4 5 мг/дм3). Это объясняется, в первую очередь, значительным отклонением процесса десорбции
от равновесия. Кроме физических факторов большое значение на эффективность процесса декарбонизации оказывает величина pH, которая регулирует соотношение форм угольной кислоты в воде (CO2 + HCO3- + CO32-). С уменьшением pH доля CO2 возрастает и увеличивается
эффективность декарбонизации воды. При pH > 8.5 CO2 полностью переходит в ионные формы, поэтому в декарбонизаторе не удаляется.
46

47.

1. Устройство и основы расчета декарбонизатора
Расчет декарбонизатора состоит в определении геометрических размеров поверхности насадки и
необходимого напора, создаваемого вентилятором. Площадь поперечного
сечения декарбонизатора fд определяется по плотности орошения насадки, т. е. по расходу воды,
приходящемуся на единицу площади поперечного сечения декарбонизатора. Для насадки из
колец Рашига плотность орошения принимают равной 60 м3/(м2 · ч), откуда:
fд = Qд / 60
где Qд - производительность декарбонизатора, м3/ч.
При снижении плотности орошения насадки с 60 до 40 м3/(м2 · ч) возникает необходимость
увеличения площади декарбонизатора на 50%, объема насадки на 58% и высоты насадки на
5%.
Диаметр декарбонизатора, м, определяют из уравнения:
D
4 f
3.14
Размер колец Рашига, используемых при создании насадки в декарбонизаторах любой
производительности, составляет 25 х 25 х 3 мм, удельная поверхность - 204 м2/м3, масса 532 кг/м3, свободный объем 1 м3 насадки - 0.74 м3/м3.
Требуемую площадь поверхности насадки Fн, м2, определяют по уравнению:
G

k м Cср
47

48.

1. Устройство и основы расчета декарбонизатора
Значения kм и ΔCср определяют по графикам, приведенным на рис. 1.2 и рис. 1.3.
Количество удаляемой CO2 в декарбонизаторе находят по (4.4).
G Qд (cн ск )
Рис. 1.2. Зависимость коэффициента массопередачи от температуры воды
Значение
Cк CO2
обычно принимают в пределах 4 - 5 мг/дм3. Значения Cн
CO2, мг/дм3 рассчитывают, исходя из технологической схемы ВПУ и ее предочистки:
48

49.

1. Устройство и основы расчета декарбонизатора
Рис. 1.3. Зависимость средней движущей силы десорбции от концентрации углекислоты в воде
до декарбонизатора при концентрации CO2
в декарбонизованной воде, мг/дм3:
кривая 1 - 3.0; кривая 2 - 5.0; кривая 3 - 10.0
1) для схем предочистки с коагуляцией без известкования:
СнCO2 = 0.268 · (Щисх)3 + 44 · Щкоаг
где Щисх, Щкоаг - щелочность
соответственно исходной и
коагулированной воды, мг-экв/дм3;
49

50.

1. Устройство и основы расчета декарбонизатора
2) для схем предочистки с pH » 10.2 Cн рассчитывается с учетом связывания CO2 исходной воды
при известковании и остаточных бикарбонатной и карбонатной щелочностей:
СнCO2 = 44 · Щбик + 22 · Щкик,
где Щбик, Щкик - соответственно щелочность бикарбонатная и щелочность карбонатная
известково-коагулированной воды.
Высота слоя hн, м, насадки из колец Рашига определяется из уравнения:
hн = Vн / fд,
где Vн - объем, м3, занимаемый кольцами Рашига:
Vн = Fн/204.
При выборе вентилятора к декарбонизатору определяют:
1) расход воздуха на декарбонизацию воды, м3/ч:
Qвозд = 40 · Qд
2) аэродинамическое сопротивление декарбонизатора, Па
Нд = 300 · hн + 400
Пример 4.1. Рассчитать декарбонизатор по исходным данным:
Qд = 163.4 м3/ч, CнCO2 = 61.6 мг/дм3, CкCO2 = 4.0 мг/дм3.
Решение:
1. Площадь поперечного сечения декарбонизатора:
fд = 163.4 / 60 = 2.72 м2.
50

51.

1. Устройство и основы расчета декарбонизатора
2. Диаметр декарбонизатора:
м
3. Количество CO2, удаляемого в декарбонизаторе:
GCO2 = 163.4 · (61.6 - 4.0) = 9.41 кг/ч.
4. Необходимая площадь поверхности насадки при температуре 30°C, значениях kм = 0.45 м/ч
(рис. 1.2) и ΔCср = 0.02 кг/м3 (рис.1.3):
Fн = 9.41 / (0.45 · 0.02) = 1045.5 м2.
5. Объем насадки:
Vн = 1045.5 / 204 = 5.13 м3.
6.Высота насадки колец Рашига:
hн = 5.13 / 2.72 м.
7. Расход воздуха на декарбонизацию воды:
Qвозд = 40 · 163.4 = 6536 м3/ч.
8. Аэродинамическое сопротивление декарбонизатора:
Нд = 300 · 1.88 + 400 = 964 Па (96.4 мм.вод.ст.).
51

52.

МИНИСТЕРСТВО ТРАНСПОРТА РОССИЙСКОЙ ФЕДЕРАЦИИ
Федеральное государственное автономное образовательное учреждение высшего образования
РОССИЙСКИЙ УНИВЕРСИТЕТ ТРАНСПОРТА (РУТ (МИИТ)
КАФЕДРА «ТЕПЛОЭНЕРГЕТИКА И ВОДОСНАБЖЕНИЕ НА ТРАНСПОРТЕ»
Кандидат военных наук, доцент ПАВЛОВ Ю.Н..
«Водоснабжение промышленных предприятий»
для студентов 4 курса бакалавриата
специальности 08.03.01 «ВОДОСНАБЖЕНИЕ И ВОДООТВЕДЕНИЕ» (ВВ)
Материалы к проведению практического занятия №5
«Расчет вспомогательного оборудования ВПУ
котельной и его компоновка»
Москва - 2023
52

53.

1. Расчет вспомогательного оборудования ВПУ
Восстановление обменной способности (регенерации) катионитного фильтра
осуществляется путем вытеснения из катионита поглощенных ионов кальция и магния ионами
водорода или натрия. Для этого при регенерации Н-катионитных фильтров применяют 1-1,5%
раствор серной кислоты. Концентрированная кислота в специальных баках разбавляется
неумягченной водой и доводится до нужной концентрации.
Расчеты начинают с определения расхода 100 % серной кислоты на 1 регенерацию Нкатионитного фильтра. Затем, зная количество регенераций одного фильтра определяют
суточный объемный, весовой и месячный расходы кислоты. По месячному расходу кислоты
определяют емкости баков-хранилищ, при этом их число должно быть не менее 2-ух, а общая
емкость должна быть кратной емкости авто- или железнодорожной цистерны. Отечественные
цистерны для хранения серной кислоты имеют емкость 15 м3 или 28 тонн серной кислоты
(размеры: длина-5764 мм и диаметр 2000 мм).
Регенерацию Na-катионитных фильтров производят 8% раствором NaCl. В настоящее
время используется две схемы хранения соли:
- при суточном расходе NaCl до 500 кг – сухое хранение соли на складе с последующим
приготовлением 8-10% раствора в солерастворителе и подачей его на регенерацию;
- при суточном расходе NaCl более 500 кг – мокрое хранение 26 % раствора соли с
последующим разбавлением его до требуемой концентрации и подачей на регенерацию.
Емкость резервуаров для мокрого хранения соли (не менее 2) рекомендуется определять
из расчета 1,5-2 м3 пространства на 1 тонну соли.
Площадь складов для сухого 30-ти суточного хранения соли рассчитывается из условия,
что высота соли не должна превышать 2,5 м.
Подбор солерастворителей производится по величине расхода соли на 1 регенерацию
филь-тра. Насос для перекачки регенерационного раствора соли подбирается по расходу
53
последнего и потребному напору.

54.

2. Компоновка оборудования ВПУ
К основным помещениям станции относится помещение для катионитных фильтров,
имеющее высоту на 2-2,5 м более полной высоты фильтров. Фильтры располагают в один или
два ряда. Рекомендуется расстояние между фильтрами, фильтрами и стенами помещения принимать достаточным для удобного прохода и обслуживания, а также демонтажа.
К вспомогательным помещениям ВПУ относятся:
- помещения для складирования, приготовления и дозирования реагентов (отдельно для
кислоты и соли);
- помещение лаборатории.
Дегазатор должен размещаться в непосредственной близости от фильтров. Основным компоновочным требованием является одинаковая отметка пола платформы для выгрузки соли из
вагонов и от-метка верха баков для мокрого хранения соли (допускается последнюю принимать
меньше первой на 0,3-0,5 м). Помещения кислотного хозяйства изолируются от помещений солевого хозяйства и долж-ны иметь не менее 2-ух выходов наружу. Рекомендуется как основные,
так и вспомогательные помещения станции оборудовать в одном здании для сокращения расходов на строительство, сокращения протяженности коммуникаций и повышение удобства в эксплуатации.
54

55.

3. Пример расчета вспомогательного оборудования
Задание . Рассчитать расход соли на регенерацию катионитных фильтров ВПУ принятой схемы
умягчения воды. Исходные данные: схема умягчения воды – двухступенчатое Na-катионирование.
Регенерацию Na-катионитного фильтра проводим 8% раствором поваренной соли. Расход поваренной соли на регенерацию Na-катионитного фильтра первой ступени определяем по формуле
f h Bк
0,78 2 310 150
Рс1
72,5кг
1000
1000
где f- площадь фильтра, 0,78 м2 (по ранее проведенным расчетам в разделе катионитного
фильтра);
ε- рабочая емкость поглощения катионита, равная 310 мг-экв/м3;
Вк – удельный расход соли на 1 г-экв рабочей объемной емкости катионита, равен 150 г;
h – высота фильтрующего слоя, в фильтрах первой ступени принимается равной 2-2,5 м.
По величине Рс подбираем тип и число солерастворителей. Принимаем один солерастворитель с полезной емкостью соли 100 кг, диаметром 450 мм и объемом 0,4 м 3 [4].
В сутки проходят регенерацию фильтра первой ступени (один раз в сутки, исходя из продолжительности фильтроцикла 10,5 часов). Тогда суточный расход соли для фильтров первой
ступени составит
Рс1сут=Рс1·2·1=72,5·2=145 кг, а месячный расход соли для фильтров первой ступени составит:
Рс1мес=Рс1сут·30=145·30=4350 кг=4,35 т
55

56.

3. Пример расчета вспомогательного оборудования
Расход поваренной соли для фильтров второй ступени определяется по приведенной ранее
формуле
Рс 2
f h Bк
0,78 2 280 150
65,5кг
1000
1000
На второй ступени Na-катионитные фильтры проходят регенерацию 2 раза в месяц (фильтроцикл 150-200 часов).
Рс2мес=65,5·2·2=262 кг=0,26 т
Общий месячный расход соли для всех катионитных фильтров составит
Р∑мес=4,35+0,26=4,6 т
При суточном запасе NaCl менее 0,5 т целесообразно применять сухое хранение соли с последующим приготовлением 8-10% раствора в солерастворителе и подачей его на регенерацию.
Самостоятельно разработать схему регенерации фильтров и подобрать соответствующее оборудование. Рассчитать площадь помещения по хранение соли.
56

57.

57

58.

Проект станции подготовки поверхностной воды для паровых котлов среднего давления
производительностью 150 м3/ч (схема двухступенчатого Na-катионирования):
а – высотная схема; б – компоновка оборудования.
Экспликация трубопроводов:
И – исходная вода;
Р – регенерационный раствор; В – взрыхление; К – канализация;
Ум – умягчение; От – отмывка; R1 – раствор коагулянта; R2 – раствор флокулянта;
1 – коридорный осветлитель со взвешенным осадком; 2 – открытый скорый фильтр; 3 – бак
сбора осветленной воды; 4 – насос подачи воды в Na-катионитовый фильтр I ступени;
5 – Na-катионитовый фильтр I ступени; 6 – Na-катионитовый фильтр II ступени; 7 – бак
фильтрата I ступени для отмывки фильтра I ступени; 8 – бак сбора умягченной воды; 9 – насос
подачи умягченной воды; 10 – насос подачи регенерационного раствора в фильтр I ступени;
11 – эжектор подачи солевого раствора в фильтр I ступени; 12 – насос отмывки фильтра I
ступени; 13 – насос подачи регенерационного раствора в фильтр II ступени; 14 – эжектор
подачи солевого раствора в фильтр II ступени; 15 – насос отмывки фильтра II ступени; 16 –
насос взрыхления фильтра I ступени; 17 – насос взрыхления фильтра II ступени; 18 –
промывной насос скорых фильтров; 19 – бак мокрого хранения соли; 20 – расходный
бак-мерник солевого раствора; 21 – фильтр очистки солевого раствора; 22 – бак мокрого
хранения коагулянта; 23 – расходный бак хранения коагулянта; 24 – дозатор раствора
коагулянта; 25 – растворный бак ПАА; 26 – расходный бак ПАА; 27 – дозатор; 28– насос подачи
исходной воды; 29 – водонапорная башня промывной воды для скорых фильтров
58

59.

59
English     Русский Rules