Заполнение статистической экологической отчетности по - новому
ПОСТАНОВЛЕНИЕ НАЦИОНАЛЬНОГО СТАТИСТИЧЕСКОГО КОМИТЕТА РЕСПУБЛИКИ БЕЛАРУСЬ 30 сентября 2022 г. № 90 ОБ УТВЕРЖДЕНИИ ФОРМЫ
4.28M
Category: ecologyecology

Экологическая отчетность 2025

1. Заполнение статистической экологической отчетности по - новому

Глеб Ерилин
(029)637 02 10
erilingleb@tut.by

2. ПОСТАНОВЛЕНИЕ НАЦИОНАЛЬНОГО СТАТИСТИЧЕСКОГО КОМИТЕТА РЕСПУБЛИКИ БЕЛАРУСЬ 30 сентября 2022 г. № 90 ОБ УТВЕРЖДЕНИИ ФОРМЫ

ГОСУДАРСТВЕННОЙ СТАТИСТИЧЕСКОЙ ОТЧЕТНОСТИ 1-ОТХОДЫ
(МИНПРИРОДЫ) "ОТЧЕТ ОБ ОБРАЩЕНИИ С ОТХОДАМИ ПРОИЗВОДСТВА" И УКАЗАНИЙ ПО ЕЕ
ЗАПОЛНЕНИЮ
• 1. Утвердить по представлению Министерства природных ресурсов и охраны
окружающей среды:
• 1.1. форму государственной статистической отчетности 1-отходы (Минприроды)
«Отчет об обращении с отходами производства» (прилагается) и ввести ее в действие
начиная с отчета за 2022 год;
• 1.2. Указания по заполнению формы государственной статистической отчетности 1отходы (Минприроды) «Отчет об обращении с отходами производства» (прилагаются)
и ввести их в действие начиная с отчета за 2022 год.
• 2. Распространить указанную в подпункте 1.1 пункта 1 настоящего постановления
форму государственной статистической отчетности на юридические лица,
обособленные подразделения юридических лиц, осуществляющие деятельность,
связанную с обращением с отходами производства (кроме юридических лиц,
обособленных подразделений юридических лиц, у которых образуются только отходы
производства, подобные отходам жизнедеятельности населения, отходы бумаги и
картона от канцелярской деятельности и делопроизводства, отходы упаковочных
бумаги,
картона,
гофрокартона
незагрязненные,
люминесцентные
трубки
отработанные,
компактные
люминесцентные
лампы
(энергосберегающие)
отработанные, ртутные лампы отработанные, при общем объеме таких отходов 50 и
менее тонн в год).

3.

Отчет не представляют респонденты, у которых образуются только:
отходы производства, подобные
отходам жизнедеятельности
населения
код отхода - 9120400
отходы бумаги и картона
от канцелярской деятельности
и делопроизводства
код отхода - 1870601
картона
гофрокартона незагрязненные
код отхода - 1870605
код отхода - 1870606
люминесцентные трубки
код отхода - 3532604
отработанные
компактные люминесцентные лампы код отхода - 3532607
(энергосберегающие) отработанные
ртутные лампы отработанные
код отхода - 3532603
При общем объеме таких отходов 50 и менее тонн в год.

4.

• В случае образования отходов производства
при эксплуатации арендованных зданий,
сооружений и других объектов отчет
представляет:
• • организация, на которую договором
возложена обязанность обеспечивать сбор,
хранение, захоронение отходов;
• • организация, у которой образуются
отходы, - в случае отсутствия договора, по
которому обеспечивается сбор, хранение,
захоронение отходов.

5.

• Отчет представляют юридические лица, обособленные
подразделения
юридических
лиц
осуществляющие
деятельность, связанную с обращением с отходами
производства (далее - респондент).
• Отчет составляется респондентами, включая данные по
входящим в их структуру подразделениям, расположенным
на одной с ними территории (район области, город
областного подчинения, город Минск).
• Пример
• Офис территориально находится в Минском районе, и там
же в Минском районе находится магазин. Данные сдаем
единый отчет.

6.

• Респонденты, в структуре которых имеются подразделения,
расположенные на другой территории (район области, город
областного подчинения, город Минск), составляют отдельный отчет по
всем структурным подразделениям, находящимся в пределах одной
территории, при этом в отчете необходимо отобразить фактическое
место нахождения данных подразделений (наименование района,
города областного подчинения, город Минск).
• Города областного подчинения: все областные центры, Жодино,
Орша, Новополоцк, Полоцк, Бобруйск, Барановичи, Пинск.
• Пример.
• Головная организация территориально находится в Минском районе, а
структурные подразделения находятся в Воложинском районе. Данные
головного, находящегося в Минском районе, включаются в отчет
головной организации, а данные структурного подразделения
Воложинского района представляются отдельным отчетом.

7.

• Представление отчета в виде электронного документа осуществляется с
использованием специализированного программного обеспечения, которое размещается
вместе с необходимыми инструктивными материалами по его развертыванию и
использованию на официальном сайте Национального статистического комитета в
глобальной компьютерной сети Интернет http://www.belstat.gov.by.
• Информационная служба по порядку заполнения и предоставления госстатотчетности
279 (А1, МТС)
• Телефоны службы поддержки Национального статистического комитета
• 8 (017) 388 03 19
• 8 (029) 646 03 19
• Телефоны службы поддержки РУП «Бел НИЦ «Экология»
• 8 (017) 307 91 15
• Подробно: https://www.belstat.gov.by/informatsiya-dlya-respondenta/elektronnayaotchetnost/vopros-otvet/
• Срок подачи отчета
• Срок подачи отчета 1-отходы до 30 января. Однако стоит учитывать, что доступ к
заполнению отчета в электронном виде будет открыт в период с 00:00 02.01.2025
по 00:00 30.01.2025.
• Раньше указанного срока функция заполнения отчета будет отсутствовать даже при
наличии средства электронно-цифровой подписи ГосСУОК.

8.

• По вопросам заполнения и предоставления отчетов в системе
Минприроды назначены следующие сотрудники:
• по форме 1-вода (Минприроды) «Отчет об использовании вод», в том
числе при отсутствии формы в личном кабинете респондента – в РУП
«Центральный
научно-исследовательский
институт
комплексного
использования водных ресурсов» тел. 8 (017) 272-93-31, omgwk@cricuwr.by;
• по форме 1-отходы (Минприроды) «Отчет об обращении с отходами
производства» – в РУП «Бел НИЦ «Экология» тел. 8 (017) 307-9115, wastes@ecoinfo.by; 8 (017) 271-97-70;
• при отсутствии формы 1-отходы (Минприроды) в личном кабинете
респондента – в РУП «Бел НИЦ «Экология» тел. 8 (017) 271-9770, wastes@ecoinfo.by.
• Необходимая информация касательно вопросов о статистической
отчетности Министерства природных ресурсов и охраны окружающей
среды Республики Беларусь также представлена на сайтах РУП
«Центральный научно-исследовательский институт комплексного
использования водных ресурсов» и РУП «Бел НИЦ «Экология».

9.

• Если в личном кабинете не добавлен отчет
• promresource@tut.by wastes@ecoinfo.by
• эл. почты для отправки ОКПО, просят писать
сразу на две
• ОКПО – 12 – значный код. У кого 8 – значный
– смотрите в любой форме отчета
(бухгалтерский, статистика и пр.) 12 –
значный.
• Если не поможет, звонить (017) 2719770,
3079115

10.

11.

Порядок заполнения отчета
Новая форма отчета состоит из 2 разделов.
В разделе I данные отражаются в тоннах с тремя знаками после запятой.
В штуках отражаются данные о количестве термометров ртутных использованных
или испорченных, ртутных термометров отработанных, люминесцентных трубок
отработанных и ртутных ламп отработанных, компактных люминесцентных ламп
(энергосберегающих) отработанных, дифманометров, содержащих ртуть,
игнитронов и других ионных приборов, содержащих ртуть.
В тоннах ПХБ-содержащих жидкостей отражаются данные о силовых
трансформаторах с охлаждающей жидкостью на основе ПХБ, силовых
конденсаторах с диэлектриком, пропитанным жидкостью на основе ПХБ,
малогабаритных конденсаторах с диэлектриком на основе ПХБ, прочем
оборудовании, содержащем или загрязненном ПХБ, прочих отходах сложного
комбинированного состава в виде изделий, оборудования и устройств, не
вошедших в группу 4 раздела 5 блока 3 таблицы 2 ОКРБ 021-2019.
В разделе II данные в рублях отражаются с одним знаком после запятой, в тоннах с тремя знаками после запятой.
Из-за перевода отчета в электронный вид поменялась и форма
отчета, раздел I состоит из 7 таблиц, которые тесно взаимосвязаны друг с другом.
Электронный вид отчета в программном обеспечении выглядит следующим
образом, каждая вкладка соответствует определенной таблице отчета.

12.

На основании каких данных формируется отчет
Данные в отчете формируются респондентом на основании:
1) форм учетной документации в области охраны окружающей среды в
соответствии с ЭкоНиП 17.01.06-001-2017 «Охрана окружающей среды
и природопользование. Требования экологической безопасности»,
утвержденным постановлением Минприроды от 18 июля 2017 г. № 5-Т;
2) акта инвентаризации отходов производства по форме согласно
приложению 3 к Инструкции о порядке инвентаризации отходов
производства, утв. постановлением Минприроды от 29.02.2008 № 17;
3) акта инвентаризации ПХБ по приложению 19 к ЭкоНиП;
4) товарно-транспортных накладных;
5) актов выполненных работ по договорам на оказание услуг по
обращению с отходами;
6) других первичных учетных и иных документов, имеющихся у
респондента и имеющих отношение к обращению с отходами
производства.

13.

14.

15.

Устранение ошибок и искажений в отчетах
В случае обнаружения ошибок, искажений они подлежат устранению.
Устранение искажений осуществляется путем представления государственной
статотчетности с исправленными первичными статистическими данными взамен
ранее представленной в течение 5 дней со дня выявления искажений (если иное
не установлено в акте проверки, решении по акту проверки и (или) требовании
(предписании) об устранении нарушений, установленных в ходе проверки,
постановлении суда). После окончания срока сбора первичных статистических
данных по форме государственной статотчетности в виде электронного документа
за соответствующий отчетный период государственная статотчетность с
исправленными первичными статистическими данными представляется на
бумажном носителе по почте или нарочным в адрес РУП «Бел НИЦ "Экология"» по
адресу: 220095, г. Минск, ул. Г.Якубова, д. 76 к. 1 (1-отходы, 1-воздух), РУП
«ЦНИИКИВР» (1-вода), Белстат (1-ос затраты).

16.


Таблица 1 «Движение отходов производства за отчетный год»
Код
строки,
код
отходо
в
по
Наименов ОКРБ
ание
021Еди
отходов
2019,
по ОКРБ код
ниц
021-2019, степен а
степень
и
изм
опасности опасно еили класс сти
рен
опасности или
ия
отходов
код
класса
опасно
сти
отходо
в
Движение отходов
поступило от
организаций
переда
и
индивидуаль но
(реалиных
Налич
зовано)
ие
Образов предпринима органителей
отходо ано
зациям
в
на отходов
и
начало за
индиви
отчетн отчетны
ого
й год
из них дуальн
года
ым
всег по
о
импорт предпр
иу
нимате
лям
А
Б
В
1
2
3
4
5
6
7
8
9
10
11
12
13
Вид
отходов:
101
х
х
х
х
х
х
х
х
х
х
х
х
х
х
захоронено
реалиКод
зовано
агрегатн
напр
физиНалич ого
авческим
состоян
лено ие
лицам,
отходо
ия
устан на
кроме
испо
на отходов
обезв
хран в
овиндиви экспо льконец
(1

ревсе лено в ерт
зован
жено го разре- ние в отчетн жидкие
дуальн
о
ого
отходы;
шени отчет года
ых
2

и
предпр
твердые
ном
иотходы)
году
нимате
лей
14
х

17.

• При внесении данных в таблицу 1 и в последующих таблицах
отчета важно знать, что в части наименования и степени
опасности или класса опасности отходы указываются
согласно ОКРБ 021-2019. В программном обеспечении
предусмотрено всплывающее окно с поиском необходимого
кода отхода производства. Код строки, единица измерения заполняется автоматически.
• В случае, если сумма данных в графах с 5 по 10 больше суммы
данных в графах 2 и 3 таблицы 1, графа 12 таблицы 1 не
заполняется.
• При заполнении отчета для отходов первого класса опасности
указывается код 1, для отходов второго класса опасности - код 2,
для отходов третьего класса опасности - код 3, для отходов
четвертого класса опасности - код 4, для неопасных отходов код 5, для отходов с неустановленным классом опасности код 0.
• Данные в таблицы отчета вносятся по каждому коду отхода
отдельными строками.

18.

• Если степень опасности и класс опасности отходов не установлены
в ОКРБ 021-2019, они указываются в соответствии с заключением о
степени опасности отходов производства и классе опасности опасных
отходов производства. Заключение выдается по результатам
определения опасных свойств отходов в соответствии с Инструкцией о
порядке установления степени опасности отходов производства и
класса опасности опасных отходов производства, утв. постановлением
Минприроды, Минздрава и МЧС от 29.11.2019 № 41/108/65.
• Особое внимание следует обратить на заполнение в отчете граф 5, 8,
9, 10.
• В
графе
5
таблицы
1
отражается
объем
отходов
производства, переданных организациям и индивидуальным
предпринимателям в целях последующих их заготовки, сортировки,
хранения, захоронения, обезвреживания, использования.
• Если фактический объем отходов производства использован или
обезврежен в собственном производстве, то такие данные вносятся
в графы 8, 9.

19.

• В графе 10 таблицы 1 отражается объем отходов производства,
переданных на захоронение как на объекты захоронения отходов,
имеющиеся у организации, так и на объекты захоронения отходов,
принадлежащие
иным
организациям,
индивидуальным
предпринимателям, оказывающим услуги по захоронению отходов. В
остальных случаях при оказании услуги по вывозу отходов на
захоронение данные вносятся в графу 5 таблицы 1.
• Пример
• У респондента образовалось 0,005 т изношенных шин с металлокордом
(код отхода - 5750201), и он осуществил передачу указанного отхода
другому юридическому лицу для его последующего использования. В
этом случае объем отхода в количестве 0,005 т необходимо отразить в
графе 2 и в графе 5.
• Если бы образовавшиеся у респондента 0,005 т изношенных шин с
металлокордом (код отхода - 5750201) были использованы в
собственном производстве, то в отчете это бы отразилось в графах 2 и
8 таблицы 1 отчета.
• Аналогичные примеры можно привести и в случаях, которые касаются и
отходов, переданных на обезвреживание и (или) обезвреженных в
собственном производстве.

20.


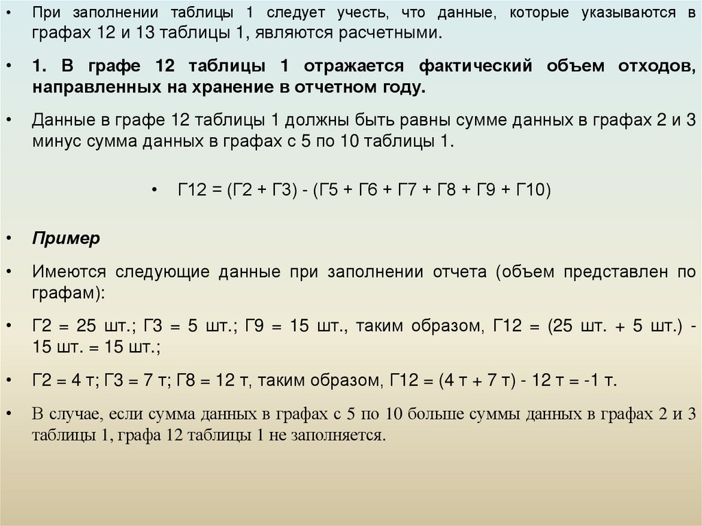
При заполнении таблицы 1 следует учесть, что данные, которые указываются в
графах 12 и 13 таблицы 1, являются расчетными.
1. В графе 12 таблицы 1 отражается фактический объем отходов,
направленных на хранение в отчетном году.
Данные в графе 12 таблицы 1 должны быть равны сумме данных в графах 2 и 3
минус сумма данных в графах с 5 по 10 таблицы 1.
Г12 = (Г2 + Г3) - (Г5 + Г6 + Г7 + Г8 + Г9 + Г10)
Пример
Имеются следующие данные при заполнении отчета (объем представлен по
графам):
Г2 = 25 шт.; Г3 = 5 шт.; Г9 = 15 шт., таким образом, Г12 = (25 шт. + 5 шт.) 15 шт. = 15 шт.;
Г2 = 4 т; Г3 = 7 т; Г8 = 12 т, таким образом, Г12 = (4 т + 7 т) - 12 т = -1 т.
В случае, если сумма данных в графах с 5 по 10 больше суммы данных в графах 2 и 3
таблицы 1, графа 12 таблицы 1 не заполняется.

21.


В графе 13 таблицы 1 отражается объем отходов, находящихся на
хранении по состоянию на 1 января года, следующего за отчетным.
В графе 14 таблицы 1 указывается код агрегатного состояния отходов (жидкие
отходы – код 1, твердые отходы – код 2).
Данные в графе 13 таблицы 1 должны быть равны сумме данных в графах с 1
по 3 минус сумма данных в графах с 5 по 10 таблицы 1.
Г13 = (Г1 + Г2 + Г3) - (Г5 + Г6 + Г7 + Г8 + Г9 + Г10)
Пример
Имеются следующие данные при заполнении отчета (объем представлен по
графам):
Г1 = 5 шт.; Г2 = 25 шт.; Г3 = 5 шт.; Г9 = 15 шт., таким образом, Г13 = (5 шт. +
25 шт. + 5 шт.) - 15 шт. = 20 шт.;
Г1 = 1 т; Г2 = 4 т; Г3 = 7 т; Г8 = 12 т, таким образом, Г13 = (1 т + 4 т + 7 т) - 12 т =
0 т.
В графе 13 таблицы 1 отчета по результатам расчета не может быть
минусовых значений.

22.

Таблица 2
Поступление отходов производства
Наимено
Код
Причины поступления отходов от организаций
вание
строки,
и индивидуальных предпринимателей
отходов
код
по ОКРБ отходов
021по ОКРБ
2019,
021Единица
степень 2019, код
измерен
для
для
для
опасност степени
для
ия
использо обезвреж захороне
прочее
и
опасност
хранения
вания
ивания
ния
или клас и или код
с
класса
опасност опасност
и
и
отходов отходов
А
Вид
отходов:
Б
201
В
X
1
X
2
X
3
X
4
X
5
X

23.

• Данные в этой таблице отчета отражаются, если в графе 3 таблицы 1
«Движение отходов производства за отчетный год» отчета респондент
отразил объем поступивших отходов производства. При этом объем
должен быть распределен в соответствии с причинами поступления,
указанными в форме таблицы 2 «Поступление отходов производства».
• Пример
• В Г3 таблицы 1 респондент отразил поступление отходов производства
в объеме 0,005 т, отходы поступили для использования, тогда в Г1
таблицы 2 необходимо указать 0,005 т.

24.

• Таблица 3 Передача (реализация) отходов производства
Причины передачи (реализации) отходов
организациям и индивидуальным
предпринимателям
Код
Наимено
строки,
вание
код
отходов
отходов
по ОКРБ
по ОКРБ
021-2019,
021-2019, Единица
степень
код
измерени
опасност
для
для
для
степени
я
для
и
использо обезвреж захороне
опасност
хранения
или клас
вания
ивания
ния
и или код
с
класса
опасност
опасност
и отходов
и отходов
А
Вид
отходов:
Б
301
В
X
1
X
2
X
3
X
4
X
прочее
5
X

25.

• Данные в таблице 3 отчета отражаются, если в графе 5 таблицы 1
отчета респондент отразил объем переданных отходов производства.
При этом объем должен быть распределен в соответствии с
причинами передачи, указанными в форме таблицы 3.
• Пример
• В Г5 таблицы 1 респондент отразил передачу отходов
производства в объеме 2,000 т. Отходы передавались для
использования в объеме 1,000 т и для заготовки в объеме
1,000 т. Тогда в таблице 3 данные должны быть отражены
следующим образом: Г1 таблицы 3 = 1,000 т, Г5
таблицы 3 = 1,000 т.

26.

• Таблица 4 Использование отходов производства
Направления использования отходов
Наименование
отходов
по ОКРБ 0212019, степень
опасности
или класс
опасности
отходов
Код строки, код
отходов
по ОКРБ 0212019, код
степени
опасности
или код класса
опасности
отходов
Единица
измерения
А
Б
В
1
2
3
401
X
X
X
X
Вид отходов:
для получения
энергии
в качестве
изолирующего
материала
на объектах
захоронения
твердых
коммунальных
отходов
для
рекультивации
нарушенных
земель
4
5
6
X
X
X
для
для получения
выполнения
для получения
продукции
работ, оказания RDF-топлива
услуг

27.

• Данные в таблице 4 отчета отражаются, если в графе 8 таблицы 1
отчета респондент отразил объем использованных в собственном
производстве отходов производства. При этом объем должен быть
распределен в соответствии с направлениями использования,
указанными в форме таблицы 4.
• Пример
• В Г8 таблицы 1 респондент отразил использование отходов
производства в собственном производстве в объеме
2,000 т. Указанный объем был использован для получения
продукции (1,500 т) и получения энергии (0,005 т). Тогда в
таблице 4 данные по объему использования отхода
производства будут распределены следующим образом: Г1
таблицы 4 = 0,005 т, Г2 таблицы 4 = 1,500 т.

28.

• Таблица 5 Обезвреживание отходов производства
Код
Наиме строки,
Способы обезвреживания отходов
новани код
е
отходо
отходо
в
в
по ОКР
по ОКР Б 021Б 021- 2019,
2019,
код Единиц
степен степен
а
физико
биолог
ь
и
измере
электр
восста
опасно опасно ния термич химиче охимич иммоб химиче новите мембр ическа
еский
илизац ский
анный
я
другое
сти
сти
ская еский
льный
способ
ия
способ
способ обрабо
или кл или ко
обрабо способ
способ
тка
асс
д
тка
опасно класса
сти опасно
отходо сти
в
отходо
в
А
Б
В
1
2
3
4
5
6
7
8
9
Вид
отход
ов:
501
X
X
X
X
X
X
X
X
X
X

29.

• Данные в таблице 5 отчета отражаются, если в графе 9 таблицы 1
отчета респондент отразил объем обезвреженных в собственном
производстве отходов производства. При этом объем должен быть
распределен в соответствии со способами обезвреживания,
указанными в форме таблицы 5.
• Пример
• В Г9 таблицы 1 респондент отразил обезвреживание
отходов производства в объеме 0,009 т. Обезвреживание
происходило химическим способом. Тогда данные по
объему обезвреживания будут указаны в Г5 таблицы 5 и
равны 0,009 т.

30.

• Таблица 6 Захоронение отходов производства
Объекты захоронения отходов
Код
Наименов строки, код
ание
отходов
отходов по ОКРБ 0
по ОКРБ 0 21-2019,
21-2019,
код
Единица
полигон
полигон
полигон
степень
степени измерения
токсичных твердых
промышле
опасности опасности
промышле коммуналь
нных
или класс
или код
нных
ных
отходов
опасности
класса
отходов
отходов
отходов опасности
отходов
другое
А
Б
В
1
2
3
4
Вид
отходов:
601
X
X
X
X
X

31.

• Данные в таблице 6 отчета отражаются, если в графе 10 таблицы 1
отчета
респондент
отразил
объем
отходов
производства,
направленных на захоронение. При этом объем должен быть
распределен по объектам захоронения отходов, указанных в форме
таблицы 6.
• Пример
• В Г10 таблицы 1 респондент отразил захоронение отходов
производства в объеме 20,000 т. Захоронение произведено
на полигоне твердых коммунальных отходов. Тогда данные
по объему захоронения будут указаны в Г3 таблицы 6 и
равны 20,000 т.

32.

• Таблица 7 Хранение отходов производства
Код
Объекты, места хранения отходов
Наимен строки,
ование
код
отходов отходов
по ОКР по ОКР
Б 021- Б 021объект
2019,
2019, Единиц
полигон
хранен
шламох
степень код
а
токсичн
ия ила
места
ранили
подзем
опаснос степени измере
ых
активно
времен
ще
ный
ти
опаснос ния
промы отвал
го
ного другое
(шламо
резерву
или кла
ти
шленны
очистн
хранен
накопит
ар
сс
или код
х
ых
ия
ель)
опаснос класса
отходов
сооруж
ти
опаснос
ений
отходов
ти
отходов
А
Вид
отходов
:
Б
701
В
X
1
X
2
X
3
X
4
X
5
X
6
X
7
X

33.

• Данные в таблице 7 отчета отражаются, если в графе 12 таблицы 1
отчета
респондент
отразил
объем
отходов
производства,
направленных на хранение в отчетном году. При этом объем должен
быть распределен по объектам, местам хранения отходов, указанных в
форме таблицы 7.
• Пример
• При проведении расчета данных объема отходов
производства, направленных на хранение в отчетном году,
в Г12 таблицы 1 отражено 10,000 т. Указанный объем
подлежит хранению в месте временного хранения. Тогда
данные по объему хранения будут указаны в Г6 таблицы 7
и равны 10,000 т.

34.


Таблица 8 «Выполнение мероприятий по сокращению объемов образования и (или)
накопления отходов производства»
Наименование группы мероприятий
А
Израсходо
вано
Код
средств
строк на выполн
и
ение
мероприят
ий, рублей
Б
Совершенствование технологических
процессов, приводящих к уменьшению
объемов образования отходов
801
Создание объекта хранения, мест
временного хранения отходов
802
Строительство, реконструкция,
модернизация объекта
по использованию отходов
803
Строительство, реконструкция,
модернизация объекта
обезвреживания отходов
804
Строительство, реконструкция,
модернизация объекта захоронения
отходов
805
Приобретение, изготовление
контейнеров для сбора отходов
и вторичных материальных ресурсов
806
Прочие мероприятия
807
1
Код оценки
выполнения
мероприятий
(1 - полностью
выполнено;
2 - частично
выполнено;
3 - не выполнено)
2
Сокращение объемов
образования и (или)
накопления отходов
производства после
проведения мероприятия,
тонн
планируемое
фактическ
ое
3
4

35.

• Данные о мероприятиях отражаются в разделе II независимо от уровня
их фактического выполнения.
• В графе 1 отражается общий объем израсходованных средств на
выполнение мероприятий по сокращению объемов образования и (или)
накопления отходов.
• В графе 2 указывается код оценки выполнения мероприятий
(полностью выполнено - код 1, частично выполнено - код 2, не
выполнено - код 3).
• В графах 3 и 4 отражаются соответственно планируемые (расчетные) и
фактические данные при выполнении мероприятия в отчетном году.
• Пример
• Респондент запланировал мероприятие по созданию
объекта хранения сроком выполнения на 3 года, начало
которого было в 2022 году. Тогда в строке 802 таблицы 8
необходимо
отобразить:
в
Г1
общий
объем
израсходованных средств, в Г2 - 2 (как частичное
выполнение мероприятия), в Г3 - планируемое сокращение
(0,005 т), в Г4 - фактическое сокращение (0,002 т).

36.

• После заполнения электронного документа респонденту необходимо
нажать на сохранение отчета (в правом верхнем углу программы), а
также осуществить контроль перед подписанием и отправкой отчета (в
разделе «Меню» правого верхнего угла программы).
• Без проведения контроля программа не даст респонденту подписать и
отправить отчет.

37.

38.

• Ведомственная
отчетность
«Отчет
о
результатах учета в области охраны
атмосферного воздуха» предоставляется
юридическими лицами, осуществляющими
деятельность,
связанную
с
выбросами
загрязняющих
веществ
в
атмосферный
воздух, на основании разрешения на выбросы
загрязняющих веществ в атмосферный воздух
(комплексного
природоохранного
разрешения), в электронном виде в областные
или Минский городской комитеты природных
ресурсов и охраны окружающей среды по месту
нахождения
объекта
воздействия
на
атмосферный
воздух.

39.

• В соответствии с пунктом 3 статьи 21 Закона
Республики Беларусь от 16 декабря 2008 г. № 2-З
«Об охране атмосферного воздуха» (далее –
Закон № 2-З) юридические лица, осуществляющие
хозяйственную и иную деятельность, связанную с
выбросами загрязняющих веществ в атмосферный
воздух от стационарных источников выбросов
(далее

природопользователи),
обязаны
представлять
ведомственную
отчетность
о
результатах учета в области охраны атмосферного
воздуха.

40.


Постановлением Минприроды от 19 ноября 2025 г. № 13-Т утверждена форма
ведомственной отчетности «Отчет о результатах учета в области охраны атмосферного
воздуха». В отличие от предыдущей формы, данный отчет сдается в электронном виде.
ВЕДОМСТВЕННАЯ ОТЧЕТНОСТЬ
ОТЧЕТ о результатах учета в области охраны атмосферного воздуха за 20__
год
ПРЕДСТАВЛЯЕТСЯ В ЭЛЕКТРОННОМ ВИДЕ
Периодичность представления - годовая
Кто представляет отчетность
Кому представляется отчетность
Срок
представления
Юридические
лица,
осуществляющие
хозяйственную и иную деятельность, связанную
с
выбросами
загрязняющих
веществ
в
атмосферный
воздух
от
стационарных
источников
выбросов,
на
основании
разрешения на выбросы загрязняющих веществ
в атмосферный воздух или комплексного
природоохранного
разрешения
(далее

разрешение)
областным, Минскому городскому
комитетам природных ресурсов и
охраны окружающей среды
25 января
Областные, Минский городской комитеты
природных ресурсов и охраны окружающей
среды
республиканскому
научноисследовательскому
унитарному
предприятию
«Белорусский
научноисследовательский
центр
«Экология»
20 февраля
Республиканское
научноисследовательское
унитарное
предприятие
«Белорусский научно-исследовательский центр
«Экология»
Министерству
природных
ресурсов и охраны окружающей среды
1 апреля

41.

Полное наименование юридического лица, предоставляющего отчетность_______________________________________________________
_______________________________________________________________________________________________________________________
Полное наименование и территория нахождения обособленного подразделения юридического лица _________________________________
_______________________________________________________________________________________________________________________
Категория объекта воздействия на атмосферный воздух ______________________________________________________________________
Учетный номер плательщика (УНП)
Вид экономической деятельности по ОКЭД1
1
2
1
Общегосударственный классификатор Республики Беларусь ОКРБ 005-2011 «Виды экономической деятельности», утвержденный постановлением
Государственного комитета по стандартизации Республики Беларусь от 5 декабря 2011 г. № 85.

42.


1. Кто сдает отчет и куда.
Ведомственная отчетность «Отчет о результатах учета в области охраны атмосферного воздуха»
(далее – отчет) представляется юридическими лицами, осуществляющими хозяйственную и иную
деятельность, связанную с выбросами загрязняющих веществ в атмосферный воздух от
стационарных источников выбросов, на основании разрешения на выбросы загрязняющих
веществ в атмосферный воздух или комплексного природоохранного разрешения (далее –
разрешение), в том числе разрешения, выданного на период осуществления пусконаладочных
работ, приемки в эксплуатацию объекта воздействия на атмосферный воздух (далее –
природопользователь).
Природопользователи представляют отчет по месту нахождения объекта воздействия на
атмосферный воздух в областной или Минский городской комитет природных ресурсов и охраны
окружающей среды (далее – комитет) посредством системы межведомственного электронного
документооборота государственных органов Республики Беларусь (далее – СМДО), а при
отсутствии технической возможности использования СМДО по следующим электронным
адресам: Брестский областной комитет природных ресурсов и охраны окружающей среды –
priroda@priroda-brest.by, Витебский областной комитет природных ресурсов и охраны
окружающей среды – komitet@priroda-vitebsk.gov.by, Гомельский областной комитет природных
ресурсов и охраны окружающей среды – mail@naturegomel.by, Гродненский областной комитет
природных ресурсов и охраны окружающей среды – oblkomprios@ohranaprirody.gov.by, Минский
областной
комитет
природных
ресурсов
и
охраны
окружающей
среды

mocprioos@minoblpriroda.gov.by, Минский городской комитет природных ресурсов и охраны
окружающей среды – priroda@mail.belpak.by, Могилевский областной комитет природных
ресурсов и охраны окружающей среды – ok_proos@mogilevpriroda.gov.by.
Отчет представляется в электронном виде путем направления электронной копии документа на
бумажном носителе и в формате MS-Excel.
Комитеты после проведения анализа полноты и правильности представленных отчетов
направляют их для обработки и систематизации в РУП «Белорусский научно-исследовательский
центр «Экология» с использованием СМДО.

43.


2. Как отражается информация о подразделениях.
Природопользователи составляют отчеты, включая данные по входящим в их
структуру подразделениям, расположенным на одной с ними территории (район
области, город областного подчинения, г. Минск).
Природопользователи, в структуре которых имеются подразделения, расположенные
на другой территории (район области, город областного подчинения, г. Минск),
эксплуатирующие объекты воздействия на атмосферный воздух, имеющие источники
выбросов, составляют отдельный отчет по каждому структурному подразделению,
находящемуся в пределах одной территории, независимо от количества загрязняющих
веществ, устанавливаемого для такого подразделения в разрешениях.
При заполнении отчета в строке «Полное наименование обособленного подразделения
юридического лица и его место нахождения» указываются полное наименование и
фактическое место нахождения (наименование района, города областного подчинения,
г. Минск) подразделений, по которым представляются сведения в отчете.
3. Как указывается категория воздействия на атмосферный воздух.
В строке «Категория объекта воздействия на атмосферный воздух» указывается
категория объекта воздействия на атмосферный воздух в соответствии с приложением
к постановлению Совета Министров Республики Беларусь от 21 мая 2009 г. № 664 «О
регулировании выбросов загрязняющих веществ в атмосферный воздух».
При представлении в отчете сведений о нескольких объектах воздействия на
атмосферный воздух, относящихся к разным категориям объектов воздействия на
атмосферный воздух, указывается категория объекта воздействия на атмосферный
воздух с наиболее опасным уровнем воздействия на атмосферный воздух.

44.


4. Данные о каких именно веществах отражаются.
В отчете отражаются данные о загрязняющих веществах, для которых
установлены нормативы допустимых выбросов в разрешениях, и не
отражаются объемы выбросов загрязняющих веществ от мобильных
источников выбросов.
5. На основании чего заполняется отчет.
Отчет заполняется на основании данных учета в области охраны
атмосферного воздуха в соответствии с требованиями экологических норм и
правил ЭкоНиП 17.08.06-001-2022 «Охрана окружающей среды и
природопользование. Атмосферный воздух (в том числе озоновый слой).
Требования экологической безопасности в области охраны атмосферного
воздуха», утвержденных постановлением Минприроды от 29 декабря 2022 г.
№ 32-Т (далее – ЭкоНиП 17.08.06-001-2022), актов инвентаризации выбросов
загрязняющих веществ в атмосферный воздух, проектов нормативов
допустимых выбросов загрязняющих веществ в атмосферный воздух,
разрешений.

45.

РАЗДЕЛ I
СПРАВОЧНАЯ ИНФОРМАЦИЯ
Таблица 1
единиц, в целых числах
Всего
(за
Наимен
исклю
ование
чение
показате
м
ля
граф
6 и 7)
1
Количес
тво
стацион
арных
источни
ков
выбросо
в
2
Для которых
установлены
нормативы
допустимых
выбросов
загрязняющих
веществ в
атмосферный
воздух
3
Организованных
всего
оснащенных
газоочистными
установками
(далее – ГОУ)
4
5
Демонтиро Законсервир
ванных в
ованных в
отчетном
отчетном
году
году
6
7

46.


В таблице 1 отражается информация об имеющихся у природопользователя стационарных
источниках выбросов по состоянию на конец отчетного года:
в графе 2 отражается общее количество организованных и неорганизованных стационарных
источников выбросов (включая ненормируемые) согласно акту инвентаризации выбросов и
проектной документации в случае возведения в отчетном году новых источников выбросов, за
исключением законсервированных и демонтированных;
в графе 3 указывается количество организованных и неорганизованных стационарных источников
выбросов, для которых в разрешении установлены нормативы допустимых выбросов
загрязняющих веществ в атмосферный воздух, за исключением законсервированных и
демонтированных;
в графе 4 указывается количество организованных стационарных источников выбросов (включая
ненормируемые) согласно акту инвентаризации выбросов и проектной документации в случае
возведения в отчетном году новых источников выбросов, за исключением законсервированных и
демонтированных;
в графе 5 отражается количество организованных стационарных источников выбросов (включая
ненормируемые), оснащенных газоочистными установками (далее – ГОУ), согласно акту
инвентаризации выбросов и проектной документации в случае возведения в отчетном году новых
источников выбросов, за исключением законсервированных и демонтированных;
в графе 6 указывается количество демонтированных (включая ненормируемые) в отчетном году
стационарных источников выбросов;
в графе 7 указывается количество законсервированных (включая ненормируемые) в отчетном
году стационарных источников выбросов.

47.


п/п
ГОУ
Наименование
(включая неработающие в течение отчетного года и
загрязняющего
исключая законсервированные)
вещества, от которого
производится очистка на код группы ГОУ мощность ГОУ (объем всего
по
принципу очищаемых
газов), ГОУ,
ГОУ
действия
тыс. куб. м/ч
единиц
1
2
3
4
5
В таблице 2 отражаются данные об имеющихся ГОУ на конец отчетного года,
включая неработающие в течение отчетного года и исключая законсервированные:
в графе 2 указываются наименования загрязняющих веществ, от которых
производится очистка на ГОУ, в соответствии с ЭкоНиП 17.08.06-001-2022;
в графе 3 указывается код группы ГОУ по принципу действия по каждому
загрязняющему веществу, от которого производится очистка на ГОУ.
Код группы ГОУ по принципу действия составляется в формате YZ, где Y –
цифра, указывающая количество аппаратов очистки газа в группе аппаратов очистки
газа, Z – буква, обозначающая наименование группы аппаратов очистки газа в
соответствии с приложением к настоящим указаниям.
При наличии нескольких ступеней очистки газа, каждая ступень указывается в
формате YZ в последовательном порядке.

48.


Примеры кодировки групп ГОУ:
у источника выбросов одна ступень очистки газа, состоящая из одного аппарата
группы Э (электрические фильтры). Код группы ГОУ по принципу действия – 1Э;
у источника выбросов две ступени очистки газа, первая из которых состоит из двух
аппаратов группы С (сухой механической очистки газа), а вторая из одного аппарата группы
Ф (фильтрующего типа). Код группы ГОУ по принципу действия – 2С1Ф;
у источника выбросов три ступени очистки газа, первая и вторая из которых состоят из
двух аппаратов группы С (сухой механической очистки газа), а третья из одного аппарата
группы М (мокрая очистка газа). Код группы ГОУ по принципу действия – 2С2С1М;
в графе 4 указывается мощность ГОУ (объем очищаемых газов) на основании
проектной документации на такие ГОУ;
в графе 5 указывается общее количество ГОУ.
В случае, если у природопользователя имеется несколько ГОУ с одинаковым кодом группы
ГОУ по принципу действия, данные по таким ГОУ приводятся в одной строке таблицы 2.
При этом в графе 4 указывается суммарная мощность ГОУ (объем очищаемых газов) с
одинаковым кодом группы ГОУ по принципу действия, а в графе 5 – общее количество
таких ГОУ.
В случае, если на одной ГОУ производится очистка отходящих газов от нескольких
загрязняющих веществ, данные о такой ГОУ приводятся в одной строке таблицы 2. При
этом в графе 2 указываются наименования всех загрязняющих веществ, от которых
производится очистка на данной ГОУ.

49.

№ п/п
Из них в разрезе экологических классов
Наименование показателя
1
2
1
Количество мобильных источников
выбросов
(включая
гибридные
транспортные средства), из них
работающих на:
1.1
бензине
1.2
газовом топливе
1.3
бензине и газовом топливе
1.4
дизельном топливе
1.5
биодизельном топливе
2
Механических транспортных средств,
приводимых в движение только
электродвигателями
Всего
3
1 и ниже
2
3
4
5
6
4
5
6
7
8
9
-
-
-
-
-
-
[1] Транспортные средства, для которых экологический класс не установлен.
[2] Включая сжиженный и сжатый газ.

50.

• В таблице 3 отражаются сведения о количестве механических транспортных
средств, включая гибридные, участвующих в дорожном движении в
соответствии с требованиями законодательства в области дорожного
движения и находящихся в собственности, хозяйственном ведении,
оперативном управлении или на ином законном основании у
природопользователя или его подразделения.
• Сведения о механических транспортных средствах приводятся в разрезе:
групп, формируемых с учетом типов двигателя (транспортные средства,
работающие на бензине, газовом топливе, бензине и газовом топливе,
дизельном топливе, биодизельном топливе); экологических классов.
• Также в таблице 3 указываются данные о количестве механических
транспортных средств, приводимых в движение только электродвигателями.
• При этом для мобильных источников выбросов данные графы 3 должны быть
равны сумме данных граф 4–9.
Справочно.
Механическое транспортное средство - транспортное средство,
приводимое в движение двигателем (Указ Президента Республики Беларусь
от 28.11.2005 № 551 "О мерах по повышению безопасности дорожного
движения").
.

51.


РАЗДЕЛ Ⅱ
ВЫПОЛНЕНИЕ МЕРОПРИЯТИЙ ПО СОКРАЩЕНИЮ ВЫБРОСОВ
ЗАГРЯЗНЯЮЩИХ ВЕЩЕСТВ В АТМОСФЕРНЫЙ ВОЗДУХ ОТ СТАЦИОНАРНЫХ
ИСТОЧНИКОВ ВЫБРОСОВ
Оценка
Сокращение
выбросов
Таблица 4
№ п/п
Наименование группы мероприятий
1
1
2
выполнения
загрязняющих веществ
Израсходов мероприятий
после проведения
ано средств (1 - полностью
мероприятий,
тонн
на
выполнение 2выполнено;
- частично
мероприяти
выполнено;
планируемое фактически
й, руб.
3 - не
выполнено)
3
4
5
6
Совершенствование
технологических
процессов (включая переход на другие
виды топлива, сырья, материалов и
другие)
2
Строительство и ввод в действие новых
газоочистных установок
3
Повышение
эффективности
существующих газоочистных установок
и технологических процессов (включая
их реконструкцию и ремонт)
4
Ликвидация источников выбросов
5
Перепрофилирование
(цеха, участка) на
продукции
6
Прочие мероприятия
производства
выпуск другой
[1] Данные заполняются в целых числах.
[2] Данные заполняются с тремя знаками после запятой.

52.

• В таблице 4 отражаются данные о выполнении
природопользователем в отчетном году мероприятий по
сокращению выбросов загрязняющих веществ в атмосферный
воздух,
осуществляемых
за
счет
всех
источников
финансирования, со сроками их завершения как в отчетном году,
так и в последующие годы с указанием соответствующей оценки
выполнения мероприятия в графе 4 данной таблицы (независимо
от уровня их фактического выполнения):
• в графе 3 отражается количество средств, израсходованных
на выполнение мероприятий, указанных в графе 2;
• в графах 5 и 6 отражаются соответственно планируемые
(расчетные) и фактические данные о сокращении объемов
выбросов загрязняющих веществ в атмосферный воздух при
осуществлении мероприятий, указанных в графе 2.

53.

Поступи
ло
Выброш загрязня
ено
ющих Выброшено загрязняющих веществ
загрязня веществ
ющих
веществ на ГОУ
без
очистки
Количе
в том числе
ство
загряз
Выбр
няюще
Причины
ошен
го
о
изменения
вещест
загряз
величины
Наиме
ва,
фактического
няющ
новани разреш
их валового выброса
все
из
е
енного
из
вещес
загрязняющих
го
них
к
№ загрязн
них
веществ в
тв в
(гр
от
п/п яющег выброс
уло
году,
атмосферный
аф
орга
от
о
ув
вле
пред
воздух по
а
4
от
низо
испо
вещест атмосф
но
сравнению
с
шеств
ванн всег и +
льзо
технолог
ва
ерный
годом,
ых о (ил + от вани
от
ических ующе
воздух,
м
предшествующим
гра сжиг я, сельскох процессо
устано все стац
и)
отчетному
фа ания обез озяйстве в и иных отчет
ион
вленно го
обе
ному
6 - топл вреж нных источник
арн
ев
звре
- ива иван объектов
ов
ых
разреш
жен
гра
исто
ия
выбросо
ении
о фа
чни
отхо
в
7)
ков
дов
выб
росо
в
1
2
3
4
5
6
7
8
9
10
11
12
13
14

54.

Всего (сумма
строк 2 - 12)
1
Твердые
частицы
(недифференци
рованная по
составу
пыль/аэрозоль)
2
-
Сера диоксид
(ангидрид
сернистый,
сера (IV)
оксид,
сернистый газ)
3
-

55.

4
Углерод
оксид
(окись
углерода,
угарный
газ)
-
Азот
(IV)
оксид
(азота
диоксид)
-
5
Азот (II)
оксид
(азота
оксид)
6
-

56.

Метан
7
-
Летучие
органические
8 соединения,
за
исключением
метана
9 Аммиак
-
-
Формальдеги
д
10
Тяжелые
и их
11 металлы
соединения
суммарно
Прочие
12
-
-

57.

• К группе тяжелые металлы и их соединения
суммарно относятся:
• кадмий и его соединения (в пересчете на кадмий);
• мышьяк, неорганические соединения (в пересчете на
мышьяк);
• свинец и его неорганические соединения (в
пересчете на свинец);
• хрома трехвалентные соединения (в пересчете на
Cr3+);
• медь и ее соединения (в пересчете на медь);
• никель оксид (в пересчете на никель);
• цинк и его соединения (в пересчете на цинк);
• ртуть и ее соединения (в пересчете на ртуть).

58.


В таблице 5 отражаются сведения о выбросах основных загрязняющих веществ и их групп в
атмосферный воздух от нормируемых организованных и неорганизованных стационарных
источников выбросов природопользователя:
в графе 3 отражается количество загрязняющих веществ, разрешенных к выбросу в
атмосферный воздух, установленное комитетами в разрешении. В случае, когда в отчетном году
природопользователю выдано новое разрешение, количество загрязняющих веществ,
разрешенных к выбросу в атмосферный воздух, отражается согласно разрешению,
действовавшему больший период времени в отчетном году;
в графе 4 отражается количество загрязняющих веществ, выброшенных в атмосферный
воздух от всех организованных и неорганизованных стационарных источников выбросов без
очистки, и загрязняющих веществ, которые прошли через ГОУ, не предназначенные для их
улавливания и (или) обезвреживания;
в графе 5 отражается количество загрязняющих веществ, выброшенных в атмосферный
воздух только от организованных стационарных источников выбросов без очистки, включая
загрязняющие вещества, которые прошли через ГОУ, не предназначенные для их улавливания и
(или) обезвреживания;
в графе 6 отражается количество загрязняющих веществ, поступивших на ГОУ (независимо
от фактического времени работы этих установок);
в графе 7 отражается количество загрязняющих веществ, уловленных и (или)
обезвреженных на ГОУ;
в графе 8 отражается суммарное количество загрязняющих веществ, выброшенных в
атмосферный воздух как после очистки, так и без очистки. При этом данные графы 8 должны быть
равны сумме данных граф 4 и 6 минус данные графы 7, а также должны быть равны сумме данных
граф 9 – 12.

59.


При отсутствии у природопользователя ГОУ в графах 6 и 7 проставляется
прочерк, при этом данные в графе 4 должны быть равны данным в графе 8;
в графе 9 отражается количество загрязняющих веществ, выброшенных в
атмосферный воздух при использовании топлива, веществ (их смесей), отходов для
выработки тепловой и (или) электрической энергии, включая энергию, используемую
для производственных и других нужд организации;
в графе 10 отражается количество загрязняющих веществ, выброшенных в
атмосферный воздух от процессов использования и обезвреживания отходов, веществ
(их смесей) (огневое обезвреживание, пиролиз, термолиз, сжигание), не связанных с
выработкой тепловой и (или) электрической энергии;
в графе 11 отражается количество загрязняющих веществ, выброшенных в
атмосферный воздух от сельскохозяйственных объектов;
в графе 12 отражается количество загрязняющих веществ, выброшенных в
атмосферный воздух от технологических процессов, в том числе при использовании
топлива, не связанных с выработкой тепловой и (или) электрической энергии, иных
источников выбросов, неучтенных в графах 9 – 11;
в графе 13 отражается суммарное количество загрязняющих веществ,
выброшенных в атмосферный воздух (после очистки и без очистки) в году,
предшествующем отчетному;

60.


в графе 14 указываются причины, повлекшие изменение
(увеличение или снижение) величины фактического валового выброса
загрязняющих веществ в атмосферный воздух в отчетном году по
сравнению с данными за год, предшествующий отчетному, на 10 и
более процентов;
по строке 2 отражается суммарное количество выбросов
загрязняющих веществ, находящихся в твердом агрегатном состоянии
при нормальных условиях (температура 0 °C, давление 101,3 кПа,
влажность 60 %), за исключением выбросов загрязняющих веществ,
указанных в примечании 7 к таблице 5 формы ведомственной
отчетности;
по строке 8 отражается суммарное количество выбросов общего
органического углерода и индивидуальных летучих органических
соединений, за исключением метана и формальдегида;
по строке 12 отражаются данные о выбросах загрязняющих
веществ, не указанных по строкам 2 – 11 (например, гидриды (в том
числе сероводород, гидрохлорид, гидрофторид), неорганические
кислоты (в том числе азотная кислота, серная кислота, ортофосфорная
кислота), диоксины (в пересчете на 2,3,7,8, тетрахлордибензо-1,4диоксин) и другие).

61.


п\п
Наименование
загрязняющего
вещества
1
2
Код
Всего
загрязняю выброшено
щего
загрязняющег
вещества
о вещества
3
4
Количество
загрязняющего
вещества,
разрешенного к
выбросу в
атмосферный
воздух,
установленное в
разрешении
5
Выброшено
загрязняющего
вещества в году,
предшествующем
отчетному
6
Заполняется по загрязняющим веществам, кроме твердых частиц
(недифференцированная по составу пыль/аэрозоль), серы диоксида (ангидрид
сернистый, сера (IV) оксид, сернистый газ), углерода оксида (окись углерода,
угарный газ), азота (IV) оксида (азота диоксид), азота (II) оксида (азота
оксид), метана, аммиака, формальдегида.
[1]

62.


В таблице 6 отражаются сведения о выбросах в атмосферный воздух от
стационарных источников выбросов специфических загрязняющих веществ,
индивидуальных ЛОС и тяжелых металлов и их соединений:
в графах 2 и 3 указываются соответственно наименование и код
выбрасываемого загрязняющего вещества в соответствии с ЭкоНиП 17.08.06001-2022;
в графе 4 указывается количество загрязняющего вещества,
выброшенного в атмосферный воздух как после очистки, так и без очистки.
При этом сумма данных всех строк графы 4 таблицы 6 должна быть равна
сумме данных строк 8, 11 и 12 графы 8 таблицы 5;
в графе 5 отражается количество загрязняющих веществ, разрешенных к
выбросу в атмосферный воздух, установленное комитетами в разрешении. В
случае, когда в отчетном году природопользователю выдано новое
разрешение, количество загрязняющих веществ, разрешенных к выбросу в
атмосферный воздух, отражается согласно разрешению, действовавшему
больший период времени в отчетном году;
в графе 6 отражается количество загрязняющих веществ, выброшенных в
атмосферный воздух (после очистки и без очистки) в году, предшествующем
отчетному.

63.

Сведения, указанные в ведомственной отчетности, являются достоверными
Руководитель организации
_______________
_____________________
(подпись)
(инициалы,
фамилия)
Должностное лицо, ответственное
за составление отчетности
___________
____
(подпись)
Дата составления отчета ___________________ 20__г.
Номер контактного телефона _________________
___________________
__
(инициалы, фамилия)

64.


Постановление Белстата от 28 ноября 2022 г. № 125 «Об утверждении формы
государственной статистической отчетности 1-вода (Минприроды) «Отчет об
использовании вод» и указаний по ее заполнению».
На основании подпункта 8.10 пункта 8 Положения о Национальном
статистическом комитете Республики Беларусь, утвержденного Указом Президента
Республики Беларусь от 26 августа 2008 г. № 445, Национальный статистический
комитет Республики Беларусь ПОСТАНОВЛЯЕТ:
1. Утвердить по представлению Министерства природных ресурсов и охраны
окружающей среды:
1.1.-форму
государственной
статистической
отчетности
1-вода
(Минприроды)
«Отчет
об
использовании
вод»
(прилагается)
и ввести ее в действие начиная с отчета за 2022 год;
1.2. Указания по заполнению формы государственной статистической отчетности
1-вода (Минприроды) «Отчет об использовании вод» (прилагаются) и ввести их в
действие начиная с отчета за 2022 год.
2. Распространить настоящего постановления форму государственной
статистической отчетности на юридические лица, обособленные подразделения
юридических лиц в соответствии с пунктом 1 Указаний по заполнению формы
государственной статистической отчетности 1-вода (Минприроды) «Отчет об
использовании вод», утвержденных настоящим постановлением.

65.

Государственную
статистическую
отчетность
по
форме
1-вода (Минприроды) «Отчет об использовании вод» (далее – отчет) представляют:
•юридические лица, осуществляющие специальное водопользование на основании разрешений
на специальное водопользование или комплексных природоохранных разрешений (далее –
разрешения), их обособленные подразделения;
•юридические лица, обособленные подразделения юридических лиц эксплуатирующие системы
оборотного водоснабжения с расходом вод в них более 5 кубических метров в сутки без
осуществления специального водопользования.
•Отчет не представляют:
•садоводческие товарищества и дачные кооперативы;
•крестьянские (фермерские) хозяйства.
1.Юридические лица, обособленные подразделения юридических лиц указанные в части первой
пункта 1 настоящих Указаний (далее, для целей настоящего государственного статистического
наблюдения, – водопользователи):
•в структуре которых имеются подразделения, расположенные на одной с ними территории
(район области, город областного подчинения, город Минск), составляют отчет, включая
данные по входящим в их структуру подразделениям;
•в структуре которых имеются подразделения, расположенные на другой территории (район
области, город областного подчинения, город Минск), составляют отдельный отчет по всем
структурным подразделениям, находящимся в пределах одной территории, при этом в графе 3
реквизита «Сведения о респонденте» указывается фактическое место нахождения данных
подразделений (наименование района, города областного подчинения, город Минск).

66.

Представление отчета в виде электронного документа осуществляется с использованием
специализированного программного обеспечения, которое размещается вместе с
необходимыми инструктивными материалами по его развертыванию и использованию на
официальном сайте Национального статистического комитета в глобальной компьютерной
сети Интернет http://www.belstat.gov.by.
Для целей настоящего государственного статистического наблюдения используются
термины и их определения в значениях, установленных Водным кодексом Республики
Беларусь, Кодексом Республики Беларусь о недрах и Законом Республики Беларусь от 24
июня 1999 г. № 271-З «О питьевом водоснабжении», а также следующие термины и их
определения:
источник водоснабжения – водный объект (поверхностный водный объект,
водоносный горизонт), воды которого используются для осуществления хозяйственной
и иной деятельности;
приемник вод – компонент природной среды (поверхностный водный объект,
недра, технологический водный объект), гидротехническое сооружение и устройство
(поле фильтрации, фильтрующая траншея, песчано-гравийный фильтр, земляной
накопитель, водонепроницаемый выгреб), в который осуществляется сброс вод.
система оборотного водоснабжения – система водоснабжения с многократным
использованием воды на одни и те же цели с промежуточным охлаждением и (или)
очисткой.

67.


Отчет заполняется с учетом показателей, установленных в разрешениях.
Водопользователи, эксплуатирующие системы оборотного водоснабжения без
осуществления специального водопользования, заполняют только таблицу 2 раздела I и
строку 403 раздела IV.
Отчет заполняется на основании данных журнала учета добываемых подземных
вод, изымаемых поверхностных вод и сточных вод, сбрасываемых в окружающую
среду с применением средств измерений расхода (объема) вод (форма ПОД-6) и
журнала учета добываемых подземных вод, изымаемых поверхностных вод и сточных
вод, сбрасываемых в окружающую среду неинструментальным (расчетным) методом
(форма ПОД-7) согласно приложению 5 к экологическим нормам и правилам ЭкоНиП
17.01.06-001-2017 «Охрана окружающей среды и природопользование. Требования
экологической безопасности», утвержденным постановлением Министерства
природных ресурсов и охраны окружающей среды Республики Беларусь от 18 июля
2017 г. № 5-Т, других первичных учетных и иных документов.
Данные отчета в тысячах кубических метров, тоннах заполняются с тремя
знаками после запятой; в кубических метрах в сутки, литрах в секунду – с двумя
знаками после запятой; в гектарах – с одним знаком после запятой; в сутках, человеках,
единицах – в целых числах.

68.

УТВЕРЖДЕНО
Постановление
Национального
статистического комитета
Республики Беларусь
28.11.2022 № 125
ГОСУДАРСТВЕННАЯ СТАТИСТИЧЕСКАЯ ОТЧЕТНОСТЬ
Представление искаженных данных государственной статистической отчетности, несвоевременное представление или непредставление такой отчетности влекут
применение мер административной или уголовной ответственности в соответствии с законодательными актами
ОТЧЕТ
об использовании вод
за 20___ год
Срок
представления
Представляют респонденты
юридические лица, обособленные подразделения юридических лиц, имеющие отдельный баланс, в соответствии
с Указаниями по заполнению настоящей формы
в виде электронного документа
республиканскому унитарному предприятию «Центральный научно-исследовательский институт
комплексного использования водных ресурсов»
10 февраля
Форма 1-вода (Минприроды)
Код формы по ОКУД
0655501
Годовая
Полное наименование юридического лица ______________________________________________________________________________________________________________________
___________________________________________________________________________________________________________________________________________________________
Полное наименование обособленного подразделения юридического лица ____________________________________________________________________________________________
___________________________________________________________________________________________________________________________________________________________
Почтовый адрес (фактический)________________________________________________________________________________________________________________________________
___________________________________________________________________________________________________________________________________________________________
Электронный адрес (www, e-mail)______________________________________________________________________________________________________________________________
Регистрационный номер респондента
в статистическом регистре
(ОКПО)
1
Учетный номер плательщика
(УНП)
2
Территория нахождения структурного
подразделения (наименование района, города
областного подчинения, город Минск)
3

69.

РАЗДЕЛ I
ВОДОПОТРЕБЛЕНИЕ
Таблица 1
Добыча (изъятие) вод и их использование
Код строки,
код источника водоснабжения
Б
Код категории
качества воды
1
Добыто (изъято) вод,
тысяч кубических метров
2
Источник водоснабжения:
101
х
х
Иной источник водоснабжения:
102
х
х
Наименование источника водоснабжения
А
Таблица 1 заполняется водопользователями, осуществляющими добычу вод из подземных
водных объектов и (или) изъятие вод из поверхностных водных объектов.
В графах А и Б таблицы 1 в свободных строках, относящихся к строке 101, указывается
соответственно наименование и код источника водоснабжения, из которого добыты (изъяты)
воды, в соответствии с приказом Министерства природных ресурсов и охраны окружающей среды
от 27 октября 2022 г. № 333-ОД «Об организации предоставления первичных статистических
данных в электронном виде». Пример в слайде ниже
В случае отсутствия в приказе Министерства природных ресурсов и охраны окружающей
среды от 27 октября 2022 г. № 333-ОД источника водоснабжения в графе А таблицы 1 в
свободных строках, относящихся к строке 102, указывается наименование источника
водоснабжения, графа Б в данном случае заполнению не подлежит.
Сведения по каждому источнику водоснабжения приводятся в отдельных строках.
Сведения об одиночных буровых скважинах, расположенных на территории одной
административно-территориальной единицы и связанных единой системой водоснабжения,
указываются суммарно по водозабору, отдельно по пресным и минеральным подземным водам.
В графе 1 таблицы 1 указывается код категории качества добытых (изъятых) вод, в том
числе после водозаготовки, сортировки, в соответствии с перечнем кодов категории качества воды
согласно приложению 1.
В графе 2 таблицы 1 отражается объем добытых (изъятых) вод.

70.

71.

72.

Приложение 1
к Указаниям по заполнению
формы государственной
статистической отчетности
1-вода (Минприроды)
«Отчет об использовании вод»
ПЕРЕЧЕНЬ
кодов категории качества воды
Наименование категории качества воды
1
Коды категории
качества воды
2
Питьевые воды:
добытые подземные пресные
1
добытые подземные минеральные
2
изъятые поверхностные
3
полученные и (или) переданные из системы
водоснабжения других водопользователей
4
Технические воды:
изъятые поверхностные
5
добытые подземные минерализованные промышленные
6
карьерные (шахтные, рудничные)
7
дренажные
8
добытые подземные пресные
9
полученные и (или) переданные из системы
водоснабжения других водопользователей
10
Сточные воды:
в коммунальных системах водоотведения (канализации)
11
в прочих системах водоотведения (канализации)
12
поверхностные
13

73.

Код
строки,
код
источника
водоснабжения
Использовано вод, тысяч кубических метров
всего
на
на лечебные
хозяйственно- (курортные,
питьевые
оздоровительнужды (для
ные) нужды
собственных
нужд)
4
5
Расход вод
Объем вод
в системах
в системах
по целям водопользования
оборотного
повторного
на нужды из графы 6 – на нужды
из графы 8 – для
из графы 9 –
на
на иные водоснабже- (последования, тысяч
тельного)
сельского
на нужды промышленпроизводства
для
энергети- нужды
кубических
водоснабхозяйства рыбоводства
ности
алкогольных,
бутилирования ческие
метров
жения, тысяч
безалкогольных,
пресных
нужды
кубических
слабоалкогольных и минеральных
метров
напитков и пива
вод
6
7
8
9
10
11
12
13
14
Б
3
101
х
х
х
х
х
х
х
х
х
х
х
х
102
х
х
х
х
х
х
х
х
х
х
х
х
В графе 3 таблицы 1 отражается общий объем использованных
водопользователем вод по всем целям водопользования.
В графе 4 отражается объем использованных вод для собственных питьевых,
хозяйственно-бытовых и гигиенических целей.
В графе 5 отражается объем использованных вод для оказания услуг санаторнокурортного лечения, оздоровления и отдыха.
В графе 6 отражается объем использованных вод для выращивания
сельскохозяйственных культур, включая их полив (как в открытом грунте, так и в
парниках, оранжереях и теплицах), выращивания и разведения сельскохозяйственных
животных, ведения рыбоводства, а также осуществления деятельности в области
семеноводства, сортоиспытания, карантина и защиты растений, сохранения и
повышения плодородия почв, племенного дела, ветеринарии, мелиорации,
механизации сельскохозяйственного производства.

74.


В графе 8 отражается объем использованных вод для производства собственной продукции,
а также охлаждения и промывки технологического оборудования, используемого для ее
производства, включая процессы увлажнения и парообразования, за исключением
технологических расходов воды в системах коммунального водоснабжения, водоотведения
(канализации), которые следует относить к иным нуждам и отражать объем использованных вод в
графе 12.
В графе 11 отражается объем использованных вод для производства тепловой и
электрической энергии, включая электрификацию сельскохозяйственного производства, с
последующей ее реализацией. При использовании вод для выработки тепла и энергии на
собственные нужды (нужды котельных и иных подобных объектов) их следует относить к нуждам
промышленности и отражать объем использованных вод в графе 8.
Сумма данных в графах 4-6, 8, 11, 12 таблицы 1 отдельно по каждому источнику
водоснабжения
должна
быть
равна
данным
в
графе
3
таблицы 1.
В графе 13 таблицы 1 отражается расход вод в системах оборотного водоснабжения,
представляющий собой суммарный объем вод, который потребовался бы водопользователю на
осуществление своей хозяйственной деятельности без применения таких систем,
определяемый по мощности насосного оборудования, перекачивающего циркуляционные воды в
системе оборотного водоснабжения, с учетом количества времени его работы в отчетном году.
К системам оборотного водоснабжения не относятся системы водоснабжения, в которых
используются поверхностные водные объекты для охлаждения или задержания (аккумуляции)
отработанных вод. Исключение составляют наливные водохранилища, пруды-охладители и
другие водные объекты, специально созданные для этих целей. К оборотному водоснабжению не
относятся также расходы циркуляционной воды в системах теплоснабжения.
В графе 14 таблицы 1 отражается общий объем вод, повторно (последовательно)
используемых на разных этапах производственного процесса.

75.

Код строки,
код источника
для хозяйственноводоснабжения
питьевого
водоснабжения
населения
и организаций,
обеспечивающих
социально-бытовые
нужды населения
Б
15
Передано потребителям вод без использования, тысяч кубических метров
на лечебные
(курортные,
оздоровительные)
нужды
на нужды
сельского
хозяйства
из графы 17 –
на нужды
рыбоводства
на нужды
промышленности
из графы 19 –
из графы 20 – на энергетидля производства
для
ческие
алкогольных,
бутилирования
нужды
безалкогольных,
пресных и
слабоалкогольных минеральных
напитков и пива
вод
16
17
18
19
20
21
внутри
системы
водоснабжения
одного
водопользователя
на иные
нужды
22
23
24
101
х
х
х
х
х
х
х
х
х
х
102
х
х
х
х
х
х
х
х
х
х
В графах 15-24 таблицы 1 отражается объем вод, переданный без использования
потребителям (юридическим лицам и гражданам, в том числе индивидуальным
предпринимателям, которые осуществляют водопотребление из централизованной
системы водоснабжения) в соответствии с договорами на оказание услуг
водоснабжения.

76.

Код строки,
код источника водоснабжения
Потери и неучтенные расходы вод,
тысяч кубических метров
Безвозвратное водопотребление,
тысяч кубических метров
всего
из них при транспортировке
Б
25
26
27
101
х
х
х
102
х
х
х
В графе 25 таблицы 1 отражается общий объем потерь и неучтенных расходов
вод, определяемый на основании утвержденных расчетов потерь и неучтенных
расходов вод.
В графе 26 таблицы 1 отражается объем вод, теряемый в результате их
транспортировки от мест добычи (изъятия) вод до мест использования и (или)
передачи.
В графе 27 таблицы 1 отражается суммарный объем безвозвратного
водопотребления, к которому относится объем вод, входящий в состав производимой
продукции (сырья, материалов), расходуемый на испарение, фильтрацию, без возврата
ее в окружающую среду в составе сточных вод посредством гидротехнических
сооружений, предусмотренных проектными решениями.

77.


Таблица 2 заполняется водопользователями:
осуществляющими получение вод из систем водоснабжения, водоотведения
(канализации) других водопользователей, в том числе сточных вод в системы
канализации населенных пунктов;
в системах дождевой канализации которых образуются поверхностные сточные
воды.
В графе А и графе 1 таблицы 2 в свободных строках, относящихся к строке 103,
указывается
соответственно
наименование
и
код
водопользователя
по
государственному
водному
кадастру
(далее – ГВК), из систем водоснабжения, водоотведения (канализации) которого
получены воды.
Информация о присвоенном коде водопользователя по ГВК размещается на
официальном сайте республиканского унитарного предприятия «Центральный научноисследовательский институт комплексного использования водных ресурсов» в
глобальной компьютерной сети Интернет http://www.cricuwr.by.
Сведения по каждому водопользователю, из систем водоснабжения,
водоотведения (канализации) которого получены воды, приводятся в отдельных
строках.
В случае, если прием сточных вод осуществляется в систему канализации
населенных пунктов, в графе А таблицы 2 указывается код «СК», а в графе 1 таблицы 2
– код «1».

78.

Таблица 2
Получение вод и их использование
Наименование водопользователя,
код системы канализации населенных
пунктов (далее – СК)
Код
строки
Код бассейна реки
Код категории
качества воды
Получено вод,
тысяч кубических метров
Б
Код водопользователя
по государственному
водному кадастру
(далее – ГВК)
1
А
2
3
4
Водопользователь, СК:
103
х
х
х
х
При отражении объема образовавшихся поверхностных сточных вод в графе А и
графе 1 таблицы 2 в свободных строках, относящихся к строке 103, указывается
соответственно собственное наименование и код водопользователя по ГВК.
В графе 2 таблицы 2 указывается код бассейна реки, к которому территориально
относится водопользователь, из систем водоснабжения, водоотведения (канализации)
которого получены воды, в соответствии приказом Министерства природных ресурсов
и охраны окружающей среды от 27 октября 2022 г. № 333-ОД.
В графе 3 таблицы 2 указывается код категории качества воды
в соответствии с перечнем кодов категории качества воды согласно приложению 1.
В случае получения вод разного качества от одного и того же водопользователя,
данные по ним приводятся в отдельных строках.
В графе 4 таблицы 2 отражается объем полученных вод и (или) объем
образовавшихся поверхностных сточных вод.
При осуществлении приема сточных вод в систему канализации населенных
пунктов в графе 4 таблицы 2 отражается общий объем полученных вод.

79.

Код
строки
Использовано вод, тысяч кубических метров
всего
Б
5
103
х
на
на лечебные
хозяйственно- (курортные,
питьевые
оздоровительнужды (для
ные) нужды
собственных
нужд)
6
7
х
Расход вод
Объем вод
в системах
в системах
по целям водопользования
оборотного
повторного
на нужды из графы 8 – на нужды из графы 10 – для из графы 11 –
на
на иные водоснабже- (последования, тысяч
тельного)
сельского
на нужды промышленпроизводства
для
энергети- нужды
кубических
водоснабхозяйства рыбоводства
ности
алкогольных,
бутилирования ческие
метров
жения, тысяч
безалкогольных,
пресных
нужды
кубических
слабоалкогольных и минеральных
метров
напитков и пива
вод
8
9
10
11
12
13
14
15
16
х
х
х
х
х
х
х
х
х
х
Порядок заполнения граф 5-29 таблицы 2 в отношении полученных вод
аналогичен
порядку
заполнения
граф
3-27
таблицы
1
в отношении добытых (изъятых) вод (пункты 13 – 25 настоящих Указаний).
Код строки
Передано потребителям вод без использования, тысяч кубических метров
на лечебные
(курортные,
оздоровительные)
нужды
на нужды
сельского
хозяйства
из графы 19 –
на нужды
рыбоводства
на нужды
промышленности
Б
для хозяйственнопитьевого
водоснабжения
населения
и организаций,
обеспечивающих
социально-бытовые
нужды населения
17
из графы 21 –
из графы 22 – на энергетивнутри
для производства
для
ческие
системы
алкогольных,
бутилирования
нужды
водоснабжения
безалкогольных,
пресных и
одного
слабоалкогольных минеральных
водопользонапитков и пива
вод
вателя
18
19
20
21
22
23
24
25
26
103
х
х
х
х
х
х
х
х
х
х
Потери и неучтенные расходы вод,
тысяч кубических метров
Код строки
Безвозвратное водопотребление,
тысяч кубических метров
всего
из них при транспортировке
Б
27
28
29
103
х
х
х
на иные
нужды

80.

Таблица 3
Транзит вод
Наименование территории нахождения
источника водоснабжения
Код строки,
код территории
по ОКРБ 003-2017
питьевых
технических
А
Б
1
2
104
х
х
Территория нахождения источника
водоснабжения:
Транзит вод внутри системы водоснабжения одного водопользователя,
тысяч кубических метров
Таблица 3 заполняется при осуществлении транзита вод (получения и
последующей передачи) внутри системы водоснабжения одного водопользователя.
В графе А таблицы 3 в свободных строках, относящихся к строке 104,
указывается название населенного пункта (района области, район города или город
областного подчинения, район города Минска, город Минск), на территории которого
находится
источник
водоснабжения,
в графе Б – его десятизначный код по общегосударственному классификатору
Республики
Беларусь
ОКРБ
003-2017
«Система
обозначений
объектов
административно-территориального деления и населенных пунктов», утвержденному
постановлением Государственного комитета по стандартизации Республики Беларусь
от 6 марта 2017 г. № 17.
В графах 1 и 2 таблицы 3 отражается объем транзитных вод с учетом их качества.

81.

РАЗДЕЛ II
ВОДООТВЕДЕНИЕ
Таблица 4
Передача сточных вод в системы водоотведения (канализации)
Наименование водопользователя,
в систему водоотведения (канализации) которого
переданы воды
А
Водопользователь:
Код строки
Код водопользователя
по ГВК
Передано сточных вод в системы водоотведения (канализации),
тысяч кубических метров
коммунальные
прочие
Б
1
2
3
201
х
х
х
Таблица 4 заполняется водопользователями, которые осуществляют передачу сточных
вод после их использования на основании договоров на оказание услуг водоотведения.
В таблице не отражаются данные о сбросе сточных вод непосредственно в
окружающую среду, в том числе после их очистки на сооружениях биологической
очистки в естественных условиях (на полях фильтрации, полях подземной фильтрации,
в фильтрующих траншеях, песчано-гравийных фильтрах), а также через земляные
накопители.
В графе А и графе 1 таблицы 4 в свободных строках, относящихся к строке 201,
указывается соответственно наименование и код водопользователя по ГВК, которому
переданы сточные воды.
Сведения по каждому водопользователю, которому переданы сточные воды,
приводятся в отдельной строке.
В графе 2 таблицы 4 отражается объем переданных сточных вод в коммунальные
системы водоотведения (канализации).
В графе 3 таблицы 4 отражается объем переданных сточных вод в прочие
системы водоотведения (канализации).

82.

Таблица 5
Сброс вод в окружающую среду
Наименование
приемника вод
А
Код строки, Сброшено
В том числе
код
вод – всего,
добытых
карьерных дренажных хозяйственно- производ- поверхприемника
тысяч
подземных
(шахтных,
вод
бытовых
ственных ностных
вод
кубических
минерализованных рудничных)
сточных
сточных
сточных
метров
промышленных
вод
вод
вод
вод
вод
Б
1
2
3
4
5
6
7
сточных вод из
коммунальных
систем
водоотведения
(канализации)
8
сточных вод из
сточных
прочих систем
вод из
водоотведения рыбоводных
(канализации)
прудов
9
10
Приемник вод:
202
х
х
х
х
х
х
х
х
х
х
Иной приемник
вод:
203
х
х
х
х
х
х
х
х
х
х
Таблица 5 заполняется водопользователями, осуществляющими сброс вод в окружающую
среду, в том числе в земляные накопители и (или) водонепроницаемые выгребы.
Сведения по каждому приемнику вод приводятся в отдельной строке.
В графах А и Б таблицы 5 в свободных строках, относящихся к строке 202, указывается
соответственно наименование и код приемника вод, в который осуществлен сброс вод, в
соответствии с приказом Министерства природных ресурсов и охраны окружающей среды
от 27 октября 2022 г. № 333-ОД.
В случае отсутствия в приказе Министерства природных ресурсов и охраны окружающей
среды от 27 октября 2022 г. № 333-ОД приемника вод в графе А таблицы 5 в свободных строках,
относящихся к строке 203, указывается наименование приемника вод, графа Б в данном случае
заполнению не подлежит.
В графе 1 таблицы 5 отражается общий объем сброшенных вод с применением
гидротехнических сооружений и устройств.
Графы 3 и 4 таблицы 5 заполняются в случае организованного сбора (откачки) вод
посредством гидротехнических сооружений и устройств с целью понижения их уровня, осушения
территории и предотвращения затопления горной выработки (карьера, шахты и иных подобных
сооружений). Объем поверхностных и подземных вод, неорганизованно проникающих в сети
коммунальной канализации в результате их физического износа и повреждений, должен
отражаться в графе 7.

83.

Код строки,
код приемника вод
Сброшено вод в поверхностные водные объекты, тысяч кубических метров
без превышения нормативов допустимых
сбросов химических и иных веществ
с превышением нормативов допустимых
сбросов химических и иных веществ
всего
в том числе после очистки
на очистных сооружениях
всего
в том числе после очистки
на очистных сооружениях
Б
11
12
13
14
202
х
х
х
х
203
х
х
х
х
В графе 11 таблицы 5 отражается объем вод, сброшенных в поверхностный
водный объект, содержание загрязняющих веществ в которых не превышает
нормативы допустимых сбросов химических и иных веществ в составе сточных вод,
установленные в разрешениях, как после очистки на очистных сооружениях, так и без
нее.
В графе 13 таблицы 5 отражается объем вод, сброшенных в поверхностный
водный объект с нарушением, в том числе в результате аварий (инцидентов) в системах
водоотведения, либо содержание загрязняющих веществ в которых превышает
нормативы допустимых сбросов химических и иных веществ в составе сточных вод,
установленные в разрешениях, как после очистки на очистных сооружениях, так и без
нее.

84.

Код строки,
код приемника вод
Очистные сооружения хозяйственно-бытовых
и производственных сточных вод
или их смеси
код очистных сооружений
код групп
очистных
сооружений
код видов очистных
сооружений
А
15
16
17
коды
подгруппы
очистных
сооружений
глубокой
очистки
(доочистки)
18
202
х
х
х
203
х
х
х
физикохимической
очистки
биологической
очистки
Очистные сооружения дождевой канализации
проектная
мощность,
кубических
метров в
сутки
код очистных сооружений
код групп
очистных
сооружений
код видов очистных
сооружений
19
20
21
22
код
подгруппы
очистных
сооружений
глубокой
очистки
(доочистки)
23
х
х
х
х
х
х
х
х
х
х
физикохимической
очистки
биологической
очистки
проектная
мощность,
литров в
секунду
Площадь
полей
фильтрации,
гектаров
24
25
х
х
х
х
х
х
В графах 15-18 таблицы 5 указывается код очистного сооружения хозяйственно-бытовых и
производственных сточных вод или их смеси по способу очистки в соответствии с перечнем кодов очистных
сооружений по способу очистки согласно приложению 2:
в графе 15 указывается код групп очистных сооружений согласно таблице 1 приложения 2;
в графах 16 и 17 указывается код видов очистных сооружений согласно таблице 2 приложения 2. Для
механической очистки кодировка вида очистных сооружений не осуществляется;
в графе 18 указывается код подгруппы очистных сооружений глубокой очистки (доочистки) согласно таблице
3 приложения 2.
В графе 19 таблицы 5 отражается проектная мощность очистных сооружений согласно проектной
документации, в кубических метрах в сутки.
В графах 20-23 таблицы 5 указывается код очистного сооружения дождевой канализации по способу очистки
в соответствии с перечнем кодов очистных сооружений по способу очистки согласно приложению 2:
в графе 20 указывается код групп очистных сооружений согласно таблице 1 приложения 2;
в графах 21 и 22 указывается код видов очистных сооружений согласно таблице 2 приложения 2. Для
механической очистки кодировка вида очистных сооружений не осуществляется;
в графе 23 указывается код подгруппы очистных сооружений глубокой очистки (доочистки) согласно таблице
3 приложения 2.
В графе 24 таблицы 5 отражается проектная мощность очистных сооружений дождевой канализации согласно
проектной документации, в литрах в секунду.
В графе 25 таблицы 5 отражается площадь полей фильтрации согласно проектной документации.

85.

ПЕРЕЧЕНЬ
кодов очистных сооружений
по способу очистки
Таблица 1
Коды групп очистных сооружений
Код группы
очистных
сооружений
1
2
3
4
5
6
7
Наименование группы очистных сооружений
Очистные сооружения механической очистки
Очистные сооружения физико-химической очистки
Очистные сооружения биологической очистки
Очистные сооружения физико-химической и биологической очистки
Очистные сооружения механической и физико-химической очистки
Очистные сооружения механической и биологической очистки
Очистные
сооружения
механической,
физико-химической
и биологической очистки
Таблица 2
Коды видов очистных сооружений
Код вида
очистных
сооружений
Наименование вида очистных сооружений
Для очистных сооружений физико-химической очистки
20
21
22
23
24
25
26
27
28
29
30
31
Очистные сооружения нейтрализации сточных вод смешением
Очистные сооружения нейтрализации сточных вод реагентами
Очистные сооружения с обработкой сточных вод на фильтрахнейтрализаторах
Очистные сооружения сточных вод реагентной коагуляции
Очистные сооружения сточных вод электрокоагуляции
Очистные сооружения сточных вод гальванокоагуляции
Очистные сооружения химического окисления или восстановления
Очистные сооружения для электрохимического окисления и
восстановления
Очистные сооружения флотации с механическим диспергированием
воздуха
Очистные сооружения флотации с выделением воздуха из раствора
Очистные сооружения электрофлотации
Иные очистные сооружения физико-химической очистки

86.

Для очистных сооружений биологической очистки
Очистные сооружения биологической очистки в искусственных условиях
с активным илом
Очистные сооружения биологической очистки в искусственных условиях
на биологических фильтрах
Комбинированные очистные сооружения биологической очистки в
искусственных условиях
Очистные сооружения биологической очистки в естественных условиях с
применением полей фильтрации
Очистные сооружения биологической очистки в естественных условиях с
применением полей подземной фильтрации
Очистные сооружения биологической очистки в биологических прудах,
включая отведение очищенных сточных вод в земляные накопители
Очистные сооружения биологической очистки в естественных условиях,
включающие грунтово-растительные площадки
Очистные
сооружения
биологической
очистки
небольшой
производительности,
включающие
песчано-гравийные
фильтры,
фильтрующие траншеи, фильтрующие колодцы
Иные сооружения биологической очистки сточных вод в естественных
условиях
40
41
42
43
44
45
46
47
48
Таблица 3
Коды подгруппы очистных сооружений глубокой очистки (доочистки)
Код подгруппы
очистных сооружений
Наименование подгруппы очистных сооружений
1
Наличие очистных сооружений глубокой очистки
2
Отсутствие очистных сооружений глубокой очистки

87.

РАЗДЕЛ III
ЗАГРЯЗНЯЮЩИЕ ВЕЩЕСТВА В СОСТАВЕ ВОД, СБРАСЫВАЕМЫХ В ПОВЕРХНОСТНЫЕ ВОДНЫЕ ОБЪЕКТЫ
Таблица 6
Основные загрязняющие вещества в составе вод, сбрасываемых в поверхностные водные объекты
тонн
Наименование
приемника вод
Код строки,
код приемника вод
А
БПК5
ХПК
взвешенные минерализавещества
ция
3
4
сульфатион
5
хлоридион
6
фосфатион
7
фосфор
общий
8
аммоний
-ион
9
нитритион
10
нитратион
11
Б
1
2
Приемник вод:
301
х
х
х
х
х
х
х
х
х
х
х
Иной приемник вод:
302
х
х
х
х
х
х
х
х
х
х
х
Код строки,
код приемника вод
Масса загрязняющих веществ в составе вод, сбрасываемых в поверхностные водные объекты
Масса загрязняющих веществ в составе вод, сбрасываемых в поверхностные водные объекты
нефтепродукты
железо
общее
хром
никель
медь
свинец
ртуть
цинк
азот
общий
формальдегид
алюминий
фенолы
Б
СПАВ
анионоактивные
12
13
14
15
16
17
18
19
20
21
22
23
24
301
х
х
х
х
х
х
х
х
х
х
х
х
х
302
х
х
х
х
х
х
х
х
х
х
х
х
х
В разделе III отражается масса загрязняющих веществ в составе вод, сбрасываемых в
поверхностные водные объекты, по показателям, установленным в разрешениях, а в
случае аварий (инцидентов) в системах водоотведения – по показателям, указанным в
протоколах проведения измерений в области охраны окружающей среды.

88.

89.


Среднегодовая концентрация загрязняющего вещества определяется на
основании результатов отбора проб и проведения измерений в области охраны
окружающей среды в рамках осуществления контроля в области охраны окружающей
среды, рационального использования природных ресурсов и производственных
наблюдений в указанной области, выполненных аккредитованными в соответствии с
законодательством юридическими лицами и индивидуальными предпринимателями с
использованием средств измерений и методик выполнения измерений,
соответствующих требованиям законодательства об обеспечении единства измерений.
Если производится измерение концентрации по фосфат-иону и при этом не
определяется концентрация по фосфору общему, то значение массы данного
загрязняющего вещества, указанное в графе 7 таблицы 6, должно также отражаться в
графе 8 таблицы 6. При определении концентрации по фосфору общему и отсутствии
определения концентрации по фосфат-иону значение массы данного загрязняющего
вещества, указанное в графе 8 таблицы 6, должно также отражаться в графе 7 таблицы
6.

90.

Таблица 7
Иные загрязняющие вещества в составе вод, сбрасываемых в поверхностные водные объекты
тонн
Код строки,
код
приемника
вод
Б
Наименование
приемника вод
А
Масса загрязняющих веществ в составе вод, сбрасываемых в поверхностные водные объекты
фторид- сульфиды и этилен- параксилол
сероводород гликоль
ион
динил
метилбензоат
метанол
хром
метилпаратолуилат шестивалентный
цианидион
роданидион
1
2
3
4
5
6
7
8
9
10
11
Приемник вод:
303
х
х
х
х
х
х
х
х
х
х
х
Иной приемник вод:
304
х
х
х
х
х
х
х
х
х
х
х
Код строки,
код приемника
вод
Масса загрязняющих веществ в составе вод, сбрасываемых в поверхностные водные объекты
акрилонитрил
ацетонитрил
ацетон
диметилформамид
молибден
фенол
капролактам кадмий
висмут сульфит(карболовая кислота,
ион
гидроксибензол)
21
20
19
18
17
калий
кальций
магний
натрий
Б
12
13
14
15
16
22
23
24
25
303
х
х
х
х
х
х
х
х
х
х
х
х
х
х
304
х
х
х
х
х
х
х
х
х
х
х
х
х
х

91.

Код строки,
код приемника
вод
Масса загрязняющих веществ в составе вод, сбрасываемых в поверхностные водные объекты
Б
26
27
сополимер проп-2еновый кислоты с 2метил-2-[(1-оксопроп2-енил) амино]-1пропансульфоновой
кислотой
28
29
30
31
32
33
303
х
х
х
х
х
х
х
х
304
х
х
х
х
х
х
х
х
Код строки,
код приемника
вод
гидроксиэтилидендифосфоновой
кислоты цинкдинатриевая соль
2,2-дибром-2цианацетамид
2-фосфоно1,2,4-бутантрикарбоновая
кислота
полимер (Z)-2бутендиовой
кислоты
нитрилотрис
(метилен)
трисфосфоновая
кислота
этан-1-ол-1,1дифосфоновая
кислота
2-метил-5-хлор-(2Н)изотиазол-3-он с 2метил-(2Н)-изотиазол3-оном
Масса загрязняющих веществ в составе вод, сбрасываемых в поверхностные водные объекты
этилендиаминтетрауксусной
кислоты динатриевая соль
моноэтаноламин
кобальт
олово
марганец
36
37
38
39
адсорбируемые
органически связанные
галогены (AOX)
40
Б
34
2-гидрокси-1,2,
3-пропантрикарбоновая
кислота
35
303
х
х
х
х
х
х
х
304
х
х
х
х
х
х
х

92.

РАЗДЕЛ IV
СПРАВОЧНАЯ ИНФОРМАЦИЯ
Таблица 8
Наименование
А
Численность жителей населенных пунктов, подключенных к централизованной системе:
водоснабжения…………………………………………………………………………………………………………
водоотведения (канализации)…………………………………………………………………………………………
Количество суток работы водопользователя.…………………………………………………………………………….
Разрешенные объемы в год:
добычи подземных вод..…..…………………………………………………………………………………………...
изъятия поверхностных вод..………………………………………………………………………………………….
сброса вод в окружающую среду……………………………………………………………………………………..
сброса вод в поверхностные водные объекты……………………………………………………………...………..
Суммарная проектная мощность водозаборных сооружений:
для добычи подземных вод..…………………………………………………………………………………………...
для изъятия поверхностных вод..……………………………………………………………………………………...
Количество водозаборных сооружений, предназначенных для изъятия поверхностных вод..………………………
Количество приборов учета изымаемых поверхностных вод.………………………………………………………….
Количество действующих водозаборных сооружений (скважин), предназначенных для добычи подземных вод...
Количество ликвидированных скважин в отчетном году……………………………………………………………….
Количество законсервированных скважин в отчетном году……………………………………………………………
Количество приборов учета добываемых подземных вод.……………………………………………………………...
Количество приборов учета сточных вод, сбрасываемых в окружающую среду…………………………………….
Код
строки
Б
Единица измерения
401
402
403
человек
человек
суток
404
405
406
407
тысяч кубических метров
тысяч кубических метров
тысяч кубических метров
тысяч кубических метров
408
409
410
411
412
413
414
415
416
кубических метров в сутки
кубических метров в сутки
единиц
единиц
единиц
единиц
единиц
единиц
единиц
Лицо, ответственное за составление и
предоставление первичных статистических
данных___________________________
_____________________
____________________________
(должность)
(подпись)
(инициалы, фамилия)
_____________________________________________________________
«_____» ________________________ 20 ___г.
(контактный номер телефона, адрес электронной почты)
(дата составления государственной
статистической отчетности)
В
Всего на конец
отчетного года
1

93.


По строкам 401 и 402 водопользователи, оказывающие услуги населению по
водоснабжению и водоотведению (канализации), отражают численность жителей
населенных пунктов по состоянию на конец отчетного года, жилые дома (квартиры)
которых подключены к централизованным системам водоснабжения, водоотведения
(канализации).
По строкам с 404 по 407 отражаются объемы добычи (изъятия) и сброса вод в
окружающую среду, в том числе в поверхностные водные объекты, установленные в
разрешениях.
В строках 408 и 409 отражается суммарная проектная мощность водозаборных
сооружений поверхностных и подземных источников водоснабжения.
Строки 410 и 411 заполняются в случае изъятия поверхностных вод.
Строки с 412 по 415 заполняются в случае добычи подземных вод.
По строке 412 отражается количество действующих водозаборных сооружений
(скважин), предназначенных для добычи подземных вод, эксплуатируемых на праве
собственности, хозяйственного ведения, оперативного управления, аренды или ином
законном основании.
По строкам 413 и 414 отражается количество буровых скважин, на которых в
соответствии с проектами ликвидации (консервации) горных выработок фактически
произведены работы по их ликвидации и (или) консервации в отчетном году.
По строке 416 отражается количество приборов учета сточных вод, сбрасываемых
в окружающую среду, из расчета их установки на каждом очистном сооружении в
месте, определенном проектной документацией, а в случае невозможности их
установки в таких местах отражается количество приборов учета, установленных на
трубопроводах, транспортирующих сточные воды на очистку, при условии учета
общего объема поступающих на очистку сточных вод.
English     Русский Rules