Критерий совершенной конкуренции
Прибыль в совершенной конкуренции
Критерий несовершенной конкуренции
Краткосрочное равновесие при несовершенной конкуренции
монополия
монополия
Цена и предельные издержки
Цена и предельные издержки
Цена и предельные издержки
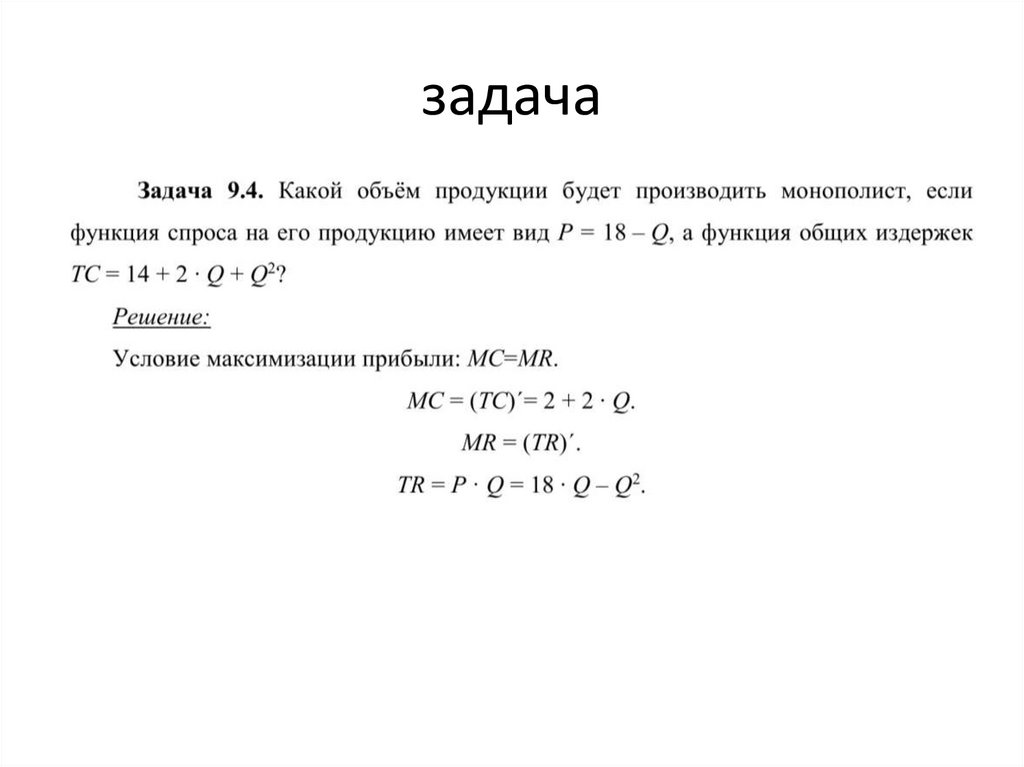
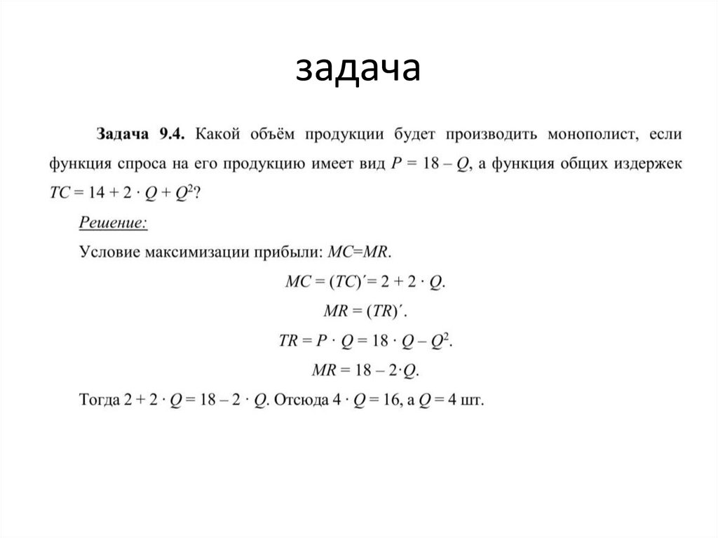
задача
задача
задача
задача
задача
задача
задача
задача
задача
задача
задача
задача
Превышение монопольной цены над предельными издержками в зависимости от ценовой эластичности спроса
Индекс Лернера
Индекс Лернера
Индекс Лернера
Индекс Лернера
Формы эластичности
Индекс Лернера
задача
задача
задача
задача
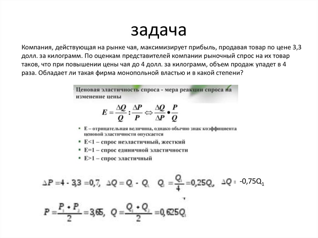
-0,75Q1
-0,75Q1
задача
задача
ПОВЕДЕНИЕ МОНОПОЛИСТА
Цена и предельные издержки
Причины заниженных результатов Харбергера
Чистые потери от монополии
Величина чистых потерь от монополии
Потери от монополизации и индекс Лернера
Потери от монополизации и индекс Лернера
Основной посыл этой лекции и двух последующих семинаров -
Потери общества от монополизации рынка
X - неэффективность монополии
X - неэффективность монополии
X - неэффективность монополии
Монополия: потери производственной эффективности
X - неэффективность монополии
X - эффективность монополии
два подхода к определению условий естественной монополии
Понятие «естественной» монополии – середина 19 века
Развитие концепции естественной монополии – после Второй мировой войны
Естественная монополия – до 70-х гг прошлого века
Естественная монополия – неоклассический подход
Естественная монополия –
подходы, которые описывают термином «естественная монополия»
вторая предпосылка Субаддитивность издержек
Субаддитивность издержек
ОПРЕДЕЛЕНИЕ ЕМ, основанное на субаддитивности издержек, а не на концепции масштаба производства более адекватно в последние
Ключевой параметр естественной монополии - субаддитивность издержек
третья предпосылка
к определению естественной монополии: перечни сфер естественной монополии
Естественные монополии В россии
Естественные монополии В россии
Естественные монополии В россии
Статья 3 135-ФЗ. Определения основных понятий
Статья 4 147-ФЗ. Сферы деятельности субъектов естественных монополий
ПЕРЕЧЕНЬ УСЛУГ ОБЩЕДОСТУПНОЙ ЭЛЕКТРОСВЯЗИ И ОБЩЕДОСТУПНОЙ ПОЧТОВОЙ СВЯЗИ
Парадокс российских ЕМ
Характеристика российских ЕМ:
Характеристика российских ЕМ:
Характеристика российских ЕМ:
Естественная монополия
Точка устойчивости
Неэффективность естественной монополии
ЦЕНОВАЯ ДИСКРИМИНАЦИЯ
Российские естественные монополии практикуют дискриминацию третьего рода по нескольким признакам:
17.18M
Category: economicseconomics

ШЕСТАЯ_ЛЕКЦИЯ_семинар_2025_Монополии_ФИЛ_

1. Критерий совершенной конкуренции

P
P
S
ТR=P*Q
D=Р=MR=AR
PE
PE
D
Конкурентная
отрасль
Q
Кривая спроса Q
конкурентной
фирмы
Абсолютно эластичный спрос
на продукцию фирмы
Фирма принимает рыночную
цену
По этой причине кривая
валовой выручки (ТR= P*Q)
также имеет вид прямой линии,
выходящей из начала координат
Кривая предельного дохода
(MR) фирмы также имеет вид
горизонтальной прямой, причем,
она совпадает с кривой спроса
(D=MR, следствие P=const).
Наличие абсолютно эластичного спроса на продукцию фирмы называют критерием
совершенной конкуренции
ТR – общий доход (выручка, получаемая фирмой)
AR – средний доход (выручка в расчете на единицу реализованной продукции)
MR – предельный доход (дополнительный доход в результате продажи последней
единицы продукции)

2.

3. Прибыль в совершенной конкуренции

а) Когда линия предельного дохода лишь касается кривой средних издержек, валовая выручка в точности равна
валовым издержкам. Прибыль фирмы будет нормальной, поскольку цена ее продукции равна средним
издержкам
б) Если на каком-то интервале линия цены и предельного дохода располагается выше кривой средних издержек,
то в точке равновесия М фирма будет получать квазиренту, т. е. прибыль, превышающую нормальный уровень.
При оптимальном объеме производства Q2 средние издержки будут равны С2, следовательно, валовые
издержки составят площадь прямоугольника OC2LQ2. Валовая выручка (прямоугольник OP2MQ2) будет больше, и
площадь заштрихованного прямоугольника С2 Р2 ML покажет нам общую массу получаемой сверхприбыли
в) Cредние издержки при любом объеме производства превышают рыночную цену. В этом случае даже при оптимальном объеме производства (МС=Р) фирма несет убытки, хотя они и меньше, чем при других объемах
производства (площадь заштрихованного прямоугольника P3C3LM минимальна именно при объеме
производства Q3)

4.

5. Критерий несовершенной конкуренции

Табл.
6
Критерий несовершенной конкуренции
Первая закономерность (графически):
-понижение кривой спроса и цен с ростом
выпуска продукции фирмы;
- отрицательный наклон кривой спроса (D)
на продукцию фирмы;
- обратная зависимость между объемом
выпуска и уровнем цен
Вторая закономерность: наличие предела роста валового дохода фирмы TR= P*Q
-при совершенной конкуренции p=const, следовательно TR
неограниченно увеличивается
-при несовершенной конкуренции с ростом производства цены падают, т.е. один
сомножитель увеличивается при уменьшении другого, следовательно TR имеет
максимум
Третьей закономерностью является ускоренное падение предельного дохода фирмы
по сравнению со снижением цен на ее продукцию

6. Краткосрочное равновесие при несовершенной конкуренции

Совершенная конкуренция
Нулевая экономическая прибыль,
оптимальный объем производства
Q0 строго соответствует точке
пересечения MC и MR = D, а
равновесная цена установится на
уровне P0.
Несовершенная конкуренция
Пересечение MC и MR будет достигнуто при меньших
объемах выпуска (Q1 < Q0). Q1 в силу действия правила
MR = MC – оптимальный.
Цена P1 по которой можно продать выше той, что
сложилась бы при совершенной конкуренции (P1 > P0).
Для оптимального объема Q1 выполняется условие
D = P > АТС,
т.е. цена выше издержек, и фирма получает
экономическую прибыль (π > 0)

7. монополия

Фирма – чистый монополист, если она является единственным производителем экономического
блага, не имеющего близких заменителей (субститутов), если она ограждена от непосредственной
конкуренции входными барьерами в отрасль

8. монополия

• Патенты
• Технологии
• Закон
• Природные ресурсы

9.

10.

Потери общества от монополизации рынка
еще один признак монополии - контроль над ценой со стороны фирмы
Условие максимизации прибыли для монополии также как и при
совершенной конкуренции записывается уравнением MR=MC.
Но если в условиях совершенной конкуренции Р=MR, то на
монополизированном рынке Р ˃MR
ВАЖНО! определить, на какую величину отличается MR от P
10

11. Цена и предельные издержки

Лекция 4
Потери общества от монополизации рынка
Цена и предельные издержки
Экономика отраслевых рынков
11

12. Цена и предельные издержки

Лекция 4
Потери общества от монополизации рынка
Цена и предельные издержки
В условиях совершенной конкуренции
достигается оптимальное (по Парето)
размещение ресурсов между альтернативными
возможностями использования.
Когда же на рынке устанавливается монополия,
условие равенства цен предельным издержкам
не выполняется, так как цена монополии всегда
выше предельных издержек.
Экономика отраслевых рынков
12

13. Цена и предельные издержки

Лекция 4
Потери общества от монополизации рынка
Цена и предельные издержки
Экономика отраслевых рынков
13

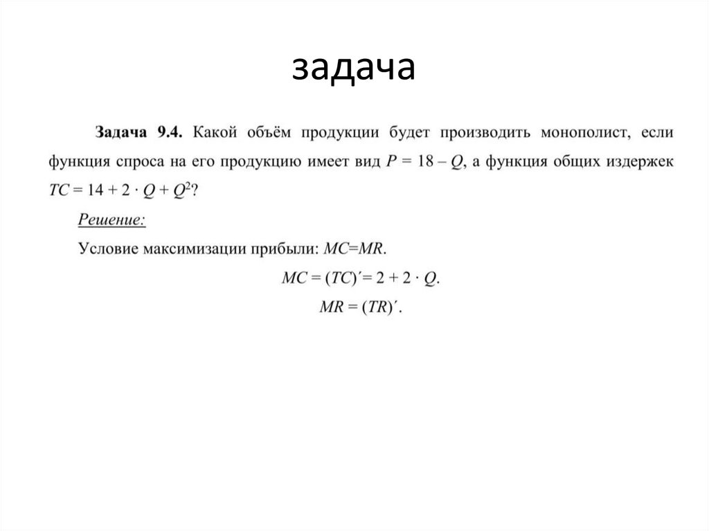
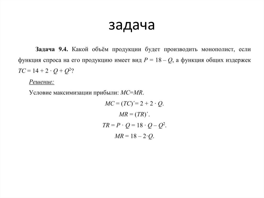
14. задача

15. задача

16. задача

17. задача

18. задача

19. задача

20. задача

21. задача

22. задача

23. задача

24. задача

25. задача

26.

Лекция 4
Потери общества от монополизации рынка
Оценка чистых потерь монополии
вспомним взаимосвязь эластичности спроса по цене и выручки
Price
Р1 = 110$
Убыток от снижения
цены __ $
Р2=100$
Прибыль
___ $
Q1=4 ед
Q2=6 ед
Экономика отраслевых рынков
Quantity
26

27.

Лекция 4
Потери общества от монополизации рынка
Оценка чистых потерь монополии
вспомним взаимосвязь эластичности спроса по цене и выручки
M
R
Q
Экономика отраслевых рынков
27

28.

Лекция 4
Потери общества от монополизации рынка
Оценка чистых потерь монополии
вспомним взаимосвязь эластичности спроса по цене и выручки
M
R
Экономика отраслевых рынков
28

29.

Лекция 4
Потери общества от монополизации рынка
Монополист будет действовать только на эластичном участке
кривой спроса
Следовательно, надбавка к предельным издержкам в цене должна
быть тем меньше, чем выше эластичность спроса.
P MC
1
P
Ed
Индекс Лернера
Монополист назначает цену, превышающую предельные издержки на
величину обратно пропорциональную эластичности спроса.
Если спрос чрезвычайно эластичен, то цена будет близка к предельным
издержкам, и следовательно монополизированный рынок будет похож
на рынок совершенной конкуренции.
Экономика отраслевых рынков
29

30. Превышение монопольной цены над предельными издержками в зависимости от ценовой эластичности спроса

Лекция 2
Рыночные структуры и показатели рыночной власти
Превышение монопольной цены над предельными издержками
в зависимости от ценовой эластичности спроса
Если ценовая эластичность спроса велика, то цена, которая максимизирует прибыль монополиста,
будет лишь немного превышать предельные издержки – рис. а)
Менее эластичный рыночный спрос обеспечивает большую монопольную надбавку к конкурентной цене – рис. б)
Филоненко Ю.В.
Экономика отраслевых рынков
30

31. Индекс Лернера

Лекция 2
Рыночные структуры и показатели рыночной власти
Индекс Лернера
Индекс (коэффициент) Лернера как показатель степени
конкурентности рынка позволяет избежать трудностей,
связанных с подсчетом нормы доходности. Мы знаем, что
при условии максимизации прибыли цена и предельные
издержки связаны друг с другом посредством
эластичности спроса по цене. Монополист назначает цену,
превышающую предельные издержки на величину
обратно пропорциональную эластичности спроса. Если
спрос чрезвычайно эластичен, то цена будет близка к
предельным издержкам, и следовательно
монополизированный рынок будет похож на рынок
совершенной конкуренции.
Экономика отраслевых рынков
31

32. Индекс Лернера

Лекция 2
Рыночные структуры и показатели рыночной власти
Индекс Лернера
Чем выше значение индекса, тем выше монопольная
власть и дальше рынок от идеального состояния
совершенной конкуренции.
Сложность вычисления индекса Лернера связана с тем, что информацию о предельных
издержках довольно сложно получить. В эмпирических исследованиях часто
используется такая формула для определения предель- ных издержек на основе
данных о средних переменных затратах
Экономика отраслевых рынков
32

33. Индекс Лернера

Лекция 2
Рыночные структуры и показатели рыночной власти
Индекс Лернера
Индекс Лернера будет находится в прямой зависимости от
доли фирмы на рынке и обратной от показателя
эластичности спроса по цене.
Yi
IL
Ed
Вольчик В.В.
Экономика отраслевых рынков
33

34. Индекс Лернера

Лекция 2
Рыночные структуры и показатели рыночной власти
Индекс Лернера
• Например:
• если ценовая эластичность спроса равна Ed= -20, индекс
Лернера принимает значение L=0.05. Надбавка
составляет только 5% от цены.
• если же ценовая эластичность спроса Ed= -1,6, индекс
Лернера составит L=0,625, надбавка увеличится до
62,5%.
Yi
IL
Ed
Вольчик В.В.
Экономика отраслевых рынков
34

35. Формы эластичности

36. Индекс Лернера

Лекция 2
Рыночные структуры и показатели рыночной власти
Индекс Лернера
Средний для отрасли индекс Лернера
вычисляется по формуле:
HHI
IL
Ed
Вольчик В.В.
Экономика отраслевых рынков
36

37. задача

38.

39. задача

40. задача

Компания, действующая на рынке чая, максимизирует прибыль, продавая товар по цене 3,3
долл. за килограмм. По оценкам представителей компании рыночный спрос на их товар
таков, что при повышении цены чая до 4 долл. за килограмм, объем продаж упадет в 4
раза. Обладает ли такая фирма монопольной властью и в какой степени?

41. задача

Компания, действующая на рынке чая, максимизирует прибыль, продавая товар по цене 3,3
долл. за килограмм. По оценкам представителей компании рыночный спрос на их товар
таков, что при повышении цены чая до 4 долл. за килограмм, объем продаж упадет в 4
раза. Обладает ли такая фирма монопольной властью и в какой степени?

42. -0,75Q1

задача
Компания, действующая на рынке чая, максимизирует прибыль, продавая товар по цене 3,3
долл. за килограмм. По оценкам представителей компании рыночный спрос на их товар
таков, что при повышении цены чая до 4 долл. за килограмм, объем продаж упадет в 4
раза. Обладает ли такая фирма монопольной властью и в какой степени?
-0,75Q1

43. -0,75Q1

задача
Компания, действующая на рынке чая, максимизирует прибыль, продавая товар по цене 3,3
долл. за килограмм. По оценкам представителей компании рыночный спрос на их товар
таков, что при повышении цены чая до 4 долл. за килограмм, объем продаж упадет в 4
раза. Обладает ли такая фирма монопольной властью и в какой степени?
-0,75Q1

44. задача

Компания, действующая на рынке чая, максимизирует прибыль, продавая товар по цене 3,3
долл. за килограмм. По оценкам представителей компании рыночный спрос на их товар
таков, что при повышении цены чая до 4 долл. за килограмм, объем продаж упадет в 4
раза. Обладает ли такая фирма монопольной властью и в какой степени?

45. задача

Рыночный спрос задан функцией P=10-Q,
фирмы получает прибыль п=8. Её предельные
издержки МС=4. В условиях какой рыночной
структуры действовала фирма?

46.

Лекция 4
Потери общества от монополизации рынка
Оценка чистых потерь монополии
P
S
Рс
излишек потребителя
C (E)
прибыль производителя
В
D
издержки производителя
Qc
Филоненко Ю.В.
Экономика отраслевых рынков
Q46

47. ПОВЕДЕНИЕ МОНОПОЛИСТА

Лекция 4
Потери общества от монополизации рынка
ПОВЕДЕНИЕ МОНОПОЛИСТА
Монополист может влиять на цену продаваемой
продукции, изменяя объём производства в
соответствии с убывающей функцией рыночного
спроса.
Монополии намеренно уменьшают
объём предложения, чтобы создать
искусственный дефицит товаров. А
нехватка рыночных благ ведёт к росту
монопольной цены.
Экономика отраслевых рынков
47

48.

Лекция 4
Потери общества от монополизации рынка
Оценка чистых потерь монополии
P
Deadweight
loss
Рм
Рс
Арнольд
Харбергер
(1924)
потребительский
излишек
монопольная
прибыль
C
AC=MC
МR
Qm
Филоненко Ю.В.
Qc
Экономика отраслевых рынков
Q48

49. Цена и предельные издержки

Лекция 4
Потери общества от монополизации рынка
Цена и предельные издержки
Если бы в отрасли была свободная конкуренция, то объем
выпуска отрасли достиг бы значения Qc - величины,
соответствующей условию равенства цены предельным
издержкам.
В условиях монополии объем производства в отрасли
соответствует значению Qm - такому, когда предельная
выручка монополиста равна его предельным издержкам.
Экономика отраслевых рынков
49

50. Причины заниженных результатов Харбергера

Лекция 4
Потери общества от монополизации рынка
Причины заниженных результатов
Харбергера
• Харбергер при вычислениях принимал
эластичность спроса равной 1
• Потери благосостояния вычислялись Харбергером
только для обрабатывающей промышленности
Арнольд Харбергер
• Величина ΔР – изменение цены – принималась на
уровне отклонения норм доходности исследуемой
отрасли от средней по промышленности, которая
разумеется выше, чем в конкурентных отраслях
• Предполагалось, что все фирмы продают товар
конечным потребителям. Но монопольная власть
может возникать благодаря созданию вертикально
интегрированных фирм
Филоненко Ю.В.
Экономика отраслевых рынков
50

51. Чистые потери от монополии

Лекция 4
Потери общества от монополизации рынка
Чистые потери от монополии
Чистые потери от монополии треугольник EMC (треугольник
Харбергера) обозначаются как DWL (deadweight loss) – потери
от монополизации (мертвый груз монополии).
Величина чистых потерь от монополии определяется как:
QC
QC
QM
QM
DWL PD (Q)dQ MC(Q)dQ
Экономика отраслевых рынков
51

52. Величина чистых потерь от монополии

Лекция 4
Потери общества от монополизации рынка
Величина чистых потерь от монополии
Величина мертвого груза монополии (DWL) в рамках
представленной модели зависит от того, насколько
действия монополиста повышают цену и сокращают
объем продаж по сравнению с рынком совершенной
конкуренции:
DWL 0,5(QC QM )( PС PM ) 0,5 Q P
Экономика отраслевых рынков
52

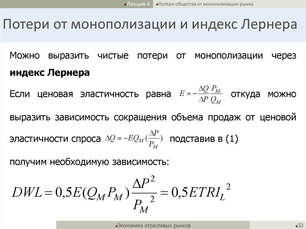
53. Потери от монополизации и индекс Лернера

Лекция 4
Потери общества от монополизации рынка
Потери от монополизации и индекс Лернера
Можно выразить чистые потери от монополизации через
индекс Лернера
Если ценовая эластичность равна
E
Q PM
P QM
откуда можно
выразить зависимость сокращения объема продаж от ценовой
эластичности спроса Q EQM (
P
)
PM
подставив в (1)
получим необходимую зависимость:
DWL 0,5E (QM PM )
P
2
PM
2
0,5ETRIL
Экономика отраслевых рынков
2
53

54. Потери от монополизации и индекс Лернера

Лекция 4
Потери общества от монополизации рынка
Потери от монополизации и индекс Лернера
Таким образом, чистые потери от монополии тем выше,
чем:
• чем выше эластичность спроса при цене, которую
назначает монополист;
• чем выше общая выручка монополиста;
• чем выше индекс Лернера монопольной власти,
отражающий долю прибыли в цене.
Экономика отраслевых рынков
54

55. Основной посыл этой лекции и двух последующих семинаров -

Лекция 4
Потери общества от монополизации рынка
Основной
посыл
этой
лекции
и
двух
Потери общества от монополизации рынка
последующих семинаров Неэффективность монополии
Аллокативная неэффективность
(потери мёртвого груза)
Производственная неэффективность (Хнеэффективность)
Альтернативные издержки монополизации
Экономика отраслевых рынков
Экономически
е эффекты
рыночной
власти
монополии
Социальные
издержки
монополизации
55

56. Потери общества от монополизации рынка

Лекция 4
Потери общества от монополизации рынка
Потери общества от монополизации рынка
2. X - неэффективность монополии
Экономика отраслевых рынков
56

57. X - неэффективность монополии

Лекция 4
Потери общества от монополизации рынка
X - неэффективность монополии
всегда ли монополист стремится ограничивать
выпуск продукции?
По мере монополизации отрасли издержки
изменяются:
издержки
Понижающий
фактор
Вольчик
Филоненко
В.В. Ю.В.
Экономика отраслевых рынков
Повышающий
фактор
57

58. X - неэффективность монополии

Лекция 4
Потери общества от монополизации рынка
X - неэффективность монополии
Разница между
эффективным уровнем
издержек в отрасли
(минимально возможным для
данного выпуска уровнем
издержек) и реальным
уровнем издержек
монополиста составляет Хнеэффективность
производства в условиях
монополии
Вольчик
Филоненко
В.В. Ю.В.
Экономика отраслевых рынков
Харви Лейбейнстайн:
'X-эффективность' является следствием
инерции, консервативного желания не
расширять сферу деятельности и
плохого знания рынка.
58

59. X - неэффективность монополии

Лекция 4
Потери общества от монополизации рынка
X - неэффективность монополии
Монополия является технически менее эффективной,
чем конкуренция, поскольку наличие барьеров для
входа защищает фирму-монополиста от
конкурентного давления, что подрывает стимулы
минимизировать издержки и выпускать
максимальный объем производства при данных
ресурсах
Так как монополист может использовать ресурсы отрасли
неэффективно, его издержки для производства каждого
объема выпуска выше соответствующих издержек фирмы на
рынке совершенной конкуренции.
Экономика отраслевых рынков
59

60. Монополия: потери производственной эффективности

Лекция 4
Потери общества от монополизации рынка
Монополия: потери производственной эффективности
P
Потери производственной
эффективности (Хнеэффективность)
Рм
ACm=MCm
C
Рс
ACс=MCс
МR
Qm
Филоненко Ю.В.
Qc
Экономика отраслевых рынков
Q60

61. X - неэффективность монополии

Лекция 4
Потери общества от монополизации рынка
X - неэффективность монополии
Х-неэффективность может быть объяснена тем,
что монополист не стремится минимизировать
издержки вообще.
Это происходит тогда, когда цель фирмы никоим
образом не связана с проблемой издержек (то
есть не ставится цель максимизировать прибыль,
а максимизируется объем продаж или темпы
роста).
Экономика отраслевых рынков
61

62. X - эффективность монополии

Лекция 4
Потери общества от монополизации рынка
X - эффективность монополии
возможна ли ситуация, когда издержки в
условиях монополии будут ниже, чем при
конкуренции?
Такое может наблюдаться в следствие
высокой отдачи от масштаба производства
Экономика отраслевых рынков
62

63.

64.

Естественная монополия
(natural monopoly)
как особая структура
отраслевого рынка

65. два подхода к определению условий естественной монополии

концепции
экономической
теории
аналитический
определение
конкретных видов или
сфер деятельности,
включаемых в
нормативные
правовые акты акты
классификаторский
65

66. Понятие «естественной» монополии – середина 19 века

АНАЛИТИЧЕСКИЙ
ПОДХОД
в основу положена
специфика объекта
исключительных прав
Впервые данное явление
исследовал Курно (1838) на
примере собственника
источника, способного
контролировать потребление
воды населением, живущим
ниже по течению
Антуан Огюстен Курно
(1801-1877)
66

67. Развитие концепции естественной монополии – после Второй мировой войны

…в связи с быстрым ростом отраслей
инфраструктуры: электроснабжения,
водоснабжения, телефонной сети,
железнодорожных перевозок

68. Естественная монополия – до 70-х гг прошлого века

Ключевой момент – экономия от масштаба
производства
«производство, при котором экономия
от масштабов производства столь
существенна, что одна единственная
фирма может обслуживать рынок, с
меньшими издержками на единицу
продукции, чем две или три фирмы»
Industrial Market Structure and Economic
Performance / F. M. Scherer, D. Ross.

69.

Изменения в подходе к
проблеме «естественных»
монополий – 70-80-е гг 20 века
Развитие новых технологий в отрасли
телекоммуникаций, электроснабжения и других
сделало возможным развитие конкуренции и
критика в адрес фирм, злоупотреблявших
статусом «естественной» монополии

70. Естественная монополия – неоклассический подход

Естественной монополией в неоклассике называется частный
случай
монополистической
фирмы,
для
которой
средние
издержки являются убывающей функцией объема продаж
(выпуска) при любых уровнях продаж вплоть до полного
насыщения рыночного спроса.
Такой эффект может наблюдаться, например, в отраслях
производства, предусматривающих большие капиталовложения
в сооружения и оборудование (постоянные издержки).

71. Естественная монополия –

Естественная монополия – фирма, монопольное
положение которой обусловлено положительным
эффектом масштаба, то есть средние издержки
постоянно убывают при росте объёмов производства
вплоть до полного насыщения рыночного спроса
• Выпуск необходимого объёма продукции с
минимальными издержками возможен только при
концентрации всего производства в одной
крупной фирме

72. подходы, которые описывают термином «естественная монополия»

Первый подход
основан на
технологических
характеристиках,
Второй подход
определяющих
производственную изучает условия, при
которых можно свести
функцию
Третий подход
к минимуму
регулирование фирм, разработан в рамках
теории трансакционных
обладающих
издержек - анализ
рыночной властью
смещается от
рассмотрения
технологических
факторов к
организационным

73.

три предпосылки
возникновения ЕМ
первая
Эффект снижения средних издержек при
росте объёмов производства может
наблюдаться в отраслях производства,
предусматривающих большие капиталовложения
в сооружения и оборудование (постоянные
издержки)

74. вторая предпосылка Субаддитивность издержек

В ситуации естественной монополии единственный производитель
может обеспечить все потребности покупателей с меньшими
издержками, чем два и более производителя. Функция издержек
для
случая
подобной
субаддитивности:
технологии
характеризуется
свойством
TC ( Qi ) TC(Qi )
издержки производства данного объема меньше, когда он
выпускается одной фирмой, а не несколькими

75. Субаддитивность издержек

Лекция
Альтернативные теории фирмы
Субаддитивность издержек
Издержки являются субаддитивными, если они меньше при
совместном выпуске нескольких товаров, чем при их отдельном
производстве в рамках различных фирм.
TC(q ) TC( q )
где
i
i
совокупные издержки при выпуске нескольких
TC (q i ) товаров в рамках отдельных производств
TC ( q i ) совокупные издержки совместного выпуска тех же
товаров
Филоненко Ю.В.
Экономика отраслевых рынков
75

76. ОПРЕДЕЛЕНИЕ ЕМ, основанное на субаддитивности издержек, а не на концепции масштаба производства более адекватно в последние

годы
отрасль представляет собой естественную
монополию, если при всех уровнях выпуска функция
издержек фирмы является субаддитивной (Баумоль,
Панзар, Вилих)

77. Ключевой параметр естественной монополии - субаддитивность издержек

Лекция
Ключевой параметр естественной
монополии - субаддитивность издержек
ЕСТЕСТВЕННАЯ МОНОПОЛИЯ ПРОИЗВОДСТВО, ПРИ КОТОРОМ
ЭКОНОМИЯ ОТ МАСШТАБОВ
ПРОИЗВОДСТВА СТОЛЬ СУЩЕСТВЕННА,
ЧТО ОДНА ЕДИНСТВЕННАЯ ФИРМА
МОЖЕТ ОБСЛУЖИВАТЬ РЫНОК С
МЕНЬШИМИ ИЗДЕРЖКАМИ НА ЕДИНИЦУ
ПРОДУКЦИИ, ЧЕМ ДВЕ ИЛИ ТРИ ФИРМЫ
Scherer F.M. Industrial Market Structure and Economic Performance. Chicago,
1980, p. 482
Филоненко Ю.В.
Экономика отраслевых рынков
77

78. третья предпосылка

Экономическая предпосылка –
свойство средних издержек
снижаться при любом приращении
объёмов выпуска
• При убывающих средних издержках
предельные издержки меньше средних,
что необходимо учитывать при
осуществлении отраслевой политики

79.

80.

81. к определению естественной монополии: перечни сфер естественной монополии

КЛАССИФИКАТОРСКИЙ
ПОДХОД
к определению естественной
монополии:
перечни сфер естественной
монополии
Федеральный закон от 17
августа 1995 г. N 147-ФЗ
"О естественных монополиях»
81

82. Естественные монополии В россии

ЕСТЕСТВЕННЫЕ МОНОПОЛИИ В
РАЗМЕРЫ…
РОССИИ
82

83. Естественные монополии В россии

ЕСТЕСТВЕННЫЕ МОНОПОЛИИ В
РОССИИ
КЛИМАТ…
83

84. Естественные монополии В россии

ЕСТЕСТВЕННЫЕ МОНОПОЛИИ В
РОССИИ
ПОЛЕЗНЫЕ ИСКОПАЕМЫЕ…
84

85. Статья 3 135-ФЗ. Определения основных понятий

естественная монополия - состояние товарного
рынка, при котором удовлетворение спроса на
этом рынке эффективнее в отсутствие
конкуренции в силу технологических особенностей
производства (в связи с существенным понижением
издержек производства на единицу товара по мере
увеличения объема производства), а товары,
производимые субъектами естественной
монополии, не могут быть заменены в потреблении
другими товарами, в связи с чем спрос на данном
товарном рынке на товары, производимые
субъектами естественных монополий, в меньшей
степени зависит от изменения цены на этот товар,
чем спрос на другие виды товаров

86. Статья 4 147-ФЗ. Сферы деятельности субъектов естественных монополий

Настоящим Федеральным законом регулируется деятельность
субъектов естественных монополий в следующих сферах:
транспортировка нефти и нефтепродуктов по магистральным
трубопроводам (труба, а не нефть);
транспортировка газа по трубопроводам (труба, а не газ);
железнодорожные перевозки (пассажиры, багаж, почта, но не услуги
посредников по продаже билетов);
услуги в транспортных терминалах, портах и аэропортах;
услуги общедоступной электросвязи и общедоступной почтовой связи
(телеграф, телефон (в определенных случаях), марки, заказные
письма, бандероли, но не подписка);
услуги по передаче электрической энергии (сети, а не энергия);
услуги по оперативно-диспетчерскому управлению в
электроэнергетике;
услуги по передаче тепловой энергии (но не генерированию);
услуги по использованию инфраструктуры внутренних водных путей.

87.

Реестр субъектов естественных
монополий опубликован и постоянно
обновляется – на сайте ФАС
http://fas.gov.ru/pages/
activity/tariffregulation/r
eestr-subektovestestvennyixmonopolij.html

88.

ОАО «Федеральная сетевая компания Единой энергетической системы»
(ОАО «ФСК ЕЭС»)
ОАО «Газпром»
ОАО «Российские железные дороги»
ОАО «Акционерная компания по транспорту нефти «Транснефть»
на некоторых сегментах рынка:
ФГУП «Почта России»
ОАО «Ростелеком»
Естественные монополии на региональных рынках
коммунальные службы, Водоканал

89.

В Ростовской области:
РЕЕСТР СУБЪЕКТОВ ЕСТЕСТВЕННЫХ
МОНОПОЛИЙ В ТОПЛИВНО-ЭНЕРГЕТИЧЕСКОМ
КОМПЛЕКСЕ
УСЛУГИ ПО ПЕРЕДАЧЕ ЭЛЕКТРИЧЕСКОЙ И
(ИЛИ) ТЕПЛОВОЙ ЭНЕРГИИ
более 40, в т.ч. ГУП «Донэнерго»
РЕЕСТР СУБЪЕКТОВ ЕСТЕСТВЕННЫХ
МОНОПОЛИЙ В ОБЛАСТИ СВЯЗИ
УСЛУГИ ОБЩЕДОСТУПНОЙ ПОЧТОВОЙ СВЯЗИ
ФГУП «Международный почтамт» по России
ФГУП «Почта России» по России
ОАО "Ростовский-на-Дону телеграф"

90.

В Ростовской области:
РЕЕСТР СУБЪЕКТОВ ЕСТЕСТВЕННЫХ МОНОПОЛИЙ НА
ТРАНСПОРТЕ:
ОАО "Дон-Пригород"
ОАО "Аэропорт Ростов-на-Дону"
ЗАО "ТЗК -АВИА«
ОАО "Ростовский порт"
ОАО "Азовский морской порт"
ФГУ "Азово-Донское государственное бассейновое
управление водных путей и судоходства" и др…
РЕЕСТР СУБЪЕКТОВ ЕСТЕСТВЕННЫХ МОНОПОЛИЙ В
ТОПЛИВНО-ЭНЕРГЕТИЧЕСКОМ КОМПЛЕКСЕ
ТРАНСПОРТИРОВКА ГАЗА ПО ТРУБОПРОВОДАМ
ОАО «Газпром газораспределение Ростов-на-Дону»
(бывш. ОАО “Ростовоблгаз”)
ЗАО «Ростовгаздобыча» И ДР….

91.

92. ПЕРЕЧЕНЬ УСЛУГ ОБЩЕДОСТУПНОЙ ЭЛЕКТРОСВЯЗИ И ОБЩЕДОСТУПНОЙ ПОЧТОВОЙ СВЯЗИ

1.
2.
3.
4.
5.
6.
7.
8.
Пересылка внутренней письменной корреспонденции (почтовых карточек, писем,
бандеролей).
Передача внутренней телеграммы.
Предоставление междугородного телефонного соединения абоненту
(пользователю) сети фиксированной телефонной связи для передачи голосовой
информации, факсимильных сообщений и данных.
Услуга связи для целей эфирной аналоговой цифровой наземной трансляции теле- и
радиоканалов.
Предоставление доступа к сети местной телефонной связи независимо от типа
абонентской линии (проводная линия или радиолиния) сети фиксированной
телефонной связи.
Предоставление местного телефонного соединения абоненту (пользователю) сети
фиксированной телефонной связи для передачи голосовой информации,
факсимильных сообщений и данных (кроме таксофонов).
Предоставление абоненту в постоянное пользование абонентской линии
независимо от ее типа.
Предоставление внутризонового телефонного соединения абоненту (пользователю)
сети фиксированной телефонной связи для передачи голосовой информации,
факсимильных сообщений и данных.

93.

Российские естественные монополии занимают
важное стратегическое положение в мировом
масштабе, обусловленное значительными
поставками продукции и услуг на мировые рынки:
второе место в мире - добыча и экспорт природного
газа
первое место в мире - добыча и экспорту нефти
доля углеводородов в структуре российского экспорта 66 %
доля России в производстве мировой первичной
энергии - около 10–11,5 %, что в пять раз больше ее
доли в мировом ВВП

94.

95.

96.

БЮДЖЕТООБРАЗУЮЩАЯ ФУНКЦИЯ
ЕСТЕСТВЕННЫХ МОНОПОЛИЙ
доля налога на добычу полезных ископаемых в
налоговых доходах консолидированного бюджета РФ –
более 20%
природные платежи и доходы от внешнеэкономической
деятельности - 22 % от всех поступлений в
консолидированный бюджет РФ

97. Парадокс российских ЕМ

технологическое
отставание и
изношенность
основных фондов
отсутствие
конкурентного
рынка
ХРОНИЧЕСКАЯ
УБЫТОЧНОСТЬ И
ОТРИЦАТЕЛЬНАЯ
РЕНТАБЕЛЬНОСТЬ ОДНИХ
СВЕХДОХОДЫ ДРУГИХ

98.

Уникальные монополистические
практики российских ЕМ
устанавливаемые самими монополиями высокие
барьеры доступа потребителей к производимому
благу
навязывание потребителям дополнительных
услуг
отключение доступа отдельных потребителей и
групп потребителей к получаемому благу

99.

российские монополистические
практики
создание интегрированных
структур в финансовой сфере
типа банк − страховая компания
− пенсионный фонд

100. Характеристика российских ЕМ:

сочетание сетевой и ресурсной
составляющих
Объясним с точки зрения
институционализма…
ТЕОРИЯ КОСПЕЦИАЛИЗИРОВАННЫХ (ИЛИ
ИНТЕРСПЕЦИФИЧЕСКИХ) АКТИВОВ ОЛИВЕРА
УИЛЬЯМСОНА
Контракты:
ОБЩИЕ
-
- СПЕЦИФИЧЕСКИЕ
-
- ИНТЕРСПЕЦИФИЧЕСКИЕ
-

101.

ГАЗПРОМ - сочетание сетевой и ресурсной
составляющих дает сети дополнительную
монопольную власть

102. Характеристика российских ЕМ:

высокий физический и моральный износ
основных фондов
физический износ основных фондов
в коммунальной сфере – официально: 60%
(экспертно - 75,4 %)
на транспорте и в связи – 56,4 %
в производстве и распределении
электроэнергии газа и воды – 51,1 % (при
общем износе основных фондов по различным
видам экономической деятельности - 35−65 %)

103. Характеристика российских ЕМ:

высокая эффективность
инвестиций в секторах
естественных монополий в
долгосрочном периоде
серьезные препятствия
для частных
капиталовложений
(высокие риски и
значительные сроки
окупаемости
капиталовложений)

104.

Естественный монополизм
российских гигантов является
искусственным по происхождению
и в то же время естественным по
условиям их функционирования
Влияние географического
фактора на масштабы и
издержки производства
российских естественных
монополий

105. Естественная монополия

точка устойчивости ЕМ
P
Рm
C
Pa
A
AC
Рс
Qm
MC
B
МR
Qa

Q
105

106. Точка устойчивости

Естественная монополия будет вести себя как обычный
монополист, т.е., ограничивать объемы производства с
целью получения прибыли. Это означает потерю
эффективности
Точкой устойчивости естественной монополии
называется объем выпуска, при котором монопольная
фирма покрывает свои издержки, но любое увеличение
выпуска этой фирмой или новыми участниками рынка
приведет к убыткам

107.

108. Неэффективность естественной монополии

«Общественные потери» (неэффективность) в ситуации
естественной монополии считаются достаточными
основаниями для государственного вмешательства.
Как и в других случаях, эталоном эффективности служит
ситуация совершенной конкуренции. Однако, в силу
очевидной практической невозможности приблизить
ситуацию в такой отрасли к эталону, разрабатываются
различные приемы, которые позволили бы имитировать
результат совершенной конкуренции.

109.

российские монополистические практики

Ценовая
дискриминация
Статья 4 135-ФЗ. Основные
понятия, используемые в
настоящем ФЗ
8
) дискриминационные условия - условия
доступа на товарный рынок, условия
производства,
обмена, потребления, приобретения,
продажи, иной передачи товара, при которых
хозяйствующий
субъект или несколько хозяйствующих
субъектов поставлены в неравное положение
по сравнению
с другим хозяйствующим субъектом или
другими хозяйствующими субъектами;

110. ЦЕНОВАЯ ДИСКРИМИНАЦИЯ

совершенная дискриминация, основанная на
установлении цен производителя на основе
индивидуальных цен потребителей)
дифференциация цен в зависимости от объема
покупаемого товара и основана на самоотборе
покупателей
сегментация рынка по какому-либо критерию
и установление разных цен для различных
рыночных сегментов

111. Российские естественные монополии практикуют дискриминацию третьего рода по нескольким признакам:

ПО НАЦИОНАЛЬНОМУ ПРИЗНАКУ
ПО ГЕОГРАФИЧЕСКОМУ ПРИЗНАКУ
ПО МЕЖВРЕМЕННОМУ КРИТЕРИЮ
ПО ИНСТИТУЦИОНАЛЬНОМУ ПРИЗНАКУ

112.

ЦЕНОВАЯ ДИКРИМИНАЦИЯ И
СПОСОБЫ РЕГУЛИРОВАНИЯ ЕМ
Ценовая дискриминация состоит в том, что
одинаковые товары фирма продает
различным покупателям по различным ценам,
в зависимости от их платежеспособности
экономически, технологически и иным
образом не обоснованное установление
различных цен (тарифов) на один и тот же
товар, если иное не установлено
федеральным законом (п.6, ч.1, ст.10. 135-ФЗ)

113.

Благодарю за внимание!
English     Русский Rules