Теплогазоснабжение и вентиляция как раздел инженерных наук и часть строительной отрасли
7.61M
Category: ConstructionConstruction

Лекции Основы ТГВ СТФ МК (1)

1.

ОСНОВЫ
ТЕПЛОГАЗОСНАБЖЕНИЯ И
ВЕНТИЛЯЦИИ (ТГВ)
доцент кафедры ТГВ, к.т.н. , доцент
Маликова Ольга Юрьевна

2. Теплогазоснабжение и вентиляция как раздел инженерных наук и часть строительной отрасли

Общая система ТГВ складывается из двух частей:
-
наружные коммунальные системы газоснабжения и теплоснабжения
внутренние системы отопления, вентиляции, кондиционирования воздуха и
холодоснабжения, горячего водоснабжения и утилизации теплоты выбросного воздуха в
здании .
Главная задача специалистов ТГВ - создание среды обитания в зданиях и
инженерной инфраструктуры населенных мест.

3.

70% времени человек проводит в помещении, поэтому его здоровье и эффективность
трудовой деятельности напрямую зависят от параметров микроклимата помещения.
Температурные условия, влажность и состав воздуха в помещении обеспечиваются
специальными системами отопления, вентиляции и кондиционирования воздуха.
микроклимат
помещения
совокупность
метеорологических
факторов,
определяющая
комфортность человека или условия осуществления
технологического процесса, таких как, температуры
воздуха, его относительной влажности, скорости движения
воздуха, или его подвижности, и радиационной
температуры,
т.е.
осредненной
температуры
поверхностей, обращенных в помещение. В более
широком смысле микроклимат определяется также
содержанием в воздухе вредных примесей, наличием
запахов и ионным составом воздуха.

4.

5.

Три группы факторов, обусловливающих важность систем ТГВ:
1. Первая группа факторов обусловлена природно-климатическими условиями территории
страны.
Для территории России характерна длительная и холодная зима, что требует надежной работы
систем отопления зданий и теплоснабжения населенных мест.
2. Вторая группа факторов исходит из современных архитектурно-строительных тенденций,
которые обусловлены урбанизацией и направлены на высотное и подземное строительство.
Необходимость применения легких конструкций достигается увеличением площади окон в
здании, что приводит к перегреву помещений в летний период за счет тепла солнечной
радиации. С увеличением высоты здания усиливается интенсивность проникновения в здание
наружного воздуха.
3. Третья группа факторов относится к промышленному производству.
Современные промышленные технологии зачастую требуют обеспечения в производственных
помещениях специальных температурно-влажностных условий и чистоты воздуха, обеспечения
технологических параметров и технологического кондиционирования воздуха.

6.

Особенность систем обеспечения микроклимата помещений состоит в том, что при
работе они потребляют большое количество электрической и тепловой энергии,
стоимость которой очень высока и постоянно возрастает. Это налагает на
специалистов
в
области
ТГВ
обязанность
заботиться
об
эффективном
использовании энергии для обеспечения микроклимата или об энергосбережении.
Проблема энергосбережения является одной из наиболее актуальных мировых
проблем. Она тесно связана с проблемой экологии. Наши системы непосредственно
взаимодействуют с атмосферным воздухом, забирая его для подачи в помещение и,
в
то
же
время,
загрязняя
его
технологическими
выбросами.
Поэтому
энергосбережение и охрана окружающей среды представляются идеологической
основой нашей отрасли техники и технологий.

7.

Окружающая среда, которая не содержит раздражающих и возбуждающих факторов,
препятствующих физической и умственной работе, а также отдыху, называется
комфортной.
Тепловые условия принято оценивать температурой воздуха, радиационной
температурой помещения, относительной влажностью и подвижностью воздуха.
Состав воздуха характеризуется концентрацией углекислоты, концентрацией вредных
газов, паров, пыли. Восприятие воздуха характеризуется также озоно-ионным составом и
запахами.
Перечисленные параметры нормируются и являются исходными при проектировании
зданий и систем обеспечения микроклимата. При этом определение нормативных
параметров исходит из стремления к достижению оптимальных значений, т.е. таких, при
которых как можно меньшее число людей было бы ими недовольно, хотя это не во всех
зданиях бывает целесообразным и экономически оправданным.

8.

Оптимальные параметры микроклимата: Сочетание значений показателей микроклимата,
которые при длительном и систематическом воздействии на человека обеспечивают
нормальное тепловое состояние организма при минимальном напряжении механизмов
терморегуляции и ощущение комфорта не менее чем у 80% людей, находящихся в
помещении. (ГОСТ 30494-2011 Здания жилые и общественные. Параметры микроклимата в
помещениях.)
Допустимые параметры представляют собой разумные граничные значения, при которых не
наблюдается отрицательного воздействия на организм человека. Допустимые параметры
микроклимата - это сочетания значений показателей микроклимата, которые при длительном и
систематическом воздействии на человека могут вызвать общее и локальное ощущение
дискомфорта, ухудшение самочувствия и понижение работоспособности при усиленном
напряжении механизмов терморегуляции и не вызывают повреждений или ухудшения
состояния здоровья.
Как правило, поддержание допустимых параметров обеспечивают системы вентиляции и отопления,
оптимальных – системы кондиционирования воздуха.

9.

Основные нормативные документы:
- ГОСТ 30494-2011 «Здания жилые и общественные. Параметры микроклимата в помещениях»;
- ГОСТ 12.1.005-88 «Система стандартов безопасности труда. Общие санитарно-гигиенические
требования к воздуху рабочей зоны»
- СанПиН 2.2.4.548-96 «Гигиенические требования к микроклимату производственных
помещений»
- СанПиН 2.1.2.1002-00 «Проектирование, строительство и эксплуатация жилых зданий,
предприятий коммунально-бытового обслуживания, учреждений образования, культуры,
отдыха, спорта. Санитарно-эпидемиологические требования к жилым зданиям и помещениям»
- СанПиН 2.4.1.2791-10 «Изменения N 1 к СанПиН 2.4.1.2660-10 "Санитарноэпидемиологические требования к устройству, содержанию и организации режима работы в
дошкольных организациях»
- СанПиН 2.1.3.2630-10 «Санитарно-эпидемиологические требования к организациям,
осуществляющим медицинскую деятельность»
- СанПиН 2.4.2.2821-10 «Санитарно-эпидемиологические требования к условиям и организации
обучения в общеобразовательных учреждениях»
- и др. для зданий различного назначения, где существуют повышенные требования к качеству
поддержания микроклимата.

10.

Основные нормативные документы :
- Отдельные вопросы,
регулируются в
связанные
с
параметрами
микроклимата
СП 60.13330.2020 "Отопление, вентиляция и кондиционирование"
СП 50.13330.2024 "Тепловая защита зданий"
СП 118.13330.2022 «Общественные здания и сооружения»
СП 44.13330.2011 «Административные и бытовые здания»
СП 54.13330.2022 "Здания жилые многоквартирные"
помещений,

11.

Основной
нормативно
технический
документ,
регламентирующий
климатические
параметры:
СП 131.13330.2025 «Строительная климатология. Актуализированная версия СНиП 2301-99*».
Настоящий свод правил устанавливает климатические параметры, которые применяют
при
проектировании
зданий
и
сооружений,
систем
отопления,
вентиляции,
кондиционирования, водоснабжения, при планировке и застройке городских и сельских
поселений территории Российской Федерации.

12.

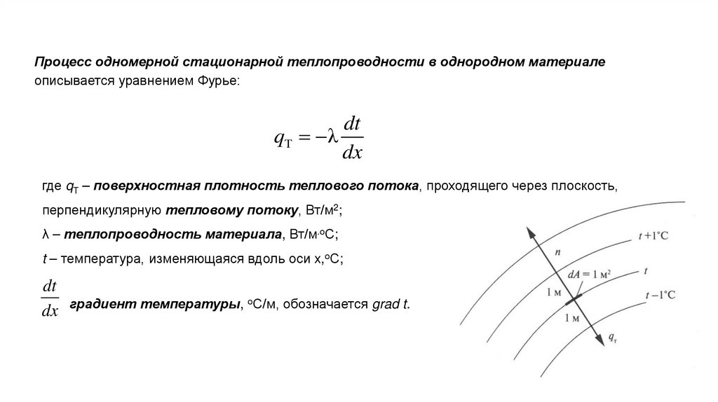
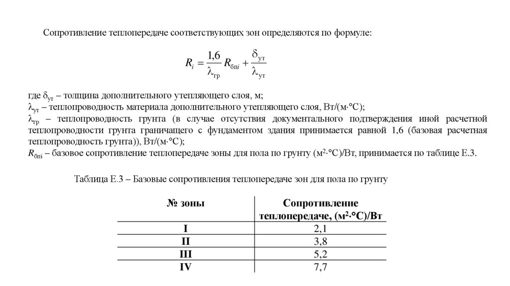
Строительная теплофизика
изучает процессы передачи теплоты, переноса влаги, фильтрации воздуха применительно к
строительству.
Большое значение на параметры внутреннего микроклимата здания оказывают такие факторы
взаимодействия с окружающей средой, как фильтрация воздуха и влаги через неплотности оболочки
здания.
Инфильтрация - это процесс проникновения наружного воздуха в объем здания через неплотности
наружного ограждения под действием сил естественного гравитационного и ветрового давления.
Процесс обратный инфильтрации называется - эксфильтрацией.

13.

В основном строительная теплофизика изучает процессы, происходящие на поверхностях
и в толще ограждающих конструкций здания. Значительное место в строительной
теплофизике отведено наружным ограждениям, которые отделяют отапливаемые
помещения от наружной среды или от неотапливаемых помещений (неотапливаемое
техподполье, подвалов, чердаков, тамбуров и т.п.).
Совокупность всех факторов и процессов (внешних и внутренних воздействий), влияющих
на формирование теплового микроклимата помещений, называется тепловым режимом
здания.
Ограждения не только защищают помещение от наружной среды, но и обмениваются с
ним теплотой и влагой, пропускают воздух сквозь себя как внутрь, так и наружу.
Современное здание = сложная взаимосвязанная система тепломассообмена
= единая энергетическая система.

14.

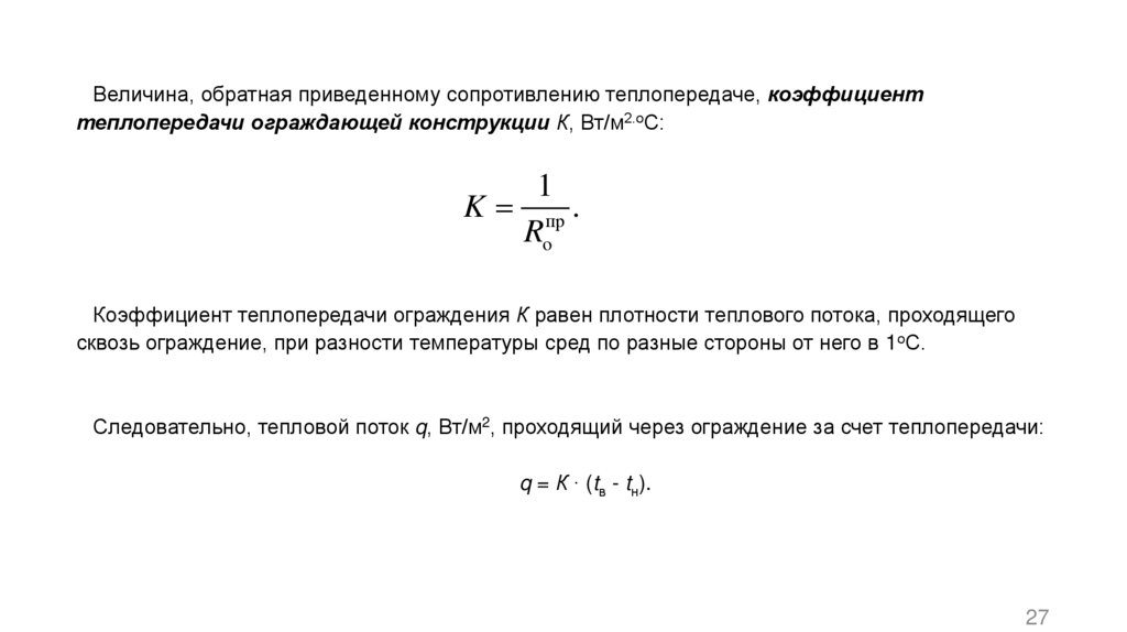
Защитная
функция
оболочки
здания
оценивается
величиной
сопротивления
теплопередачи.
По физическому смыслу общее сопротивление теплопередаче ограждения Ro,
(м2·°С)/Вт,
- это разность температуры сред по разные стороны ограждения, которая формирует
проходящий через него тепловой поток плотностью 1 Вт/ м2:
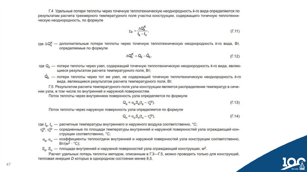
English     Русский Rules